CN112653351A - 一种高转换效率的光伏离网逆变器及其控制方法 - Google Patents

一种高转换效率的光伏离网逆变器及其控制方法 Download PDF

Info

Publication number
CN112653351A
CN112653351A CN202110023790.5A CN202110023790A CN112653351A CN 112653351 A CN112653351 A CN 112653351A CN 202110023790 A CN202110023790 A CN 202110023790A CN 112653351 A CN112653351 A CN 112653351A
Authority
CN
China
Prior art keywords
circuit
resistor
output
bridge arm
control unit
Prior art date
Legal status (The legal status is an assumption and is not a legal conclusion. Google has not performed a legal analysis and makes no representation as to the accuracy of the status listed.)
Pending
Application number
CN202110023790.5A
Other languages
English (en)
Inventor
黄明华
熊芸
周杨
Current Assignee (The listed assignees may be inaccurate. Google has not performed a legal analysis and makes no representation or warranty as to the accuracy of the list.)
Shenzhen Kingsako Electric Co ltd
Original Assignee
Shenzhen Kingsako Electric Co ltd
Priority date (The priority date is an assumption and is not a legal conclusion. Google has not performed a legal analysis and makes no representation as to the accuracy of the date listed.)
Filing date
Publication date
Application filed by Shenzhen Kingsako Electric Co ltd filed Critical Shenzhen Kingsako Electric Co ltd
Priority to CN202110023790.5A priority Critical patent/CN112653351A/zh
Publication of CN112653351A publication Critical patent/CN112653351A/zh
Pending legal-status Critical Current

Links

Images

Classifications

    • HELECTRICITY
    • H02GENERATION; CONVERSION OR DISTRIBUTION OF ELECTRIC POWER
    • H02MAPPARATUS FOR CONVERSION BETWEEN AC AND AC, BETWEEN AC AND DC, OR BETWEEN DC AND DC, AND FOR USE WITH MAINS OR SIMILAR POWER SUPPLY SYSTEMS; CONVERSION OF DC OR AC INPUT POWER INTO SURGE OUTPUT POWER; CONTROL OR REGULATION THEREOF
    • H02M7/00Conversion of AC power input into DC power output; Conversion of DC power input into AC power output
    • H02M7/42Conversion of DC power input into AC power output without possibility of reversal
    • H02M7/44Conversion of DC power input into AC power output without possibility of reversal by static converters
    • H02M7/48Conversion of DC power input into AC power output without possibility of reversal by static converters using discharge tubes with control electrode or semiconductor devices with control electrode
    • H02M7/53Conversion of DC power input into AC power output without possibility of reversal by static converters using discharge tubes with control electrode or semiconductor devices with control electrode using devices of a triode or transistor type requiring continuous application of a control signal
    • H02M7/537Conversion of DC power input into AC power output without possibility of reversal by static converters using discharge tubes with control electrode or semiconductor devices with control electrode using devices of a triode or transistor type requiring continuous application of a control signal using semiconductor devices only, e.g. single switched pulse inverters
    • H02M7/5387Conversion of DC power input into AC power output without possibility of reversal by static converters using discharge tubes with control electrode or semiconductor devices with control electrode using devices of a triode or transistor type requiring continuous application of a control signal using semiconductor devices only, e.g. single switched pulse inverters in a bridge configuration
    • H02M7/53871Conversion of DC power input into AC power output without possibility of reversal by static converters using discharge tubes with control electrode or semiconductor devices with control electrode using devices of a triode or transistor type requiring continuous application of a control signal using semiconductor devices only, e.g. single switched pulse inverters in a bridge configuration with automatic control of output voltage or current
    • HELECTRICITY
    • H02GENERATION; CONVERSION OR DISTRIBUTION OF ELECTRIC POWER
    • H02JCIRCUIT ARRANGEMENTS OR SYSTEMS FOR SUPPLYING OR DISTRIBUTING ELECTRIC POWER; SYSTEMS FOR STORING ELECTRIC ENERGY
    • H02J3/00Circuit arrangements for AC mains or AC distribution networks
    • H02J3/38Arrangements for parallely feeding a single network by two or more generators, converters or transformers
    • H02J3/388Islanding, i.e. disconnection of local power supply from the network
    • HELECTRICITY
    • H02GENERATION; CONVERSION OR DISTRIBUTION OF ELECTRIC POWER
    • H02JCIRCUIT ARRANGEMENTS OR SYSTEMS FOR SUPPLYING OR DISTRIBUTING ELECTRIC POWER; SYSTEMS FOR STORING ELECTRIC ENERGY
    • H02J2300/00Systems for supplying or distributing electric power characterised by decentralized, dispersed, or local generation
    • H02J2300/20The dispersed energy generation being of renewable origin
    • H02J2300/22The renewable source being solar energy
    • H02J2300/24The renewable source being solar energy of photovoltaic origin
    • YGENERAL TAGGING OF NEW TECHNOLOGICAL DEVELOPMENTS; GENERAL TAGGING OF CROSS-SECTIONAL TECHNOLOGIES SPANNING OVER SEVERAL SECTIONS OF THE IPC; TECHNICAL SUBJECTS COVERED BY FORMER USPC CROSS-REFERENCE ART COLLECTIONS [XRACs] AND DIGESTS
    • Y02TECHNOLOGIES OR APPLICATIONS FOR MITIGATION OR ADAPTATION AGAINST CLIMATE CHANGE
    • Y02EREDUCTION OF GREENHOUSE GAS [GHG] EMISSIONS, RELATED TO ENERGY GENERATION, TRANSMISSION OR DISTRIBUTION
    • Y02E10/00Energy generation through renewable energy sources
    • Y02E10/50Photovoltaic [PV] energy
    • Y02E10/56Power conversion systems, e.g. maximum power point trackers

Landscapes

  • Engineering & Computer Science (AREA)
  • Power Engineering (AREA)
  • Inverter Devices (AREA)

Abstract

本发明公开了一种高转换效率的光伏离网逆变器,其包括所包括锂电池组、直流输入防反接电路、直流输入电压采样电路、直流母线开关电流波形校正电路、控制单元、全桥架构MOS管电路、高频矩形脉冲波产生电路、输出电压及频率检测电路、交流输出滤波电路及输出电流检测电路。本发明还公开一种控制方法。本发明结构简单、成本低、实用性强、稳定性强,本发明通过全桥架构MOS管电路及高频矩形脉冲波产生电路提高逆变器转换效率的同时,还能够有效降低其在空载状态下逆变器自损耗电流,在同等负载条件下减少锂电池组的放电电流,延长锂电池组的使用寿命。

Description

一种高转换效率的光伏离网逆变器及其控制方法
技术领域
本发明涉及电力电子的技术领域,具体涉及一种高转换效率的光伏离网逆变器及其控制方法。
背景技术
光伏离网逆变器电源装置,由于其在负载兼容性方面远远优于高频逆变器,故使得其在负载兼容性方面非常优秀,目前已广泛应用于各种供电场合,如在计算机设备、家电设备、照明场所以及各种工业用电场所。现今随着新能源行业的快速发展,太阳能充电控制器与工频逆变器相结合,在离网型光伏系统应用非常广泛。目前市场上所存在的光伏逆变器普遍存在逆变效率较低,远低于转换效率在90%以上的高频逆变器。其原因在于现有的工频逆变器采用隔离型磁芯材料设计,使得直流能量在进行交流能量转换的过程中在磁芯上产生了较大的损耗,需要采用高频逆变器较好的才能解决了这个问题,现有的高频逆变器在进行交直流能量转换的过程中其自身损耗较小,整体逆变效率较高,但现有的高频你逆变器在使用过程中还存在着以下缺陷:1、逆变效率低,平均效率只有80%;2、现有逆变器内的变压器空载电流大,达到额定直流端电流的3%,在待机状态下,空载功耗造成了电池能量的极大浪费,造成逆变器的续航性能降低,影响后续的使用效率;3、由于工作时其功率开关管结温较高及发热量大,需要大面积的铝型材散热器及较大风扇进行强制风冷,增加逆变器的体积及重量,无法进行便携式的安装及使用。
发明内容
本项发明是针对现在的技术不足,提供一种高转换效率的光伏离网逆变器及其控制方法。
本发明为实现上述目的所采用的技术方案是:
一种高转换效率的光伏离网逆变器,所述高转换效率的光伏离网逆变器包括锂电池组、直流输入防反接电路、直流输入电压采样电路、直流母线开关电流波形校正电路、控制单元、全桥架构MOS管电路、高频矩形脉冲波产生电路、输出电压及频率检测电路、交流输出滤波电路及输出电流检测电路,所述直流输入防反接电路、直流输入电压采样电路、直流母线开关电流波形校正电路、全桥架构MOS管电路、高频矩形脉冲波产生电路、输出电压及频率检测电路、交流输出滤波电路及输出电流检测电路均与所述控制单元连接,所述锂电池组的负极与所述直流输入防反接电路连接,所述锂电池组的正极与所述直流输入电压采样电路连接,所述直流母线开关电流波形校正电路与所述直流输入电压采样电路连接,所述全桥架构MOS管电路与所述直流母线开关电流波形校正电路连接,所述高频矩形脉冲波产生电路设置在所述控制单元与全桥架构MOS管电路之间,所述交流输出滤波电路与所述全桥架构MOS管电路连接。
作进一步改进,所述直流输入电压采样电路包括电阻R12及电阻R13,所述电阻R12及电阻R13串联构成分压电阻组,所述控制单元设有多个A/D采样口,所述电阻R13连接其中一个的A/D采样口,所述直流输入电压采样电路采样后经电阻R12及电阻R13钳位,送到控制单元的A/D采样口,经对采样电压分析后判定输入电压是否在额定范围内。
作进一步改进,所述全桥架构MOS管电路包括工频变压器、四个桥臂及两组开关管组,所述工频电压器包括原边侧及副边侧,所述原边侧及副边侧均设有两根接头,四个所述桥臂包括桥臂一、桥臂二、桥臂三及桥臂四,所述桥臂一与桥臂二构成桥臂组一,所述桥臂三与桥臂二对角设置构成桥臂组二,两组所述开关管组分别连接在的桥臂一与桥臂之间、桥臂三与桥臂四之间,两组所述开关管组均由两开关管构成,所述桥臂组一与桥臂组二交替导通时,所述同一桥臂组上的两个开关管互补导通,开关管由驱动脉冲控制,通过高频矩形脉冲波产生电路的脉宽调制对输出电压和电流进行控制,以达到调节功率输出的目的。
作进一步改进,所述控制单元为单片机控制单元,所述单片机控制单元我设有外围连接电路,所述单片机控制单元采用MC9S08PA32单片机,所述控制单元还设有MCU起振后信号输出端,所述高频矩形脉冲波产生电路由MCU起振后信号输出端与所述连接驱动波形变换电路构成,所述波形变换电路是具有四组独立波形的电路结构,所述单片机控制单元具有高速ADC转换,16通道12位,所述单片机控制单元的宽输入电压2.7V到5.5VDC,主频最高达20MHZ。
作进一步改进,所述直流母线开关电流波形校正电路包括电感器L1,所述电感器L1串联在所述是在工频变压器的原边侧与上半桥的两个桥臂的中点处,所述电感器L1为非晶磁芯材料电感器,直流母线开关电流波形校正电路通过电流波形测试,在开关频率20KHZ状态下,通过调节电感器L1感量能够有效校正直流母线端开关电流波形,使其保持开关电流波形与开关电压波形一致,产生谐波成分较小,波形畸变较小的正弦电流波形。
作进一步改进,所述输出电压及频率检测电路由输出电压采样电路、频率采样电路及运算放大器构成,所述运算放大器与所述控制单元连接,所述输出电压采样电路设有电压检测单元及高阻值电阻一,所述频率采样电路设有频率检测单元及高阻值电阻二,所述高阻值电阻一由电阻R14及电阻R15串联构成,所述高阻值电阻二由电阻R16及电阻R17串联构成,通过高阻值电阻一及高阻值电阻二分压后经运算放大器进行等比例放大,单片机主控单元的A/D采样口根据待检正弦波信号进行测量。
作进一步改进,所述工频变压器的原边侧与副边侧之间的匝比为16V:230V,所述工频变压器内设有磁芯,所述磁芯的功率为3000W,所述桥臂二与桥臂三之间串联有电阻R18,所述桥臂一包括MOS管Q4、电阻R4及电阻R5,所述桥臂二包括MOS管Q7、电阻R10及电阻11,所述桥臂三包括MOS管Q5、电阻R6及电阻R7,所述桥臂一包括MOS管Q6、电阻R8及电阻R9。
作进一步改进,所述输出电流检测电路包括输出电流采样电路以及系统温度采样电路组成,所述输出电流采样电路为一串接在所述交流逆变的输出端上的交流互感器T2,所述交流互感器T2设有电阻R18,所述输出电流检测电路通过一定的交流电流时,在交流与互感器T2输出端产生等比例的感应电流经负载电阻后产生压降,经进一步放大后送至单片机主控单元的A/D采样口,完成输出电流反馈,所述系统温度采样电路由负温度系数热敏电阻构成,所述系统温度采样电路进行分压采样后送至单片机的A/D采样口进行信号测量。
作进一步改进,一种实施高转换效率的光伏离网逆变器的控制方法,其包括以下步骤:
(1)将锂电池组接通, 锂电池组由直流输入端接入,经直流输入防反接电路检测极性正确后导通,经直流输入电压采样电路后检测信号送至单片机主控单元,当直流输入电压检测在额定输入电压范围内,控制单元进行导通控制;
(2)控控单元依次送出两路高频矩形脉冲波驱动和两路低频方波驱动,高频矩形脉冲波信号使得直流输入电压采样电路导通,构成直流输入电压采样电路回路;
(3)同时的全桥架构MOS管电路动作,所述全桥架构MOS管电路内的MOS管Q4和MOS管Q7组成对管,MOS管Q5和MOS管Q6组成对管形成全桥开关,其中对角线上两桥臂组交替导通,同一桥臂上的两个开关管互补导通,开关管由控制单元发出的驱动脉冲控制,通过高频矩形脉冲波产生电路的脉宽调制对输出电压和电流进行控制,实现功率输出调节;
(4)同时的直流母线端开关电流通过Q4后经过非晶磁环电感器L1进行电流波形校正,使其电压电流波形保持一致,此时开关电流波形经校正后为正弦波形,同时高次谐波成分较低,工频变压器磁芯空载损耗降低;
(5)在工频变压器二次侧经电容滤波后输出纯正弦波,经由输出电流检测电路送至控制单元进行电流检测,同时接入交流负载后的输出电流经由输出电流检测电路将输出电流反馈至控制单元,完成由DC-AC能量的转换,然后进行输出。
作进一步改进,所述步骤(1)包括以下步骤:
所述直流流输入防反接电路由分压电阻分压经电容滤波后,送到P沟道MOS管的栅极,当P沟道MOS管导通后,锂电池组的电压经过其到稳压管并被钳位至+15V,+15V电压将做为防反MOS管的导通或截止的驱动信号源,当锂电池组的极性连接错误,P沟道MOS管始终处于截止状态,将无+15V电压;只有当锂电池组极性连接正确,P沟道MOS管导通,有+15V电压产生,此时N沟道MOS管导通,锂电池组经此N沟道MOS管连接至直流输入母线端。
本发明的有益效果:本发明结构简单、成本低、实用性强、稳定性强;本发明高转换效率的光伏离网逆变器通过设置直流输入防反接电路、直流输入电压采样电路、直流母线开关电流波形校正电路、控制单元、全桥架构MOS管电路、高频矩形脉冲波产生电路、输出电压及频率检测电路、交流输出滤波电路及输出电流检测电路实现在DC-AC能量转换的过程中将光伏离网逆变器自身空载功耗降低至额定输入电流1%以下,提高转换率,使得光伏离网逆变器自身转换效率达93%,能够有效减小铝型材散热器体积;通过设置全桥架构MOS管电路配合控制单元的驱动脉冲控制,通过高频矩形脉冲波产生电路的脉宽调制对输出电压和电流进行控制,以达到调节功率输出的目的,满足现有的电能转换的高转换效率的要求;本发明在提高逆变器转换效率的同时,还能够有效降低其在空载状态下逆变器自损耗电流,在同等负载条件下减少锂电池组的放电电流,延长锂电池组的使用寿命。
下面结合附图与具体实施方式,对本发明进一步说明。
附图说明
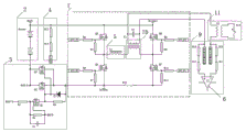
图1为本实施例的高转换效率的光伏离网逆变器电路原理框架示意图;
图2为本实施例的高转换效率的光伏离网逆变器中部分电路连接的电路示意图。
图中:1.高转换效率的光伏离网逆变器,2.锂电池组3.直流输入防反接电路,4.直流输入电压采样电路,5.直流母线开关电流波形校正电路,6.控制单元,7.全桥架构MOS管电路,8.高频矩形脉冲波产生电路,9.输出电压及频率检测电路,10.交流输出滤波电路,11.输出电流检测电路,70.工频变压器,110.输出电流采样电路,111.系统温度采样电路。
具体实施方式
以下所述仅为本发明的较佳实施例,并不因此而限定本发明的保护范围。
实施例,参见附图1~图2,一种高转换效率的光伏离网逆变器1包括锂电池组2、直流输入防反接电路3、直流输入电压采样电路4、直流母线开关电流波形校正电路5、控制单元6、全桥架构MOS管电路7、高频矩形脉冲波产生电路8、输出电压及频率检测电路9、交流输出滤波电路10及输出电流检测电路11,所述直流输入防反接电路3、直流输入电压采样电路4、直流母线开关电流波形校正电路5、全桥架构MOS管电路7、高频矩形脉冲波产生电路8、输出电压及频率检测电路9、交流输出滤波电路10及输出电流检测电路11均与所述控制单元6连接,所述锂电池组2的负极与所述直流输入防反接电路连接3,所述锂电池组2的正极与所述直流输入电压采样电路4连接,所述直流母线开关电流波形校正电路5与所述直流输入电压采样电路4连接,所述全桥架构MOS管电路7与所述直流母线开关电流波形校正电路5连接,所述高频矩形脉冲波产生电路8设置在所述控制单元6与全桥架构MOS管电路7之间,所述交流输出滤波电路10与所述全桥架构MOS管电路7连接。
所述直流输入电压采样电路4包括电阻R12及电阻R13,所述电阻R12及电阻R13串联构成分压电阻组,所述控制单元6设有多个A/D采样口,所述电阻R13连接其中一个的A/D采样口,所述直流输入电压采样电路4采样后经电阻R12及电阻R13钳位,送到控制单元6的A/D采样口,经对采样电压分析后判定输入电压是否在额定范围内。
所述全桥架构MOS管电路7包括工频变压器70、四个桥臂及两组开关管组,所述工频电压器70包括原边侧及副边侧,所述原边侧及副边侧均设有两根接头,四个所述桥臂71包括桥臂一、桥臂二、桥臂三及桥臂四,所述桥臂一与桥臂二构成桥臂组一,所述桥臂三与桥臂二对角设置构成桥臂组二,两组所述开关管组分别连接在的桥臂一与桥臂之间、桥臂三与桥臂四之间,两组所述开关管组均由两开关管构成,所述桥臂组一与桥臂组二交替导通时,所述同一桥臂组上的两个开关管互补导通,开关管由驱动脉冲控制,通过高频矩形脉冲波产生电路8的脉宽调制对输出电压和电流进行控制,以达到调节功率输出的目的,所述工频变压器70由用环形磁芯绕制,具有电效率高铁芯无气隙,漏磁小,抗干扰强,叠装系数可高达95%以上。
所述控制单元6为单片机控制单元,所述单片机控制单元我设有外围连接电路,所述单片机控制单元采用MC9S08PA32单片机,所述控制单元6还设有MCU起振后信号输出端,所述高频矩形脉冲波产生电路8由MCU起振后信号输出端与所述连接驱动波形变换电路构成,所述波形变换电路是具有四组独立波形的电路结构,所述单片机控制单元具有高速ADC转换,16通道12位,所述单片机控制单元的宽输入电压2.7V到5.5VDC,主频最高达20MHZ。
所述直流母线开关电流波形校正电路5包括电感器L1,所述电感器L1串联在所述是在工频变压器70的原边侧与上半桥的两个桥臂的中点处,所述电感器L1为非晶磁芯材料电感器,直流母线开关电流波形校正电路5通过电流波形测试,在开关频率20KHZ状态下,通过调节电感器L1感量能够有效校正直流母线端开关电流波形,使其保持开关电流波形与开关电压波形一致,产生谐波成分较小,波形畸变较小的正弦电流波形,从而减少无功损耗,降低空载损耗电流。
所述输出电压及频率检测电路9由输出电压采样电路、频率采样电路及运算放大器构成,所述运算放大器与所述控制单元连接,所述输出电压采样电路设有电压检测单元及高阻值电阻一,所述频率采样电路设有频率检测单元及高阻值电阻二,所述高阻值电阻一由电阻R14及电阻R15串联构成,所述高阻值电阻二由电阻R16及电阻R17串联构成,通过高阻值电阻一及高阻值电阻二分压后经运算放大器进行等比例放大,单片机主控单元的A/D采样口根据待检正弦波信号进行测量。
所述工频变压器70的原边侧与副边侧之间的匝比为16V:230V,所述工频变压器70内设有磁芯,所述磁芯的功率为3000W,所述桥臂二与桥臂三之间串联有电阻R18,所述桥臂一包括MOS管Q4、电阻R4及电阻R5,所述桥臂二包括MOS管Q7、电阻R10及电阻11,所述桥臂三包括MOS管Q5、电阻R6及电阻R7,所述桥臂一包括MOS管Q6、电阻R8及电阻R9。
所述输出电流检测电路11包括输出电流采样电路110以及系统温度采样电路111组成,所述输出电流采样电路110为一串接在所述交流逆变的输出端上的交流互感器T2,所述交流互感器T2设有电阻R18,所述输出电流检测电路通过一定的交流电流时,在交流互感器T2输出端产生等比例的感应电流经负载电阻后产生压降,经进一步放大后送至单片机主控单元的A/D采样口,完成输出电流反馈,所述系统温度采样电路111由负温度系数热敏电阻构成,所述系统温度采样电路111进行分压采样后送至单片机的A/D采样口进行信号测量。
一种实施高转换效率的光伏离网逆变器的控制方法,其包括以下步骤:
(1)将锂电池组接通, 锂电池组由直流输入端接入,经直流输入防反接电路检测极性正确后导通,经直流输入电压采样电路后检测信号送至单片机主控单元,当直流输入电压检测在额定输入电压范围内,控制单元进行导通控制;
(2)控控单元依次送出两路高频矩形脉冲波驱动和两路低频方波驱动,高频矩形脉冲波信号使得直流输入电压采样电路导通,构成直流输入电压采样电路回路;
(3)同时的全桥架构MOS管电路动作,所述全桥架构MOS管电路内的MOS管Q4和MOS管Q7组成对管,MOS管Q5和MOS管Q6组成对管形成全桥开关,其中对角线上两桥臂组交替导通,同一桥臂上的两个开关管互补导通,开关管由控制单元发出的驱动脉冲控制,通过高频矩形脉冲波产生电路的脉宽调制对输出电压和电流进行控制,实现功率输出调节;
(4)同时的直流母线端开关电流通过Q4后经过非晶磁环电感器L1进行电流波形校正,使其电压电流波形保持一致,此时开关电流波形经校正后为正弦波形,同时高次谐波成分较低,工频变压器磁芯空载损耗降低;
(5)在工频变压器二次侧经电容滤波后输出纯正弦波,经由输出电流检测电路送至控制单元进行电流检测,同时接入交流负载后的输出电流经由输出电流检测电路将输出电流反馈至控制单元,完成由DC-AC能量的转换,然后进行输出。
所述步骤(1)包括以下步骤:所述直流流输入防反接电路由分压电阻分压经电容滤波后,送到P沟道MOS管的栅极,当P沟道MOS管导通后,锂电池组的电压经过其到稳压管并被钳位至+15V,+15V电压将做为防反MOS管的导通或截止的驱动信号源,当锂电池组的极性连接错误,P沟道MOS管始终处于截止状态,将无+15V电压;只有当锂电池组极性连接正确,P沟道MOS管导通,有+15V电压产生,此时N沟道MOS管导通,锂电池组经此N沟道MOS管连接至直流输入母线端。
本发明结构简单、成本低、实用性强、稳定性强;本发明高转换效率的光伏离网逆变器通过设置直流输入防反接电路、直流输入电压采样电路、直流母线开关电流波形校正电路、控制单元、全桥架构MOS管电路、高频矩形脉冲波产生电路、输出电压及频率检测电路、交流输出滤波电路及输出电流检测电路实现在DC-AC能量转换的过程中将光伏离网逆变器自身空载功耗降低至额定输入电流1%以下,提高转换率,使得光伏离网逆变器自身转换效率达93%,能够有效减小铝型材散热器体积;通过设置全桥架构MOS管电路配合控制单元的驱动脉冲控制,通过高频矩形脉冲波产生电路的脉宽调制对输出电压和电流进行控制,以达到调节功率输出的目的,满足现有的电能转换的高转换效率的要求。
本发明并不限于上述实施方式,采用与本发明上述实施例相同或近似结构、装置、工艺或方法,而得到的其他用于高转换效率的光伏离网逆变器及其控制方法,均在本发明的保护范围之内。

Claims (10)

1.一种高转换效率的光伏离网逆变器,其特征在于:所述高转换效率的光伏离网逆变器包括锂电池组、直流输入防反接电路、直流输入电压采样电路、直流母线开关电流波形校正电路、控制单元、全桥架构MOS管电路、高频矩形脉冲波产生电路、输出电压及频率检测电路、交流输出滤波电路及输出电流检测电路,所述直流输入防反接电路、直流输入电压采样电路、直流母线开关电流波形校正电路、全桥架构MOS管电路、高频矩形脉冲波产生电路、输出电压及频率检测电路、交流输出滤波电路及输出电流检测电路均与所述控制单元连接,所述锂电池组的负极与所述直流输入防反接电路连接,所述锂电池组的正极与所述直流输入电压采样电路连接,所述直流母线开关电流波形校正电路与所述直流输入电压采样电路连接,所述全桥架构MOS管电路与所述直流母线开关电流波形校正电路连接,所述高频矩形脉冲波产生电路设置在所述控制单元与全桥架构MOS管电路之间,所述交流输出滤波电路与所述全桥架构MOS管电路连接。
2.根据权利要求1所述的高转换效率的光伏离网逆变器,其特征在于:所述直流输入电压采样电路包括电阻R12及电阻R13,所述电阻R12及电阻R13串联构成分压电阻组,所述控制单元设有多个A/D采样口,所述电阻R13连接其中一个的A/D采样口,所述直流输入电压采样电路采样后经电阻R12及电阻R13钳位,送到控制单元的A/D采样口,经对采样电压分析后判定输入电压是否在额定范围内。
3.根据权利要求2所述的高转换效率的光伏离网逆变器,其特征在于:所述全桥架构MOS管电路包括工频变压器、四个桥臂及两组开关管组,所述工频电压器包括原边侧及副边侧,所述原边侧及副边侧均设有两根接头,四个所述桥臂包括桥臂一、桥臂二、桥臂三及桥臂四,所述桥臂一与桥臂二构成桥臂组一,所述桥臂三与桥臂二对角设置构成桥臂组二,两组所述开关管组分别连接在的桥臂一与桥臂之间、桥臂三与桥臂四之间,两组所述开关管组均由两开关管构成,所述桥臂组一与桥臂组二交替导通时,所述同一桥臂组上的两个开关管互补导通,开关管由驱动脉冲控制,通过高频矩形脉冲波产生电路的脉宽调制对输出电压和电流进行控制,以达到调节功率输出的目的。
4.根据权利要求3所述的高转换效率的光伏离网逆变器,其特征在于:所述控制单元为单片机控制单元,所述单片机控制单元我设有外围连接电路,所述单片机控制单元采用MC9S08PA32单片机,所述控制单元还设有MCU起振后信号输出端,所述高频矩形脉冲波产生电路由MCU起振后信号输出端与所述连接驱动波形变换电路构成,所述波形变换电路是具有四组独立波形的电路结构。
5.根据权利要求4所述的高转换效率的光伏离网逆变器及其控制方法,其特征在于:所述直流母线开关电流波形校正电路包括电感器L1,所述电感器L1串联在所述是在工频变压器的原边侧与上半桥的两个桥臂的中点处,所述电感器L1为非晶磁芯材料电感器。
6.根据权利要求5所述的高转换效率的光伏离网逆变器,其特征在于:所述输出电压及频率检测电路由输出电压采样电路、频率采样电路及运算放大器构成,所述运算放大器与所述控制单元连接,所述输出电压采样电路设有电压检测单元及高阻值电阻一,所述频率采样电路设有频率检测单元及高阻值电阻二,所述高阻值电阻一由电阻R14及电阻R15串联构成,所述高阻值电阻二由电阻R16及电阻R17串联构成,通过高阻值电阻一及高阻值电阻二分压后经运算放大器进行等比例放大,单片机主控单元的A/D采样口根据待检正弦波信号进行测量。
7.根据权利要求3所述的高转换效率的光伏离网逆变器,其特征在于:所述工频变压器的原边侧与副边侧之间的匝比为16V:230V,所述工频变压器内设有磁芯,所述磁芯的功率为3000W,所述桥臂二与桥臂三之间串联有电阻R18,所述桥臂一包括MOS管Q4、电阻R4及电阻R5,所述桥臂二包括MOS管Q7、电阻R10及电阻11,所述桥臂三包括MOS管Q5、电阻R6及电阻R7,所述桥臂一包括MOS管Q6、电阻R8及电阻R9。
8.根据权利要求7所述的高转换效率的光伏离网逆变器,其特征在于:所述输出电流检测电路包括输出电流采样电路以及系统温度采样电路组成,所述输出电流采样电路为一串接在所述交流逆变的输出端上的交流互感器T2,所述交流互感器T2设有电阻R18,所述输出电流检测电路通过一定的交流电流时,在交流互感器T2输出端产生等比例的感应电流经负载电阻后产生压降,经进一步放大后送至单片机主控单元的A/D采样口,完成输出电流反馈,所述系统温度采样电路由负温度系数热敏电阻构成,所述系统温度采样电路进行分压采样后送至单片机的A/D采样口进行信号测量。
9.根据权利要求1-8所述的一种实施高转换效率的光伏离网逆变器的控制方法,其特征在于,其包括以下步骤:
(1)将锂电池组接通, 锂电池组由直流输入端接入,经直流输入防反接电路检测极性正确后导通,经直流输入电压采样电路后检测信号送至单片机主控单元,当直流输入电压检测在额定输入电压范围内,控制单元进行导通控制;
(2)控控单元依次送出两路高频矩形脉冲波驱动和两路低频方波驱动,高频矩形脉冲波信号使得直流输入电压采样电路导通,构成直流输入电压采样电路回路;
(3)同时的全桥架构MOS管电路动作,所述全桥架构MOS管电路内的MOS管Q4和MOS管Q7组成对管,MOS管Q5和MOS管Q6组成对管形成全桥开关,其中对角线上两桥臂组交替导通,同一桥臂上的两个开关管互补导通,开关管由控制单元发出的驱动脉冲控制,通过高频矩形脉冲波产生电路的脉宽调制对输出电压和电流进行控制,实现功率输出调节;
(4)同时的直流母线端开关电流通过Q4后经过非晶磁环电感器L1进行电流波形校正,使其电压电流波形保持一致,此时开关电流波形经校正后为正弦波形,同时高次谐波成分较低,工频变压器磁芯空载损耗降低;
(5)在工频变压器二次侧经电容滤波后输出纯正弦波,经由输出电流检测电路送至控制单元进行电流检测,同时接入交流负载后的输出电流经由输出电流检测电路将输出电流反馈至控制单元,完成由DC-AC能量的转换,然后进行输出。
10.根据权利要求9所述的控制方法,其特征在于,所述步骤(1)包括以下步骤:
所述直流流输入防反接电路由分压电阻分压经电容滤波后,送到P沟道MOS管的栅极,当P沟道MOS管导通后,锂电池组的电压经过其到稳压管并被钳位至+15V,+15V电压将做为防反MOS管的导通或截止的驱动信号源,当锂电池组的极性连接错误,P沟道MOS管始终处于截止状态,将无+15V电压;只有当锂电池组极性连接正确,P沟道MOS管导通,有+15V电压产生,此时N沟道MOS管导通,锂电池组经此N沟道MOS管连接至直流输入母线端。
CN202110023790.5A 2021-01-08 2021-01-08 一种高转换效率的光伏离网逆变器及其控制方法 Pending CN112653351A (zh)

Priority Applications (1)

Application Number Priority Date Filing Date Title
CN202110023790.5A CN112653351A (zh) 2021-01-08 2021-01-08 一种高转换效率的光伏离网逆变器及其控制方法

Applications Claiming Priority (1)

Application Number Priority Date Filing Date Title
CN202110023790.5A CN112653351A (zh) 2021-01-08 2021-01-08 一种高转换效率的光伏离网逆变器及其控制方法

Publications (1)

Publication Number Publication Date
CN112653351A true CN112653351A (zh) 2021-04-13

Family

ID=75367896

Family Applications (1)

Application Number Title Priority Date Filing Date
CN202110023790.5A Pending CN112653351A (zh) 2021-01-08 2021-01-08 一种高转换效率的光伏离网逆变器及其控制方法

Country Status (1)

Country Link
CN (1) CN112653351A (zh)

Cited By (1)

* Cited by examiner, † Cited by third party
Publication number Priority date Publication date Assignee Title
CN116345943A (zh) * 2023-03-09 2023-06-27 深圳市正浩创新科技股份有限公司 Ac/dc变换电路的控制方法、装置及可读存储介质

Citations (9)

* Cited by examiner, † Cited by third party
Publication number Priority date Publication date Assignee Title
JP2904213B1 (ja) * 1998-06-10 1999-06-14 日新電機株式会社 限流装置
CN101425673A (zh) * 2008-11-14 2009-05-06 张军才 准谐振电磁热水器过流保护电路
CN103457255A (zh) * 2012-05-31 2013-12-18 海洋王(东莞)照明科技有限公司 一种电源防反接电路及灯具
CN203554324U (zh) * 2013-09-30 2014-04-16 深圳市金三科电子有限公司 一种工频逆变器电路
CN203967733U (zh) * 2014-07-01 2014-11-26 广东美芝制冷设备有限公司 无桥apfc系统的电流采样及过流保护装置
CN104682371A (zh) * 2013-11-28 2015-06-03 西安国龙竹业科技有限公司 一种利用mos管的大电流直流防反接电路
CN204652035U (zh) * 2015-04-15 2015-09-16 国家电网公司 一种双电源自动转换开关信号检测电路
CN105965931A (zh) * 2016-06-23 2016-09-28 农业部南京农业机械化研究所 一种压缩成型机的压缩结构
CN208094258U (zh) * 2018-04-11 2018-11-13 深圳市金三科电子有限公司 一种用于修正波逆变器输出能量回馈电路

Patent Citations (9)

* Cited by examiner, † Cited by third party
Publication number Priority date Publication date Assignee Title
JP2904213B1 (ja) * 1998-06-10 1999-06-14 日新電機株式会社 限流装置
CN101425673A (zh) * 2008-11-14 2009-05-06 张军才 准谐振电磁热水器过流保护电路
CN103457255A (zh) * 2012-05-31 2013-12-18 海洋王(东莞)照明科技有限公司 一种电源防反接电路及灯具
CN203554324U (zh) * 2013-09-30 2014-04-16 深圳市金三科电子有限公司 一种工频逆变器电路
CN104682371A (zh) * 2013-11-28 2015-06-03 西安国龙竹业科技有限公司 一种利用mos管的大电流直流防反接电路
CN203967733U (zh) * 2014-07-01 2014-11-26 广东美芝制冷设备有限公司 无桥apfc系统的电流采样及过流保护装置
CN204652035U (zh) * 2015-04-15 2015-09-16 国家电网公司 一种双电源自动转换开关信号检测电路
CN105965931A (zh) * 2016-06-23 2016-09-28 农业部南京农业机械化研究所 一种压缩成型机的压缩结构
CN208094258U (zh) * 2018-04-11 2018-11-13 深圳市金三科电子有限公司 一种用于修正波逆变器输出能量回馈电路

Non-Patent Citations (1)

* Cited by examiner, † Cited by third party
Title
王伟等: "光电显示技术实践教程", vol. 1, 31 December 2020, 江苏大学出版社, pages: 96 *

Cited By (1)

* Cited by examiner, † Cited by third party
Publication number Priority date Publication date Assignee Title
CN116345943A (zh) * 2023-03-09 2023-06-27 深圳市正浩创新科技股份有限公司 Ac/dc变换电路的控制方法、装置及可读存储介质

Similar Documents

Publication Publication Date Title
CN110719046B (zh) 一种用于老化电源装置的控制方法
WO2016015329A1 (zh) 一种dc-ac双向功率变换器拓扑结构
CN105517650B (zh) 多绕组反激式dc/ac变换电路
CN101311325A (zh) 两级逆变式微弧氧化电源及其输出调节控制方法
CN107342700B (zh) 一种可消除共模漏电流的双降压并网逆变器
CN110620517A (zh) 一种并联输入串联输出的老化电源装置
WO2024131392A1 (zh) 逆变器及其控制方法
CN102185514A (zh) 一种单相三电平逆变器
CN104917270A (zh) 基于能量回馈的大功率数字化变频正负脉冲快速充电系统
CN114400909A (zh) 一种电压源型高频隔离矩阵变换器及其调制方法
CN202713179U (zh) 双变压器串联谐振式微型光伏逆变器
CN104158427B (zh) 单相无变压器隔离型z源光伏并网逆变器及调制方法
CN112653351A (zh) 一种高转换效率的光伏离网逆变器及其控制方法
CN113078826A (zh) 一种直流升压电路的逆变电源
CN104467501B (zh) 防直通中点箝位型单相非隔离光伏逆变器拓扑
CN113489363B (zh) 一种双向h6光伏并网变换器及其调制方法
CN213027829U (zh) 一种适用于逆变器的双变压器推挽电路
CN109687749B (zh) 升压三桥臂逆变器及升压调节方法
CN106487251A (zh) 一种高压静电除尘电源
CN203554324U (zh) 一种工频逆变器电路
CN103580512A (zh) 多脉波晶闸管可控整流系统的直流侧谐波抑制系统及方法
CN111682793B (zh) 一种低漏电流改进h8型非隔离三相并网逆变器
CN209267468U (zh) 升压三桥臂逆变器
CN212012490U (zh) 等离子炬电磁线圈用电源
CN210327379U (zh) 基于三相维也纳pfc拓扑的单相电输入电路

Legal Events

Date Code Title Description
PB01 Publication
PB01 Publication
SE01 Entry into force of request for substantive examination
SE01 Entry into force of request for substantive examination
RJ01 Rejection of invention patent application after publication

Application publication date: 20210413

RJ01 Rejection of invention patent application after publication