CN112283715A - Method and equipment for treating solid waste and hazardous waste by fluidized bed gasification and melting - Google Patents

Method and equipment for treating solid waste and hazardous waste by fluidized bed gasification and melting Download PDF

Info

Publication number
CN112283715A
CN112283715A CN202011067634.0A CN202011067634A CN112283715A CN 112283715 A CN112283715 A CN 112283715A CN 202011067634 A CN202011067634 A CN 202011067634A CN 112283715 A CN112283715 A CN 112283715A
Authority
CN
China
Prior art keywords
fluidized bed
bed gasification
waste
furnace
gasification furnace
Prior art date
Legal status (The legal status is an assumption and is not a legal conclusion. Google has not performed a legal analysis and makes no representation as to the accuracy of the status listed.)
Pending
Application number
CN202011067634.0A
Other languages
Chinese (zh)
Inventor
夏明贵
张岩丰
欧志明
周峰
曾锋
赵伟
陈沛波
岳汉
邓晨
Current Assignee (The listed assignees may be inaccurate. Google has not performed a legal analysis and makes no representation or warranty as to the accuracy of the list.)
Shenzhen Zeyuan Environmental Technology Co ltd
Original Assignee
Shenzhen Zeyuan Environmental Technology Co ltd
Priority date (The priority date is an assumption and is not a legal conclusion. Google has not performed a legal analysis and makes no representation as to the accuracy of the date listed.)
Filing date
Publication date
Application filed by Shenzhen Zeyuan Environmental Technology Co ltd filed Critical Shenzhen Zeyuan Environmental Technology Co ltd
Priority to CN202011067634.0A priority Critical patent/CN112283715A/en
Publication of CN112283715A publication Critical patent/CN112283715A/en
Pending legal-status Critical Current

Links

Images

Classifications

    • FMECHANICAL ENGINEERING; LIGHTING; HEATING; WEAPONS; BLASTING
    • F23COMBUSTION APPARATUS; COMBUSTION PROCESSES
    • F23GCREMATION FURNACES; CONSUMING WASTE PRODUCTS BY COMBUSTION
    • F23G5/00Incineration of waste; Incinerator constructions; Details, accessories or control therefor
    • F23G5/006General arrangement of incineration plant, e.g. flow sheets
    • FMECHANICAL ENGINEERING; LIGHTING; HEATING; WEAPONS; BLASTING
    • F23COMBUSTION APPARATUS; COMBUSTION PROCESSES
    • F23GCREMATION FURNACES; CONSUMING WASTE PRODUCTS BY COMBUSTION
    • F23G5/00Incineration of waste; Incinerator constructions; Details, accessories or control therefor
    • F23G5/02Incineration of waste; Incinerator constructions; Details, accessories or control therefor with pretreatment
    • FMECHANICAL ENGINEERING; LIGHTING; HEATING; WEAPONS; BLASTING
    • F23COMBUSTION APPARATUS; COMBUSTION PROCESSES
    • F23GCREMATION FURNACES; CONSUMING WASTE PRODUCTS BY COMBUSTION
    • F23G5/00Incineration of waste; Incinerator constructions; Details, accessories or control therefor
    • F23G5/02Incineration of waste; Incinerator constructions; Details, accessories or control therefor with pretreatment
    • F23G5/027Incineration of waste; Incinerator constructions; Details, accessories or control therefor with pretreatment pyrolising or gasifying stage
    • F23G5/0276Incineration of waste; Incinerator constructions; Details, accessories or control therefor with pretreatment pyrolising or gasifying stage using direct heating
    • FMECHANICAL ENGINEERING; LIGHTING; HEATING; WEAPONS; BLASTING
    • F23COMBUSTION APPARATUS; COMBUSTION PROCESSES
    • F23GCREMATION FURNACES; CONSUMING WASTE PRODUCTS BY COMBUSTION
    • F23G5/00Incineration of waste; Incinerator constructions; Details, accessories or control therefor
    • F23G5/02Incineration of waste; Incinerator constructions; Details, accessories or control therefor with pretreatment
    • F23G5/033Incineration of waste; Incinerator constructions; Details, accessories or control therefor with pretreatment comminuting or crushing
    • FMECHANICAL ENGINEERING; LIGHTING; HEATING; WEAPONS; BLASTING
    • F23COMBUSTION APPARATUS; COMBUSTION PROCESSES
    • F23GCREMATION FURNACES; CONSUMING WASTE PRODUCTS BY COMBUSTION
    • F23G5/00Incineration of waste; Incinerator constructions; Details, accessories or control therefor
    • F23G5/08Incineration of waste; Incinerator constructions; Details, accessories or control therefor having supplementary heating
    • FMECHANICAL ENGINEERING; LIGHTING; HEATING; WEAPONS; BLASTING
    • F23COMBUSTION APPARATUS; COMBUSTION PROCESSES
    • F23GCREMATION FURNACES; CONSUMING WASTE PRODUCTS BY COMBUSTION
    • F23G5/00Incineration of waste; Incinerator constructions; Details, accessories or control therefor
    • F23G5/30Incineration of waste; Incinerator constructions; Details, accessories or control therefor having a fluidised bed
    • FMECHANICAL ENGINEERING; LIGHTING; HEATING; WEAPONS; BLASTING
    • F23COMBUSTION APPARATUS; COMBUSTION PROCESSES
    • F23GCREMATION FURNACES; CONSUMING WASTE PRODUCTS BY COMBUSTION
    • F23G5/00Incineration of waste; Incinerator constructions; Details, accessories or control therefor
    • F23G5/44Details; Accessories
    • FMECHANICAL ENGINEERING; LIGHTING; HEATING; WEAPONS; BLASTING
    • F23COMBUSTION APPARATUS; COMBUSTION PROCESSES
    • F23GCREMATION FURNACES; CONSUMING WASTE PRODUCTS BY COMBUSTION
    • F23G5/00Incineration of waste; Incinerator constructions; Details, accessories or control therefor
    • F23G5/44Details; Accessories
    • F23G5/46Recuperation of heat
    • FMECHANICAL ENGINEERING; LIGHTING; HEATING; WEAPONS; BLASTING
    • F23COMBUSTION APPARATUS; COMBUSTION PROCESSES
    • F23JREMOVAL OR TREATMENT OF COMBUSTION PRODUCTS OR COMBUSTION RESIDUES; FLUES 
    • F23J1/00Removing ash, clinker, or slag from combustion chambers
    • F23J1/06Mechanically-operated devices, e.g. clinker pushers
    • FMECHANICAL ENGINEERING; LIGHTING; HEATING; WEAPONS; BLASTING
    • F23COMBUSTION APPARATUS; COMBUSTION PROCESSES
    • F23JREMOVAL OR TREATMENT OF COMBUSTION PRODUCTS OR COMBUSTION RESIDUES; FLUES 
    • F23J15/00Arrangements of devices for treating smoke or fumes
    • F23J15/02Arrangements of devices for treating smoke or fumes of purifiers, e.g. for removing noxious material
    • FMECHANICAL ENGINEERING; LIGHTING; HEATING; WEAPONS; BLASTING
    • F23COMBUSTION APPARATUS; COMBUSTION PROCESSES
    • F23JREMOVAL OR TREATMENT OF COMBUSTION PRODUCTS OR COMBUSTION RESIDUES; FLUES 
    • F23J15/00Arrangements of devices for treating smoke or fumes
    • F23J15/06Arrangements of devices for treating smoke or fumes of coolers
    • FMECHANICAL ENGINEERING; LIGHTING; HEATING; WEAPONS; BLASTING
    • F23COMBUSTION APPARATUS; COMBUSTION PROCESSES
    • F23GCREMATION FURNACES; CONSUMING WASTE PRODUCTS BY COMBUSTION
    • F23G2201/00Pretreatment
    • F23G2201/30Pyrolysing
    • F23G2201/304Burning pyrosolids
    • FMECHANICAL ENGINEERING; LIGHTING; HEATING; WEAPONS; BLASTING
    • F23COMBUSTION APPARATUS; COMBUSTION PROCESSES
    • F23GCREMATION FURNACES; CONSUMING WASTE PRODUCTS BY COMBUSTION
    • F23G2201/00Pretreatment
    • F23G2201/60Separating
    • FMECHANICAL ENGINEERING; LIGHTING; HEATING; WEAPONS; BLASTING
    • F23COMBUSTION APPARATUS; COMBUSTION PROCESSES
    • F23GCREMATION FURNACES; CONSUMING WASTE PRODUCTS BY COMBUSTION
    • F23G2201/00Pretreatment
    • F23G2201/80Shredding
    • FMECHANICAL ENGINEERING; LIGHTING; HEATING; WEAPONS; BLASTING
    • F23COMBUSTION APPARATUS; COMBUSTION PROCESSES
    • F23GCREMATION FURNACES; CONSUMING WASTE PRODUCTS BY COMBUSTION
    • F23G2203/00Furnace arrangements
    • F23G2203/50Fluidised bed furnace
    • FMECHANICAL ENGINEERING; LIGHTING; HEATING; WEAPONS; BLASTING
    • F23COMBUSTION APPARATUS; COMBUSTION PROCESSES
    • F23GCREMATION FURNACES; CONSUMING WASTE PRODUCTS BY COMBUSTION
    • F23G2206/00Waste heat recuperation
    • F23G2206/20Waste heat recuperation using the heat in association with another installation
    • F23G2206/203Waste heat recuperation using the heat in association with another installation with a power/heat generating installation
    • FMECHANICAL ENGINEERING; LIGHTING; HEATING; WEAPONS; BLASTING
    • F23COMBUSTION APPARATUS; COMBUSTION PROCESSES
    • F23JREMOVAL OR TREATMENT OF COMBUSTION PRODUCTS OR COMBUSTION RESIDUES; FLUES 
    • F23J2215/00Preventing emissions
    • F23J2215/10Nitrogen; Compounds thereof
    • FMECHANICAL ENGINEERING; LIGHTING; HEATING; WEAPONS; BLASTING
    • F23COMBUSTION APPARATUS; COMBUSTION PROCESSES
    • F23JREMOVAL OR TREATMENT OF COMBUSTION PRODUCTS OR COMBUSTION RESIDUES; FLUES 
    • F23J2215/00Preventing emissions
    • F23J2215/20Sulfur; Compounds thereof
    • FMECHANICAL ENGINEERING; LIGHTING; HEATING; WEAPONS; BLASTING
    • F23COMBUSTION APPARATUS; COMBUSTION PROCESSES
    • F23JREMOVAL OR TREATMENT OF COMBUSTION PRODUCTS OR COMBUSTION RESIDUES; FLUES 
    • F23J2215/00Preventing emissions
    • F23J2215/60Heavy metals; Compounds thereof
    • YGENERAL TAGGING OF NEW TECHNOLOGICAL DEVELOPMENTS; GENERAL TAGGING OF CROSS-SECTIONAL TECHNOLOGIES SPANNING OVER SEVERAL SECTIONS OF THE IPC; TECHNICAL SUBJECTS COVERED BY FORMER USPC CROSS-REFERENCE ART COLLECTIONS [XRACs] AND DIGESTS
    • Y02TECHNOLOGIES OR APPLICATIONS FOR MITIGATION OR ADAPTATION AGAINST CLIMATE CHANGE
    • Y02EREDUCTION OF GREENHOUSE GAS [GHG] EMISSIONS, RELATED TO ENERGY GENERATION, TRANSMISSION OR DISTRIBUTION
    • Y02E20/00Combustion technologies with mitigation potential
    • Y02E20/12Heat utilisation in combustion or incineration of waste

Landscapes

  • Engineering & Computer Science (AREA)
  • Mechanical Engineering (AREA)
  • General Engineering & Computer Science (AREA)
  • Gasification And Melting Of Waste (AREA)

Abstract

本发明公开了一种流化床气化熔融处置固废危废的方法及其设备,设备包括撕碎机,所述撕碎机出料口与输送机相连,所述输送机出料口与炉前料仓进料口相通,所述炉前料仓通过密封给料机与流化床气化炉相连;所述流化床气化炉排气口与分离器、熔融炉相连,分离器排灰口与返料器连通;所述返料器排灰口与流化床气化炉相连;所述熔融炉排熔渣口与水淬渣箱相连。本方法先对固废危废进行气化反应,将固废危废中的有机质和碳变成可燃气体,利用气‑气反应剧烈、容易产生高温的特性来实现灰分的熔融。整个过程只产生经过了高温烧灼的炉渣和玻璃体,从而实现了固废危废的无害化处置。

Figure 202011067634

The invention discloses a method and equipment for treating solid waste and hazardous waste by fluidized bed gasification and melting. The equipment comprises a shredder, a discharge port of the shredder is connected to a conveyor, and the discharge port of the conveyor is connected to a shredder. The feeding port of the silo in front of the furnace is connected, and the silo in front of the furnace is connected with the fluidized bed gasifier through a sealed feeder; the exhaust port of the fluidized bed gasifier is connected with the separator and the melting furnace, and the separator The ash discharge port is communicated with the return material; the ash discharge port of the return material is connected with the fluidized bed gasifier; the slag discharge port of the melting grate is connected with the water quenching slag box. The method first performs a gasification reaction on the solid waste and hazardous waste, turns the organic matter and carbon in the solid waste and hazardous waste into combustible gas, and utilizes the characteristics of violent gas-gas reaction and easy generation of high temperature to realize the melting of ash. The whole process only produces slag and glass body that have been burned at high temperature, thus realizing the harmless disposal of solid waste and hazardous waste.

Figure 202011067634

Description

Method and equipment for treating solid waste and hazardous waste by fluidized bed gasification and melting
Technical Field
The invention belongs to the field of urban and industrial solid waste and hazardous waste disposal, and particularly relates to a method and equipment for disposing solid waste and hazardous waste by fluidized bed gasification and melting.
Background
With the proposal of the 'no-waste city' target, a construction index system taking the reduction and the cyclic utilization rate of solid wastes as the core is gradually established and perfected, and simultaneously, a green development index system and an ecological civilization construction target system are also fused in a linking manner. With the establishment and optimization of each index system, the solid waste treatment industry is more standard.
Hazardous waste disposal is important for the construction of "non-waste cities". According to the latest national hazardous waste record issued by the ministry of environmental protection and the joint of the national reform committee in 2016, hazardous wastes are classified into 46 categories and 479 categories, and hazardous waste treatment is a major type of solid waste treatment. According to data, the market scale of the hazardous waste treatment of China is continuously expanded in recent years, and the market scale is estimated to be about 7000 ten thousand tons in 2018, and is estimated to be more than 8000 ten thousand tons in 2019. However, the effective treatment capacity is insufficient at present, and the technical level of the hazardous waste treatment process needs to be improved urgently.
The treatment of solid waste and hazardous waste is critical to national health and ecological safety, and the importance of China to the hazardous waste field is continuously improved. As environmental protection policies become more stringent, the requirements for hazardous waste disposal are increasing. Because the dangerous waste treatment industry in China starts late, a huge development space still exists in the industry at present. Under the condition of tightening national policies in 2018, the solid waste and dangerous waste industry is continuously and rapidly developed.
At present, two main types of treatment technologies, namely incineration and landfill, are mainly used in the hazardous waste industry. The incineration method is a high-temperature treatment technology for hazardous wastes, and after the hazardous wastes are incinerated in a first combustion chamber with the temperature of 850 ℃, the generated flue gas enters a second combustion chamber with the temperature of 1200 ℃ to be incinerated so as to destroy various harmful substances. The method has the advantages of high reduction and harmless degrees, but is easy to cause the generation of a small amount of polychlorinated biphenyl (VCB) and Polycyclic Aromatic Hydrocarbon (PAH) which are incompletely treated or trace dioxin (PCDD) due to the defect of the incineration process or improper operation; heavy metal substances which cannot be treated are remained in the fly ash and the bottom ash, so that appropriate retreatment is needed to realize harmlessness.
Solidification landfill treatment is a common hazardous waste treatment technology, and is used for treating radioactive substances such as chromium slag and electroplating sludge in the beginning in the last eighties, so that the solidification landfill treatment is gradually popularized and used after good application effects are obtained. At present, the curing landfill treatment technology is generally applied to stabilization treatment of various heavy metal substances. The curing types are various, cement curing, glass curing and medicament curing technologies are common, and experiments prove that the curing treatment is applied to the treatment of incineration residues and meets the safe landfill standard. The landfill method has the characteristics of economy, large treatment capacity, low energy consumption, low investment, simple operation and low landfill cost, but has the defects of large aftermath, easy leakage of harmful substances and environmental pollution, once a lining system fails, long-term continuous threat can be caused to the surrounding environment and the public, and a landfill site occupies a large amount of land, thereby bringing waste of land resources.
With the continuous development of solid waste and hazardous waste treatment technologies, some novel technologies, such as pyrolysis incineration technology, plasma technology, supercritical water oxidation technology, electrolytic oxidation method and the like, gradually appear. However, when the industrial demonstration is carried out on the treatment processes, practice proves that the problems of single material treatment property, large investment, high operation cost, poor operation stability, large curing and landfill amount due to incomplete treatment, immature technology and the like exist mostly.
Because the urban solid waste and hazardous waste has numerous sources and complex composition structure, the existing disposal technology must be continuously innovated aiming at the solid waste and hazardous waste characteristics of different types, and the solid waste and hazardous waste treatment cost is reduced.
Disclosure of Invention
The invention aims to solve the technical problem of providing a method and equipment for treating solid waste and hazardous waste by fluidized bed gasification and melting, which have the advantages of high efficiency, good environmental protection, low cost, stable operation, adjustable treatment capacity and wide material adaptability.
In order to achieve the purpose, the device for treating solid waste and hazardous waste by fluidized bed gasification and melting comprises a shredder for crushing the solid waste and hazardous waste material, wherein a discharge hole of the shredder is connected with a conveyor, the conveyor is provided with an iron remover, a discharge hole of the conveyor is communicated with a feed hole of a stokehole bin, a discharge hole of the stokehole bin is connected with a feed hole of a sealing feeder, and a discharge hole of the sealing feeder is connected with a fluidized bed gasification furnace; the gas outlet of the fluidized bed gasification furnace is connected with the separator, the gas outlet of the separator is connected with the melting furnace, and the ash discharge port of the separator is communicated with the material returning device; the ash discharge port of the material returning device is connected with the fluidized bed gasification furnace; the melting furnace is characterized in that a melting furnace slag port of the melting furnace is connected with a water quenching slag box, and a melting furnace exhaust port is sequentially connected with a quenching tower, a waste heat recovery boiler, a dust removal purification device and a draught fan; and the slag discharge port of the quenching tower is connected with the spiral slag cooler.
Furthermore, the wall of the melting furnace is provided with an oxidant nozzle for supplementing air or oxygen-enriched air or oxygen into the melting furnace. The high-temperature gasified gas and the supplementary high-heat value fuel are fully combusted in the melting furnace, heat is released, and the high-temperature environment in the melting furnace is maintained, so that the harmful gas in the gasified gas is completely decomposed, coke is burnt out, fly ash is melted to form liquid slag with good liquidity, and water quenching vitrification is carried out.
Still further, the melting furnace is provided with a supplemental fuel nozzle, which may be natural gas or other high calorific value fuel. When the value of solid waste and hazardous waste heat of fluidized bed gasification is low, and the generated gasified gas cannot reach the design value of the environmental temperature in the melting furnace under the combustion condition of air or oxygen-enriched air and oxygen, and the melting of the fly ash carried by the gas cannot be ensured and the fly ash has good fluidity, high-calorific-value fuel is sprayed into the melting furnace, the temperature in the melting furnace is improved to the design value, the good flowing characteristic of the molten slag is ensured, and a stable molten slag flow is formed at the bottom of the melting furnace.
And furthermore, the fluidized bed gasification furnace is provided with a fly ash remelting nozzle, and fly ash collected by the flue gas in the quenching tower, the waste heat recovery boiler and the dust removal purification device is sent into the fluidized bed gasification furnace to realize fly ash remelting.
The invention also provides a method for treating solid waste and hazardous waste by utilizing the fluidized bed gasification melting of the equipment, which comprises the following steps:
crushing the collected solid waste and hazardous waste to 0-20 mm by a shredder, conveying the crushed solid waste and hazardous waste into a stokehold bin by a conveyor, and conveying the crushed solid waste and hazardous waste into a fluidized bed gasification furnace by a sealed feeder for gasification, wherein the operating temperature of the fluidized bed gasification furnace is controlled at 850-1000 ℃;
in the fluidized bed gasification furnace, slag formed by burning inorganic matters is discharged through a slag discharge port arranged at the bottom of the fluidized bed gasification furnace, gasified gas formed by decomposing the organic matters is discharged from the upper part of the fluidized bed gasification furnace along with ash solids and coke particles which are not completely gasified, the gasified gas and the ash solids enter a separator to realize gas-solid separation, large-particle coke and ash solids return to the fluidized bed gasification furnace, and the gasified gas and small-particle coke and ash solids enter a melting furnace;
in the melting furnace, the gasified gas and the injected oxidant are combusted, the internal temperature of the melting furnace is controlled to be 1300-1650 ℃, harmful gas in the gasified gas is thoroughly decomposed, coke is burnt out, fly ash is melted, molten slag falls into a water quenching slag box to become glass body, heavy metal is solidified and sealed, and high-temperature flue gas is cooled by a quench tower, recovered by a waste heat recovery boiler, purified by a dust removal purification device and discharged after reaching standards.
In the method, the fluidized bed gasification furnace adopts a heat insulation design, solid waste and hazardous waste are subjected to gasification reaction in the fluidized bed gasification furnace, large-particle slag of inorganic matters subjected to repeated high-temperature burning is discharged through a slag discharge port arranged at the bottom of the fluidized bed gasification furnace, and harmlessness is realized after cooling; decomposition of organic matter into H2、CO、CO2、CH4And gasified gas of hydrocarbon substances and the like, wherein the gasified gas carries small-particle ash solid particles and coke particles which are not completely gasified to be discharged from the upper part of the fluidized bed gasification furnace, the small-particle ash solid particles and the coke particles which are not completely gasified enter the fluidized bed gasification furnace to be separated from gas and solid in a separator, large-particle coke and solid particles return to the fluidized bed gasification furnace, the gasified gas and fine-particle fly ash enter the melting furnace from an exhaust port of the separator to be subjected to combustion reaction with the sprayed oxidant to generate high-temperature and high-heat flue gas, and the reaction is far more intense than gas-solid two-phase mixed combustion due to gas-gas single-phase mixed combustion, the combustion center temperature can reach 1800-2000 ℃ theoretically, harmful gas in the gasified gas can be thoroughly decomposed, coke is burnt out, fly ash is melted, molten slag is quenched into. The high-temperature flue gas is discharged after reaching standards after quenching, waste heat recovery and dust removal purification. A small amount of fly ash collected by the dust removal purification device can be sprayed back to the fluidized bed gasification furnace to realize fly ash remelting, and can also be solidified and buried.
When the solid waste hazardous waste entering the fluidized bed gasification furnace has less organic matters and lower calorific value, the combustible gas content in the gasified gas generated by the fluidized bed gasification furnace is low, and the temperature of hot flue gas generated by reaction with air, oxygen-enriched air or pure oxygen is lower, supplementary fuel can be sprayed into the fluidized bed gasification furnace through a supplementary fuel nozzle of natural gas or other high-calorific-value fuel arranged in the melting furnace, the internal temperature of the melting furnace is maintained at 1300-1650 ℃, and the melting of fly ash is ensured.
Furthermore, in the method, the fluidized bed gasification furnace adopts a heat insulation structure, the gasification medium adopts air or oxygen-enriched air or pure oxygen plus water vapor, the operating temperature of the fluidized bed gasification furnace is controlled to be 850-1000 ℃, and the operating pressure is controlled to be 91.3KPa (a) -151.3 KPa (a). The urban solid waste hazardous waste crushed is sent into the fluidized bed gasification furnace from the feeding device, the pyrolysis gasification process is rapidly completed in the gasification furnace, and fuel is gasified in the temperature region, so that the production capacity of the gasification furnace and the carbon conversion rate can be improved, the carbon content of bottom slag can be greatly reduced, and the energy utilization efficiency of the solid waste hazardous waste is improved.
Furthermore, the outlet of the fluidized bed gasification furnace is connected with the separator, the separator is arranged to separate coarse solid particles carried in the gasified gas, and the coarse solid particles are sent into the fluidized bed gasification furnace again through a material returning device connected with the lower part of the separator, so that the cyclic gasification of solid materials is realized, the carbon content of bottom slag of the gasification furnace is reduced, the loss of bed materials is reduced, the temperature in the gasification furnace is maintained to be stable, and the continuous operation of the material gasification process is ensured.
Further, in the method, gasified gas generated by the fluidized bed gasification furnace is sent into a melting furnace, the gasified gas reacts with air or oxygen-enriched air to generate high-temperature flue gas at the temperature of 1300-1650 ℃, a stable and reliable high-temperature melting zone is formed in the melting furnace, harmful gas is decomposed, coke is burned out, fly ash is melted, molten slag stably flows into a water quenching slag box along the inner wall of the melting furnace to be vitrified, and harmful heavy metal is sealed in a glass body, so that harmless treatment of solid waste and hazardous waste is realized.
Compared with solid waste and hazardous waste treatment processes such as incineration, plasma melting and the like, the method has the advantages of the following aspects:
firstly, the method has good practicability for treating materials, and can treat solid, liquid and gas three-state waste materials simultaneously. The circulating fluidized bed gasification furnace is internally provided with a large amount of high-temperature circulating materials, a high-temperature heat source can be provided for the newly added material amount, the newly added material amount is extremely small compared with the circulating material amount, the newly added material amount is ensured to be quickly heated, dried and dry distilled, compared with the fixed bed gasification furnace, the material dry distillation time is greatly shortened, the generation of tar is reduced, and the quality of gasified gas is improved; meanwhile, the existence of a large amount of high-temperature circulating materials is beneficial to the stability of the combustion temperature in the gasification furnace, thereby effectively reducing the fluctuation of the gasification process caused by the characteristic change of the materials entering the furnace and having good adaptability to the materials entering the furnace.
Secondly, the flue gas purification process is simple. The method for treating the solid waste and the hazardous waste by utilizing the fluidized bed gasification and melting has the advantages of good material adaptability and controllable gasification and melting process, and the amount of flue gas generated by treating the equivalent urban solid waste and the hazardous waste is far lower than that of an incineration treatment method; the fly ash is remelted without burying the fly ash, so that the treatment cost of urban solid waste and hazardous waste is greatly reduced.
Thirdly, the melting furnace is provided with a supplementary fuel nozzle to supplement high-calorific-value fuel. The injection amount of the supplementary fuel can be adjusted according to the combustible content of the gasified gas generated by the fluidized bed gasification furnace, the operation temperature of the melting furnace is controlled, and the ash slag generated by the gasification of the material is discharged from the bottom of the melting furnace in a liquid state. Aiming at the difference of ash melting points of solid waste hazardous waste materials, different operation temperatures of the melting furnace are set, or the ash melting point is reduced by adjusting the pH value of the ash of the materials, so that the liquid state slag discharge of various materials is met. The discharged slag is vitrified through water quenching to realize harmless comprehensive utilization.
Fourthly, the scale of the device can be large or small. The method and the equipment can almost treat all solid urban solid waste and hazardous waste, can also treat liquid and gaseous hazardous waste cooperatively, and are particularly suitable for urban solid waste and hazardous waste with daily treatment quantity of 10-500 tons, such as urban domestic garbage, medical garbage and the like.
Fifthly, the equipment utilization rate is high, the automation degree is high, and the maintenance cost is low. The key equipment of the fluidized bed gasification melting process and the equipment thereof for treating the solid waste and the hazardous waste is as follows: fluidized bed gasifier, separator and high temperature melting furnace all adopt shell steel + fire-resistant wear-resisting inside lining structure, and the stove is inside not to have mechanical rotation equipment, simple structure, low in cost, and the operation maintenance is convenient, and start-up parking time is short, and the handling capacity adjusts the surplus greatly, and equipment can be at 35% ~135% within range steady operation, high, economical and practical of equipment annual utilization rate.
Drawings
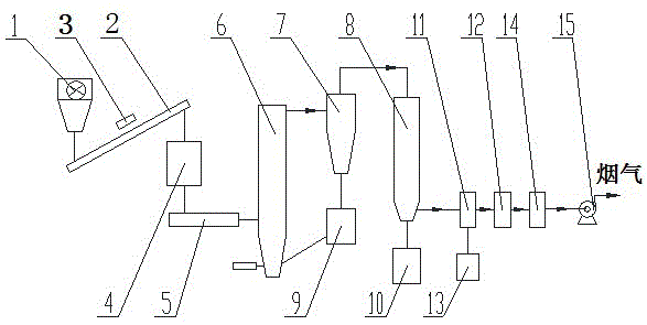
FIG. 1 is a schematic structural diagram of an apparatus for treating solid waste and hazardous waste by fluidized bed gasification and melting.
Detailed Description
The apparatus and process of the present invention are described in further detail below with reference to the figures and the specific examples.
The device for treating solid waste and hazardous waste by fluidized bed gasification and melting comprises a shredder 1 for crushing solid waste and hazardous waste, wherein a discharge hole of the shredder is connected with a conveyor 2, an iron remover 3 is arranged on the conveyor 2, a discharge hole of the conveyor 2 is communicated with a feed hole of a stokehole bin 4, a discharge hole of the stokehole bin 4 is connected with a feed hole of a sealing feeder 5, and a discharge hole of the sealing feeder 5 is connected with a fluidized bed gasification furnace 6; the exhaust port of the fluidized bed gasification furnace is connected with a separator 7, the air outlet of the separator 7 is connected with a melting furnace 8, and the ash discharge port of the separator 7 is communicated with a material returning device 9; the ash discharge port of the material returning device 9 is connected with the fluidized bed gasification furnace 6; a slag discharge port of the melting furnace 8 is connected with a water quenching slag box 10, and an exhaust port of the melting furnace 8 is sequentially connected with a quenching tower 11, a waste heat recovery boiler 12, a dust removal purification device 14 and an induced draft fan 15; and a slag discharge port of the quenching tower 11 is connected with a spiral slag cooler 13.
The exhaust port of the induced draft fan 15 is connected with the chimney.
When the equipment for treating solid waste and hazardous waste by fluidized bed gasification and melting is operated, the technical process is as follows:
the useless feeder hopper of sending into shredder 1 of the useless danger of solid that will collect starts the shredder and breaks into 0 ~ 20mm with the material, and broken material gets into conveyer 2, and suitable position is provided with de-ironing separator 3 on conveyer 2, and the suction such as metal iron plate, iron wire, iron nail that will mix in the material is retrieved, and the takeaway gives the waste product purchase station, realizes the reuse of resource. The conveyor 2 feeds the material into a stokehole bunker 4 of a fluidized bed gasification furnace 6.
When the fluidized bed gasification furnace 6 operates, the loosening equipment and the feeding equipment which are arranged in the stokehole storage bin 4 are started, the loosening equipment prevents materials from bridging and blocking in the storage bin, and the feeding equipment continuously and stably feeds the materials into the sealed feeder 5 to send the materials into the fluidized bed gasification furnace 6. The sealed feeder 5 adopts frequency conversion to control the feeding rate, continuously and stably feeds the materials into the fluidized bed gasification furnace 6 according to the given oxygen material proportion, and the operating temperature, the operating pressure and the gasification agent feeding amount of the sealed feeder 5 and the fluidized bed gasification furnace 6 are controlled in an interlocking manner, so that the safe and stable operation of the fluidized bed gasification furnace 6 is ensured. The gasifying agent is generally air, oxygen-enriched air or oxygen and water vapor, and part of the gasifying agent is fed from the bottom of the fluidized bed gasification furnace 6 as primary air to ensure good fluidization of the materials; one part of the air is used as secondary air and tertiary air to be fed from a dense phase area and a dilute phase area of the fluidized bed gasification furnace 6, so that the gasification of organic matters and carbon particles in the materials is ensured.
The fluidized bed gasification furnace 6 generally adopts a heat insulation structure and consists of a steel shell and a fireproof wear-resistant material, and also can adopt a water cooling structure and consists of a water cooling steel shell and a wear-resistant fireproof material. The design operation temperature of the fluidized bed gasification furnace 6 is controlled to be 850-1000 ℃, and the pressure is controlled to be 91.3KPa (a) -151.3 KPa (a).
The fluidized bed gasification furnace 6, the separator 7 and the material returning device 9 form a circulating fluidized bed gasification system, materials are gasified in the fluidized bed gasification furnace 6, and carbon particles and organic matters are decomposed into H2、CO、CO2、CH4And gasified gas of hydrocarbon substances and the like, wherein the gasified gas carries a large amount of solid materials to be discharged from an exhaust port at the upper part of the fluidized bed gasification furnace 6 to enter a separator 7 for gas-solid separation, and fly ash and coke captured by the separator 7 are returned to the fluidized bed gasification furnace 6 through a return feeder 9 to complete ash circulation. The large-particle ash is burnt in the fluidized bed gasification furnace 6 through repeated high temperature, harmful substances in ash are thoroughly removed, residual coke in the ash is burnt, the carbon content of the ash is reduced, and the energy resource utilization efficiency is improved. The fluidized bed gasification furnace 6 utilizes the bed pressure change of the dense phase region to automatically control slag discharge, when the bed pressure rises, a slag discharge valve is opened, and large slag is automatically discharged from a slag discharge port arranged at the bottom of the fluidized bed gasification furnace 6 and enters a spiral slag cooler 13.
The melting furnace 8 is generally of a heat-insulating structure and is composed of a steel shell and a refractory wear-resistant material, and can also be of a water-cooling structure and is composed of a water-cooling steel shell and a wear-resistant refractory material. The melting furnace 8 is provided with an oxidizer nozzle and a supplementary fuel nozzle. Gasified gas carries a small amount of fine ash particles and coke particles to enter a melting furnace 8 from an exhaust port of a separator 7, air or oxygen-enriched air is sprayed to a combustion area of the melting furnace 8 through an oxidant nozzle, high-temperature gasified gas and oxygen are vigorously combusted to generate high-temperature high-heat flue gas, the temperature inside the melting furnace 8 is kept at 1300-1650 ℃, and the pressure is controlled at 91.3KPa (a) -151.3 KPa (a). When the calorific value of the gasified gas is high, the heat released by the combustion reaction of the gasified gas and air, oxygen-enriched air or oxygen maintains the temperature of the melting furnace 8 at 1300-1650 ℃, and the melting of the fly ash is ensured, and the fly ash has good fluidity, no fuel is needed to be supplemented; when the calorific value of the gasified gas is low and the heat generated by the combustion reaction of the gasified gas and air, oxygen-enriched air or oxygen cannot maintain the temperature of the melting furnace 8 at 1300-1650 ℃, supplementary fuel needs to be sprayed in to maintain the temperature of the melting furnace 8 at 1300-1650 ℃ so as to ensure that the fly ash is melted and has good fluidity.
The fly ash carried by the gasified gas forms liquid slag in the melting furnace 8, the liquid slag flows downwards along the inner wall of the furnace, and the liquid slag is discharged from a slag hole and enters a water quenching slag box 10 for quenching and vitrification. The high-temperature flue gas carries a small amount of slag to enter the quenching tower 11 from a flue gas discharge port of the melting furnace 8, the quenching tower 11 is provided with a cooling water nozzle, the high-temperature flue gas at 1300-1650 ℃ is quenched to 750-850 ℃, the slag carried by the high-temperature flue gas is rapidly solidified and separated from the flue gas, and is discharged from a slag discharge port arranged at the bottom of the quenching tower 11 to enter the spiral slag cooler 13 for cooling, and the slag can be used as a building material to realize comprehensive utilization. The flue gas with separated slag enters a waste heat recovery boiler 12 and a flue gas purification device 14 from an exhaust port of a quench tower 11, the recovered waste heat can be used for power generation, heat supply or cold supply, the flue gas is purified through desulfurization, denitration, heavy metal removal, dust removal and the like and then is sent into a chimney through a draught fan 15 to be discharged up to the standard, the collected dust is sprayed into a fluidized bed gasifier 6 to be remelted, closed-loop treatment of solid waste and hazardous waste is completed, and secondary pollution is avoided.
The method for treating the solid waste and the hazardous waste by fluidized bed gasification and melting aims to realize harmless, resource and reduction treatment of the solid waste and the hazardous waste. Because the solid waste and hazardous waste are generally in a solid state or a liquid state and have a low heat value, the direct combustion (solid-gas reaction) of the solid waste and hazardous waste is difficult to realize until the temperature for melting the ash content is reached, therefore, the method firstly carries out gasification reaction on the solid waste and hazardous waste, changes organic matters and carbon in the solid waste and hazardous waste into combustible gas, and utilizes the characteristic that the combustible gas carries out gas-gas reaction, so that the ash content is melted by violent reaction and high temperature is easily generated. The ash melting point of the general solid waste and dangerous waste materials is 1200-1500 ℃, so the operation temperature of the melting furnace set by the invention is 1300-1650 ℃, the ash content is ensured to be changed into slag with good fluidity in the melting furnace, and then quenching vitrification is carried out. The fly ash collected in the tail flue gas purification process also realizes vitrification through a fly ash remelting process, and the whole process only generates high-temperature burned furnace slag and vitreous bodies, so that harmless treatment of solid waste and hazardous waste is realized.
The above-described preferred embodiments of the present invention are not intended to limit the present invention in any way, and modifications, equivalent variations and modifications of the above-described embodiments according to the technical spirit of the present invention are all within the scope of the claims of the present invention without departing from the technical spirit of the present invention.

Claims (10)

1. The utility model provides an equipment that solid useless danger was useless is handled in fluidized bed gasification melting which characterized in that: the solid waste hazardous waste material crusher comprises a shredder (1) for crushing solid waste hazardous waste materials, wherein a discharge hole of the shredder is connected with a conveyor (2), an iron remover (3) is arranged on the conveyor (2), a discharge hole of the conveyor (2) is communicated with a feed hole of a stokehole bin (4), a discharge hole of the stokehole bin (4) is connected with a feed hole of a sealing feeder (5), and a discharge hole of the sealing feeder (5) is connected with a fluidized bed gasification furnace (6); the exhaust port of the fluidized bed gasification furnace is connected with the separator (7), the air outlet of the separator (7) is connected with the melting furnace (8), and the ash discharge port of the separator (7) is communicated with the material returning device (9); the ash discharge port of the material returning device (9) is connected with the fluidized bed gasification furnace (6); a slag discharge port of the melting furnace (8) is connected with a water quenching slag box (10), and an exhaust port of the melting furnace (8) is sequentially connected with a quenching tower (11), a waste heat recovery boiler (12), a dust removal purification device (14) and an induced draft fan (15); and a slag discharge port of the quenching tower (11) is connected with a spiral slag cooler (13).
2. An apparatus according to claim 1, characterized in that the walls of the melting furnace are provided with oxidant nozzles for supplying air or oxygen-enriched air or oxygen into the melting furnace.
3. The apparatus according to claim 1 or 2, characterized in that the melting furnace is provided with a supplementary fuel nozzle.
4. The apparatus of claim 1 or 2, wherein the fluidized-bed gasification furnace is provided with a fly ash remelting nozzle, and fly ash collected by flue gas in the quenching tower, the waste heat recovery boiler and the dust removal purification device is fed into the fluidized-bed gasification furnace to realize fly ash remelting.
5. The apparatus according to claim 1 or 2, characterized in that the fluidized-bed gasification furnace (6) consists of a steel outer shell and a refractory wear-resistant material, or consists of a water-cooled steel shell and a wear-resistant refractory material.
6. The plant according to claim 1 or 2, characterized in that the melting furnace (8) consists of a steel outer shell and a refractory wear resistant material or of a water-cooled steel shell and a wear resistant refractory material.
7. The method for disposing solid waste and hazardous waste by using the equipment in claim 1 is characterized in that:
crushing the collected solid waste and hazardous waste to 0-20 mm by a shredder, conveying the crushed solid waste and hazardous waste into a stokehold bin by a conveyor, and conveying the crushed solid waste and hazardous waste into a fluidized bed gasification furnace by a sealed feeder for gasification, wherein the operating temperature of the fluidized bed gasification furnace is controlled at 850-1000 ℃;
in the fluidized bed gasification furnace, slag formed by burning inorganic matters is discharged through a slag discharge port arranged at the bottom of the fluidized bed gasification furnace, gasified gas formed by decomposing the organic matters is discharged from the upper part of the fluidized bed gasification furnace along with ash solids and coke particles which are not completely gasified, the gasified gas and the ash solids enter a separator to realize gas-solid separation, large-particle coke and ash solids return to the fluidized bed gasification furnace, and the gasified gas and small-particle coke and ash solids enter a melting furnace;
in the melting furnace, the gasified gas and the injected oxidant are combusted, the internal temperature of the melting furnace is controlled to be 1300-1650 ℃, harmful gas in the gasified gas is thoroughly decomposed, coke is burnt out, fly ash is melted, molten slag falls into a water quenching slag box to become glass body, heavy metal is solidified and sealed, and high-temperature flue gas is cooled by a quench tower, recovered by a waste heat recovery boiler, purified by a dust removal purification device and discharged after reaching standards.
8. The method of claim 7, wherein: the fluidized bed gasification furnace (6) is a circulating fluidized bed gasification furnace, and the operating pressure is controlled to be 91.3 KPa-151.3 KPa.
9. The method of claim 7, wherein: the operation pressure of the melting furnace (8) is controlled between 91.3KPa and 151.3 KPa.
10. The method of claim 7, wherein: and the temperature of the high-temperature flue gas is reduced to 750-850 ℃ in the quenching tower (11) by spraying water mist or water vapor or cold flue gas.
CN202011067634.0A 2020-10-06 2020-10-06 Method and equipment for treating solid waste and hazardous waste by fluidized bed gasification and melting Pending CN112283715A (en)

Priority Applications (1)

Application Number Priority Date Filing Date Title
CN202011067634.0A CN112283715A (en) 2020-10-06 2020-10-06 Method and equipment for treating solid waste and hazardous waste by fluidized bed gasification and melting

Applications Claiming Priority (1)

Application Number Priority Date Filing Date Title
CN202011067634.0A CN112283715A (en) 2020-10-06 2020-10-06 Method and equipment for treating solid waste and hazardous waste by fluidized bed gasification and melting

Publications (1)

Publication Number Publication Date
CN112283715A true CN112283715A (en) 2021-01-29

Family

ID=74422315

Family Applications (1)

Application Number Title Priority Date Filing Date
CN202011067634.0A Pending CN112283715A (en) 2020-10-06 2020-10-06 Method and equipment for treating solid waste and hazardous waste by fluidized bed gasification and melting

Country Status (1)

Country Link
CN (1) CN112283715A (en)

Cited By (5)

* Cited by examiner, † Cited by third party
Publication number Priority date Publication date Assignee Title
CN114110606A (en) * 2021-11-15 2022-03-01 中广核环保产业有限公司 System and method for gasification and melting of organic hazardous waste
WO2023065571A1 (en) * 2021-10-18 2023-04-27 西安西热锅炉环保工程有限公司 System and method for disposing solid waste and hazardous waste and melting and recycling metals
CN116146988A (en) * 2023-04-20 2023-05-23 浙江百能科技有限公司 System and method for disposing and separating metal oxide from oil residue gasification filter cake
CN116445727A (en) * 2023-06-14 2023-07-18 浙江凤登绿能环保股份有限公司 Method for preparing effective gas and recycling rare noble metals by high-temperature melting and gasification of organic wastes
CN119040640A (en) * 2024-08-23 2024-11-29 佛山市蓝宇机械设备有限公司 Environment-friendly aluminum ash treatment and recycling equipment and environment-friendly aluminum ash treatment and recycling method

Citations (2)

* Cited by examiner, † Cited by third party
Publication number Priority date Publication date Assignee Title
CN110205166A (en) * 2019-06-25 2019-09-06 河南信祥环境科技有限公司 A kind of solid waste refuse gasification fusing system and method
CN213901073U (en) * 2020-10-06 2021-08-06 深圳市泽源环境科技有限公司 Equipment for treating solid waste and hazardous waste by fluidized bed gasification and melting

Patent Citations (2)

* Cited by examiner, † Cited by third party
Publication number Priority date Publication date Assignee Title
CN110205166A (en) * 2019-06-25 2019-09-06 河南信祥环境科技有限公司 A kind of solid waste refuse gasification fusing system and method
CN213901073U (en) * 2020-10-06 2021-08-06 深圳市泽源环境科技有限公司 Equipment for treating solid waste and hazardous waste by fluidized bed gasification and melting

Non-Patent Citations (1)

* Cited by examiner, † Cited by third party
Title
王琪: "《业固体废物处理及回收利用》", 31 December 2006, 中国环境科学出版社, pages: 186 - 187 *

Cited By (6)

* Cited by examiner, † Cited by third party
Publication number Priority date Publication date Assignee Title
WO2023065571A1 (en) * 2021-10-18 2023-04-27 西安西热锅炉环保工程有限公司 System and method for disposing solid waste and hazardous waste and melting and recycling metals
CN114110606A (en) * 2021-11-15 2022-03-01 中广核环保产业有限公司 System and method for gasification and melting of organic hazardous waste
CN116146988A (en) * 2023-04-20 2023-05-23 浙江百能科技有限公司 System and method for disposing and separating metal oxide from oil residue gasification filter cake
CN116445727A (en) * 2023-06-14 2023-07-18 浙江凤登绿能环保股份有限公司 Method for preparing effective gas and recycling rare noble metals by high-temperature melting and gasification of organic wastes
CN116445727B (en) * 2023-06-14 2023-09-15 浙江凤登绿能环保股份有限公司 Method for preparing effective gas and recycling rare noble metals by high-temperature melting and gasification of organic wastes
CN119040640A (en) * 2024-08-23 2024-11-29 佛山市蓝宇机械设备有限公司 Environment-friendly aluminum ash treatment and recycling equipment and environment-friendly aluminum ash treatment and recycling method

Similar Documents

Publication Publication Date Title
CN112283715A (en) Method and equipment for treating solid waste and hazardous waste by fluidized bed gasification and melting
CN101786809B (en) Waste treatment system and treatment method applied in cement dry process kiln production
EP0776962B1 (en) Method and apparatus for treating wastes by gasification
US6190429B1 (en) Method and apparatus for treating wastes by gasification
EP0908672B1 (en) Methods for fusion treating a solid waste for gasification
CN110173697B (en) Solid waste gasification melting incineration system and method based on double melting pools
JPH07332614A (en) Method for fluidized bed gasification and melting combustion as well as its apparatus
CN206514313U (en) A kind of rotary kiln cooperates with recycling dangerous waste processing system with plasma gasification
CN213901073U (en) Equipment for treating solid waste and hazardous waste by fluidized bed gasification and melting
JPWO1997049953A1 (en) Solid waste gasification and melting treatment method
CN110205166A (en) A kind of solid waste refuse gasification fusing system and method
CN114106858A (en) Organic solid waste composite thermochemical treatment and utilization method
CN110699124A (en) A method and system for harmless treatment of organic solid waste gas by melting and melting
CN113751471B (en) Multi-fuel coupled system and method for online melting treatment of hazardous waste incineration fly ash
CN106524175A (en) Waste fusing and curing treatment system and method
CN110762535A (en) Method and system for harmless treatment of incineration and melting of organic solid wastes
CN113025388B (en) Method for co-resource utilization of urban solid waste and carbon dioxide
JP3079051B2 (en) Gasification of waste
JP3964043B2 (en) Waste disposal method
CN113669732A (en) System and method for pyrolysis of organic hazardous waste rotary kiln and fusion coupling treatment of plasma furnace
CN106524176B (en) Waste gasification melt-combustion system
CN106642138B (en) waste gasification melting furnace
CN210267234U (en) Solid waste gasification melting incineration system based on double molten pools
JP3707754B2 (en) Waste treatment system and method and cement produced thereby
KR100470730B1 (en) Smelting Incineration Apparatus and Method of Solid Waste Treatment

Legal Events

Date Code Title Description
PB01 Publication
PB01 Publication
SE01 Entry into force of request for substantive examination
SE01 Entry into force of request for substantive examination
WD01 Invention patent application deemed withdrawn after publication
WD01 Invention patent application deemed withdrawn after publication

Application publication date: 20210129