CN111853864A - 一种灶具的离锅工作方法及应用该方法的灶具 - Google Patents
一种灶具的离锅工作方法及应用该方法的灶具 Download PDFInfo
- Publication number
- CN111853864A CN111853864A CN202010620816.XA CN202010620816A CN111853864A CN 111853864 A CN111853864 A CN 111853864A CN 202010620816 A CN202010620816 A CN 202010620816A CN 111853864 A CN111853864 A CN 111853864A
- Authority
- CN
- China
- Prior art keywords
- cooker
- pot
- opening
- nozzle
- stove
- Prior art date
- Legal status (The legal status is an assumption and is not a legal conclusion. Google has not performed a legal analysis and makes no representation as to the accuracy of the status listed.)
- Granted
Links
- 238000000034 method Methods 0.000 title claims abstract description 27
- 238000010411 cooking Methods 0.000 claims description 46
- 238000001514 detection method Methods 0.000 claims description 26
- 230000005611 electricity Effects 0.000 claims description 4
- 238000009413 insulation Methods 0.000 claims description 4
- 239000000523 sample Substances 0.000 claims description 4
- 238000002485 combustion reaction Methods 0.000 abstract description 5
- 230000009471 action Effects 0.000 description 6
- 238000005265 energy consumption Methods 0.000 description 4
- 230000008569 process Effects 0.000 description 4
- 230000008859 change Effects 0.000 description 3
- 230000005540 biological transmission Effects 0.000 description 2
- 238000010586 diagram Methods 0.000 description 2
- 239000004615 ingredient Substances 0.000 description 2
- 230000007246 mechanism Effects 0.000 description 2
- 230000001105 regulatory effect Effects 0.000 description 2
- 239000012080 ambient air Substances 0.000 description 1
- 230000001174 ascending effect Effects 0.000 description 1
- 238000006073 displacement reaction Methods 0.000 description 1
- 230000000694 effects Effects 0.000 description 1
- 230000007613 environmental effect Effects 0.000 description 1
- 230000007774 longterm Effects 0.000 description 1
- 239000002184 metal Substances 0.000 description 1
- 229910052755 nonmetal Inorganic materials 0.000 description 1
- 230000006641 stabilisation Effects 0.000 description 1
- 238000011105 stabilization Methods 0.000 description 1
- 238000001931 thermography Methods 0.000 description 1
- 239000002699 waste material Substances 0.000 description 1
Images
Classifications
-
- F—MECHANICAL ENGINEERING; LIGHTING; HEATING; WEAPONS; BLASTING
- F24—HEATING; RANGES; VENTILATING
- F24C—DOMESTIC STOVES OR RANGES ; DETAILS OF DOMESTIC STOVES OR RANGES, OF GENERAL APPLICATION
- F24C3/00—Stoves or ranges for gaseous fuels
- F24C3/12—Arrangement or mounting of control or safety devices
- F24C3/126—Arrangement or mounting of control or safety devices on ranges
-
- F—MECHANICAL ENGINEERING; LIGHTING; HEATING; WEAPONS; BLASTING
- F24—HEATING; RANGES; VENTILATING
- F24C—DOMESTIC STOVES OR RANGES ; DETAILS OF DOMESTIC STOVES OR RANGES, OF GENERAL APPLICATION
- F24C15/00—Details
- F24C15/10—Tops, e.g. hot plates; Rings
- F24C15/107—Pan supports or grates therefor
-
- F—MECHANICAL ENGINEERING; LIGHTING; HEATING; WEAPONS; BLASTING
- F24—HEATING; RANGES; VENTILATING
- F24C—DOMESTIC STOVES OR RANGES ; DETAILS OF DOMESTIC STOVES OR RANGES, OF GENERAL APPLICATION
- F24C5/00—Stoves or ranges for liquid fuels
- F24C5/16—Arrangement or mounting of control or safety devices
Landscapes
- Engineering & Computer Science (AREA)
- Chemical & Material Sciences (AREA)
- Combustion & Propulsion (AREA)
- Mechanical Engineering (AREA)
- General Engineering & Computer Science (AREA)
- Cookers (AREA)
Abstract
本发明涉及一种灶具的离锅工作方法,在灶具打开的状态下检测灶具是否处于离锅状态,如果是则对离锅状态时间T进行计时,当T<T1时:将灶具的喷嘴开度K调节至设定开度K0;在K=K0的状态下能够稳定燃烧,则K=Kmin;如果灶具在K=K0或者K=Kmin出现脱火的情况,则对脱火次数M进行累加计算,如果M≥M0,则K按照设置的单位开度调节量Kd逐渐增大直至灶具稳定燃烧;同时设定开度K0实时根据喷嘴开度K进行调整;当T≥T1时,则关闭灶具。该灶具的离锅工作方法能够在离锅状态下自动调整灶具火力。本发明还涉及一种应用该方法的灶具。
Description
技术领域
本发明涉及一种灶具的离锅工作方法,本发明还涉及应用该离锅工作方法的灶具。
背景技术
用户在使用灶具时,会有将锅具拿离灶具的情况出现,为了保证灶具的使用安全,在用户拿离锅具的同时需要同时调小灶具的火力,一方面该操作比较麻烦,另一方面会出现用户忘记调节火力的情况,存在安全隐患。
授权公告号为CN209068560U(申请号为201821611022.1)的中国实用新型专利《一种离火自动保护燃气灶》,其中公开的离火自动保护燃气灶,包括:灶台平板、炉盘、锅具支架、燃气管、调整旋钮以及保护装置。在实际使用时,锅具放置在锅具支架上,锅具支架连同承载片向下移动至灶台平板阶梯部的底面上,如果锅具被拿离锅具支架,复位支撑杆可通过弹簧的弹力作用使承载片向上移动,承载片在向上移动过程中,可通过传递杆将向上的位移传递至离火调节阀,将离火调节阀的阀门开度调小。实现在锅具离火后自动调小炉盘上的火焰大小,避免炉盘上的火焰点燃周围的物品,以及避免频繁进行手动调节,降低火灾风险。但是,通常情况下锅具离火后,将灶具的火力调节至一个固定的值,但是在外部风力较大的情况下容易出现熄火的情况,如何在锅具离火的情况下达到减小能源浪费和避免熄火的平衡是有待解决的问题。另外,该燃气灶通过机械机构触发的方式实现锅具离火情况的检测,长期使用过程中,机械机构容易出现失效的问题。
发明内容
本发明所要解决的第一个技术问题是针对上述现有技术提供一种能够在离锅状态下自动调整灶具火力的灶具的离锅工作方法。
本发明所要解决的第二个技术问题是针对上述现有技术提供一种离锅检测使用寿命长的灶具。
本发明解决上述第一个技术问题所采用的技术方案为:一种灶具的离锅工作方法,其特征在于:在灶具打开的状态下检测灶具是否处于离锅状态,如果处于离锅状态,则对灶具的离锅状态时间T进行计时,将T与第一时间阈值T1进行比较;
当T<T1时:
将灶具的喷嘴开度K调节至设定开度K0;
如果灶具在K=K0的状态下能够稳定燃烧,则将喷嘴开度K调节至喷嘴的最小开度Kmin;
如果灶具在K=K0的状态下或者K=Kmin的状态下出现脱火的情况,则对出现脱火情况的次数M进行累加计算,如果M大于等于设定的次数阈值M0,则K按照设置的单位开度调节量Kd逐渐增大直至灶具稳定燃烧;
同时设定开度K0实时根据喷嘴开度K进行调整;
当T≥T1时,则关闭灶具。
优选地,在灶具刚出现离锅状态时,判断灶具实时的喷嘴开度K是否小于设定开度K0,如果K<K0,则将设定开度K0调整为当前的喷嘴开度K。
为了遵从用户对灶具的调节意愿,更加人性化,在灶具处于离锅的状态下时,检测用户是否手动调节喷嘴的开度,如果是,则按照手动调节的喷嘴开度控制灶具进行工作。
为了避免锅具在进行如颠锅动作或者添加烹饪配料动作而短暂离开灶具的情况下不进行灶具火力的调节,保证烹饪持续进行,将T与第二时间阈值T2进行比较,T2<T1,在T≥T2的条件下再进行K以及K0的调整。
本发明解决上述第二个技术问题所采用的技术方案为:一种应用前述的方法的灶具,其特征在于:包括灶具本体、设置在灶具本体上的锅支架、设置在灶具本体和锅支架之间的压力传感器、设置在灶具本体上靠近灶具本体出火位置的火焰探测针以及设置在灶具本体内的控制器,所述灶具本体具有喷嘴,所述喷嘴上设置有开度调节阀,所述压力传感器、火焰探测针、开度调节阀分别与控制器电连接。
为了提高压力传感器的检测精度以及使用寿命,所述压力传感器与锅支架之间设置有隔热层。
一种应用前述的方法的灶具,其特征在于:包括灶具本体、设置在灶具本体上的锅支架、设置在锅支架上方的火焰外廓检测模块以及设置在灶具本体内的控制器,所述灶具本体具有喷嘴,所述喷嘴上设置有开度调节阀,所述火焰外廓检测模块、开度调节阀分别与控制器电连接。
与现有技术相比,本发明的优点在于:本发明中的灶具的离锅工作方法,在灶具处于离锅的状态下,还能够根据灶具上的火焰稳定情况对喷嘴的开度以及设定开度进行调节,在保证灶具不熄火的情况下使得喷嘴的开度尽可能小,如此既能减小能源消耗,又不会因为喷嘴开度过小导致脱火甚至意外熄火的情况发生,兼顾了能耗和安全问题。
另外本发明中的灶具,在进行离锅状态检测时无需进行机械动作,检测结果可靠,且使用寿命长。
附图说明
图1为本发明实施例一中灶具的结构框图。
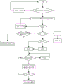
图2为本发明实施例一中灶具的离锅工作方法的流程图。
图3为本发明实施例二中灶具的结构框图。
具体实施方式
以下结合附图实施例对本发明作进一步详细描述。
实施例一
如图1所示,本实施例中的灶具,包括灶具本体1、设置在灶具本体1上的锅支架2、设置在灶具本体1和锅支架2之间的压力传感器3、设置在灶具本体1上靠近灶具本体1出火位置的火焰探测针4以及设置在灶具本体1内的控制器5,灶具本体1具有喷嘴6,喷嘴6上设置有开度调节阀61,压力传感器3、火焰探测针4、开度调节阀61分别与控制器5电连接。灶具本体1还具有供用户进行操作的火力调节旋钮,该火力调节旋钮也与控制器5电连接。为了提高压力传感器3的检测精度以及使用寿命,在压力传感器3与锅支架2之间设置有隔热层31,减小锅支架2上的高温对压力传感器3的影响。本实施例中则可根据压力传感器3的数据变化来判断灶具上是否放置有锅具。
当锅支架2上没有锅具时,锅支架2和隔热层这两者的重量作用在压力传感器3上,压力传感器3检测到的压力值为m;当将锅放到锅支架2后,锅、锅支架2和隔热层31这三者的重量作用在压力传感器3上,压力传感器3检测到的压力值会增加到n。当n-m的差值大于出厂设定的压力阈值时,表明锅支架2上有锅,反之则表明锅支架2上无锅。由于是通过压力的变化来检测锅支架2上是否有锅,因此该方案对金属锅和非金属锅都适用,而且检测过程中没有机械结构的动作,避免了长时间使用过程中因结构的频繁动作导致结构磨损甚至失效的情况出现。
火焰探测针4可以检测针尖部分是否存在火焰,如果因外界气流扰动等因素导致火焰偏离了火焰检测头,即出现脱火的情况时,则火焰探测针4将检测到无火焰。
如图2所示,本发明中,灶具的离锅工作方法,包括以下步骤:
S1、在灶具打开的状态下检测灶具是否处于离锅状态;
如果灶具处于非离锅状态,则对灶具的离锅状态时间T进行清零,同时对脱火次数M进行清零;
如果灶具处于离锅状态,则进行S2;
S2、对灶具的离锅状态时间T进行计时,并将T与第一时间阈值T1、第二时间阈值T2进行比较,其中T2<T1,T1为一个较长的时间值,如T1为3分钟,该T2为一个较短的时间时,如可以T2可以设置为5秒,该第二时间阈值T2主要用于判断灶具上的锅具是否在进行颠锅或者添加烹饪配料这些短时间的动作,在进行这些短时间动作时,灶具的火力无需进行调整,因此当T<T2时,则灶具的喷嘴6开度不进行调整;
当T2≤T<T1时,则进行S3;
当T≥T1时,则进行S4;
S3、在灶具刚出现离锅状态时,判断灶具实时的喷嘴6开度K是否小于设定开度K0,如果K<K0,则将设定开度K0调整为当前的喷嘴6开度K;
将灶具的喷嘴6开度K调节至设定开度K0;
如果灶具在K=K0的状态下能够稳定燃烧,可以利用火焰探测针4检测在初期设定时长内是否出现脱火的情况来判断灶具是否稳定燃烧,如果稳定燃烧则说明当前灶具处于基本无风的情况,如此可以将喷嘴6开度K调节至喷嘴6的最小开度Kmin,以减小对能源的消耗;
如果灶具在K=K0的状态下或者K=Kmin的状态下出现脱火的情况,则说明环境中有风影响到灶具火焰的稳定性,可以通过增大喷嘴6的开度以增大火焰的方式来保证火焰燃烧的稳定性,避免出现脱火甚至熄火的情况;
对出现脱火情况的次数M进行累加计算,如果M大于等于设定的次数阈值M0,则K按照设置的单位开度调节量Kd逐渐增大直至灶具稳定燃烧;M值较小时,可能是因为周围的空气意外扰动引起的,当M大于等于设定的次数阈值M0则可以肯定外部环境存在影响火焰稳定燃烧的因素,为了避免出现脱火甚至熄火的情况,则需要对喷嘴6的开度进行调节;
K的调节次数可以根据需要进行设定,如可以设置仅进行一次调节,也可以设置能够进行三次调节,如此可以避免调节过于频繁;
在S3的调节过程中,设定开度K0实时根据喷嘴6开度K进行调整;设定开度K0可供下次灶具开启时进行使用,通常用户所处的环境变化不大,通过该设定开度K0在灶具下次出现离锅状态时能够快速将喷嘴6的开度调节至合适的开度,既保证灶具火焰稳定又能尽量减小对能源的消耗,兼顾了安全和环保;
为了遵从用户对灶具的调节意愿,更加人性化,在灶具处于离锅的状态下的任一时刻,检测用户是否手动调节喷嘴6的开度,如果是,则按照手动调节的喷嘴6开度控制灶具进行工作。
S4、关闭灶具。
实施例二
如图3所示,本实施例与实施例一的区别仅在于:将压力传感器3和火焰探测针4替换为设置在锅支架2上方的火焰外廓检测模块7,火焰外廓检测模块7与控制器5电连接。具体地,火焰外廓检测模块7与控制器5通过无线通信单元进行无线通信连接。
如可以将火焰外廓检测模块7固定安装在灶具的上方的吸油压机上,利用火焰外廓检测模块7采集火焰外廓形态,该火焰外廓检测模块7可为热成像装置或摄像头等,对火焰进行检测。
如果检测到火焰外廓,则表明锅具已离开锅支架2,当前灶具处于离锅状态,否则处于坐锅状态。
当火焰处于稳定燃烧状态时,则火焰外廓检测模块7得到的火焰外廓较为规则,则可判定火焰处于稳定燃烧情况;如果火焰因外部气流扰动等因素出现了脱火情况,则火焰外廓检测模块7得到的火焰外廓偏移并形成尖端,此时判定火焰处于脱火情况。本技术方案通过火焰外廓检测模块7对离锅状态和火焰脱火情况进行检测,避免了对灶具结构的调整,同时远离火焰,降低了高温环境下的运行要求。
Claims (7)
1.一种灶具的离锅工作方法,其特征在于:在灶具打开的状态下检测灶具是否处于离锅状态,如果处于离锅状态,则对灶具的离锅状态时间T进行计时,将T与第一时间阈值T1进行比较;
当T<T1时:
将灶具的喷嘴(6)开度K调节至设定开度K0;
如果灶具在K=K0的状态下能够稳定燃烧,则将喷嘴(6)开度K调节至喷嘴(6)的最小开度Kmin;
如果灶具在K=K0的状态下或者K=Kmin的状态下出现脱火的情况,则对出现脱火情况的次数M进行累加计算,如果M大于等于设定的次数阈值M0,则K按照设置的单位开度调节量Kd逐渐增大直至灶具稳定燃烧;
同时设定开度K0实时根据喷嘴(6)开度K进行调整;
当T≥T1时,则关闭灶具。
2.根据权利要求1所述的灶具的离锅工作方法,其特征在于:在灶具刚出现离锅状态时,判断灶具实时的喷嘴(6)开度K是否小于设定开度K0,如果K<K0,则将设定开度K0调整为当前的喷嘴(6)开度K。
3.根据权利要求1所述的灶具的离锅工作方法,其特征在于:在灶具处于离锅的状态下时,检测用户是否手动调节喷嘴(6)的开度,如果是,则按照手动调节的喷嘴(6)开度控制灶具进行工作。
4.根据权利要求1至3任一权利要求所述的灶具的离锅工作方法,其特征在于:将T与第二时间阈值T2进行比较,T2<T1,在T≥T2的条件下再进行K以及K0的调整。
5.一种应用如权利要求1至4任一权利要求所述的方法的灶具,其特征在于:包括灶具本体(1)、设置在灶具本体(1)上的锅支架(2)、设置在灶具本体(1)和锅支架(2)之间的压力传感器(3)、设置在灶具本体(1)上靠近灶具本体(1)出火位置的火焰探测针(4)以及设置在灶具本体(1)内的控制器(5),所述灶具本体(1)具有喷嘴(6),所述喷嘴(6)上设置有开度调节阀(61),所述压力传感器(3)、火焰探测针(4)、开度调节阀(61)分别与控制器(5)电连接。
6.根据权利要求5所述的灶具,其特征在于:所述压力传感器(3)与锅支架(2)之间设置有隔热层。
7.一种应用如权利要求1至4任一权利要求所述的方法的灶具,其特征在于:包括灶具本体(1)、设置在灶具本体(1)上的锅支架(2)、设置在锅支架(2)上方的火焰外廓检测模块(7)以及设置在灶具本体(1)内的控制器(5),所述灶具本体(1)具有喷嘴(6),所述喷嘴(6)上设置有开度调节阀(61),所述火焰外廓检测模块(7)、开度调节阀(61)分别与控制器(5)电连接。
Priority Applications (1)
| Application Number | Priority Date | Filing Date | Title |
|---|---|---|---|
| CN202010620816.XA CN111853864B (zh) | 2020-06-30 | 2020-06-30 | 一种灶具的离锅工作方法及应用该方法的灶具 |
Applications Claiming Priority (1)
| Application Number | Priority Date | Filing Date | Title |
|---|---|---|---|
| CN202010620816.XA CN111853864B (zh) | 2020-06-30 | 2020-06-30 | 一种灶具的离锅工作方法及应用该方法的灶具 |
Publications (2)
| Publication Number | Publication Date |
|---|---|
| CN111853864A true CN111853864A (zh) | 2020-10-30 |
| CN111853864B CN111853864B (zh) | 2022-04-19 |
Family
ID=72989755
Family Applications (1)
| Application Number | Title | Priority Date | Filing Date |
|---|---|---|---|
| CN202010620816.XA Active CN111853864B (zh) | 2020-06-30 | 2020-06-30 | 一种灶具的离锅工作方法及应用该方法的灶具 |
Country Status (1)
| Country | Link |
|---|---|
| CN (1) | CN111853864B (zh) |
Cited By (3)
| Publication number | Priority date | Publication date | Assignee | Title |
|---|---|---|---|---|
| CN113368433A (zh) * | 2021-07-01 | 2021-09-10 | 广东德臻消防机电工程有限公司 | 一种消防系统及方法 |
| CN115405960A (zh) * | 2022-08-09 | 2022-11-29 | 火星人厨具股份有限公司 | 一种灶具控制方法、系统、灶具及存储介质 |
| CN119309232A (zh) * | 2024-08-29 | 2025-01-14 | 宁波方太厨具有限公司 | 一种火力调节方法及装置 |
Citations (11)
| Publication number | Priority date | Publication date | Assignee | Title |
|---|---|---|---|---|
| CN2814180Y (zh) * | 2005-05-18 | 2006-09-06 | 刘宏奇 | 一种红外自控炉灶 |
| CN2851890Y (zh) * | 2005-04-28 | 2006-12-27 | 宋立江 | 全自动节能中餐灶 |
| CN201072166Y (zh) * | 2007-06-20 | 2008-06-11 | 安丽静 | 燃气灶的节气装置 |
| CN201462993U (zh) * | 2009-06-18 | 2010-05-12 | 杭州中欣不锈钢制品有限公司 | 商用中餐炒灶离锅熄火装置 |
| CN103343990A (zh) * | 2013-06-08 | 2013-10-09 | 东莞鼎鼎日盛节能科技有限公司 | 炉灶燃气通断控制方法及燃气炉 |
| CN206944148U (zh) * | 2017-04-28 | 2018-01-30 | 嵊州市理享电器有限公司 | 一种自动熄火型燃气座 |
| CN108758710A (zh) * | 2018-04-26 | 2018-11-06 | 迅达科技集团股份有限公司 | 一种中餐炒菜灶的控制方法 |
| CN109237544A (zh) * | 2018-09-04 | 2019-01-18 | 佛山市顺德区美的洗涤电器制造有限公司 | 防干烧的控制方法和防干烧系统 |
| CN109297054A (zh) * | 2018-11-16 | 2019-02-01 | 上海林内有限公司 | 搭载自动烹饪系统的燃气灶及其运行方法 |
| CN110319461A (zh) * | 2018-03-30 | 2019-10-11 | 宁波方太厨具有限公司 | 一种燃气灶防熄火控制方法 |
| CN110974036A (zh) * | 2019-12-25 | 2020-04-10 | 珠海优特智厨科技有限公司 | 一种烹饪控制方法和装置 |
-
2020
- 2020-06-30 CN CN202010620816.XA patent/CN111853864B/zh active Active
Patent Citations (11)
| Publication number | Priority date | Publication date | Assignee | Title |
|---|---|---|---|---|
| CN2851890Y (zh) * | 2005-04-28 | 2006-12-27 | 宋立江 | 全自动节能中餐灶 |
| CN2814180Y (zh) * | 2005-05-18 | 2006-09-06 | 刘宏奇 | 一种红外自控炉灶 |
| CN201072166Y (zh) * | 2007-06-20 | 2008-06-11 | 安丽静 | 燃气灶的节气装置 |
| CN201462993U (zh) * | 2009-06-18 | 2010-05-12 | 杭州中欣不锈钢制品有限公司 | 商用中餐炒灶离锅熄火装置 |
| CN103343990A (zh) * | 2013-06-08 | 2013-10-09 | 东莞鼎鼎日盛节能科技有限公司 | 炉灶燃气通断控制方法及燃气炉 |
| CN206944148U (zh) * | 2017-04-28 | 2018-01-30 | 嵊州市理享电器有限公司 | 一种自动熄火型燃气座 |
| CN110319461A (zh) * | 2018-03-30 | 2019-10-11 | 宁波方太厨具有限公司 | 一种燃气灶防熄火控制方法 |
| CN108758710A (zh) * | 2018-04-26 | 2018-11-06 | 迅达科技集团股份有限公司 | 一种中餐炒菜灶的控制方法 |
| CN109237544A (zh) * | 2018-09-04 | 2019-01-18 | 佛山市顺德区美的洗涤电器制造有限公司 | 防干烧的控制方法和防干烧系统 |
| CN109297054A (zh) * | 2018-11-16 | 2019-02-01 | 上海林内有限公司 | 搭载自动烹饪系统的燃气灶及其运行方法 |
| CN110974036A (zh) * | 2019-12-25 | 2020-04-10 | 珠海优特智厨科技有限公司 | 一种烹饪控制方法和装置 |
Cited By (4)
| Publication number | Priority date | Publication date | Assignee | Title |
|---|---|---|---|---|
| CN113368433A (zh) * | 2021-07-01 | 2021-09-10 | 广东德臻消防机电工程有限公司 | 一种消防系统及方法 |
| CN115405960A (zh) * | 2022-08-09 | 2022-11-29 | 火星人厨具股份有限公司 | 一种灶具控制方法、系统、灶具及存储介质 |
| CN119309232A (zh) * | 2024-08-29 | 2025-01-14 | 宁波方太厨具有限公司 | 一种火力调节方法及装置 |
| CN119309232B (zh) * | 2024-08-29 | 2025-12-05 | 宁波方太厨具有限公司 | 一种火力调节方法及装置 |
Also Published As
| Publication number | Publication date |
|---|---|
| CN111853864B (zh) | 2022-04-19 |
Similar Documents
| Publication | Publication Date | Title |
|---|---|---|
| CN111853864B (zh) | 一种灶具的离锅工作方法及应用该方法的灶具 | |
| CN107965824B (zh) | 一种智能油烟机及其工作控制方法 | |
| CN107477622A (zh) | 燃气灶防干烧控制方法、燃气灶防干烧控制装置和燃气灶 | |
| CN108606627B (zh) | 控压燃气压力锅 | |
| CN209068560U (zh) | 一种离火自动保护燃气灶 | |
| CN110207157B (zh) | 离锅检测装置、灶具及其控制方法 | |
| CN205208651U (zh) | 一种能智能烹饪的烟灶控制系统 | |
| CN109210581B (zh) | 燃气灶的火力控制装置、方法及燃气灶 | |
| CN109140533A (zh) | 一种离火自动保护燃气灶 | |
| CN201451158U (zh) | 燃气烤架的温度控制装置 | |
| CN102563721A (zh) | 自动火力控制的燃气灶具 | |
| CN109297054A (zh) | 搭载自动烹饪系统的燃气灶及其运行方法 | |
| US20180058700A1 (en) | Temperature control for burner of a cooking appliance | |
| CN210399013U (zh) | 一种灶具 | |
| CN110207160A (zh) | 具有溢锅检测的燃烧器及溢锅检测方法 | |
| CN113405128A (zh) | 灶具的火力控制方法及灶具 | |
| JP6722542B2 (ja) | 加熱調理器 | |
| CN201462993U (zh) | 商用中餐炒灶离锅熄火装置 | |
| CN101220969A (zh) | 燃气灶的智能控制器 | |
| CN216481111U (zh) | 燃气大小火自动调节装置及燃气灶 | |
| CN203215746U (zh) | 一种智能燃气灶 | |
| CN215929659U (zh) | 烟灶组合厨具 | |
| CN211119523U (zh) | 一种燃气灶智能安全系统 | |
| CN119333856A (zh) | 燃气灶的防干烧控制方法、防干烧系统及燃气灶 | |
| CN110056911B (zh) | 一种商用炉灶的拉锅熄火装置及方法 |
Legal Events
| Date | Code | Title | Description |
|---|---|---|---|
| PB01 | Publication | ||
| PB01 | Publication | ||
| SE01 | Entry into force of request for substantive examination | ||
| SE01 | Entry into force of request for substantive examination | ||
| GR01 | Patent grant | ||
| GR01 | Patent grant |