CN111214920A - 一种养猪场的高效净化装置 - Google Patents
一种养猪场的高效净化装置 Download PDFInfo
- Publication number
- CN111214920A CN111214920A CN201811419969.7A CN201811419969A CN111214920A CN 111214920 A CN111214920 A CN 111214920A CN 201811419969 A CN201811419969 A CN 201811419969A CN 111214920 A CN111214920 A CN 111214920A
- Authority
- CN
- China
- Prior art keywords
- sets
- heating
- preheating
- separation
- pipe
- Prior art date
- Legal status (The legal status is an assumption and is not a legal conclusion. Google has not performed a legal analysis and makes no representation as to the accuracy of the status listed.)
- Granted
Links
- 230000007246 mechanism Effects 0.000 claims abstract description 146
- 238000010438 heat treatment Methods 0.000 claims abstract description 84
- 238000001914 filtration Methods 0.000 claims abstract description 72
- 238000000746 purification Methods 0.000 claims abstract description 21
- 230000001954 sterilising effect Effects 0.000 claims abstract description 12
- 238000000926 separation method Methods 0.000 claims description 71
- 238000010521 absorption reaction Methods 0.000 claims description 67
- XLYOFNOQVPJJNP-UHFFFAOYSA-N water Chemical compound O XLYOFNOQVPJJNP-UHFFFAOYSA-N 0.000 claims description 23
- QGZKDVFQNNGYKY-UHFFFAOYSA-N Ammonia Chemical compound N QGZKDVFQNNGYKY-UHFFFAOYSA-N 0.000 claims description 22
- 239000007789 gas Substances 0.000 claims description 18
- 239000008213 purified water Substances 0.000 claims description 8
- 230000006835 compression Effects 0.000 claims description 7
- 238000007906 compression Methods 0.000 claims description 7
- 230000026683 transduction Effects 0.000 claims description 6
- 238000010361 transduction Methods 0.000 claims description 6
- RWSOTUBLDIXVET-UHFFFAOYSA-N Dihydrogen sulfide Chemical compound S RWSOTUBLDIXVET-UHFFFAOYSA-N 0.000 claims description 5
- 229910000037 hydrogen sulfide Inorganic materials 0.000 claims description 5
- 229920000742 Cotton Polymers 0.000 claims description 3
- 229910021529 ammonia Inorganic materials 0.000 claims description 3
- 230000000977 initiatory effect Effects 0.000 claims description 2
- 238000004659 sterilization and disinfection Methods 0.000 abstract description 22
- 230000000249 desinfective effect Effects 0.000 abstract description 6
- 241000282898 Sus scrofa Species 0.000 description 23
- 239000000243 solution Substances 0.000 description 22
- VHUUQVKOLVNVRT-UHFFFAOYSA-N Ammonium hydroxide Chemical compound [NH4+].[OH-] VHUUQVKOLVNVRT-UHFFFAOYSA-N 0.000 description 9
- 235000011114 ammonium hydroxide Nutrition 0.000 description 9
- 244000052616 bacterial pathogen Species 0.000 description 7
- QTBSBXVTEAMEQO-UHFFFAOYSA-N Acetic acid Chemical compound CC(O)=O QTBSBXVTEAMEQO-UHFFFAOYSA-N 0.000 description 6
- 238000009395 breeding Methods 0.000 description 6
- 230000001488 breeding effect Effects 0.000 description 6
- 239000000428 dust Substances 0.000 description 6
- 239000002245 particle Substances 0.000 description 5
- 238000005192 partition Methods 0.000 description 5
- 238000007789 sealing Methods 0.000 description 5
- 239000000809 air pollutant Substances 0.000 description 4
- 231100001243 air pollutant Toxicity 0.000 description 4
- 230000008021 deposition Effects 0.000 description 4
- 241000894006 Bacteria Species 0.000 description 3
- 230000000694 effects Effects 0.000 description 3
- 239000007788 liquid Substances 0.000 description 3
- 238000003825 pressing Methods 0.000 description 3
- 241001465754 Metazoa Species 0.000 description 2
- 239000002253 acid Substances 0.000 description 2
- 230000009471 action Effects 0.000 description 2
- 230000008901 benefit Effects 0.000 description 2
- 239000006227 byproduct Substances 0.000 description 2
- 230000008859 change Effects 0.000 description 2
- 208000037265 diseases, disorders, signs and symptoms Diseases 0.000 description 2
- 230000036541 health Effects 0.000 description 2
- 238000005286 illumination Methods 0.000 description 2
- 239000012535 impurity Substances 0.000 description 2
- 239000002184 metal Substances 0.000 description 2
- 229910052751 metal Inorganic materials 0.000 description 2
- 238000001556 precipitation Methods 0.000 description 2
- 230000000717 retained effect Effects 0.000 description 2
- 238000003860 storage Methods 0.000 description 2
- 238000012546 transfer Methods 0.000 description 2
- 239000002912 waste gas Substances 0.000 description 2
- 238000004804 winding Methods 0.000 description 2
- NLXLAEXVIDQMFP-UHFFFAOYSA-N Ammonium chloride Substances [NH4+].[Cl-] NLXLAEXVIDQMFP-UHFFFAOYSA-N 0.000 description 1
- OKTJSMMVPCPJKN-UHFFFAOYSA-N Carbon Chemical compound [C] OKTJSMMVPCPJKN-UHFFFAOYSA-N 0.000 description 1
- MHAJPDPJQMAIIY-UHFFFAOYSA-N Hydrogen peroxide Chemical compound OO MHAJPDPJQMAIIY-UHFFFAOYSA-N 0.000 description 1
- 206010035148 Plague Diseases 0.000 description 1
- 241000607479 Yersinia pestis Species 0.000 description 1
- HBWYJACVGHIWIB-UHFFFAOYSA-L [O-]S([O-])(=O)=O.OS(O)(=O)=O.S.[Cu+2] Chemical compound [O-]S([O-])(=O)=O.OS(O)(=O)=O.S.[Cu+2] HBWYJACVGHIWIB-UHFFFAOYSA-L 0.000 description 1
- 239000002250 absorbent Substances 0.000 description 1
- 230000002745 absorbent Effects 0.000 description 1
- 238000007605 air drying Methods 0.000 description 1
- 238000004887 air purification Methods 0.000 description 1
- 239000007864 aqueous solution Substances 0.000 description 1
- 230000001580 bacterial effect Effects 0.000 description 1
- 230000009286 beneficial effect Effects 0.000 description 1
- 230000005540 biological transmission Effects 0.000 description 1
- 238000006243 chemical reaction Methods 0.000 description 1
- 238000011161 development Methods 0.000 description 1
- 230000008034 disappearance Effects 0.000 description 1
- 238000007599 discharging Methods 0.000 description 1
- 201000010099 disease Diseases 0.000 description 1
- 230000006806 disease prevention Effects 0.000 description 1
- 238000005265 energy consumption Methods 0.000 description 1
- 239000003344 environmental pollutant Substances 0.000 description 1
- 238000001125 extrusion Methods 0.000 description 1
- 238000011010 flushing procedure Methods 0.000 description 1
- 239000008187 granular material Substances 0.000 description 1
- 229910002804 graphite Inorganic materials 0.000 description 1
- 239000010439 graphite Substances 0.000 description 1
- 230000005484 gravity Effects 0.000 description 1
- RUTXIHLAWFEWGM-UHFFFAOYSA-H iron(3+) sulfate Chemical compound [Fe+3].[Fe+3].[O-]S([O-])(=O)=O.[O-]S([O-])(=O)=O.[O-]S([O-])(=O)=O RUTXIHLAWFEWGM-UHFFFAOYSA-H 0.000 description 1
- 229910000360 iron(III) sulfate Inorganic materials 0.000 description 1
- 238000002955 isolation Methods 0.000 description 1
- 244000144972 livestock Species 0.000 description 1
- 238000004519 manufacturing process Methods 0.000 description 1
- 238000000034 method Methods 0.000 description 1
- 238000012986 modification Methods 0.000 description 1
- 230000004048 modification Effects 0.000 description 1
- 239000013618 particulate matter Substances 0.000 description 1
- 231100000719 pollutant Toxicity 0.000 description 1
- 244000144977 poultry Species 0.000 description 1
- 238000004321 preservation Methods 0.000 description 1
- 230000008569 process Effects 0.000 description 1
- 238000004064 recycling Methods 0.000 description 1
- 238000011160 research Methods 0.000 description 1
- 239000008399 tap water Substances 0.000 description 1
- 235000020679 tap water Nutrition 0.000 description 1
- 238000009423 ventilation Methods 0.000 description 1
- 239000002918 waste heat Substances 0.000 description 1
Images
Classifications
-
- B—PERFORMING OPERATIONS; TRANSPORTING
- B01—PHYSICAL OR CHEMICAL PROCESSES OR APPARATUS IN GENERAL
- B01D—SEPARATION
- B01D50/00—Combinations of methods or devices for separating particles from gases or vapours
- B01D50/20—Combinations of devices covered by groups B01D45/00 and B01D46/00
-
- B—PERFORMING OPERATIONS; TRANSPORTING
- B01—PHYSICAL OR CHEMICAL PROCESSES OR APPARATUS IN GENERAL
- B01D—SEPARATION
- B01D53/00—Separation of gases or vapours; Recovering vapours of volatile solvents from gases; Chemical or biological purification of waste gases, e.g. engine exhaust gases, smoke, fumes, flue gases, aerosols
-
- B—PERFORMING OPERATIONS; TRANSPORTING
- B01—PHYSICAL OR CHEMICAL PROCESSES OR APPARATUS IN GENERAL
- B01D—SEPARATION
- B01D53/00—Separation of gases or vapours; Recovering vapours of volatile solvents from gases; Chemical or biological purification of waste gases, e.g. engine exhaust gases, smoke, fumes, flue gases, aerosols
- B01D53/005—Separation of gases or vapours; Recovering vapours of volatile solvents from gases; Chemical or biological purification of waste gases, e.g. engine exhaust gases, smoke, fumes, flue gases, aerosols by heat treatment
-
- B—PERFORMING OPERATIONS; TRANSPORTING
- B01—PHYSICAL OR CHEMICAL PROCESSES OR APPARATUS IN GENERAL
- B01D—SEPARATION
- B01D53/00—Separation of gases or vapours; Recovering vapours of volatile solvents from gases; Chemical or biological purification of waste gases, e.g. engine exhaust gases, smoke, fumes, flue gases, aerosols
- B01D53/14—Separation of gases or vapours; Recovering vapours of volatile solvents from gases; Chemical or biological purification of waste gases, e.g. engine exhaust gases, smoke, fumes, flue gases, aerosols by absorption
- B01D53/1456—Removing acid components
- B01D53/1468—Removing hydrogen sulfide
-
- B—PERFORMING OPERATIONS; TRANSPORTING
- B01—PHYSICAL OR CHEMICAL PROCESSES OR APPARATUS IN GENERAL
- B01D—SEPARATION
- B01D53/00—Separation of gases or vapours; Recovering vapours of volatile solvents from gases; Chemical or biological purification of waste gases, e.g. engine exhaust gases, smoke, fumes, flue gases, aerosols
- B01D53/14—Separation of gases or vapours; Recovering vapours of volatile solvents from gases; Chemical or biological purification of waste gases, e.g. engine exhaust gases, smoke, fumes, flue gases, aerosols by absorption
- B01D53/18—Absorbing units; Liquid distributors therefor
- B01D53/185—Liquid distributors
-
- B—PERFORMING OPERATIONS; TRANSPORTING
- B01—PHYSICAL OR CHEMICAL PROCESSES OR APPARATUS IN GENERAL
- B01D—SEPARATION
- B01D53/00—Separation of gases or vapours; Recovering vapours of volatile solvents from gases; Chemical or biological purification of waste gases, e.g. engine exhaust gases, smoke, fumes, flue gases, aerosols
- B01D53/30—Controlling by gas-analysis apparatus
-
- B—PERFORMING OPERATIONS; TRANSPORTING
- B01—PHYSICAL OR CHEMICAL PROCESSES OR APPARATUS IN GENERAL
- B01D—SEPARATION
- B01D2257/00—Components to be removed
- B01D2257/40—Nitrogen compounds
- B01D2257/406—Ammonia
-
- B—PERFORMING OPERATIONS; TRANSPORTING
- B01—PHYSICAL OR CHEMICAL PROCESSES OR APPARATUS IN GENERAL
- B01D—SEPARATION
- B01D2257/00—Components to be removed
- B01D2257/91—Bacteria; Microorganisms
-
- B—PERFORMING OPERATIONS; TRANSPORTING
- B01—PHYSICAL OR CHEMICAL PROCESSES OR APPARATUS IN GENERAL
- B01D—SEPARATION
- B01D2258/00—Sources of waste gases
- B01D2258/02—Other waste gases
- B01D2258/0266—Other waste gases from animal farms
-
- Y—GENERAL TAGGING OF NEW TECHNOLOGICAL DEVELOPMENTS; GENERAL TAGGING OF CROSS-SECTIONAL TECHNOLOGIES SPANNING OVER SEVERAL SECTIONS OF THE IPC; TECHNICAL SUBJECTS COVERED BY FORMER USPC CROSS-REFERENCE ART COLLECTIONS [XRACs] AND DIGESTS
- Y02—TECHNOLOGIES OR APPLICATIONS FOR MITIGATION OR ADAPTATION AGAINST CLIMATE CHANGE
- Y02A—TECHNOLOGIES FOR ADAPTATION TO CLIMATE CHANGE
- Y02A50/00—TECHNOLOGIES FOR ADAPTATION TO CLIMATE CHANGE in human health protection, e.g. against extreme weather
- Y02A50/20—Air quality improvement or preservation, e.g. vehicle emission control or emission reduction by using catalytic converters
Landscapes
- Chemical & Material Sciences (AREA)
- Chemical Kinetics & Catalysis (AREA)
- Analytical Chemistry (AREA)
- Engineering & Computer Science (AREA)
- General Chemical & Material Sciences (AREA)
- Oil, Petroleum & Natural Gas (AREA)
- Physics & Mathematics (AREA)
- Thermal Sciences (AREA)
- Apparatus For Disinfection Or Sterilisation (AREA)
- Treating Waste Gases (AREA)
Abstract
本发明提供一种养猪场的高效净化装置,包括与猪舍相连通的一级过滤机构,与所述一级过滤机构相连通的分离机构,设置在所述分离机构后部吸收机构,与所述吸收机构相配合消毒机构,与所述消毒机构相配合的加热机构,与所述吸收机构相连接循环管,设置在所述循环管端部的预热机构,设置在猪舍上且与所述预热机构相配合的进气机构,以及用来控制所述一级过滤机构、分离机构、吸收机构、消毒机构、加热机构、预热机构和进气机构的控制机构;能够在寒冷季节既不会耗费大量的能量进行净化,又能够在净化后向猪舍内通入新鲜温暖的空气时,减少能量的散失,并能够高效灭菌减少猪生病的概率。
Description
技术领域
本发明涉及空气净化设备技术领域,具体涉及一种养猪场的高效净化装置。
背景技术
近年来为了获得更大的经济效益,养殖业经营模式逐渐发生转变,即由以前的小养殖场的散养发展到现在的集约化养殖,而疾病预防成为制约着集约化养猪能否成功的关键因素。猪群健康跟饲养环境密切相关,良好的猪舍环境不仅能保证畜禽健康、充分发挥动物生产性能的必要条件,同时因为猪舍又是饲养人员的工作环境,因此这也是人员工作环境的要求。研究表明,以空气为传播渠道或与空气质量间接相关的猪疫病几乎占到全部疫病的一半,因此创造良好的舍内环境已成为当前畜牧业发展的客观需要。
猪舍的空气污染物主要包括氨气、硫化氢等有害气体以及粉尘颗粒与病菌,传统的处理方式直接通过通风净化,来将外部的新鲜空气通入猪舍,并带走污浊空气,但是由于直接排入空气中则会造成周围大气污染,因此需要进行净化,如果在严寒季节不仅要考虑净化的问题,还要考虑如何保温的问题;然而现有的循环净化方式,要么净化时会耗费大量的能量,要么产生的副产品需要进行再次处理,增加了成本支出,且也会在严冬换气时耗费大量能耗进行加热,因此,亟需一种能够在寒冷季节既不会耗费大量的能量进行净化,又能够在净化后向猪舍内通入新鲜空气时,减少能量的散失,并能够进行高效灭菌的净化装置。
发明内容
有鉴于此,本发明提供一种养猪场的高效净化装置,能够在寒冷季节既不会耗费大量的能量进行净化,又能够在净化后向猪舍内通入新鲜空气时,减少能量的散失,并能够高效灭菌的净化装置。
为解决上述问题,本发明提供一种养猪场的高效净化装置,包括与猪舍相连通的一级过滤机构,与所述一级过滤机构相连通的分离机构,设置在所述分离机构后部吸收机构,与所述吸收机构相配合消毒机构,与所述消毒机构相配合的加热机构,与所述吸收机构相连接循环管,通过所述循环管与所述吸收机构相连通的预热机构,设置在猪舍上且与所述预热机构相配合的进气机构,以及用来控制所述一级过滤机构、分离机构、吸收机构、消毒机构、加热机构、预热机构和进气机构的控制机构;
所述一级过滤机构包括设置在所述猪舍上的出气孔,设置在所述出气孔上的出气管,设置在所述出气管上的一级过滤仓,设置在所述一级过滤仓侧壁上多个阻隔板,设置在所述一级过滤仓下部的收集仓,设置在所述一级过滤仓与所述收集仓之间的隔离板,所述隔离板侧边端部设置联动杆,设置在所述一级过滤仓外壁上的转向轮,设置在所述出气管内壁上的过滤支撑杆,设置在所述过滤支撑杆端部的过滤滑套,设置在所述过滤滑套上的过滤滑杆,设置在所述过滤滑杆一端的过滤风板,设置在所述过滤滑杆上且与所述过滤滑套相配合的过滤弹簧,设置在所述过滤滑杆上绕过转向轮与所述联动杆相连接的联动绳索。
所述收集仓下部设置积灰室,所述收集仓与所述积灰室之间设置收集阀门。
所述分离机构包括分离筒,设置在所述分离筒下端且与所述一级过滤仓相连通的第一分离管,设置在所述分离筒下端用于收集液态氨气的第二分离管,设置在所述分离筒下端用于排除气体的第三分离管,设置在所述分离筒上端的分离支撑架,设置在分离支撑架上的分离滑筒,设置在所述分离滑筒内的分离滑杆,设置在所述分离滑杆下端的分离盘,设置在所述分离盘周侧且与所述分离筒内壁相配合的压缩密封圈,设置在所述分离盘上用于汇集液态氨气的汇集模块,以及设置在所述分离支撑架上且与所述分离滑杆相配合的分离伸缩杆。
所述汇集模块包括设置在所述分离盘上的汇集导向孔,设置在所述汇集导向孔上的汇集滑筒,设置在所述汇集滑筒内的汇集滑杆,设置在所述汇集滑杆端下端的多根汇集支撑杆,设置在多根所述汇集支撑杆端部的汇集环,设置在所述汇集环周侧且与所述分离筒内壁相配合的汇集组件,设置在所述分离盘上的牵拉环,设置在所述分离盘上且与所述牵拉环相配合的汇集牵拉电机,设置在所述牵拉电机前端的收卷轮,设置在所述收卷轮上汇集绳索,所述汇集绳索的起始端绕过汇集滑杆上端的通孔并与牵拉环相固定。
所述汇集组件包括设置在所述汇集环周侧的弹性压环,设置在所述弹性压环下表面的汇集海绵,设置在所述汇集海绵内的汇集水管,所述汇集滑杆中间设置与所述汇集水管相配合的汇集导管,设置在所述汇集导管上端出口端的汇集引流管,所述汇集引流管与设置在分离盘上的汇集水仓相连通,所述汇集引流管上设置电磁阀与汇集水泵。
所述吸收机构包括吸收罐,设置在所述吸收罐上且与第三分离管相连通的吸收管,设置在所述吸收管下端且位于吸收罐底部的多根辅助吸收管,设置在所述辅助吸收管上的多个吸收孔,设置在所述吸收孔上的旋转接头,设置在所述旋转接头上的L型喷气嘴,设置在所述吸收罐底部的收集槽,以及设置在所述吸收罐上端的吸收出气孔,设置在所述吸收出气孔上的循环管。
所述消毒机构包括设置在所述吸收罐上的两消毒管,设置在两所述消毒管末端的消毒罐,设置在所述消毒罐底部的换能管,设置在所述换能管上的换热翅片。
所述加热机构包括设置在猪舍上的加热支架,设置在所述加热支架上的多个凸面镜加热模块,设置在所述加热支架上且与所述换能管相连通的辅助换热管,设置在所述加热支架上的四个加热调整模块。
所述凸面镜加热模块包括加热筒,设置在所述加热筒上端的第一加热环,设置在所述第一加热环上的凸面镜,设置在第一加热环圆周且均匀分布的四个球头,与所述球头相连接的球头座,设置在所述球头座下端的加热支撑杆。
四个所述加热调整模块分层设置,所述加热调整模块包括设置在多个加热支撑杆下部的支撑横杆,设置在多个所述支撑横杆端部横向支撑杆,设置在所述横向支撑杆下部的调节伸缩臂。
所述预热机构包括与所述循环管相连通的预热管,设置在所述预热管后部且与所述预热管相连通的多个预热支管,设置在所述预热支管上的翅片,设置在多个预热支管后部的预热出气管,设置在所述预热出气管上的防尘棉,所述多个预热支管设置在预热仓内,所述预热仓内设置纯净水。
所述进气机构包括设置在猪舍侧壁上的进气孔,设置在所述进气孔上的进气管,所述进气管与所述预热仓上端相连接,所述预热仓上设置总进气管,所述总进气管浸入所述预热仓内的纯净水下部且与多个总进气支管相连通,设置在多个所述总进气支管上的出气孔,所述总进气管入口端设置防尘海绵,所述总进气管内设置风机。
所述第二分离管下端连接压力罐,设置在所述压力罐下部的第四分离管,设置在所述第四分离管下部的储液罐。
所述控制机构包括计算机,与所述计算机信号互联且设置在猪舍内的第一温度传感器,设置在猪舍内的氨气检测仪,设置在所述猪舍内的硫化氢检测仪,设置在所述吸收罐内壁的第二温度传感器,设置在所述猪舍顶部的光敏传感器,以及与所述计算机相连接的市电。
所述第一分离管、第二分离管、第三分离管和第四分离管上均设置有电磁阀。
本发明针对现有技术中对严冬时节的猪舍进行净化时,需要耗费大量的能量对新鲜空气进行加热,且需要对净化产生的副产品进行再次处理,以及排入大气内气体存在污染物影响周围环境的现象,在猪舍上设置一级过滤机构实现对颗粒物的分离,而设置的分离机构能够在关闭第一分离管与第二分离管后提供适当的压力,使得氨气液化分离并通过汇集海绵上中的水或低浓度氨水进行收集,由汇集模块下压至分离罐底部并对汇集海绵进行挤压,使得含有收集的氨水容易进入压力罐中,能够避免直接通入水溶液中溶入很多细菌与杂质,以及不能保证浓度的现象,然后在收集后分离机构上的第三分离管关闭后,打开第二分离管上电磁阀,将分离机构上的分离滑杆继续下压,将分离氨气后的气体推入吸收机构内,由于吸收机构内设置用于吸收硫化氢硫酸铜溶液,还可采用其他吸附溶液,例如硫酸铁溶液对其进行吸收,而为了避免吸收机构内细菌滋生的现象在吸收机构上设置消毒机构,使得消毒机构借助加热机构对其进行加热,使得吸收机构内的溶液循环至消毒机构内时能够持续加热,从而利用持续高温杀死细菌,而排出的净化空气由于富含热能,在其后端设置预热机构以此来对新鲜空气进行加热,并将利用余热后的废气排入大气内,也是的进入猪舍的新鲜空气保持一定的温度,且具有一定的湿度,避免严冬季节猪舍内空气干燥的现象。
另外,采用的一级过滤机构,采用在过滤仓侧壁上设置多个组隔板的方式,使得通过其的空气在各个组隔板与过滤仓侧壁的角落里形成涡流,使得颗粒物滞留在其处,当然还可以在组隔板上设置类毛刷面对颗粒进行拦截,在分离机构吸气完毕后,由于气流消失使得过滤风板失去风力的推动,进而在过滤弹簧的作用下实现复位,通过联动绳索的松弛带动使得隔离板在重力作用下向下打开,进而使得在过滤仓内滞留的灰尘颗粒落入收集仓中,为了确保过滤的效果可在组隔板下端面上设置密封圈或海绵,设置的过滤风板可设置成伞形,来增大气流的效果,同时也能够对空气中的大颗粒尘埃进行降速与初步收集,设置的积灰室能够使得灰尘在落入收集仓后进入其中,避免再次过滤时造成干扰的现象。
另外,采用的分离机构包括分离筒,其下端部设置有三个分离管,分别与一级过滤仓、收集氨水的压力罐和吸收机构相连通,并在三根分离管上分别设置有电磁阀来实现对其动态控制,采用活塞压缩的方式对分离筒内的气体进行压缩,由于氨气液化临界压力为11.2兆帕,只需适当增加大气压即可实现液化析出,但由于析出量较少,另外又为了避免细菌的干扰,在分离盘进行加压的时,在分离盘上设置汇集模块,通过在汇集模块上通入纯净水或低浓度氨水;进而来实现对少量液态氨气回收后,通过汇集海绵与分离筒接触时由于压力的存在,使得其中的水溶液汇集至分离筒底部,进而使得氨水溶液流入下端的第二分离管内,当然还可在汇集模块中通入低浓度酸溶液,直接进行吸收,这种方式能够减少酸溶液的使用量;并在流入后等待15S-60S时间,打开第三分离管并使得分离盘进行下压;进而将分离后的空气排出,在下压过程中使得汇集模块进行复位,为了保证复位后再通过分离盘复位时,由于汇集海绵与分离筒内壁相接触造成难复位的现象,在汇集滑筒内壁上设置永磁块,使得汇集绳索在不进行下压时,其不会因为与分离筒侧壁接触造成不随分离盘移动而移动的现象;另外,可以采用纯净水进行吸收的方式,也可采用循环使用低浓度氨水的方式,实现了少量水即可对氨气进行收集,且避免气体完全进入水中造成获得氨水溶液存在大量病菌与杂质的现象;当然还可直接采用酸溶液进行直接吸收,不仅能够减少酸溶液的使用,还能减少病菌的滋生。
另外,采用的吸收机构包括吸收罐,在吸收罐内设置吸收管并在其底部设置多根辅助吸收管,并在其上设置多个吸收孔,然后在吸收孔上设置旋转接头,并在旋转接头的出口端设置L型喷气嘴,使得在向其中通入气体时,喷出的气体能够根据反吹的原理,使得气体在溶液内呈现旋转式的很多气泡,且形成涡流,从而使得气体与溶液接触的更加充分,也使得吸收的更加彻底,同时由于其中的气体经过分离机构时,并未进行消毒灭菌,使得气体内含有病菌,因此在吸收管上设置两消毒管,采用的消毒管一高一低,并将其与消毒罐相连通,而在消毒罐底部的换能管,并在换能管上设置换热翅片,能够使得加热机构产生的热量进入其中时,能够对消毒罐中的溶液进行加热,从而实现对溶液的消毒,由于在溶液的底部进行加热使得形成的热流自下往上流动,从而实现吸收罐内与消毒罐内溶液的循环流动。
另外,采用的加热机构包括设置在猪舍上的加热支架,设置在所述加热支架上的多个凸面镜加热模块,设置在所述加热支架上且与所述换能管相连通的辅助换热管,设置在所述加热支架上的四个加热调整模块;通过多个凸面镜能够将阳光聚集并对加热筒下端的溶液进行加热,也可采用金属棒进行直接热传递的方式,如果采用加热筒时,需要在加热筒上设置透明隔离板,以此来减少热量的散失,在加热筒上端的第一加热环,并在其上设置凸面镜,而为了实现其角度调整在第一加热环周侧均匀分布四个球头,并在球头上设置球头座,而球头座的下端设置加热支撑杆,通过四个不同加热支撑杆的升降,来确保凸面镜时刻能够面对太阳,以此来实现对溶液或金属棒的高效加热,采用的四个加热调整模块分层设置,区别仅在于加热支撑杆或调节伸缩臂高度的变化,从而实现仅仅通过调节伸缩臂的升降来实现凸面镜时刻对准阳光的现象。
另外,采用的能够利用经过消毒与吸收的废气,从而对纯净水进行加热,而进气机构的空气在进行初级过滤后通入被加热的纯净水内进行加热,从而使得进入猪舍的空气湿润且温暖;采用的纯净水还可直接连通自来水管,采用浮球开关进行控制即可,而采用的控制机构优选采用计算机进行控制的方式,当然还可采用PLC的控制方式,并在猪舍内设置第一温度传感器能够用来检测猪舍的温度,而采用的氨气检测仪与硫化氢检测仪能够用来检测猪舍内氨气与氧化氢的浓度,反馈至计算机也能够获得分离机构或吸收机构是否正常工作,设置的光敏传感器能够感受到是否出现光照,如果未出现光照,则不会对加热机构进行控制,而由于预热机构的存在使得即使不存在加热机构,经过预热的空气温度也会高于外界温度,但不会低于猪舍内温度太多;另外,计算机能够从互联网上获得当地太阳角度的时刻变化,从而更为精准的进行角度调整,确保太阳能的高效利用。
附图说明
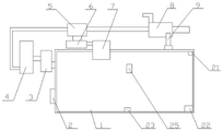
图1为本发明的整体结构示意图;
图2为本发明一级过滤机构的侧面结构示意图;
图3为本发明一级过滤机构的俯视结构示意图;
图4为本发明分离机构的结构示意图;
图5为本发明汇集组件的结构示意图;
图6为本发明吸收机构处的结构示意图;
图7为本发明加热机构处的结构示意图;
图8为本发明分离机构上汇集模块工作状态示意图。
具体实施方式
为使本发明实施例的目的、技术方案和优点更加清楚,下面将结合本发明实施例的附图1-8,对本发明实施例的技术方案进行清楚、完整地描述。显然,所描述的实施例是本发明的一部分实施例,而不是全部的实施例。基于所描述的本发明的实施例,本领域普通技术人员所获得的所有其他实施例,都属于本发明保护的范围。
实施例一
一种养猪场的高效净化装置,包括与猪舍1相连通的一级过滤机构3,与所述一级过滤机构3相连通的分离机构4,设置在所述分离机构4后部吸收机构5,与所述吸收机构相配合消毒机构6,与所述消毒机构6相配合的加热机构7,与所述吸收机构相连接循环管10,设置在所述循环管10端部的预热机构8,设置在猪舍1上且与所述预热机构相配合的进气机构9,以及用来控制所述一级过滤机构、分离机构、吸收机构、消毒机构、加热机构、预热机构和进气机构的控制机构;
所述一级过滤机构包括设置在所述猪舍1上的出气孔,设置在所述出气孔上的出气管301,设置在所述出气管301上的一级过滤仓303,设置在所述一级过滤仓侧壁上多个阻隔板304,设置在所述一级过滤仓下部的收集仓309,设置在所述一级过滤仓303与所述收集仓309之间的隔离板315,所述隔离板315侧边端部设置联动杆310,设置在所述一级过滤仓303外壁上的转向轮316,设置在所述出气管内壁上的过滤支撑杆312,设置在所述过滤支撑杆312端部的过滤滑套313,设置在所述过滤滑套313上的过滤滑杆311,设置在所述过滤滑杆311一端的过滤风板302,设置在所述过滤滑杆311上且与所述过滤滑套313相配合的过滤弹簧314,设置在所述过滤滑杆311上穿过所述出气管上的孔并绕过转向轮与所述联动杆310相连接的联动绳索311。
所述收集仓下部设置积灰室307,所述收集仓与所述积灰室之间设置收集阀门308。
所述分离机构包括分离筒401,设置在所述分离筒401下端且与所述一级过滤仓相连通的第一分离管305,设置在所述分离筒401下端用于收集液态氨气的第二分离管420,设置在所述分离筒401下端用于排除气体的第三分离管419,设置在所述分离筒401上端的分离支撑架423,设置在分离支撑架423上的分离滑筒416,设置在所述分离滑筒416内的分离滑杆415,设置在所述分离滑杆415下端的分离盘417,设置在所述分离盘417周侧且与所述分离筒内壁相配合的压缩密封圈418,设置在所述分离盘417上用于汇集液态氨气的汇集模块,以及设置在所述分离支撑架423上且与所述分离滑杆415相配合的分离伸缩杆414。
所述汇集模块包括设置在所述分离盘417上的汇集导向孔,设置在所述汇集导向孔上的汇集滑筒424,设置在所述汇集滑筒424内的汇集滑杆410,设置在所述汇集滑杆410端下端的多根汇集支撑杆422,设置在多根所述汇集支撑杆422端部的汇集环403,设置在所述汇集环403周侧且与所述分离筒内壁相配合的汇集组件,设置在所述分离盘417上的牵拉环425,设置在所述分离盘417上且与所牵拉环425相配合的汇集牵拉电机405,设置在所述牵拉电机405前端的收卷轮406,设置在所述收卷轮406上汇集绳索407,所述汇集绳索407的起始端绕过汇集滑杆410上端的通孔并与牵拉环425相固定。
所述汇集组件包括设置在所述汇集环426周侧的弹性压环,设置在所述弹性压环下表面的汇集海绵402,设置在所述汇集海绵402内的汇集水管421,所述汇集滑杆421中间设置与所述汇集水管421相配合的汇集导管409,设置在所述汇集导管409上端出口端的汇集引流管411,所述汇集引流管411与设置在分离盘417上的汇集水仓413相连通,所述汇集引流管上设置电磁阀与汇集水泵412。
所述吸收机构包括吸收罐51,设置在所述吸收罐51上且与第三分离管419相连通的吸收管56,设置在所述吸收管56下端且位于吸收罐51底部的多根辅助吸收管54,设置在所述辅助吸收管54上的多个吸收孔,设置在所述吸收孔上的旋转接头53,设置在所述旋转接头53上的L型喷气嘴55,设置在所述吸收罐底51部的收集槽52,以及设置在所述吸收罐51上端的吸收出气孔,设置在所述吸收出气孔上的循环管10。
所述消毒机构包括设置在所述吸收罐51上的两消毒管62,设置在两所述消毒管末端的消毒罐61,设置在所述消毒罐61底部的换能管711,设置在所述换能管上的换热翅片63。
所述加热机构包括设置在猪舍1上的加热支架701,设置在所述加热支架701上的多个凸面镜加热模块,设置在所述加热支架701上且与所述换能管711相连通的辅助换热管705,设置在所述加热支架701上的四个加热调整模块。
所述凸面镜加热模块包括加热筒709,设置在所述加热筒709上端的第一加热环707,设置在所述第一加热环707上的凸面镜708,设置在第一加热环707圆周且均匀分布的四个球头710,与所述球头710相连接的球头座706,设置在所述球头座706下端的加热支撑杆704。
四个所述加热调整模块分层设置,所述加热调整模块包括设置在多个加热支撑杆704下部的支撑横杆712,设置在所述多个支撑横杆端部横向支撑杆703,设置在所述横向支撑杆703下部的调节伸缩臂702。
所述预热机构包括与所述循环管相连通的预热管,设置在所述预热管后部且与所述预热管相连通的多个预热支管82,设置在所述预热支管82上的翅片,设置在多个预热支管82后部的预热出气管83,设置在所述预热出气管83上的防尘棉84,所述多个预热支管设置在预热仓81内,所述预热仓内设置纯净水。
所述进气机构包括设置在猪舍侧壁上的进气孔,设置在所述进气孔上的进气管95,所述进气管95与所述预热仓81上端相连接,所述预热仓81上设置总进气管91,所述总进气管91浸入所述预热仓内的纯净水下部且与多个总进气支管92相连通,设置在多个所述总进气支管上的出气孔,所述总进气管入口端设置防尘海绵94,所述总进气管91内设置风机93。
所述控制机构包括计算机2,与所述计算机2信号互联且设置在猪舍内的第一温度传感器23,设置在猪舍内的氨气检测仪21,设置在所述猪舍内的硫化氢检测仪22,设置在所述吸收罐内壁的第二温度传感器24,设置在所述猪舍顶部的光敏传感器25,以及与所述计算机2相连接的市电。
所述第一分离管、第二分离管、第三分离管和第四分离管上均设置有电磁阀。
该实施例中采用的阻隔板为向入口端倾斜的倾斜板,使得其在与一级过滤仓的夹角处形成涡流,进而使得颗粒灰尘在此处进行富集,并在气流消失后,使得颗粒物随着隔离板的开启而落入收集仓内,并在不进行一级过滤时,进行收集即可。
采用的过滤弹簧为刚性弹簧,当然还可采用弹性橡胶套的方式,分离伸缩杆与调节伸缩臂为电动伸缩杆或液压伸缩杆,当然还可采用液压伸缩杆的方式,采用的汇集牵拉电机为步进电机,当然还可采用普通小电机即可,由于需要的压力不是很大,因此采用的压缩密封圈为O型密封圈或石墨密封圈即可,另外,优选的在分离罐底部设置与汇集海绵相配合的环形圆锥面,确保挤压时能够将汇集海绵上的溶液挤出,从而汇集在下方的第二分离管处,进而进入压力罐内,当然可以在多次收集后进行挤压,从而获得浓度更高的氨水溶液,且这种收集方式还能够使得病菌在压力较大环境内进行生存,并在此后进入吸收机构时突然减压,从而更利于快速杀死病菌。
另外,采用球头支撑的方式,能够确保实现角度调节时的任意性,当然还可采用万向节的方式进行连接,甚至还可采用弹性橡胶柱的方式进行连接,均能够角度的调整。
实施例二
其与实施例一的区别在于:所述第二分离管下端连接压力罐427,设置在所述压力罐427下部的第四分离管428,设置在所述第四分离管下部的储液罐429。
采用两级分离的方式,能够提取到高浓度的氨水溶液,减少了吸收氨气消耗的水。
实施例三
其与实施例二的区别在于:汇集海绵内设置低浓度醋酸,能够使用少量的醋酸即可反复除去氨气,确保了去除的效果,也减少了由于病菌影响,造成吸收液使用量大量消耗的现象。
以上所述是本发明的优选实施方式,应当指出,对于本技术领域的普通技术人员来说,在不脱离本发明所述原理的前提下,还可以作出若干改进和润饰,这些改进和润饰也应视为本发明的保护范围。
Claims (9)
1.一种养猪场的高效净化装置,其特征在于:包括与猪舍相连通的一级过滤机构,与所述一级过滤机构相连通的分离机构,设置在所述分离机构后部吸收机构,与所述吸收机构相配合消毒机构,与所述消毒机构相配合的加热机构,与所述吸收机构相连接循环管,通过所述循环管与所述吸收机构相连通的预热机构,设置在猪舍上且与所述预热机构相配合的进气机构,以及用来控制所述一级过滤机构、分离机构、吸收机构、消毒机构、加热机构、预热机构和进气机构的控制机构;
所述一级过滤机构包括设置在所述猪舍上的出气孔,设置在所述出气孔上的出气管,设置在所述出气管上的一级过滤仓,设置在所述一级过滤仓侧壁上多个阻隔板,设置在所述一级过滤仓下部的收集仓,设置在所述一级过滤仓与所述收集仓之间的隔离板,所述隔离板侧边端部设置联动杆,设置在所述一级过滤仓外壁上的转向轮,设置在所述出气管内壁上的过滤支撑杆,设置在所述过滤支撑杆端部的过滤滑套,设置在所述过滤滑套上的过滤滑杆,设置在所述过滤滑杆一端的过滤风板,设置在所述过滤滑杆上且与所述过滤滑套相配合的过滤弹簧,设置在所述过滤滑杆上绕过转向轮与所述联动杆相连接的联动绳索。
2.如权利要求1所述的养猪场的高效净化装置,其特征在于:所述分离机构包括分离筒,设置在所述分离筒下端且与所述一级过滤仓相连通的第一分离管,设置在所述分离筒下端用于收集液态氨气的第二分离管,设置在所述分离筒下端用于排除气体的第三分离管,设置在所述分离筒上端的分离支撑架,设置在分离支撑架上的分离滑筒,设置在所述分离滑筒内的分离滑杆,设置在所述分离滑杆下端的分离盘,设置在所述分离盘周侧且与所述分离筒内壁相配合的压缩密封圈,设置在所述分离盘上用于汇集液态氨气的汇集模块,以及设置在所述分离支撑架上且与所述分离滑杆相配合的分离伸缩杆。
3.如权利要求2所述的养猪场的高效净化装置,其特征在于:所述汇集模块包括设置在所述分离盘上的汇集导向孔,设置在所述汇集导向孔上的汇集滑筒,设置在所述汇集滑筒内的汇集滑杆,设置在所述汇集滑杆端下端的多根汇集支撑杆,设置在多根所述汇集支撑杆端部的汇集环,设置在所述汇集环周侧且与所述分离筒内壁相配合的汇集组件,设置在所述分离盘上的牵拉环,设置在所述分离盘上且与所述牵拉环相配合的汇集牵拉电机,设置在所述牵拉电机前端的收卷轮,设置在所述收卷轮上汇集绳索,所述汇集绳索的起始端绕过汇集滑杆上端的通孔并与牵拉环相固定。
4.如权利要求3所述的养猪场的高效净化装置,其特征在于:所述吸收机构包括吸收罐,设置在所述吸收罐上且与第三分离管相连通的吸收管,设置在所述吸收管下端且位于吸收罐底部的多根辅助吸收管,设置在所述辅助吸收管上的多个吸收孔,设置在所述吸收孔上的旋转接头,设置在所述旋转接头上的L型喷气嘴,设置在所述吸收罐底部的收集槽,以及设置在所述吸收罐上端的吸收出气孔,设置在所述吸收出气孔上的循环管。
5.如权利要求4所述的养猪场的高效净化装置,其特征在于:所述加热机构包括设置在猪舍上的加热支架,设置在所述加热支架上的多个凸面镜加热模块,设置在所述加热支架上且与所述换能管相连通的辅助换热管,设置在所述加热支架上的四个加热调整模块。
6.如权利要求5所述的养猪场的高效净化装置,其特征在于:所述凸面镜加热模块包括加热筒,设置在所述加热筒上端的第一加热环,设置在所述第一加热环上的凸面镜,设置在第一加热环圆周且均匀分布的四个球头,与所述球头相连接的球头座,设置在所述球头座下端的加热支撑杆;
四个所述加热调整模块分层设置,所述加热调整模块包括设置在多个加热支撑杆下部的支撑横杆,设置在多个所述支撑横杆端部横向支撑杆,设置在所述横向支撑杆下部的调节伸缩臂。
7.如权利要求6所述的养猪场的高效净化装置,其特征在于:所述预热机构包括与所述循环管相连通的预热管,设置在所述预热管后部且与所述预热管相连通的多个预热支管,设置在所述预热支管上的翅片,设置在多个预热支管后部的预热出气管,设置在所述预热出气管上的防尘棉,所述多个预热支管设置在预热仓内,所述预热仓内设置纯净水。
8.如权利要求7所述的养猪场的高效净化装置,其特征在于:所述进气机构包括设置在猪舍侧壁上的进气孔,设置在所述进气孔上的进气管,所述进气管与所述预热仓上端相连接,所述预热仓上设置总进气管,所述总进气管浸入所述预热仓内的纯净水下部且与多个总进气支管相连通,设置在多个所述总进气支管上的出气孔,所述总进气管入口端设置防尘海绵,所述总进气管内设置风机。
9.如权利要求8所述的养猪场的高效净化装置,其特征在于:所述控制机构包括计算机,与所述计算机信号互联且设置在猪舍内的第一温度传感器,设置在猪舍内的氨气检测仪,设置在所述猪舍内的硫化氢检测仪,设置在所述吸收罐内壁的第二温度传感器,设置在所述猪舍顶部的光敏传感器,以及与所述计算机相连接的市电。
Priority Applications (1)
| Application Number | Priority Date | Filing Date | Title |
|---|---|---|---|
| CN201811419969.7A CN111214920B (zh) | 2018-11-26 | 2018-11-26 | 一种养猪场的高效净化装置 |
Applications Claiming Priority (1)
| Application Number | Priority Date | Filing Date | Title |
|---|---|---|---|
| CN201811419969.7A CN111214920B (zh) | 2018-11-26 | 2018-11-26 | 一种养猪场的高效净化装置 |
Publications (2)
| Publication Number | Publication Date |
|---|---|
| CN111214920A true CN111214920A (zh) | 2020-06-02 |
| CN111214920B CN111214920B (zh) | 2022-08-09 |
Family
ID=70805670
Family Applications (1)
| Application Number | Title | Priority Date | Filing Date |
|---|---|---|---|
| CN201811419969.7A Active CN111214920B (zh) | 2018-11-26 | 2018-11-26 | 一种养猪场的高效净化装置 |
Country Status (1)
| Country | Link |
|---|---|
| CN (1) | CN111214920B (zh) |
Cited By (1)
| Publication number | Priority date | Publication date | Assignee | Title |
|---|---|---|---|---|
| CN109663453A (zh) * | 2019-03-15 | 2019-04-23 | 广东德兴食品股份有限公司 | 一种养猪场的高效净化装置 |
Citations (17)
| Publication number | Priority date | Publication date | Assignee | Title |
|---|---|---|---|---|
| DE3310595A1 (de) * | 1983-03-23 | 1984-09-27 | Helmut Dipl.-agr.-Ing. 7407 Rottenburg Bugl | Anordnung zur haltung von vieh, wie schweine, rinder, gefluegel, kaninchen, sowie viehaufnahme-behaelter zur anwendung in dieser anordnung |
| US5738834A (en) * | 1996-09-09 | 1998-04-14 | Gas Research Institute | System for removal of hydrogen sulfide from a gas stream |
| CN1257186A (zh) * | 1998-10-19 | 2000-06-21 | 梁军 | 全天候大功率太阳能发电系统 |
| US7371328B1 (en) * | 2001-09-26 | 2008-05-13 | Recovery Systems, Inc. | Method for treating hog and animal waste |
| US20120180658A1 (en) * | 2009-07-22 | 2012-07-19 | Willibrordus Nicolaas Johannes Ursem | Method for the removal of a gaseous fluid and arrangement therefore |
| CN102641657A (zh) * | 2011-02-18 | 2012-08-22 | 上海离岛电子新材料有限公司 | 严控铵盐生产含氨尾气排放并利用其提高铵盐产量的方法 |
| CN203860197U (zh) * | 2014-03-21 | 2014-10-08 | 玉林市大和养猪专业合作社 | 一种温度可调控的母猪舍 |
| CN204426252U (zh) * | 2014-12-31 | 2015-07-01 | 广东德兴种养实业有限公司 | 一种封闭猪舍自动进气装置 |
| CN105475164A (zh) * | 2016-01-20 | 2016-04-13 | 惠州莫思特科技有限公司 | 多功能鸭类饲养场 |
| CN106076042A (zh) * | 2016-08-16 | 2016-11-09 | 中电建水环境治理技术有限公司 | 河湖泊涌底泥碳化制陶尾气多级净化处理系统 |
| CN107135978A (zh) * | 2017-06-29 | 2017-09-08 | 重庆市万源禽蛋食品有限公司 | 家禽舍除味系统及除味方法和应用 |
| CN107376559A (zh) * | 2017-07-27 | 2017-11-24 | 国网河南省电力公司西峡县供电公司 | 一种废弃电缆高温处理装置废气在线处理系统 |
| CN107472992A (zh) * | 2017-08-13 | 2017-12-15 | 裴天锋 | 一种废旧电缆材料分离回收装置 |
| CN108144386A (zh) * | 2018-02-05 | 2018-06-12 | 邱榕生 | 一种畜禽舍空气多级清洗除臭的方法 |
| CN108218489A (zh) * | 2017-12-31 | 2018-06-29 | 邵真 | 一种采用清洁能源的有机肥料发酵装置 |
| CN108404539A (zh) * | 2018-04-20 | 2018-08-17 | 成都奕州环保科技有限公司 | 一种布袋除尘器 |
| CN108633748A (zh) * | 2018-06-26 | 2018-10-12 | 广东益康生环保设备有限公司 | 养殖舍末端臭气防控系统及方法 |
-
2018
- 2018-11-26 CN CN201811419969.7A patent/CN111214920B/zh active Active
Patent Citations (17)
| Publication number | Priority date | Publication date | Assignee | Title |
|---|---|---|---|---|
| DE3310595A1 (de) * | 1983-03-23 | 1984-09-27 | Helmut Dipl.-agr.-Ing. 7407 Rottenburg Bugl | Anordnung zur haltung von vieh, wie schweine, rinder, gefluegel, kaninchen, sowie viehaufnahme-behaelter zur anwendung in dieser anordnung |
| US5738834A (en) * | 1996-09-09 | 1998-04-14 | Gas Research Institute | System for removal of hydrogen sulfide from a gas stream |
| CN1257186A (zh) * | 1998-10-19 | 2000-06-21 | 梁军 | 全天候大功率太阳能发电系统 |
| US7371328B1 (en) * | 2001-09-26 | 2008-05-13 | Recovery Systems, Inc. | Method for treating hog and animal waste |
| US20120180658A1 (en) * | 2009-07-22 | 2012-07-19 | Willibrordus Nicolaas Johannes Ursem | Method for the removal of a gaseous fluid and arrangement therefore |
| CN102641657A (zh) * | 2011-02-18 | 2012-08-22 | 上海离岛电子新材料有限公司 | 严控铵盐生产含氨尾气排放并利用其提高铵盐产量的方法 |
| CN203860197U (zh) * | 2014-03-21 | 2014-10-08 | 玉林市大和养猪专业合作社 | 一种温度可调控的母猪舍 |
| CN204426252U (zh) * | 2014-12-31 | 2015-07-01 | 广东德兴种养实业有限公司 | 一种封闭猪舍自动进气装置 |
| CN105475164A (zh) * | 2016-01-20 | 2016-04-13 | 惠州莫思特科技有限公司 | 多功能鸭类饲养场 |
| CN106076042A (zh) * | 2016-08-16 | 2016-11-09 | 中电建水环境治理技术有限公司 | 河湖泊涌底泥碳化制陶尾气多级净化处理系统 |
| CN107135978A (zh) * | 2017-06-29 | 2017-09-08 | 重庆市万源禽蛋食品有限公司 | 家禽舍除味系统及除味方法和应用 |
| CN107376559A (zh) * | 2017-07-27 | 2017-11-24 | 国网河南省电力公司西峡县供电公司 | 一种废弃电缆高温处理装置废气在线处理系统 |
| CN107472992A (zh) * | 2017-08-13 | 2017-12-15 | 裴天锋 | 一种废旧电缆材料分离回收装置 |
| CN108218489A (zh) * | 2017-12-31 | 2018-06-29 | 邵真 | 一种采用清洁能源的有机肥料发酵装置 |
| CN108144386A (zh) * | 2018-02-05 | 2018-06-12 | 邱榕生 | 一种畜禽舍空气多级清洗除臭的方法 |
| CN108404539A (zh) * | 2018-04-20 | 2018-08-17 | 成都奕州环保科技有限公司 | 一种布袋除尘器 |
| CN108633748A (zh) * | 2018-06-26 | 2018-10-12 | 广东益康生环保设备有限公司 | 养殖舍末端臭气防控系统及方法 |
Non-Patent Citations (3)
| Title |
|---|
| 段彦平: "冬季猪舍小环境的调控", 《北方牧业》 * |
| 王鹏鹏等: "猪舍有害气体检测与控制方法的研究现状", 《黑龙江畜牧兽医》 * |
| 琚学慧: "规模化养猪场应重点注意的问题", 《现代农业科技》 * |
Cited By (1)
| Publication number | Priority date | Publication date | Assignee | Title |
|---|---|---|---|---|
| CN109663453A (zh) * | 2019-03-15 | 2019-04-23 | 广东德兴食品股份有限公司 | 一种养猪场的高效净化装置 |
Also Published As
| Publication number | Publication date |
|---|---|
| CN111214920B (zh) | 2022-08-09 |
Similar Documents
| Publication | Publication Date | Title |
|---|---|---|
| CN204187738U (zh) | 一体化家用净化加湿器 | |
| CN105344166A (zh) | 大气甘露转化系统 | |
| CN103845754A (zh) | 禽畜养殖舍内空气的杀菌消毒净化装置及其净化方法 | |
| CN104296258A (zh) | 室内空气净化器及基于该净化器的室内空气净化方法 | |
| CN203898789U (zh) | 禽畜养殖舍内空气的杀菌消毒净化装置 | |
| CN205145805U (zh) | 大气甘露转化系统 | |
| CN111214920B (zh) | 一种养猪场的高效净化装置 | |
| CN202229311U (zh) | 新型室内外空气转换一体机 | |
| CN208425406U (zh) | 一种集装箱式循环水养殖系统 | |
| CN111288582A (zh) | 一种双重净化式空气净化器 | |
| CN218307036U (zh) | 一种楼房养殖用集成式除臭系统 | |
| CN113647331B (zh) | 一种畜牧业多功能空气处理系统 | |
| CN205596824U (zh) | 一种养殖业用多级排气除臭装置 | |
| CN214250018U (zh) | 一种可实时监测室内环境的自调整式净化器 | |
| CN205694854U (zh) | 一种用于畜禽舍的多级排气除臭装置 | |
| CN212283377U (zh) | 一种废气净化处理装置 | |
| CN211721402U (zh) | 一种适用于猪舍的通风系统 | |
| CN103621458B (zh) | 工厂化养殖水净化循环系统 | |
| KR20240011934A (ko) | 돈사의 공기재순환 환기시스템 | |
| CN213388042U (zh) | 一种畜牧养殖用的节能式污水处理装置 | |
| CN120289023B (zh) | 一种用于高海拔养殖污水处理中净化膜系统 | |
| CN211793598U (zh) | 横向负压风机通风系统的纵向导流装置及其猪舍 | |
| CN216837514U (zh) | 一种除臭除菌用循环水箱 | |
| CN218608689U (zh) | 一种污浊空气洗涤减排装置 | |
| CN223125545U (zh) | 一种养殖用猪舍清理净化装置 |
Legal Events
| Date | Code | Title | Description |
|---|---|---|---|
| PB01 | Publication | ||
| PB01 | Publication | ||
| SE01 | Entry into force of request for substantive examination | ||
| SE01 | Entry into force of request for substantive examination | ||
| GR01 | Patent grant | ||
| GR01 | Patent grant |