CN111206974A - Engine and vehicle - Google Patents

Engine and vehicle Download PDF

Info

Publication number
CN111206974A
CN111206974A CN201811393097.1A CN201811393097A CN111206974A CN 111206974 A CN111206974 A CN 111206974A CN 201811393097 A CN201811393097 A CN 201811393097A CN 111206974 A CN111206974 A CN 111206974A
Authority
CN
China
Prior art keywords
oil
limiting valve
oil passage
pressure limiting
cylinder block
Prior art date
Legal status (The legal status is an assumption and is not a legal conclusion. Google has not performed a legal analysis and makes no representation as to the accuracy of the status listed.)
Granted
Application number
CN201811393097.1A
Other languages
Chinese (zh)
Other versions
CN111206974B (en
Inventor
于航
Current Assignee (The listed assignees may be inaccurate. Google has not performed a legal analysis and makes no representation or warranty as to the accuracy of the list.)
Borgward Automotive China Co Ltd
Original Assignee
Borgward Automotive China Co Ltd
Priority date (The priority date is an assumption and is not a legal conclusion. Google has not performed a legal analysis and makes no representation as to the accuracy of the date listed.)
Filing date
Publication date
Application filed by Borgward Automotive China Co Ltd filed Critical Borgward Automotive China Co Ltd
Priority to CN201811393097.1A priority Critical patent/CN111206974B/en
Publication of CN111206974A publication Critical patent/CN111206974A/en
Application granted granted Critical
Publication of CN111206974B publication Critical patent/CN111206974B/en
Expired - Fee Related legal-status Critical Current
Anticipated expiration legal-status Critical

Links

Images

Classifications

    • FMECHANICAL ENGINEERING; LIGHTING; HEATING; WEAPONS; BLASTING
    • F01MACHINES OR ENGINES IN GENERAL; ENGINE PLANTS IN GENERAL; STEAM ENGINES
    • F01MLUBRICATING OF MACHINES OR ENGINES IN GENERAL; LUBRICATING INTERNAL COMBUSTION ENGINES; CRANKCASE VENTILATING
    • F01M1/00Pressure lubrication
    • F01M1/16Controlling lubricant pressure or quantity
    • FMECHANICAL ENGINEERING; LIGHTING; HEATING; WEAPONS; BLASTING
    • F02COMBUSTION ENGINES; HOT-GAS OR COMBUSTION-PRODUCT ENGINE PLANTS
    • F02FCYLINDERS, PISTONS OR CASINGS, FOR COMBUSTION ENGINES; ARRANGEMENTS OF SEALINGS IN COMBUSTION ENGINES
    • F02F1/00Cylinders; Cylinder heads 
    • FMECHANICAL ENGINEERING; LIGHTING; HEATING; WEAPONS; BLASTING
    • F02COMBUSTION ENGINES; HOT-GAS OR COMBUSTION-PRODUCT ENGINE PLANTS
    • F02FCYLINDERS, PISTONS OR CASINGS, FOR COMBUSTION ENGINES; ARRANGEMENTS OF SEALINGS IN COMBUSTION ENGINES
    • F02F1/00Cylinders; Cylinder heads 
    • F02F1/18Other cylinders
    • F02F1/20Other cylinders characterised by constructional features providing for lubrication

Landscapes

  • Engineering & Computer Science (AREA)
  • Mechanical Engineering (AREA)
  • General Engineering & Computer Science (AREA)
  • Chemical & Material Sciences (AREA)
  • Combustion & Propulsion (AREA)
  • Lubrication Details And Ventilation Of Internal Combustion Engines (AREA)

Abstract

本公开涉及一种发动机及车辆,所述发动机包括汽缸体、油底壳、机油泵、以及机油限压阀,所述机油限压阀安装在所述汽缸体上,所述汽缸体上形成有限压阀容纳腔,所述机油限压阀从所述汽缸体的外侧插设于所述限压阀容纳腔,所述汽缸体内形成有第一油道、第二油道和第三油道,所述第一油道连通所述汽缸体的主油道和所述机油限压阀的进油口,所述第二油道连通所述机油限压阀的泄油口和所述油底壳,所述第三油道连通所述机油限压阀的反馈油口和所述机油泵的反馈油腔。本公开提供的发动机将机油限压阀集成在汽缸体外表面上,简化了拆装难度,节约维护成本,还能够使油底壳的结构更加简单,进而降低油底壳的故障率。

Figure 201811393097

The present disclosure relates to an engine and a vehicle. The engine includes a cylinder block, an oil pan, an oil pump, and an oil pressure limiting valve. The oil pressure limiting valve is installed on the cylinder block, and a limited A pressure valve accommodating cavity, the oil pressure limiting valve is inserted into the pressure limiting valve accommodating cavity from the outside of the cylinder block, and a first oil passage, a second oil passage and a third oil passage are formed in the cylinder body, The first oil passage communicates with the main oil passage of the cylinder block and the oil inlet of the oil pressure limiting valve, and the second oil passage communicates with the oil drain port of the oil pressure limiting valve and the oil pan and the third oil passage communicates with the feedback oil port of the oil pressure limiting valve and the feedback oil cavity of the oil pump. The engine provided by the present disclosure integrates the oil pressure limiting valve on the outer surface of the cylinder, which simplifies the difficulty of disassembly and assembly, saves maintenance costs, and can also make the structure of the oil pan simpler, thereby reducing the failure rate of the oil pan.

Figure 201811393097

Description

Engine and vehicle
Technical Field
The disclosure relates to the field of engines, in particular to an engine and a vehicle.
Background
Currently, an oil pressure limiting valve is commonly used on an engine to limit the oil pressure output by an oil pump, and the oil pressure limiting valve is commonly integrated on an oil pan or the oil pump. When the engine oil pressure limiting valve integrated on the engine oil pump is disassembled, the oil pan of the engine needs to be disassembled, so that the disassembling difficulty of the engine oil pressure limiting valve is increased; when the engine oil pressure limiting valve integrated on the oil pan is disassembled and assembled, the engine can be disassembled and assembled only by hanging or lifting the engine, and the difficulty in disassembling and assembling the engine oil pressure limiting valve is increased.
Disclosure of Invention
The purpose of this disclosure is to provide an engine convenient to machine oil pressure limiting valve dismouting.
In order to achieve the above object, an aspect of the present disclosure provides an engine, including a cylinder block, an oil pan, an oil pump, and an oil pressure limiting valve, where the oil pressure limiting valve is installed on the cylinder block, a pressure limiting valve accommodating cavity is formed on the cylinder block, the oil pressure limiting valve is inserted into the pressure limiting valve accommodating cavity from an outer side of the cylinder block, a first oil passage, a second oil passage, and a third oil passage are formed in the cylinder block, the first oil passage communicates a main oil passage of the cylinder block and an oil inlet of the oil pressure limiting valve, the second oil passage communicates an oil drain port of the oil pressure limiting valve and the oil pan, and the third oil passage communicates a feedback oil port of the oil pressure limiting valve and a feedback oil cavity of the oil pump.
Optionally, an inclined oil passage is further formed in the cylinder block, one end of the inclined oil passage is connected with the main oil passage, the other end of the inclined oil passage is connected with a crankshaft hole of the cylinder block, the first oil passage comprises a horizontal section and a vertical section, the inner end of the horizontal section is connected with the inclined oil passage, the outer end of the horizontal section extends to the outer surface of the cylinder block, the vertical section is divided into an upper section and a lower section by the pressure limiting valve accommodating cavity, the upper end of the upper section is connected with the horizontal section, and the lower end of the lower section extends to the bottom surface of the cylinder block.
Optionally, the outer end of the horizontal section is blocked closed.
Optionally, the engine further comprises an oil deflector mounted on a bottom surface of the cylinder block, a lower end of the lower section being closed by the oil deflector.
Optionally, the second oil passage extends in a vertical direction, an upper end of the second oil passage is connected to the pressure limiting valve accommodating cavity, and a lower end of the second oil passage extends to the bottom surface of the cylinder block.
Optionally, the engine further comprises an oil baffle plate, the oil baffle plate is mounted on the bottom surface of the cylinder body, a first via hole oil passage is formed in the oil baffle plate, one end of the first via hole oil passage is communicated with the lower end of the second oil passage, and the other end of the first via hole oil passage is communicated with the inner space of the oil pan.
Optionally, the third oil passage extends in a vertical direction, an upper end of the third oil passage is connected to the pressure limiting valve accommodating cavity, and a lower end of the third oil passage extends to the bottom surface of the cylinder block.
Optionally, the engine further includes an oil baffle plate, the oil baffle plate is mounted on the bottom surface of the cylinder block, a second via-hole oil passage is formed in the oil baffle plate, one end of the second via-hole oil passage is communicated with the lower end of the third oil passage, and the other end of the second via-hole oil passage is communicated with a feedback oil cavity of the oil pump.
Optionally, a mounting flange is formed on an exposed portion of the oil pressure limiting valve, and the mounting flange is mounted to the cylinder block by a fastener.
Another aspect of the present disclosure also provides a vehicle including the engine as described above.
Through above-mentioned technical scheme, the engine that this disclosure provided is integrated on cylinder body surface with machine oil pressure limiting valve, and the dismouting is simple, convenient, specifically, for with machine oil pressure limiting valve integration on the oil pan, need not to hang the whole car or lift when dismouting machine oil pressure limiting valve, also need not to dismantle oil pan and cylinder body, has simplified the dismouting degree of difficulty, practices thrift the maintenance cost, can also make the structure of oil pan simpler, and then reduces the fault rate of oil pan.
Additional features and advantages of the disclosure will be set forth in the detailed description which follows.
Drawings
The accompanying drawings, which are included to provide a further understanding of the disclosure and are incorporated in and constitute a part of this specification, illustrate embodiments of the disclosure and together with the description serve to explain the disclosure without limiting the disclosure. In the drawings:
FIG. 1 is a schematic perspective view of an engine in an embodiment of the present disclosure;
FIG. 2 is a schematic perspective view of an oil pressure limiting valve in an embodiment of the present disclosure;
FIG. 3 is a side view of an oil pressure limiting valve in an embodiment of the present disclosure;
FIG. 4 is a schematic perspective view of a valve element of an oil pressure limiting valve according to an embodiment of the present disclosure;
FIG. 5 is a side view of a spool of the oil pressure limiting valve in an embodiment of the present disclosure;
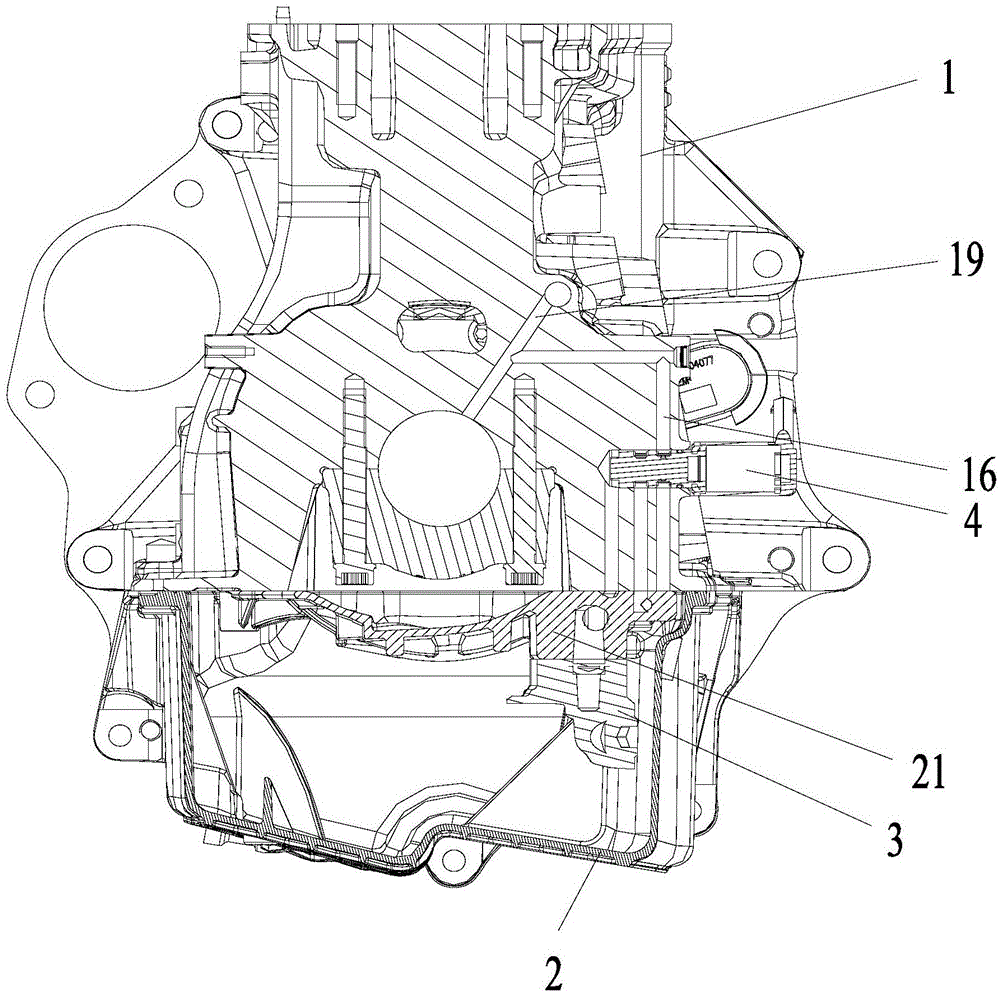
FIG. 6 is a longitudinal cross-sectional view of the engine of FIG. 1 taken along an axis of the oil pressure limiting valve;
FIG. 7 is a longitudinal cross-sectional view of the engine of FIG. 1 taken along the axis of the oil pressure limiting valve.
Description of the reference numerals
1 cylinder body 2 oil pan
3 oil pump 4 machine oil pressure limiting valve
5 block 6 valve body
7 mounting flange 8 wiring harness plug
9 oil inlet and 10 oil drain port
11 feedback oil port 12 valve core
13 first recess 14 second recess
15 main oil gallery 16 first oil gallery
161 horizontal segment 162 vertical segment
1621 upper segment 1622 lower segment
17 second oil passage 18 third oil passage
19 inclined oil passage 20 crankshaft hole
21 oil baffle plate 22 control part
23 pressure limiting valve accommodating cavity
Detailed Description
The following detailed description of specific embodiments of the present disclosure is provided in connection with the accompanying drawings. It should be understood that the detailed description and specific examples, while indicating the present disclosure, are given by way of illustration and explanation only, not limitation.
In the present disclosure, it is to be understood that the terms "upper", "lower", "inner", "outer", and the like, indicate orientations or positional relationships based on the orientations or positional relationships shown in the drawings, are merely for convenience in describing the present disclosure, and do not indicate or imply that the referred devices or elements must have a specific orientation, be constructed in a specific orientation, and be operated, and thus, should not be construed as limiting the present disclosure.
Referring to fig. 1 and 2, an engine provided by the embodiment of the present disclosure includes a cylinder block 1, an oil pan 2, an oil pump 3, and an oil pressure limiting valve 4, the oil pressure limiting valve 4 being mounted on the cylinder block 1, the oil pan 2 being mounted at the bottom of the cylinder block 1, the oil pump 3 being mounted inside the oil pan 2 and also at the bottom of the cylinder block 1. The oil pump 3 is a variable pump.
Specifically, a pressure limiting valve accommodating chamber 23 is formed in the cylinder block 1, and for example, the pressure limiting valve accommodating chamber 23 may be opened inward in the outer surface of the cylinder block so that the oil pressure limiting valve 4 may be inserted into the pressure limiting valve accommodating chamber 23 from the outside of the cylinder block 1. The oil pressure-limiting valve 4 comprises a valve body 6 and a control part 22, the size of the pressure-limiting valve accommodating cavity 23 is designed to be just capable of accommodating the valve body 6 part of the oil pressure-limiting valve 4, so that the valve body 6 can be completely inserted into the pressure-limiting valve accommodating cavity 23, and the control part 22 is positioned on the outer side of the outer surface of the cylinder body 1. Alternatively, the mounting flange 7 may be formed on the control portion 22 of the oil pressure limiting valve 4, and a mounting hole may be formed on an outer surface of an opening of the pressure limiting valve accommodating cavity 23, when the oil pressure limiting valve 4 is inserted into the pressure limiting valve accommodating cavity 23, the mounting flange 7 is fastened to the mounting hole by a fastener (e.g., a bolt, a rivet, etc.), so that the oil pressure limiting valve 4 is mounted to the cylinder block 1, and since the mounting flange 7 is exposed to the outer surface of the cylinder block 1, the mounting and dismounting operation may be directly performed on the outer surface of the cylinder block 1, which is very convenient. Alternatively, the control portion 22 of the oil pressure limiting valve 4 may be formed with a harness plug 8, and the harness plug 8 is exposed to the outer surface of the cylinder block 1 to facilitate the insertion of a harness.
Referring to fig. 3 to 5, the valve body 6 of the oil pressure limiting valve 4 is provided with an oil inlet 9, an oil drain 10 and a feedback oil port 11, and the valve body 6 further includes a valve core 12 in an internal cavity thereof, one end of the valve core 12 is connected to a control part 22, and the valve core 12 can move back and forth relative to the valve body 6 under the control of the control part 22. A first groove 13 and a second groove 14 are also formed on the spool 12, the first groove 13 and the second groove 14 are annular grooves, and the outer diameter of the spool 12 is equal to the inner diameter of the valve body 6, so that the engine oil cannot flow between the first groove 13 and the second groove 14. The valve core 12 can be moved to enable the first groove 13 to be communicated with the oil inlet 9 and the feedback oil port 11, or enable the second groove 14 to be communicated with the feedback oil port 11 and the oil drainage port 10, so that the oil pressure of the oil pump 3 can be adjusted.
Further, referring to fig. 6, a main oil gallery 15 for supplying oil to each lubrication portion of the engine is formed in the cylinder block 1. Since the oil pressure-limiting valve 4 is installed on the cylinder block 1, it is also necessary to form a first oil passage 16, a second oil passage 17, and a third oil passage 18 in the cylinder block 1 in order to ensure normal use of the oil pressure-limiting valve 4. The first oil duct 16 is communicated with the main oil duct 15 of the cylinder body 1 and the oil inlet 9 of the engine oil pressure limiting valve 4, the second oil duct 17 is communicated with the oil drainage port 10 of the engine oil pressure limiting valve 4 and the oil pan 2, and the third oil duct 18 is communicated with the feedback oil port 11 of the engine oil pressure limiting valve 4 and the feedback oil cavity of the engine oil pump 3. Thus, when the output oil pressure value in the oil pump 3 is too large, the oil pressure limiting valve 4 moves to a position where the oil inlet 9 and the feedback oil port 11 are communicated, the oil in the oil pump 3 enters the main oil gallery 15, flows into the first oil gallery 16 from the main oil gallery 15, flows into the pressure limiting valve accommodating cavity 23 from the first oil gallery 16, flows into the oil pressure limiting valve 4 from the oil inlet 9 of the oil pressure limiting valve 4, flows out from the feedback oil port 11, and flows into the feedback oil cavity of the oil pump 3 through the third oil gallery 18, so that the flow or the oil pressure value of the oil pressure cavity of the oil pump 3 is reduced; when the output oil pressure value in the oil pump 3 is too small, the oil pressure limiting valve 4 moves to a position where the feedback oil port 11 is communicated with the oil drain port 10, and the oil in the feedback oil cavity of the oil pump 3 flows to the feedback oil port 11 of the oil pressure limiting valve 4 through the third oil duct 18, flows out of the oil drain port 10 through the oil pressure limiting valve 4, and flows into the oil pan 2 through the second oil duct 17, so that the pressure of the feedback oil cavity of the oil pump 3 can be released, and the flow or the oil pressure value of the oil pressure cavity of the oil pump 3 can be increased.
A specific arrangement of the first oil passage 16, the second oil passage 17, and the third oil passage 18 in the cylinder block 1 will be described below, but the specific arrangement shown in the present disclosure is merely a preferred embodiment, and other arrangements will fall within the scope of the present disclosure.
With continued reference to fig. 6, a slant oil passage 19 is formed in the cylinder block 1, one end of the slant oil passage 19 is connected to the main oil passage 15, and the other end of the slant oil passage 19 is connected to a crank bore 20 of the cylinder block 1, so that the oil in the main oil passage 15 can be introduced into the crank bore 20 through the slant oil passage 19 to lubricate the crankshaft.
The first oil passage 16 includes a horizontal section 161 and a vertical section 162, which is beneficial to simplify the processing process, wherein the inner end of the horizontal section 161 is connected to the inclined oil passage 19, and the outer end of the horizontal section 161 extends to the outer surface of the cylinder block 1 and is sealed, for example, the outer end of the horizontal section 161 can be sealed by a plug 5 (such as a rubber plug) or a cover or the like, without limitation; the vertical section 162 of the first oil passage 16 is divided into an upper section 1621 and a lower section 1622 by the pressure limiting valve accommodating cavity 23, the upper end of the upper section 1621 is connected with the horizontal section 161 for conveying oil, the lower end of the lower section 1622 extends to the bottom surface of the cylinder block 1 and is sealed, and when the upper section 1621 is machined, drilling machining needs to be started from the bottom surface of the cylinder block, so that the lower section 1622 of the first oil passage 16 can exist after machining is completed, and in other embodiments, the upper section 1621 of the first oil passage 16 can be machined vertically after transverse machining, and the disclosure is not limited herein. The engine in the embodiment of the present disclosure may further include an oil deflector 21, the oil deflector 21 being mounted on the bottom surface of the cylinder block 1, and the lower end of the lower section 1622 of the first oil passage 16 being closed by the oil deflector 21.
The second oil duct 17 extends from the oil drain port 10 of the engine oil pressure limiting valve 4 along the vertical direction, the upper end of the second oil duct 17 is connected with the pressure limiting valve accommodating cavity 23, and the lower end of the second oil duct 17 extends to the bottom surface of the cylinder body 1; an oil baffle plate 21 may be installed on the bottom surface of the cylinder block 1, a first via-hole oil passage (not shown in the drawings) is formed in the oil baffle plate 21, one end of the first via-hole oil passage is communicated with the lower end of the second oil passage 17, the other end of the first via-hole oil passage is communicated with the internal space of the oil pan 2, and the engine oil flows into the second oil passage 17 and the first via-hole oil passage from the oil drain port 10 of the oil pressure limiting valve 4 and then directly flows into the internal space of the oil pan 2.
The third oil duct 18 extends from the feedback oil port 11 of the engine oil pressure limiting valve 4 along the vertical direction, the upper end of the third oil duct 18 is connected with the pressure limiting valve accommodating cavity 23, and the lower end of the third oil duct 18 extends to the bottom surface of the cylinder body 1; the oil pump 3 can be installed on an oil baffle plate 21 on the bottom surface of the cylinder block 1, a second via-hole oil duct (not shown in the figure) is further formed in the oil baffle plate 21, one end of the second via-hole oil duct is communicated with the lower end of the third oil duct 18, the other end of the second via-hole oil duct is communicated with a feedback oil cavity of the oil pump 3, and the oil flows into the third oil duct 18 and the second via-hole oil duct from a feedback oil port 11 of the oil pressure limiting valve 4 and then flows into the feedback oil cavity of the oil pump 3.
The first oil passage 16, the second oil passage 17, the third oil passage 18 and the inclined oil passage 19 described above may also be located in the same plane, so that the length of each oil passage is minimized, which may reduce the machining cost on the one hand, and may also reduce the distance of the oil flow path on the other hand, thereby improving the circulation efficiency of the oil.
The working principle of the oil pump 3 regulated using the oil pressure limiting valve 4 is as follows, in connection with the structure of the engine integrated with the oil pressure limiting valve 4 as explained in fig. 1, fig. 2 and above:
when the output oil pressure value in the oil pump 3 is too large, the oil pressure limiting valve 4 moves to a position where the first groove 13 is communicated with the oil inlet 9 and the feedback oil port 11, the oil in the oil pump 3 enters the main oil duct 15 and enters the inclined oil duct 19 from the main oil duct 15, a part of the oil in the inclined oil duct 19 flows into the crankshaft hole 20 to lubricate the crankshaft, the other part of the oil flows into the pressure limiting valve accommodating cavity 23 through the horizontal section 161 of the first oil duct 16 and the upper section 1621 of the vertical section 162, flows into the first groove 13 of the oil pressure limiting valve 4 through the oil inlet 9 of the oil pressure limiting valve 4 and further flows into the feedback oil port 11, and flows into the feedback oil cavity of the oil pump 3 through the third oil duct 18 and the second via oil duct, so that the oil pressure value of the feedback oil cavity is increased, the oil pressure value and the flow rate of the oil pressure cavity of the oil pump.
When the output oil pressure value in the oil pump 3 is too small, the oil pressure limiting valve 4 moves to a position where the second groove 14 is communicated with the feedback oil port 11 and the oil drainage port 10, the oil in the feedback oil cavity of the oil pump 3 flows to the feedback oil port 11 of the oil pressure limiting valve 4 through the second via-hole oil duct and the third oil duct 18, flows into the second groove 14 of the oil pressure limiting valve 4 through the feedback oil port 11, further flows to the oil drainage port 10, and flows into the oil pan 2 through the second oil duct 17 and the first via-hole oil duct, so that the pressure of the feedback oil cavity of the oil pump 3 can be released, the oil pressure value and the flow rate of the oil pressing cavity of the oil pump 3 are increased, and the output oil pressure value of the.
Another embodiment of the present disclosure also provides a vehicle including the engine as described above.
In summary, the engine provided by the disclosure integrates the oil pressure limiting valve on the outer surface of the cylinder body, and is simple and convenient to disassemble and assemble, and specifically, compared with the case that the oil pressure limiting valve is integrated on the oil pan, the engine does not need to be hung or lifted when the oil pressure limiting valve is disassembled and assembled, and the oil pan and the cylinder body do not need to be disassembled, so that the disassembling and assembling difficulty is simplified, the maintenance cost is saved, the structure of the oil pan can be simpler, and the fault rate of the oil pan is further reduced; and the outer surface of the engine is provided with the pressure limiting valve accommodating cavity, so that the valve body of the engine oil pressure limiting valve is positioned in the pressure limiting valve accommodating cavity, the control part and the mounting flange of the engine oil pressure limiting valve are exposed out of the outer surface of the cylinder body, the assembly and disassembly operation can be directly carried out on the outer surface of the cylinder body, and the engine oil pressure limiting valve is very convenient. In addition, the first oil channel comprises a horizontal section and a vertical section, which is beneficial to simplifying the processing technology; the first oil duct, the second oil duct, the third oil duct and the inclined oil duct are located in the same plane, so that the length of each oil duct is the minimum, the processing cost is reduced, and the circulation efficiency of engine oil is improved.
The preferred embodiments of the present disclosure are described in detail with reference to the accompanying drawings, however, the present disclosure is not limited to the specific details of the above embodiments, and various simple modifications may be made to the technical solution of the present disclosure within the technical idea of the present disclosure, and these simple modifications all belong to the protection scope of the present disclosure.
It should be noted that the various features described in the above embodiments may be combined in any suitable manner without departing from the scope of the invention. In order to avoid unnecessary repetition, various possible combinations will not be separately described in this disclosure.
In addition, any combination of various embodiments of the present disclosure may be made, and the same should be considered as the disclosure of the present disclosure, as long as it does not depart from the spirit of the present disclosure.

Claims (10)

1.一种发动机,其特征在于,包括汽缸体(1)、油底壳(2)、机油泵(3)、以及机油限压阀(4),所述机油限压阀(4)安装在所述汽缸体(1)上,所述汽缸体(1)上形成有限压阀容纳腔(23),所述机油限压阀(4)从所述汽缸体(1)的外侧插设于所述限压阀容纳腔(23),所述汽缸体(1)内形成有第一油道(16)、第二油道(17)和第三油道(18),所述第一油道(16)连通所述汽缸体(1)的主油道(15)和所述机油限压阀(4)的进油口(9),所述第二油道(17)连通所述机油限压阀(4)的泄油口(10)和所述油底壳(2),所述第三油道(18)连通所述机油限压阀(4)的反馈油口(11)和所述机油泵(3)的反馈油腔。1. An engine, characterized in that it comprises a cylinder block (1), an oil pan (2), an oil pump (3), and an oil pressure limiting valve (4), wherein the oil pressure limiting valve (4) is installed on the On the cylinder block (1), a pressure limiting valve accommodating cavity (23) is formed on the cylinder block (1), and the oil pressure limiting valve (4) is inserted into the cylinder block (1) from the outside thereof. The pressure limiting valve accommodating chamber (23), the first oil passage (16), the second oil passage (17) and the third oil passage (18) are formed in the cylinder block (1), the first oil passage (18). (16) The main oil passage (15) of the cylinder block (1) and the oil inlet (9) of the oil pressure limiting valve (4) are communicated, and the second oil passage (17) is communicated with the oil limiter The oil drain port (10) of the pressure valve (4) and the oil pan (2), and the third oil passage (18) communicates with the feedback oil port (11) of the oil pressure limiting valve (4) and all The feedback oil cavity of the oil pump (3). 2.根据权利要求1所述的发动机,其特征在于,所述汽缸体(1)内还形成有斜油道(19),所述斜油道(19)的一端与所述主油道(15)相连,所述斜油道(19)的另一端与所述汽缸体(1)的曲轴孔(20)相连,所述第一油道(16)包括水平段(161)和竖直段(162),所述水平段(161)的内端与所述斜油道(19)相连,所述水平段(161)的外端延伸至所述汽缸体(1)的外表面,所述竖直段(162)被所述限压阀容纳腔(23)断开为上段(1621)和下段(1622)两个部分,所述上段(1621)的上端与所述水平段(161)相连,所述下段(1622)的下端延伸至所述汽缸体(1)的底面。2 . The engine according to claim 1 , wherein an inclined oil passage ( 19 ) is further formed in the cylinder block ( 1 ), and one end of the inclined oil passage ( 19 ) is connected to the main oil passage ( 2 . 15) connected, the other end of the inclined oil passage (19) is connected with the crankshaft hole (20) of the cylinder block (1), and the first oil passage (16) includes a horizontal section (161) and a vertical section (162), the inner end of the horizontal section (161) is connected with the inclined oil passage (19), the outer end of the horizontal section (161) extends to the outer surface of the cylinder block (1), the The vertical section (162) is divided into two parts, an upper section (1621) and a lower section (1622) by the pressure limiting valve accommodating chamber (23), and the upper end of the upper section (1621) is connected with the horizontal section (161) , the lower end of the lower section (1622) extends to the bottom surface of the cylinder block (1). 3.根据权利要求2所述的发动机,其特征在于,所述水平段(161)的外端被堵塞(5)封闭。3. The engine according to claim 2, characterized in that the outer end of the horizontal section (161) is closed by a plug (5). 4.根据权利要求2所述的发动机,其特征在于,所述发动机还包括挡油板(21),所述挡油板(21)安装在所述汽缸体(1)的底面上,所述下段(1622)的下端被所述挡油板(21)封闭。4. The engine according to claim 2, characterized in that, the engine further comprises an oil baffle (21), the oil baffle (21) is mounted on the bottom surface of the cylinder block (1), the The lower end of the lower section (1622) is closed by the oil baffle (21). 5.根据权利要求1所述的发动机,其特征在于,所述第二油道(17)沿竖直方向延伸,所述第二油道(17)的上端与所述限压阀容纳腔(23)相连,所述第二油道(17)的下端延伸至所述汽缸体(1)的底面。5 . The engine according to claim 1 , wherein the second oil passage ( 17 ) extends in a vertical direction, and the upper end of the second oil passage ( 17 ) is connected to the pressure limiting valve accommodating chamber ( 5 . 23) is connected, and the lower end of the second oil passage (17) extends to the bottom surface of the cylinder block (1). 6.根据权利要求5所述的发动机,其特征在于,所述发动机还包括挡油板(21),所述挡油板(21)安装在所述汽缸体(1)的底面上,所述挡油板(21)内形成有第一过孔油道,所述第一过孔油道的一端与所述第二油道(17)的下端连通,所述第一过孔油道的另一端与所述油底壳(2)的内部空间连通。6. The engine according to claim 5, characterized in that, the engine further comprises an oil baffle (21), the oil baffle (21) is mounted on the bottom surface of the cylinder block (1), the A first through hole oil passage is formed in the oil baffle (21), one end of the first through hole oil passage is communicated with the lower end of the second oil passage (17), and the other side of the first through hole oil passage is in communication with the lower end of the second oil passage (17). One end communicates with the inner space of the oil pan (2). 7.根据权利要求1所述的发动机,其特征在于,所述第三油道(18)沿竖直方向延伸,所述第三油道(18)的上端与所述限压阀容纳腔(23)相连,所述第三油道(18)的下端延伸至所述汽缸体(1)的底面。7 . The engine according to claim 1 , wherein the third oil passage ( 18 ) extends in a vertical direction, and the upper end of the third oil passage ( 18 ) is connected to the pressure limiting valve accommodating chamber ( 7 . 23) is connected, the lower end of the third oil passage (18) extends to the bottom surface of the cylinder block (1). 8.根据权利要求7所述的发动机,其特征在于,所述发动机还包括挡油板(21),所述挡油板(21)安装在所述汽缸体(1)的底面上,所述挡油板(21)内形成有第二过孔油道,所述第二过孔油道的一端与所述第三油道(18)的下端连通,所述第二过孔油道的另一端与所述机油泵(3)的反馈油腔连通。8. The engine according to claim 7, characterized in that, the engine further comprises an oil baffle (21), the oil baffle (21) is mounted on the bottom surface of the cylinder block (1), the The oil baffle (21) is formed with a second oil passage with holes, one end of the oil passage with the second passage is communicated with the lower end of the third oil passage (18), and the other oil passage with the second passage holes is connected with the lower end of the oil passage One end is communicated with the feedback oil chamber of the oil pump (3). 9.根据权利要求1-8中任一项所述的发动机,其特征在于,所述机油限压阀(4)的外露部分上形成有安装法兰(7),所述安装法兰(7)通过紧固件安装到所述汽缸体(1)上。9. The engine according to any one of claims 1-8, characterized in that, a mounting flange (7) is formed on the exposed part of the oil pressure limiting valve (4), and the mounting flange (7) ) is mounted on the cylinder block (1) by means of fasteners. 10.一种车辆,其特征在于,所述车辆包括如权利要求1-9中任一项所述的发动机。10. A vehicle, characterized in that the vehicle comprises an engine as claimed in any one of claims 1-9.
CN201811393097.1A 2018-11-21 2018-11-21 Engine and vehicle Expired - Fee Related CN111206974B (en)

Priority Applications (1)

Application Number Priority Date Filing Date Title
CN201811393097.1A CN111206974B (en) 2018-11-21 2018-11-21 Engine and vehicle

Applications Claiming Priority (1)

Application Number Priority Date Filing Date Title
CN201811393097.1A CN111206974B (en) 2018-11-21 2018-11-21 Engine and vehicle

Publications (2)

Publication Number Publication Date
CN111206974A true CN111206974A (en) 2020-05-29
CN111206974B CN111206974B (en) 2021-03-26

Family

ID=70783821

Family Applications (1)

Application Number Title Priority Date Filing Date
CN201811393097.1A Expired - Fee Related CN111206974B (en) 2018-11-21 2018-11-21 Engine and vehicle

Country Status (1)

Country Link
CN (1) CN111206974B (en)

Citations (7)

* Cited by examiner, † Cited by third party
Publication number Priority date Publication date Assignee Title
JPH11324627A (en) * 1998-05-12 1999-11-26 Suzuki Motor Corp Engine oil passage structure
CN203394647U (en) * 2013-07-12 2014-01-15 昆明云内动力股份有限公司 Engine cylinder body of integrated oil pump shell
CN203670016U (en) * 2013-11-07 2014-06-25 山西新天地发动机制造有限公司 Pressure-limiting and pressure-relief oil return system for engine oil
CN103939173A (en) * 2014-04-14 2014-07-23 奇瑞汽车股份有限公司 Oil pump for engine
KR20170045682A (en) * 2015-10-19 2017-04-27 현대위아 주식회사 Engine block integrate with relief valve
CN106837467A (en) * 2017-02-27 2017-06-13 安徽江淮汽车集团股份有限公司 A kind of engine lubrication system
US20180156082A1 (en) * 2016-12-07 2018-06-07 Caterpillar Inc. Regulator assembly

Patent Citations (7)

* Cited by examiner, † Cited by third party
Publication number Priority date Publication date Assignee Title
JPH11324627A (en) * 1998-05-12 1999-11-26 Suzuki Motor Corp Engine oil passage structure
CN203394647U (en) * 2013-07-12 2014-01-15 昆明云内动力股份有限公司 Engine cylinder body of integrated oil pump shell
CN203670016U (en) * 2013-11-07 2014-06-25 山西新天地发动机制造有限公司 Pressure-limiting and pressure-relief oil return system for engine oil
CN103939173A (en) * 2014-04-14 2014-07-23 奇瑞汽车股份有限公司 Oil pump for engine
KR20170045682A (en) * 2015-10-19 2017-04-27 현대위아 주식회사 Engine block integrate with relief valve
US20180156082A1 (en) * 2016-12-07 2018-06-07 Caterpillar Inc. Regulator assembly
CN106837467A (en) * 2017-02-27 2017-06-13 安徽江淮汽车集团股份有限公司 A kind of engine lubrication system

Also Published As

Publication number Publication date
CN111206974B (en) 2021-03-26

Similar Documents

Publication Publication Date Title
US10260420B2 (en) Lubrication system for a reconfigurable gas turbine engine
EP2153030B1 (en) Lubrication system for a four-stroke engine
US10774702B2 (en) Oil supply device of engine, method of manufacturing engine, and oil supply passage structure of engine
KR20070012539A (en) Oil sump assembly
JPH10196337A (en) Engine lubricating oil passage structure
US5842451A (en) Camshaft drive housing for an internal combustion engine
CN111206974B (en) Engine and vehicle
CN108397260B (en) Engine casing component
JP4586035B2 (en) Cylinder block of internal combustion engine and manufacturing method thereof
CN202055891U (en) Respirator circulating system structure for separating oil from gas of universal gasoline engine
KR101251267B1 (en) Relief Valve
CN204664833U (en) A kind of engine oil pump
CN218293768U (en) Pump body of in-line plunger pump for high-pressure common rail system and in-line plunger pump
US10947874B2 (en) Oil container of a combustion engine
JP6318961B2 (en) Internal combustion engine
JP2003097236A (en) Engine lubrication device
JP2722231B2 (en) Oil-cooled engine
JP2001107804A (en) Oil pan structure of internal combustion engine
KR200267900Y1 (en) Valve assembly for hermetic compressor
KR200401733Y1 (en) Discharge muffler for hermetic compressor
CN207212512U (en) Automobile engine crankcase assembly
KR20040090853A (en) Head-cover mounting structure for hermetic compressor
JPH07208134A (en) Cylinder oiling device
JP2007040312A (en) Internal combustion engine
CN102182531A (en) Respirator circulating system structure for oil and gas separation of universal gasoline engine

Legal Events

Date Code Title Description
PB01 Publication
PB01 Publication
SE01 Entry into force of request for substantive examination
SE01 Entry into force of request for substantive examination
GR01 Patent grant
GR01 Patent grant
CF01 Termination of patent right due to non-payment of annual fee
CF01 Termination of patent right due to non-payment of annual fee

Granted publication date: 20210326

Termination date: 20211121