CN111180764B - 一种燃料电池阴极侧湿度调节控制系统及方法 - Google Patents

一种燃料电池阴极侧湿度调节控制系统及方法 Download PDF

Info

Publication number
CN111180764B
CN111180764B CN202010039978.4A CN202010039978A CN111180764B CN 111180764 B CN111180764 B CN 111180764B CN 202010039978 A CN202010039978 A CN 202010039978A CN 111180764 B CN111180764 B CN 111180764B
Authority
CN
China
Prior art keywords
cell stack
humidifier
air
fuel cell
humidity
Prior art date
Legal status (The legal status is an assumption and is not a legal conclusion. Google has not performed a legal analysis and makes no representation as to the accuracy of the status listed.)
Active
Application number
CN202010039978.4A
Other languages
English (en)
Other versions
CN111180764A (zh
Inventor
袁飞
张晨
曹立权
Current Assignee (The listed assignees may be inaccurate. Google has not performed a legal analysis and makes no representation or warranty as to the accuracy of the list.)
Nekson Power Technology Co ltd
Original Assignee
Nekson Power Technology Co ltd
Priority date (The priority date is an assumption and is not a legal conclusion. Google has not performed a legal analysis and makes no representation as to the accuracy of the date listed.)
Filing date
Publication date
Application filed by Nekson Power Technology Co ltd filed Critical Nekson Power Technology Co ltd
Priority to CN202010039978.4A priority Critical patent/CN111180764B/zh
Publication of CN111180764A publication Critical patent/CN111180764A/zh
Application granted granted Critical
Publication of CN111180764B publication Critical patent/CN111180764B/zh
Active legal-status Critical Current
Anticipated expiration legal-status Critical

Links

Images

Classifications

    • HELECTRICITY
    • H01ELECTRIC ELEMENTS
    • H01MPROCESSES OR MEANS, e.g. BATTERIES, FOR THE DIRECT CONVERSION OF CHEMICAL ENERGY INTO ELECTRICAL ENERGY
    • H01M8/00Fuel cells; Manufacture thereof
    • H01M8/04Auxiliary arrangements, e.g. for control of pressure or for circulation of fluids
    • H01M8/04298Processes for controlling fuel cells or fuel cell systems
    • H01M8/04694Processes for controlling fuel cells or fuel cell systems characterised by variables to be controlled
    • H01M8/04828Humidity; Water content
    • HELECTRICITY
    • H01ELECTRIC ELEMENTS
    • H01MPROCESSES OR MEANS, e.g. BATTERIES, FOR THE DIRECT CONVERSION OF CHEMICAL ENERGY INTO ELECTRICAL ENERGY
    • H01M8/00Fuel cells; Manufacture thereof
    • H01M8/04Auxiliary arrangements, e.g. for control of pressure or for circulation of fluids
    • H01M8/04082Arrangements for control of reactant parameters, e.g. pressure or concentration
    • H01M8/04089Arrangements for control of reactant parameters, e.g. pressure or concentration of gaseous reactants
    • H01M8/04119Arrangements for control of reactant parameters, e.g. pressure or concentration of gaseous reactants with simultaneous supply or evacuation of electrolyte; Humidifying or dehumidifying
    • H01M8/04126Humidifying
    • HELECTRICITY
    • H01ELECTRIC ELEMENTS
    • H01MPROCESSES OR MEANS, e.g. BATTERIES, FOR THE DIRECT CONVERSION OF CHEMICAL ENERGY INTO ELECTRICAL ENERGY
    • H01M8/00Fuel cells; Manufacture thereof
    • H01M8/04Auxiliary arrangements, e.g. for control of pressure or for circulation of fluids
    • H01M8/04298Processes for controlling fuel cells or fuel cell systems
    • H01M8/04313Processes for controlling fuel cells or fuel cell systems characterised by the detection or assessment of variables; characterised by the detection or assessment of failure or abnormal function
    • H01M8/04492Humidity; Ambient humidity; Water content
    • HELECTRICITY
    • H01ELECTRIC ELEMENTS
    • H01MPROCESSES OR MEANS, e.g. BATTERIES, FOR THE DIRECT CONVERSION OF CHEMICAL ENERGY INTO ELECTRICAL ENERGY
    • H01M8/00Fuel cells; Manufacture thereof
    • H01M8/04Auxiliary arrangements, e.g. for control of pressure or for circulation of fluids
    • H01M8/04298Processes for controlling fuel cells or fuel cell systems
    • H01M8/04313Processes for controlling fuel cells or fuel cell systems characterised by the detection or assessment of variables; characterised by the detection or assessment of failure or abnormal function
    • H01M8/04492Humidity; Ambient humidity; Water content
    • H01M8/045Humidity; Ambient humidity; Water content of anode reactants at the inlet or inside the fuel cell
    • YGENERAL TAGGING OF NEW TECHNOLOGICAL DEVELOPMENTS; GENERAL TAGGING OF CROSS-SECTIONAL TECHNOLOGIES SPANNING OVER SEVERAL SECTIONS OF THE IPC; TECHNICAL SUBJECTS COVERED BY FORMER USPC CROSS-REFERENCE ART COLLECTIONS [XRACs] AND DIGESTS
    • Y02TECHNOLOGIES OR APPLICATIONS FOR MITIGATION OR ADAPTATION AGAINST CLIMATE CHANGE
    • Y02EREDUCTION OF GREENHOUSE GAS [GHG] EMISSIONS, RELATED TO ENERGY GENERATION, TRANSMISSION OR DISTRIBUTION
    • Y02E60/00Enabling technologies; Technologies with a potential or indirect contribution to GHG emissions mitigation
    • Y02E60/30Hydrogen technology
    • Y02E60/50Fuel cells

Landscapes

  • Life Sciences & Earth Sciences (AREA)
  • Engineering & Computer Science (AREA)
  • Manufacturing & Machinery (AREA)
  • Sustainable Development (AREA)
  • Sustainable Energy (AREA)
  • Chemical & Material Sciences (AREA)
  • Chemical Kinetics & Catalysis (AREA)
  • Electrochemistry (AREA)
  • General Chemical & Material Sciences (AREA)
  • Fuel Cell (AREA)

Abstract

本发明提出了一种燃料电池阴极侧湿度调节控制系统及方法。本发明通过燃料电池的电压变化规律来快速、准确获取电池堆的阴极相对湿度情况,相对于现有的湿度传感器反馈控制的方法,本发明的控制的灵敏度更高、检测准确度都有显著的提高,能有限减少干膜与堵水现象对燃料电池的损耗。本发明能将燃料电池的阴极处的水蒸气含量控制在一定范围内,从而提高燃料电池的工作效率。本发明通过气体导向切换组件来智能调节电池堆的阴极室的低位连接端口与自动排放组件、增湿器的连通关系,进而可配合增湿器将空气相对湿度高的空气由高位连接端口送入阴极室,从而适当提高阴极室的水蒸气含量来提高燃料电池的工作效率。

Description

一种燃料电池阴极侧湿度调节控制系统及方法
技术领域
本发明涉及燃料电池的控制系统,具体涉及一种燃料电池阴极侧湿度调节控制系统及方法。
背景技术
随着科技的高速发展,汽车的发展方向也开始由传统的燃油发动机驱动的汽车慢慢的转向了电力驱动的汽车,而作为各种车辆的供能装置,燃料电池系统能够给车辆提供电能,其发电既可以直接驱动电机做功,也可以为动力电池充电。
另外,燃料电池系统也可以成为固定式发电装置。化工厂、电厂、钢铁厂一般会有废氢产生,根据废氢提纯的数量可以建造百千瓦级到兆瓦级的燃料电池发电站,即能产生经济价值,又可以对废气进行综合处理。又因为燃料电池高效静音的特点,可以比较方便的替代柴油发电机,从而提高各类厂房的工作环境质量。
另外,燃料电池系统也可以成为固定式发电装置。化工厂、电厂、钢铁厂一般会有废氢产生,根据废氢提纯的数量可以建造百千瓦级到兆瓦级的燃料电池发电站,即能产生经济价值,又可以对废气进行综合处理。又因为燃料电池高效静音的特点,可以比较方便的替代柴油发电机,从而提高各类厂房的工作环境质量。
目前国内相对成熟的燃料电池系统功率等级一般在30~60kW之间,以石墨板电堆为主线,分别集成了空气系统、氢气系统、热管理系统、控制系统等辅助零部件。湿度是燃料电池的重要指标,直接影响燃料电池性能和寿命,但因湿度变化慢,且与温度相关,直接控制难度较大,国内主要的控制方法往往采用被动控制。从系统角度而言目前湿度控制方式分为阳极增湿和阴极增湿。其中阳极增湿是通过阳极侧设置氢气循环装置循环泵或引射器将高湿度未反应氢气与电堆氢气进口的干态氢气混合实现增湿,这一过程涉及阳极侧排水和循环效率的两相对立问题,因此增湿效果有限。阴极增湿是通过膜增湿器将电堆出口的高温高湿空气与电堆进口的低温低湿空气进行温湿交换,阴极侧管径较大,排水能力比阳极侧强。然而膜增湿器属于被动件,存在过度增湿的情况,从而影响膜电极正常工作。增湿不足会造成阴极的水蒸气含量过高,主要表现为电堆性能下降,效率降低。过度增湿会导致膜增湿器的液态水含量过多,过度增湿使得电堆阴极侧堵水风险加大,必然加大空气计量从而提高了系统能耗;另外高湿度会增加停机吹扫的时间,在低温冷启动工况下增加启动负荷。
另外,在燃料电池内部,水的形态有两种:水蒸气、液态水。大致情况是,水蒸气越多,其相对湿度越高,燃料电池的性能越好。但是当空气相对湿度高于30%时会带来大量液态水产生,可能会对流道进行堵塞。在空气相对湿度过低时,又会造成电池发生干膜效应,损害燃料电池的质子交换膜。而现有专利如专利申请号为CN201910153985.4的“质子交换膜燃料电池阴极侧气体湿度调节系统及其方法”,该类专利通过燃料电池堆内部的含水量传感器检测燃料电池堆内部的含水量,并能根据燃料电池堆实际工作需要自动调节入堆空气湿度,避免了电堆内部出现过干或过湿的现象出现。
但该类专利存在下述问题,1、由于燃料电池的阴极处的空气相对湿度是动态变化的,如当空气中水蒸气含量超过30%则会大量转换为液态水。同时由于燃料电池的空气是快速流动、且所含水蒸气是动态变化的,水量传感器只能伴随空气的流动来大体测量指定空间内的空气相对湿度,所以一般会有一定的延时,进而可能会在电池堆干膜或堵水严重时调节不及时,从而造成燃料电池部分损耗。2、出现堵水现象时,需要减小电池的负载来避免电池损耗,而现有的专利大多不能通过智能调节的方式来强制控制电池外接设备来降低电池负载。
因此,一种可通过燃料电池的电压变化规律来准确获取电池堆的阴极相对湿度情况、能在出现干膜时及时提高阴极水蒸气相对含量来提高其阴极湿度、能在出现堵水时及时排出液态水并降低电池负载来减小电池损耗、能将阴极空气相对湿度控制在指定范围内的燃料电池阴极侧湿度调节控制方法及系统变得十分必要。
发明内容
为了解决上述技术问题,本发明提供了一种燃料电池阴极侧湿度调节控制系统及方法,用于控制燃料电池阴极侧空气的相对湿度。
本发明提供的系统包括电池堆、FCU、用于检测电池堆电压与电流的第一电表、用于定期检测电池堆的单体电池的电压与电流的巡检板、与电池堆的阴极室相连通的增湿器与气体导向切换组件、与气体导向切换组件相连通的自动排放组件;所述电池堆的阴极与增湿器、气体导向切换组件相连接的空气管道处均设有传感组件,所述传感组件可分别测量相应管路的温度、压力、湿度值;所述增湿器与自动排放组件相连通,所述增湿器与外部空气压缩机相连接,进而可将外部低温干燥空气与由电池堆阴极进入的相对湿度过高的高温湿润空气进行湿热交换,从而获取更多的高温湿润空气,并将其从电池堆的阴极室的高位连接端口送入;所述气体导向切换组件可配合自动排放组件调节增湿器与电池堆的空气管道的连接关系,进而改变电池堆的湿度需求;所述自动排放组件可将由增湿器或气体导向切换组件排出的高湿度空气或液态水排出。
进一步,所述自动排放组件包括第二导向三通阀、与第二导向三通阀的一个阀门相连通的背压阀,所述第二导向三通阀的另外两个阀门分别与增湿器、气体导向切换组件相连通,从而可分别将由增湿器或气体导向切换组件排出的高温湿润空气或液态水排向背压阀,进而可通过调节背压阀开度来使其排出。
进一步,所述气体导向切换组件可以为与电池堆的阴极室相连的第一电磁三通阀,所述第一电磁三通阀与电池堆的阴极室的低位连接端口的竖直高度低于增湿器与电池堆的阴极室的高位连接端口的高度,所述第一电磁三通阀的另外两个阀门分别通过不同的空气管道与增湿器、自动排放组件相连通。
进一步,所述气体导向切换组件可以为常开的第一导向三通阀,所述第一导向三通阀分别通过不同的空气管道与增湿器、自动排放组件相连通;所述第一导向三通阀与增湿器、自动排放组件相连的空气管道上分别设有第一节气门、第二节气门,从而可以调节增湿器与电池堆的空气管道的连接关系。
进一步,所述FCU可以获取第一电表对检测电池堆电压与电流的检测数值,还能获取巡检板对电池堆的单体电池的电压与电流的检测数值,并能控制燃料电池负载;所述FCU还与传感组件、自动排放组件、气体导向切换组件、增湿器的外接空气压缩机信号连接。
本发明的方法包括步骤:S1、获取电池堆的阴极侧空气的相对湿度信息;S2判断相对湿度信息是否符合湿度调节标准,若是则执行步骤S3;S3、调节气体导向切换组件使自动排放组件与电池堆的阴极室的低位连接端口断开连接,进而使增湿器的低温干燥空气在与电池堆的低位连接端口的高温湿润空气进行湿度交换,从而使交换后的空气部分由高位连接端口进入电池堆阴极室,给阴极室内空气增湿;S4、判断阴极侧水蒸气的相对湿度是否符合堵水调节标准,若是则调节气体导向切换组件断开阴极室的低位连接端口与增湿器的连接,同时使自动排放组件与阴极室的低位连接端口相连通来排出高湿度空气与液态水,S5、当检测电池堆的阴极侧空气的相对湿度信息不再符合湿度调节标准后,关闭与增湿器相连的空气压缩机,并通过气体导向切换组件断开阴极室低位连接端口与增湿器、自动排放组件的连接。
进一步,电池堆的阴极侧水蒸气的相对湿度信息包括,当前巡检板检测到的单体电池的电压数值较其标定值的变化信息、当前第一电表检测到的检测电池堆电压较其标定值的变化信息;所述湿度调节标准为电池堆的平均电压值低于其标定值的3%。
进一步,步骤S2中,当电池堆的平均电压值与其标定值的偏差小于3%时,但在第一预设时间内出现少量单体电池的电压值降低超过单体电池标定值的15%,说明存在电池堆干膜现象,则立即执行步骤S3。
进一步,所述堵水调节标准为:巡检板检测到的单体电池的平均电压值在某一第二预设时间内突然发生总体降低现象,并在总体降低过程中存在检测的平均电压值来回波动现象。
进一步,在步骤S4中,所述自动排放组件的背压阀的开度会被调大,同时FCU会将降低燃料电池的工作负载。
本发明通过气体导向切换组件来智能调节电池堆的阴极室的低位连接端口与自动排放组件、增湿器的连通关系,进而可配合增湿器将空气相对湿度高的空气由高位连接端口送入阴极室,从而适当提高阴极室的水蒸气含量来提高燃料电池的工作效率。本发明可通过将由增湿器或气体导向切换组件排出的高温湿润空气或液态水排出,从而避免了电池堆的阴极堵水,同时可通过FCU降低电池负载来保持电池堆排水时的安全。
本发明通过燃料电池的电压变化规律来快速、准确获取电池堆的阴极相对湿度情况,相对于现有的湿度传感器反馈控制的方法,本发明的控制的灵敏度更高、检测准确度都有显著的提高,能有限减少干膜与堵水现象对燃料电池的损耗。本发明能将燃料电池的阴极处的水蒸气含量控制在一定范围内,从而提高燃料电池的工作效率。
附图说明
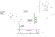
图1为本发明的一种燃料电池阴极侧湿度调节控制系统的实施例1的结构示意图;
图2为本发明的一种燃料电池阴极侧湿度调节控制系统的实施例2的结构示意图;
图3为本发明的一种燃料电池阴极侧湿度调节控制方法的流程图;
图中: 1、电池堆;2、增湿器;3、第一电磁三通阀;4-1、第一节气门;4-2、第二节气门;5、巡检板;6、第一电表;7、FCU;8、背压阀;9、第二导向三通阀;G1-G2、发电线路;K1-K8、空气管道;10、第一导向三通阀。
具体实施方式
为了更清楚地说明本发明实施方式和/或现有技术中的技术方案,下面将对照附图说明本发明的具体实施方式。显而易见地,下面描述中的附图仅仅是本发明的一些实施方式,对于本领域普通技术人员来讲,在不付出创造性劳动的前提下,还可以根据这些附图获得其他的附图,并获得其他的实施方式。另,涉及方位的属于仅表示各部件间的相对位置关系,而不是绝对位置关系。
如图1与图2所示,本发明提供的一种燃料电池阴极侧湿度调节控制系统,用于调节燃料电池堆1的阴极处的空气相对湿度,从而防止空气相对湿度过低而造成质子交换膜而损害,同时也可防止空气相对湿度过高而造成液态水堵住空气管道。
如图1所示,包括电池堆1、FCU7、用于检测电池堆1电压与电流的第一电表6、用于定期检测电池堆1的单体电池的电压与电流的巡检板5、与电池堆1的阴极室相连通的增湿器2与气体导向切换组件、与气体导向切换组件相连通的自动排放组件;所述电池堆1的阴极与增湿器2、气体导向切换组件相连接的空气管道处均设有传感组件,传感组件包括多个固设于相应管道内的温度传感器、压力传感器、湿度传感器,所述传感组件可分别测量相应管路的温度、压力、湿度值,并能在其他检测设备损坏时起到备用作用。
所述自动排放组件包括第二导向三通阀9、与第二导向三通阀9的一个阀门相连通的背压阀8,所述第二导向三通阀9的另外两个阀门分别与增湿器2、气体导向切换组件相连通,从而可分别将由增湿器2或气体导向切换组件排出的高温湿润空气或液态水排向背压阀8,进而可通过调节背压阀8开度来使其排出。
所述气体导向切换组件可以为与电池堆1的阴极室相连的第一电磁三通阀3,所述第一电磁三通阀3与电池堆1的阴极室的低位连接端口的竖直高度低于增湿器2与电池堆1的阴极室的高位连接端口的高度,所述第一电磁三通阀3的另外两个阀门分别通过不同的空气管道与增湿器2、自动排放组件相连通。另外本发明中第一导向三通阀10与第二导向三通阀9为常开阀。
如图2所示,所述气体导向切换组件还可以为常开的第一导向三通阀10,所述第一导向三通阀10分别通过不同的空气管道与增湿器2、自动排放组件相连通;所述第一导向三通阀10与增湿器2、自动排放组件相连的空气管道上分别设有第一节气门4-1、第一节气门4-2,从而可以调节增湿器2与电池堆1的空气管道的连接关系。
其中FCU7为本燃料电池的电子控制器,可以用于电动汽车,其FCU7可以与汽车的整车控制系统电连接,从而可以在自动排放组件排水是向整车控制系统发送相应信号,从而降低燃料电池的负载来保护电池的使用安全。也可以获取第一电表6对检测电池堆1电压与电流的检测数值,还能获取巡检板5对电池堆1的单体电池的电压与电流的检测数值。本实施例中,所述FCU7还与传感组件、自动排放组件、气体导向切换组件、增湿器2的外接空气压缩机信号连接,从而可配合各个电子元件实现本发明系统的自动控制。
所述增湿器2与自动排放组件相连通,所述增湿器2与外部空气压缩机相连接,进而可将外部低温干燥空气与由电池堆1阴极进入的液态水含量高的高温湿润空气进行热交换,从而使液态水遇冷沉降分离后的高温湿润空气由电池堆1的阴极室的低位连接端口回到电池堆1的阴极处。所述气体导向切换组件可配合自动排放组件调节增湿器2与电池堆1的空气管道的连接关系,进而增加电池堆1的阴极湿度;所述自动排放组件可将由增湿器2或气体导向切换组件排出的水蒸气或液态水排出。
如图3所示,本发明提供了用于实施例1与2中系统的方法。包括步骤S1-S5:
S1、获取电池堆1的阴极侧空气的相对湿度信息。具体包括:当前巡检板5检测到的单体电池的电压数值较其标定值的变化信息、当前第一电表6检测到的检测电池堆1电压较其标定值的变化信息
S2判断相对湿度信息是否符合湿度调节标准,若是则执行步骤S3。
其中,由于电池堆1中高湿度的空气不足时,其燃料电池的电压会降低,同时在电池堆1阴极存在堵水风险时其电压值也会严重偏离其标定值。所述湿度调节标准为电池堆1的平均电压值低于其标定值的3%。
另外,由于燃料电池是由多个单体电池组成的,所以存在局部干膜的风险,所以即使在电池堆1的平均电压值与其标定值的偏差小于3%时,但出现第一预设时间内少量单体电池的电压值降低超过单体电池标定值的15%,所述第一预设时间可以根据电池的种类来定,说明存在电池堆1干膜现象,则立即执行步骤S3。
S3、调节气体导向切换组件使自动排放组件与电池堆1的阴极室的低位连接端口断开连接,进而使增湿器2的低温干燥空气在与电池堆1的低位连接端口的高温湿润空气进行湿度交换,从而使交换后的空气部分由高位连接端口进入电池堆1阴极室,给阴极室内空气增湿。
步骤S3在给阴极室增湿的同时还能有效减缓电池堆1的干膜现象,减少干膜损耗。
S4、判断阴极侧水蒸气的相对湿度是否符合堵水调节标准,若是则调节气体导向切换组件断开阴极室的低位连接端口与增湿器2的连接,同时使自动排放组件与阴极室的低位连接端口相连通来排出高湿度空气与液态水。
其中,所述堵水调节标准为:巡检板5检测到的单体电池的平均电压值在某一第二预设时间内突然发生总体降低现象,并在总体降低过程中存在检测的平均电压值来回波动现象。同时,所述自动排放组件的背压阀8的开度会被调大,同时FCU7会将降低燃料电池的工作负载。
S5、当检测电池堆1的阴极侧空气的相对湿度信息不再符合湿度调节标准后,关闭与增湿器2相连的空气压缩机,并通过气体导向切换组件断开阴极室低位连接端口与增湿器2、自动排放组件的连接。
实施例1
如图1所示,本实施例提供了具体使用方式包括步骤①至⑥。
①参考图一,低温干燥空气在经过空压机增压后,通过空气管道K1进入增湿器2。
②燃料电池堆1阴极侧阴极室的高温湿润空气通过空气管道K3、第一电磁三通阀3、空气管道K4进入增湿器2,此时空气管道K3至K4路段畅通,空气管道K3至K6路段闭合。
③低温干燥空气和高温湿润空气在增湿器2内完成温湿交换,原有的低温干燥空气温度和湿度均上升后通过空气管道K2进入燃料电池堆1,原有的高温湿润空气温度和湿度均降低后通过空气管道K5、第二导向三通阀9、空气管道K7、背压阀8、空气管道K8排出。
④第一电表6连接在燃料电池发电线路正负极G1与G2上,并将燃料电池电压和电流信号传送到FCU7。
⑤巡检板5与燃料电池堆1内部各路单体电池电连接,将单体电压和电流信号传送给FCU7。
⑥FCU7通过检测高压电压、电流数值变化与单体电池电压、电流数值变化,再根据实际工况与标定值进行对比后给出燃料电池阴极侧湿度判读,详细可描述为:
巡检板5在第一预设时间段内检测平均电压值较标定值持续降低,视为湿度不足,同时第一电表6检测电压数值较标定值降低,视为干膜风险。此时需要通过第一电磁三通阀3打开K4路,关闭K6路,提高阴极侧湿度。而即使平均电压值恢复正常,在第一预设时间内出现少量单体电池的电压值降低超过单体电池标定值的15%,说明存在电池堆1阴极局部干膜现象,仍需要继续进行上述操作。
当巡检板5检测到单体电池的平均电压值较标定数值在第二预设时间内发生不规律的降低后又上升的现象,说明燃料电池存在堵水风险,所述第二预设时间根据实际电池情况来制定。如果单体电池的平均电压值较标定数值突然降低,且一段时间无法恢复,则说明堵水严重到已经堵塞了流道或者管路。此时需要第一电磁三通阀3关闭K4路,打开K6路,降低阴极侧湿度。同时进行如下操作:加大自动排放组件的背压阀8的开度会被调大,同时FCU7会配合整车控制系统这些外接控制系统,来降低外接设备的功耗,进而降低燃料电池的工作负载。
实施例2
如图2所示,实施例2的大体使用步骤与实施例1类似,只是实施例2的系统的在增湿器2、自动排放组件相连的空气管道上分别设有第一节气门4-1、第二节气门4-2,同时用常开的第一导向三通阀10代替第一电磁三通阀3。其中第一节气门4-1和第二节气门4-2为逻辑互锁,任何一个打开,另外一个必然关闭;另外,为了便于控制,节气门状态只有打开和关闭两种,不存在有任何开度的中间状态。
以上内容是结合具体的优选实施方式对本发明所作的进一步详细说明,不能认定本发明的具体实施只局限于这些说明。对于本发明所属技术领域的普通技术人员来说,在不脱离本发明构思的前提下,还可以做出若干简单推演或替换,都应当视为属于本发明的保护范围。

Claims (6)

1.一种燃料电池阴极侧湿度调节控制系统,用于控制燃料电池阴极侧的交换膜的空气相对湿度,其特征在于:包括电池堆(1)、FCU(7)、用于检测电池堆(1)电压与电流的第一电表(6)、用于定期检测电池堆(1)的单体电池的电压与电流的巡检板(5)、与电池堆(1)的阴极室相连通的增湿器(2)与气体导向切换组件、与气体导向切换组件相连通的自动排放组件;所述电池堆(1)的阴极与增湿器(2)、气体导向切换组件相连接的空气管道处均设有传感组件,所述传感组件可分别测量相应管路的温度、压力、湿度值;所述增湿器(2)与自动排放组件相连通,所述增湿器(2)与外部空气压缩机相连接,进而可将外部低温干燥空气与由电池堆(1)阴极进入的相对湿度过高的高温湿润空气进行湿热交换,从而获取更多的高温湿润空气,并将其从电池堆(1)的阴极室的高位连接端口送入;所述气体导向切换组件可配合自动排放组件调节增湿器(2)与电池堆(1)的空气管道的连接关系,进而改变电池堆(1)的湿度需求;所述自动排放组件可将由增湿器(2)或气体导向切换组件排出的高湿度空气或液态水排出;
其中,所述自动排放组件包括第二导向三通阀(9)、与第二导向三通阀(9)的一个阀门相连通的背压阀(8),所述第二导向三通阀(9)的另外两个阀门分别与增湿器(2)、气体导向切换组件相连通,从而可分别将由增湿器(2)或气体导向切换组件排出的高温湿润空气或液态水排向背压阀(8),进而可通过调节背压阀(8)开度来使其排出;
所述气体导向切换组件可以为与电池堆(1)的阴极室相连的第一电磁三通阀(3),所述第一电磁三通阀(3)与电池堆(1)的阴极室的低位连接端口的竖直高度低于增湿器(2)与电池堆(1)的阴极室的高位连接端口的高度,所述第一电磁三通阀(3)的另外两个阀门分别通过不同的空气管道与增湿器(2)、自动排放组件相连通;
所述FCU(7)可以获取第一电表(6)对检测电池堆(1)电压与电流的检测数值,还能获取巡检板(5)对电池堆(1)的单体电池的电压与电流的检测数值,并能控制燃料电池负载;所述FCU(7)还与传感组件、自动排放组件、气体导向切换组件、增湿器(2)的外接空气压缩机信号连接。
2.如权利要求1所述的一种燃料电池阴极侧湿度调节控制系统,其特征在于:所述气体导向切换组件可以为常开的第一导向三通阀(10),所述第一导向三通阀(10)分别通过不同的空气管道与增湿器(2)、自动排放组件相连通;所述第一导向三通阀(10)与增湿器(2)、自动排放组件相连的空气管道上分别设有第一节气门(4-1)、第一节气门(4-2),从而可以调节增湿器(2)与电池堆(1)的空气管道的连接关系。
3.一种基于权利要求1所述的燃料电池阴极侧湿度调节控制系统的控制方法,其特征在于,包括步骤:S1、获取电池堆(1)的阴极侧空气的相对湿度信息;S2判断相对湿度信息是否符合湿度调节标准,若是则执行步骤S3;S3、调节气体导向切换组件使自动排放组件与电池堆(1)的阴极室的低位连接端口断开连接,进而使增湿器(2)的低温干燥空气在与电池堆(1)的低位连接端口的高温湿润空气进行湿度交换,从而使交换后的空气部分由高位连接端口进入电池堆(1)阴极室,给阴极室内空气增湿;S4、判断阴极侧水蒸气的相对湿度是否符合堵水调节标准,若是则调节气体导向切换组件断开阴极室的低位连接端口与增湿器(2)的连接,同时使自动排放组件与阴极室的低位连接端口相连通来排出高湿度空气与液态水;S5、当检测电池堆(1)的阴极侧空气的相对湿度信息不再符合湿度调节标准后,关闭与增湿器(2)相连的空气压缩机,并通过气体导向切换组件断开阴极室低位连接端口与增湿器(2)、自动排放组件的连接;
其中,电池堆(1)的阴极侧水蒸气的相对湿度信息包括,当前巡检板(5)检测到的单体电池的电压数值较其标定值的变化信息、当前第一电表(6)检测到的检测电池堆(1)电压较其标定值的变化信息;所述湿度调节标准为电池堆(1)的平均电压值与其标定值的偏差大于3%。
4.如权利要求3所述的一种燃料电池阴极侧湿度调节控制系统的控制方法,其特征在于,步骤S2中,当电池堆(1)的平均电压值与其标定值的偏差小于3%时,但在第一预设时间内出现少量单体电池的电压值降低超过单体电池标定值的15%,说明存在电池堆(1)局部干膜现象,则立即执行步骤S3。
5.如权利要求3所述的一种燃料电池阴极侧湿度调节控制系统的控制方法,其特征在于,所述堵水调节标准为:巡检板(5)检测到的单体电池的平均电压值在某一第二预设时间内突然发生总体降低现象,并在总体降低过程中存在检测的平均电压值来回波动现象。
6.如权利要求3所述的一种燃料电池阴极侧湿度调节控制系统的控制方法,其特征在于,在步骤S4中,所述自动排放组件的背压阀(8)的开度会被调大,同时FCU(7)会将降低燃料电池的工作负载。
CN202010039978.4A 2020-01-15 2020-01-15 一种燃料电池阴极侧湿度调节控制系统及方法 Active CN111180764B (zh)

Priority Applications (1)

Application Number Priority Date Filing Date Title
CN202010039978.4A CN111180764B (zh) 2020-01-15 2020-01-15 一种燃料电池阴极侧湿度调节控制系统及方法

Applications Claiming Priority (1)

Application Number Priority Date Filing Date Title
CN202010039978.4A CN111180764B (zh) 2020-01-15 2020-01-15 一种燃料电池阴极侧湿度调节控制系统及方法

Publications (2)

Publication Number Publication Date
CN111180764A CN111180764A (zh) 2020-05-19
CN111180764B true CN111180764B (zh) 2021-07-23

Family

ID=70654722

Family Applications (1)

Application Number Title Priority Date Filing Date
CN202010039978.4A Active CN111180764B (zh) 2020-01-15 2020-01-15 一种燃料电池阴极侧湿度调节控制系统及方法

Country Status (1)

Country Link
CN (1) CN111180764B (zh)

Families Citing this family (6)

* Cited by examiner, † Cited by third party
Publication number Priority date Publication date Assignee Title
CN111769313B (zh) * 2020-06-30 2021-10-08 中国第一汽车股份有限公司 一种燃料电池系统的控制方法
CN113571746B (zh) * 2021-06-04 2024-02-06 武汉格罗夫氢能汽车有限公司 一种燃料电池系统及防止电堆阳极水淹的方法
CN113759253A (zh) * 2021-08-28 2021-12-07 深圳市日升质电子科技有限公司 氢燃料电池电压巡检控制方法、系统及计算机可读存储介质
CN115995580A (zh) * 2021-10-18 2023-04-21 武汉氢阳能源有限公司 一种燃料电池阴极增湿系统及其控制方法
CN113964348B (zh) * 2021-10-19 2023-08-01 上海恒劲动力科技有限公司 一种加湿特性实时响应的加湿装置、燃料电池及控制方法
CN116247253A (zh) * 2023-02-28 2023-06-09 格罗夫氢能源科技集团有限公司 一种燃料电池系统的温湿度调控方法及系统

Family Cites Families (5)

* Cited by examiner, † Cited by third party
Publication number Priority date Publication date Assignee Title
JP5947152B2 (ja) * 2012-08-27 2016-07-06 本田技研工業株式会社 燃料電池の運転方法
CN207818786U (zh) * 2017-12-20 2018-09-04 上海重塑能源科技有限公司 燃料电池增湿系统及燃料电池系统
CN109585884B (zh) * 2018-12-13 2021-08-06 电子科技大学 一种在线排除燃料电池缺气和水淹的方法
CN109962271B (zh) * 2019-01-31 2020-02-14 清华大学 燃料电池的水含量调节方法及增湿参数图的确定方法
CN109860664A (zh) * 2019-03-01 2019-06-07 一汽解放汽车有限公司 质子交换膜燃料电池阴极侧气体湿度调节系统及其方法

Also Published As

Publication number Publication date
CN111180764A (zh) 2020-05-19

Similar Documents

Publication Publication Date Title
CN111180764B (zh) 一种燃料电池阴极侧湿度调节控制系统及方法
CN109585884B (zh) 一种在线排除燃料电池缺气和水淹的方法
CN110010932B (zh) 一种车载燃料电池水管理系统及方法
Yin et al. Experimental analysis of optimal performance for a 5 kW PEMFC system
CN113067018A (zh) 一种燃料电池氢气循环测试系统
CN113471477B (zh) 一种燃料电池冷却水回路温度控制系统及其控制方法
CN114914488B (zh) 一种燃料电池缺氢检测与诊断方法
CN113097535A (zh) 自增湿燃料电池水热管理系统及其控制方法
CN115842142B (zh) 一种燃料电池电堆阳极排水控制方法及装置
CN110212221B (zh) 燃料电池、其湿度控制方法
CN219372030U (zh) 一种液流电池用停机控制系统
CN114583220A (zh) 燃料电池含水量控制方法、燃料电池系统及燃料电池车辆
WO2023165233A1 (zh) 燃料电池控制系统及其控制方法
CN107195944B (zh) 一种液流电池调控方法及其调控系统、液流电池
CN114530615B (zh) 一种防氢空压差过大的燃料电池发动机及其控制方法
CN109860667B (zh) 燃料电池电动汽车启停过程智能控制装置及控制方法
CN116666706A (zh) 一种精确控制燃料电池氢气计量比的方法及系统
CN115224310A (zh) 一种燃料电池阳极侧分水控制系统与方法
CN113964351B (zh) 基于压力监测调控水反渗透的电堆防水淹方法及装置
CN111129545A (zh) 一种车用燃料电池供氢循环系统及控制方法
CN116154221B (zh) 一种氢气循环回收系统的控制方法
CN116914189B (zh) 一种排水排气方法及燃料电池氢气循环系统
CN114361517B (zh) 一种燃料电池电堆阳极水管理控制系统及控制方法
CN214123923U (zh) 一种质子交换膜燃料电池压力控制系统
CN116314950B (zh) 氢燃料电池发动机性能活化装置及方法

Legal Events

Date Code Title Description
PB01 Publication
PB01 Publication
SE01 Entry into force of request for substantive examination
SE01 Entry into force of request for substantive examination
GR01 Patent grant
GR01 Patent grant
PE01 Entry into force of the registration of the contract for pledge of patent right

Denomination of invention: A humidity regulation control system and method on cathode side of fuel cell

Effective date of registration: 20210904

Granted publication date: 20210723

Pledgee: Agricultural Bank of China Limited by Share Ltd. Changxing County branch

Pledgor: NEKSON POWER TECHNOLOGY Co.,Ltd.

Registration number: Y2021330001345

PE01 Entry into force of the registration of the contract for pledge of patent right
PC01 Cancellation of the registration of the contract for pledge of patent right

Date of cancellation: 20230823

Granted publication date: 20210723

Pledgee: Agricultural Bank of China Limited by Share Ltd. Changxing County branch

Pledgor: NEKSON POWER TECHNOLOGY Co.,Ltd.

Registration number: Y2021330001345

PC01 Cancellation of the registration of the contract for pledge of patent right