CN111049468A - Photovoltaic power generation and energy storage integrated power supply system and method - Google Patents

Photovoltaic power generation and energy storage integrated power supply system and method Download PDF

Info

Publication number
CN111049468A
CN111049468A CN201911243479.0A CN201911243479A CN111049468A CN 111049468 A CN111049468 A CN 111049468A CN 201911243479 A CN201911243479 A CN 201911243479A CN 111049468 A CN111049468 A CN 111049468A
Authority
CN
China
Prior art keywords
box
photovoltaic power
power generation
energy storage
photovoltaic
Prior art date
Legal status (The legal status is an assumption and is not a legal conclusion. Google has not performed a legal analysis and makes no representation as to the accuracy of the status listed.)
Pending
Application number
CN201911243479.0A
Other languages
Chinese (zh)
Inventor
王媛
沈冰
张勇
Current Assignee (The listed assignees may be inaccurate. Google has not performed a legal analysis and makes no representation or warranty as to the accuracy of the list.)
Beijing Capital International Airport Co ltd
Original Assignee
Beijing Capital International Airport Co ltd
Priority date (The priority date is an assumption and is not a legal conclusion. Google has not performed a legal analysis and makes no representation as to the accuracy of the date listed.)
Filing date
Publication date
Application filed by Beijing Capital International Airport Co ltd filed Critical Beijing Capital International Airport Co ltd
Priority to CN201911243479.0A priority Critical patent/CN111049468A/en
Publication of CN111049468A publication Critical patent/CN111049468A/en
Pending legal-status Critical Current

Links

Images

Classifications

    • HELECTRICITY
    • H02GENERATION; CONVERSION OR DISTRIBUTION OF ELECTRIC POWER
    • H02SGENERATION OF ELECTRIC POWER BY CONVERSION OF INFRARED RADIATION, VISIBLE LIGHT OR ULTRAVIOLET LIGHT, e.g. USING PHOTOVOLTAIC [PV] MODULES
    • H02S10/00PV power plants; Combinations of PV energy systems with other systems for the generation of electric power
    • H02S10/20Systems characterised by their energy storage means
    • HELECTRICITY
    • H02GENERATION; CONVERSION OR DISTRIBUTION OF ELECTRIC POWER
    • H02BBOARDS, SUBSTATIONS OR SWITCHING ARRANGEMENTS FOR THE SUPPLY OR DISTRIBUTION OF ELECTRIC POWER
    • H02B1/00Frameworks, boards, panels, desks, casings; Details of substations or switching arrangements
    • H02B1/26Casings; Parts thereof or accessories therefor
    • H02B1/46Boxes; Parts thereof or accessories therefor
    • HELECTRICITY
    • H02GENERATION; CONVERSION OR DISTRIBUTION OF ELECTRIC POWER
    • H02JCIRCUIT ARRANGEMENTS OR SYSTEMS FOR SUPPLYING OR DISTRIBUTING ELECTRIC POWER; SYSTEMS FOR STORING ELECTRIC ENERGY
    • H02J3/00Circuit arrangements for AC mains or AC distribution networks
    • H02J3/28Arrangements for balancing of the load in a network by storage of energy
    • H02J3/32Arrangements for balancing of the load in a network by storage of energy using batteries with converting means
    • HELECTRICITY
    • H02GENERATION; CONVERSION OR DISTRIBUTION OF ELECTRIC POWER
    • H02JCIRCUIT ARRANGEMENTS OR SYSTEMS FOR SUPPLYING OR DISTRIBUTING ELECTRIC POWER; SYSTEMS FOR STORING ELECTRIC ENERGY
    • H02J3/00Circuit arrangements for AC mains or AC distribution networks
    • H02J3/38Arrangements for parallely feeding a single network by two or more generators, converters or transformers
    • H02J3/46Controlling of the sharing of output between the generators, converters, or transformers
    • H02J3/50Controlling the sharing of the out-of-phase component
    • HELECTRICITY
    • H02GENERATION; CONVERSION OR DISTRIBUTION OF ELECTRIC POWER
    • H02JCIRCUIT ARRANGEMENTS OR SYSTEMS FOR SUPPLYING OR DISTRIBUTING ELECTRIC POWER; SYSTEMS FOR STORING ELECTRIC ENERGY
    • H02J7/00Circuit arrangements for charging or depolarising batteries or for supplying loads from batteries
    • H02J7/34Parallel operation in networks using both storage and other DC sources, e.g. providing buffering
    • H02J7/35Parallel operation in networks using both storage and other DC sources, e.g. providing buffering with light sensitive cells
    • HELECTRICITY
    • H02GENERATION; CONVERSION OR DISTRIBUTION OF ELECTRIC POWER
    • H02JCIRCUIT ARRANGEMENTS OR SYSTEMS FOR SUPPLYING OR DISTRIBUTING ELECTRIC POWER; SYSTEMS FOR STORING ELECTRIC ENERGY
    • H02J9/00Circuit arrangements for emergency or stand-by power supply, e.g. for emergency lighting
    • H02J9/04Circuit arrangements for emergency or stand-by power supply, e.g. for emergency lighting in which the distribution system is disconnected from the normal source and connected to a standby source
    • H02J9/06Circuit arrangements for emergency or stand-by power supply, e.g. for emergency lighting in which the distribution system is disconnected from the normal source and connected to a standby source with automatic change-over, e.g. UPS systems
    • H02J9/062Circuit arrangements for emergency or stand-by power supply, e.g. for emergency lighting in which the distribution system is disconnected from the normal source and connected to a standby source with automatic change-over, e.g. UPS systems for AC powered loads
    • YGENERAL TAGGING OF NEW TECHNOLOGICAL DEVELOPMENTS; GENERAL TAGGING OF CROSS-SECTIONAL TECHNOLOGIES SPANNING OVER SEVERAL SECTIONS OF THE IPC; TECHNICAL SUBJECTS COVERED BY FORMER USPC CROSS-REFERENCE ART COLLECTIONS [XRACs] AND DIGESTS
    • Y02TECHNOLOGIES OR APPLICATIONS FOR MITIGATION OR ADAPTATION AGAINST CLIMATE CHANGE
    • Y02ATECHNOLOGIES FOR ADAPTATION TO CLIMATE CHANGE
    • Y02A30/00Adapting or protecting infrastructure or their operation
    • Y02A30/60Planning or developing urban green infrastructure
    • YGENERAL TAGGING OF NEW TECHNOLOGICAL DEVELOPMENTS; GENERAL TAGGING OF CROSS-SECTIONAL TECHNOLOGIES SPANNING OVER SEVERAL SECTIONS OF THE IPC; TECHNICAL SUBJECTS COVERED BY FORMER USPC CROSS-REFERENCE ART COLLECTIONS [XRACs] AND DIGESTS
    • Y02TECHNOLOGIES OR APPLICATIONS FOR MITIGATION OR ADAPTATION AGAINST CLIMATE CHANGE
    • Y02BCLIMATE CHANGE MITIGATION TECHNOLOGIES RELATED TO BUILDINGS, e.g. HOUSING, HOUSE APPLIANCES OR RELATED END-USER APPLICATIONS
    • Y02B10/00Integration of renewable energy sources in buildings
    • Y02B10/10Photovoltaic [PV]
    • YGENERAL TAGGING OF NEW TECHNOLOGICAL DEVELOPMENTS; GENERAL TAGGING OF CROSS-SECTIONAL TECHNOLOGIES SPANNING OVER SEVERAL SECTIONS OF THE IPC; TECHNICAL SUBJECTS COVERED BY FORMER USPC CROSS-REFERENCE ART COLLECTIONS [XRACs] AND DIGESTS
    • Y02TECHNOLOGIES OR APPLICATIONS FOR MITIGATION OR ADAPTATION AGAINST CLIMATE CHANGE
    • Y02BCLIMATE CHANGE MITIGATION TECHNOLOGIES RELATED TO BUILDINGS, e.g. HOUSING, HOUSE APPLIANCES OR RELATED END-USER APPLICATIONS
    • Y02B10/00Integration of renewable energy sources in buildings
    • Y02B10/70Hybrid systems, e.g. uninterruptible or back-up power supplies integrating renewable energies
    • YGENERAL TAGGING OF NEW TECHNOLOGICAL DEVELOPMENTS; GENERAL TAGGING OF CROSS-SECTIONAL TECHNOLOGIES SPANNING OVER SEVERAL SECTIONS OF THE IPC; TECHNICAL SUBJECTS COVERED BY FORMER USPC CROSS-REFERENCE ART COLLECTIONS [XRACs] AND DIGESTS
    • Y02TECHNOLOGIES OR APPLICATIONS FOR MITIGATION OR ADAPTATION AGAINST CLIMATE CHANGE
    • Y02BCLIMATE CHANGE MITIGATION TECHNOLOGIES RELATED TO BUILDINGS, e.g. HOUSING, HOUSE APPLIANCES OR RELATED END-USER APPLICATIONS
    • Y02B70/00Technologies for an efficient end-user side electric power management and consumption
    • Y02B70/30Systems integrating technologies related to power network operation and communication or information technologies for improving the carbon footprint of the management of residential or tertiary loads, i.e. smart grids as climate change mitigation technology in the buildings sector, including also the last stages of power distribution and the control, monitoring or operating management systems at local level
    • YGENERAL TAGGING OF NEW TECHNOLOGICAL DEVELOPMENTS; GENERAL TAGGING OF CROSS-SECTIONAL TECHNOLOGIES SPANNING OVER SEVERAL SECTIONS OF THE IPC; TECHNICAL SUBJECTS COVERED BY FORMER USPC CROSS-REFERENCE ART COLLECTIONS [XRACs] AND DIGESTS
    • Y02TECHNOLOGIES OR APPLICATIONS FOR MITIGATION OR ADAPTATION AGAINST CLIMATE CHANGE
    • Y02BCLIMATE CHANGE MITIGATION TECHNOLOGIES RELATED TO BUILDINGS, e.g. HOUSING, HOUSE APPLIANCES OR RELATED END-USER APPLICATIONS
    • Y02B90/00Enabling technologies or technologies with a potential or indirect contribution to GHG emissions mitigation
    • Y02B90/20Smart grids as enabling technology in buildings sector
    • YGENERAL TAGGING OF NEW TECHNOLOGICAL DEVELOPMENTS; GENERAL TAGGING OF CROSS-SECTIONAL TECHNOLOGIES SPANNING OVER SEVERAL SECTIONS OF THE IPC; TECHNICAL SUBJECTS COVERED BY FORMER USPC CROSS-REFERENCE ART COLLECTIONS [XRACs] AND DIGESTS
    • Y02TECHNOLOGIES OR APPLICATIONS FOR MITIGATION OR ADAPTATION AGAINST CLIMATE CHANGE
    • Y02EREDUCTION OF GREENHOUSE GAS [GHG] EMISSIONS, RELATED TO ENERGY GENERATION, TRANSMISSION OR DISTRIBUTION
    • Y02E10/00Energy generation through renewable energy sources
    • Y02E10/50Photovoltaic [PV] energy
    • Y02E10/56Power conversion systems, e.g. maximum power point trackers
    • YGENERAL TAGGING OF NEW TECHNOLOGICAL DEVELOPMENTS; GENERAL TAGGING OF CROSS-SECTIONAL TECHNOLOGIES SPANNING OVER SEVERAL SECTIONS OF THE IPC; TECHNICAL SUBJECTS COVERED BY FORMER USPC CROSS-REFERENCE ART COLLECTIONS [XRACs] AND DIGESTS
    • Y02TECHNOLOGIES OR APPLICATIONS FOR MITIGATION OR ADAPTATION AGAINST CLIMATE CHANGE
    • Y02EREDUCTION OF GREENHOUSE GAS [GHG] EMISSIONS, RELATED TO ENERGY GENERATION, TRANSMISSION OR DISTRIBUTION
    • Y02E40/00Technologies for an efficient electrical power generation, transmission or distribution
    • Y02E40/70Smart grids as climate change mitigation technology in the energy generation sector
    • YGENERAL TAGGING OF NEW TECHNOLOGICAL DEVELOPMENTS; GENERAL TAGGING OF CROSS-SECTIONAL TECHNOLOGIES SPANNING OVER SEVERAL SECTIONS OF THE IPC; TECHNICAL SUBJECTS COVERED BY FORMER USPC CROSS-REFERENCE ART COLLECTIONS [XRACs] AND DIGESTS
    • Y02TECHNOLOGIES OR APPLICATIONS FOR MITIGATION OR ADAPTATION AGAINST CLIMATE CHANGE
    • Y02EREDUCTION OF GREENHOUSE GAS [GHG] EMISSIONS, RELATED TO ENERGY GENERATION, TRANSMISSION OR DISTRIBUTION
    • Y02E70/00Other energy conversion or management systems reducing GHG emissions
    • Y02E70/30Systems combining energy storage with energy generation of non-fossil origin
    • YGENERAL TAGGING OF NEW TECHNOLOGICAL DEVELOPMENTS; GENERAL TAGGING OF CROSS-SECTIONAL TECHNOLOGIES SPANNING OVER SEVERAL SECTIONS OF THE IPC; TECHNICAL SUBJECTS COVERED BY FORMER USPC CROSS-REFERENCE ART COLLECTIONS [XRACs] AND DIGESTS
    • Y04INFORMATION OR COMMUNICATION TECHNOLOGIES HAVING AN IMPACT ON OTHER TECHNOLOGY AREAS
    • Y04SSYSTEMS INTEGRATING TECHNOLOGIES RELATED TO POWER NETWORK OPERATION, COMMUNICATION OR INFORMATION TECHNOLOGIES FOR IMPROVING THE ELECTRICAL POWER GENERATION, TRANSMISSION, DISTRIBUTION, MANAGEMENT OR USAGE, i.e. SMART GRIDS
    • Y04S10/00Systems supporting electrical power generation, transmission or distribution
    • Y04S10/12Monitoring or controlling equipment for energy generation units, e.g. distributed energy generation [DER] or load-side generation
    • Y04S10/123Monitoring or controlling equipment for energy generation units, e.g. distributed energy generation [DER] or load-side generation the energy generation units being or involving renewable energy sources
    • YGENERAL TAGGING OF NEW TECHNOLOGICAL DEVELOPMENTS; GENERAL TAGGING OF CROSS-SECTIONAL TECHNOLOGIES SPANNING OVER SEVERAL SECTIONS OF THE IPC; TECHNICAL SUBJECTS COVERED BY FORMER USPC CROSS-REFERENCE ART COLLECTIONS [XRACs] AND DIGESTS
    • Y04INFORMATION OR COMMUNICATION TECHNOLOGIES HAVING AN IMPACT ON OTHER TECHNOLOGY AREAS
    • Y04SSYSTEMS INTEGRATING TECHNOLOGIES RELATED TO POWER NETWORK OPERATION, COMMUNICATION OR INFORMATION TECHNOLOGIES FOR IMPROVING THE ELECTRICAL POWER GENERATION, TRANSMISSION, DISTRIBUTION, MANAGEMENT OR USAGE, i.e. SMART GRIDS
    • Y04S20/00Management or operation of end-user stationary applications or the last stages of power distribution; Controlling, monitoring or operating thereof
    • Y04S20/12Energy storage units, uninterruptible power supply [UPS] systems or standby or emergency generators, e.g. in the last power distribution stages
    • YGENERAL TAGGING OF NEW TECHNOLOGICAL DEVELOPMENTS; GENERAL TAGGING OF CROSS-SECTIONAL TECHNOLOGIES SPANNING OVER SEVERAL SECTIONS OF THE IPC; TECHNICAL SUBJECTS COVERED BY FORMER USPC CROSS-REFERENCE ART COLLECTIONS [XRACs] AND DIGESTS
    • Y04INFORMATION OR COMMUNICATION TECHNOLOGIES HAVING AN IMPACT ON OTHER TECHNOLOGY AREAS
    • Y04SSYSTEMS INTEGRATING TECHNOLOGIES RELATED TO POWER NETWORK OPERATION, COMMUNICATION OR INFORMATION TECHNOLOGIES FOR IMPROVING THE ELECTRICAL POWER GENERATION, TRANSMISSION, DISTRIBUTION, MANAGEMENT OR USAGE, i.e. SMART GRIDS
    • Y04S20/00Management or operation of end-user stationary applications or the last stages of power distribution; Controlling, monitoring or operating thereof
    • Y04S20/20End-user application control systems
    • Y04S20/248UPS systems or standby or emergency generators

Landscapes

  • Engineering & Computer Science (AREA)
  • Power Engineering (AREA)
  • Business, Economics & Management (AREA)
  • Emergency Management (AREA)
  • Supply And Distribution Of Alternating Current (AREA)

Abstract

本发明公开了一种光伏发电和储能一体化供电系统及方法。系统包括:光伏发电子系统、箱式储能子系统、箱式配电站以及负载端开闭站;箱式配电站设有符合预设电压的母线;光伏发电子系统产出的光伏电通过至少一个第一变压器升压至预设电压后接入箱式配电站的母线;箱式储能子系统与光伏发电子系统连接,用于储存光伏发电子系统产出的光伏电;箱式储能子系统将存储的光伏电通过至少一个第二变压器升至预设电压后接入箱式配电站的母线;箱式配电站的母线与负载端开闭站的母线连接,用于将光伏发电子系统产出的光伏电或将箱式储能子系统储存的光伏电输送至负载端开闭站。简化光伏发电系统的项目组建,满足大型公共交通场所或智能楼宇的供电场景。

Figure 201911243479

The invention discloses an integrated power supply system and method for photovoltaic power generation and energy storage. The system includes: photovoltaic power generation subsystem, box-type energy storage subsystem, box-type distribution station and load-side switching station; box-type distribution station is provided with busbars that meet the preset voltage; photovoltaic power generated by photovoltaic power generation subsystem The box-type energy storage subsystem is connected to the photovoltaic power generation subsystem for storing photovoltaic electricity generated by the photovoltaic power generation subsystem; The stored photovoltaic power is raised to a preset voltage through at least one second transformer and then connected to the busbar of the box-type substation; the busbar of the box-type substation is connected to the busbar of the load-side switching station, and the It is used to transmit the photovoltaic power generated by the photovoltaic power generation subsystem or the photovoltaic power stored by the box-type energy storage subsystem to the load-side switching station. Simplify the project formation of photovoltaic power generation systems to meet the power supply scenarios of large public transportation places or smart buildings.

Figure 201911243479

Description

Photovoltaic power generation and energy storage integrated power supply system and method
Technical Field
The invention relates to the technical field of photovoltaic power generation, in particular to a photovoltaic power generation and energy storage integrated power supply system and method.
Background
Photovoltaic power generation is a technology of directly converting light energy into electric energy by using the photovoltaic effect of a semiconductor interface. The solar energy power generation system mainly comprises a solar panel (assembly), a controller and an inverter, and the main components are electronic components. The solar cells are connected in series and then are packaged and protected to form a large-area solar cell module, and then the photovoltaic power generation device is formed by matching with components such as a power controller and the like. Photovoltaic power generation is widely used at home and abroad as a mature clean energy power generation technology.
The photovoltaic power generation system has huge change due to environmental factors such as weather, seasons, disasters and the like, and has low stability and point quality, so that the technology can only be applied to production and life as auxiliary energy for years, is less separated from a local power grid and operates independently. The application of energy storage fundamentally becomes possible with this clean energy of solar energy as main energy, and energy storage system not only can be with electric energy storage to the battery in for non-electricity generation period, more can promote electric quality and electric power system stability.
The energy storage device is applied to a photovoltaic power generation system at an early stage of global development, and no large public transportation place or intelligent building adopts a light storage and charging integrated form as a wide energy source at present.
Therefore, a photovoltaic power generation and energy storage integrated power supply system and method capable of meeting power supply requirements of large public transportation or intelligent buildings are needed.
Disclosure of Invention
The invention aims to provide a photovoltaic power generation and energy storage integrated power supply system and method, which can meet the power supply requirement of large-scale public transportation places or intelligent buildings.
In order to achieve the above object, the present invention provides a photovoltaic power generation and energy storage integrated power supply system, which includes: the system comprises a photovoltaic power generation subsystem, a box type energy storage subsystem, a box type power distribution station and a load end opening and closing station;
the box type power distribution station is provided with a bus conforming to preset voltage;
photovoltaic electricity generated by the photovoltaic power generation subsystem is boosted to the preset voltage through at least one first transformer and then is connected to the bus of the box-type power distribution station;
the box-type energy storage subsystem is connected with the photovoltaic power generation subsystem and is used for storing photovoltaic electricity generated by the photovoltaic power generation subsystem;
the box type energy storage subsystem raises the stored photovoltaic electricity to the preset voltage through at least one second transformer and then accesses the bus of the box type power distribution station;
the bus of the box-type power distribution station is connected with the bus of the load end switching station and used for transmitting the photovoltaic electricity generated by the photovoltaic power generation subsystem or the photovoltaic electricity stored by the box-type energy storage subsystem to the load end switching station.
Optionally, the photovoltaic power generation subsystem comprises a plurality of strings of photovoltaic modules, a plurality of string inverters, and at least one ac combiner box;
each string of photovoltaic modules comprises a plurality of photovoltaic modules which are connected in series, each string type inverter is connected with a plurality of strings of photovoltaic modules, and each alternating current header box is connected with a plurality of string type inverters;
the alternating current combiner box is connected with the first transformer.
Optionally, the box-type energy storage subsystem includes a first box, and a plurality of storage batteries arranged in a distributed manner are arranged in the first box.
Optionally, the battery is a lithium iron phosphate battery.
Optionally, the box-type power distribution station includes a second box, and a high-voltage operating room, a box transformer substation cabinet and a high-voltage switch cabinet which are isolated from each other are disposed in the second box.
Optionally, a step-up transformer, a transformer high-voltage switch, a high-voltage fuse, a grounding switch and a low-voltage circuit breaker are arranged in the box transformer substation cabinet.
Optionally, the step-up transformer is a dry-type transformer, the transformer high-voltage switch is a load switch, and the low-voltage circuit breaker is an air circuit breaker;
the high-voltage fuse is a plurality of and all set up in high-pressure side in the box power distribution station.
Optionally, the high-voltage switch cabinet is a metal armored movable high-voltage switch cabinet, and a circuit breaker, a current transformer, a voltage transformer and a lightning arrester are arranged in the high-voltage switch cabinet.
Optionally, the system further comprises a microgrid energy management subsystem, and the microgrid energy management subsystem is used for collecting data of the photovoltaic power generation subsystem, the box-type energy storage subsystem, the box-type power distribution station and the load end switching station, and performing centralized monitoring and real-time control according to the collected data.
The invention provides a photovoltaic power generation and energy storage integrated power supply method, which utilizes the photovoltaic power generation and energy storage integrated power supply system and comprises the following steps:
under the condition that the photovoltaic power generation subsystem generates power, the box-type energy storage subsystem stores photovoltaic power generated by the photovoltaic power generation subsystem;
if the photovoltaic electric quantity stored by the box-type energy storage subsystem reaches the maximum energy storage value of the box-type energy storage subsystem, transmitting surplus photovoltaic electricity generated by the photovoltaic power generation subsystem to a load end through the box-type power distribution station and the load end opening and closing station for power supply;
and under the condition that the photovoltaic power generation of the photovoltaic power generation subsystem is not met, the photovoltaic power stored by the box type energy storage subsystem is transmitted to a load end through the box type power distribution station and the load end opening and closing station to supply power.
The invention has the beneficial effects that:
through box energy storage subsystem and box distribution station that highly integrates, be applicable to various indoor outer photovoltaic power generation application scenes, and can simplify photovoltaic power generation system's project organization, can satisfy large-scale public transport place or intelligent building's power supply scene, box distribution station adopts single bus wiring mode, and the wiring is simple clear, convenient operation, equipment are few, be convenient for expand and adopt complete set distribution device.
The apparatus of the present invention has other features and advantages which will be apparent from or are set forth in detail in the accompanying drawings and the following detailed description, which are incorporated herein, and which together serve to explain certain principles of the invention.
Drawings
The above and other objects, features and advantages of the present invention will become more apparent by describing in more detail exemplary embodiments thereof with reference to the attached drawings, in which like reference numerals generally represent like parts.
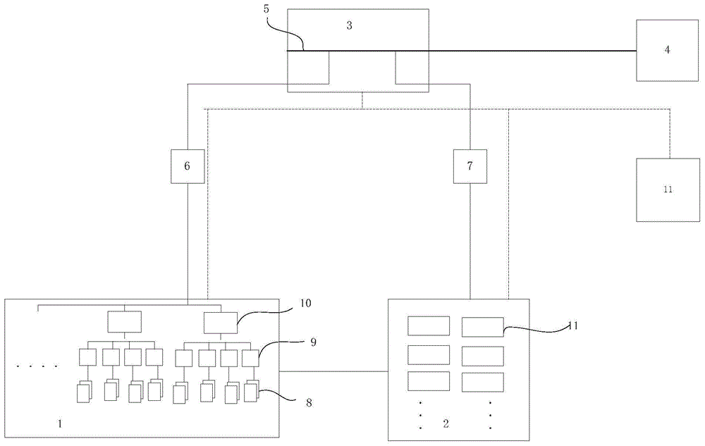
Fig. 1 shows a schematic diagram of a photovoltaic power generation and energy storage integrated power supply system according to an embodiment of the invention.
Description of reference numerals:
1. a photovoltaic power generation subsystem; 2. a box-type energy storage subsystem; 3. a box-type power distribution station; 4. a load end switching station; 5. a bus bar; 6. a first transformer; 7. a second transformer; 8. a photovoltaic module; 9. a string inverter; 10. an AC combiner box; 11. and a microgrid energy management subsystem.
Detailed Description
The invention will be described in more detail below with reference to the accompanying drawings. While the preferred embodiments of the present invention are shown in the drawings, it should be understood that the present invention may be embodied in various forms and should not be limited to the embodiments set forth herein. Rather, these embodiments are provided so that this disclosure will be thorough and complete, and will fully convey the scope of the invention to those skilled in the art.
Fig. 1 shows a schematic diagram of a photovoltaic power generation and energy storage integrated power supply system according to an embodiment of the invention.
As shown in fig. 1, a photovoltaic power generation and energy storage integrated power supply system according to the present invention includes: the system comprises a photovoltaic power generation subsystem 1, a box type energy storage subsystem 2, a box type power distribution station 3 and a load end opening and closing station 4;
the box type power distribution station 3 is provided with a bus 5 which accords with preset voltage;
photovoltaic electricity generated by the photovoltaic power generation subsystem 1 is boosted to a preset voltage through at least one first transformer 6 and then is connected to a bus 5 of the box-type power distribution station 3;
the box-type energy storage subsystem 2 is connected with the photovoltaic power generation subsystem 1 and is used for storing photovoltaic electricity generated by the photovoltaic power generation subsystem 1;
the box-type energy storage subsystem 2 raises the stored photovoltaic electricity to a preset voltage through at least one second transformer 7 and then accesses a bus 5 of the box-type power distribution station 3;
and a bus 5 of the box-type distribution station 3 is connected with a bus 5 of the load end opening and closing station 4 and is used for transmitting the photovoltaic electricity generated by the photovoltaic power generation subsystem 1 or the photovoltaic electricity stored by the box-type energy storage subsystem 2 to the load end opening and closing station 4.
Specifically, through box energy storage subsystem 2 and box distribution station 3 of high integration, be applicable to various indoor outer photovoltaic power generation application scenes, and can simplify photovoltaic power generation system's project group and build, can satisfy large-scale public transport place or intelligent building's power supply scene, box distribution station 3 adopts single bus 5 mode of connection, and the wiring is simple clear, convenient operation, equipment are few, be convenient for expand and adopt complete set distribution device. Wherein, energy storage system can also play the effect of stabilizing electric quality for the user of low reaches (being equivalent to the transformer case).
In the present embodiment, the photovoltaic power generation subsystem 1 includes a plurality of strings of photovoltaic modules 8, a plurality of string inverters 9, and at least one ac combiner box 10;
each string of photovoltaic modules 8 comprises a plurality of photovoltaic modules 8 connected in series, each string-type inverter 9 is connected with a plurality of strings of photovoltaic modules 8, and each alternating current combiner box 10 is connected with a plurality of string-type inverters 9;
the ac combiner box 10 is connected to the first transformer 6.
Specifically, a plurality of photovoltaic modules 8 can form 1 string, the plurality of strings of photovoltaic modules 8 are connected into one string type inverter 9, outgoing lines of a plurality of inverters are connected into one alternating current header box 10, the alternating current header box is sent into the first transformer 6 after being merged, and the alternating current header box is sent into the box type distribution station 3 in a pi connection mode after being boosted to a preset voltage.
In this embodiment, the box-type energy storage subsystem 2 includes a first box, and a plurality of storage batteries arranged in a distributed manner are arranged in the first box, and the storage battery is a lithium iron phosphate storage battery.
Specifically, box energy storage subsystem 2 wholly adopts container formula group battery, and according to specifically energy storage demand distribution arranges a plurality of batteries in the box, the preferred lithium iron phosphate battery of battery adopts container formula group battery can keep apart storage battery and external environment completely, does not receive external environment's interference, and easily equipment and maintenance.
In this embodiment, the box-type distribution station 3 includes a second box, and a high-voltage operating room, a box transformer substation cabinet and a high-voltage switch cabinet which are isolated from each other are provided in the second box. And a step-up transformer, a transformer high-voltage switch, a high-voltage fuse, a grounding switch and a low-voltage circuit breaker are arranged in the box transformer substation cabinet. The step-up transformer is a dry type transformer, the high-voltage switch of the transformer is a load switch, and the low-voltage circuit breaker is an air circuit breaker; the high-voltage fuse is a plurality of and all sets up the high-pressure side in box power distribution station 3. The high-voltage switch cabinet is a metal armored movable high-voltage switch cabinet, and a circuit breaker, a current transformer, a voltage transformer and a lightning arrester are arranged in the high-voltage switch cabinet.
Specifically, the box-type power distribution station 3 has the characteristics of reliable operation, convenient operation and high cost performance, is favorable for safe and reliable operation of an outdoor transformer and convenient installation and construction, and can completely isolate equipment such as a dry-type transformer and a fuse from the external environment in the same box transformer cabinet without being influenced by the external environment, and the operation part is carried out in a high-voltage chamber. The transformer high-voltage switch adopts a load switch, and the load switch adopts an electric operation mode; a plurality of high-voltage fuses are arranged on the high-voltage side of the box-type power distribution station 3 and used as protection elements for overload and short-circuit faults of the box-type power distribution station 3; the circuit breaker is an air circuit breaker and has the characteristic of resisting the operation overvoltage, namely, when the circuit breaker is operated to open and close a carried load, any overvoltage harmful to electric shock and a station transformer is not generated. The electrical part of the box-type power distribution station 3 adopts a metal armored movable high-voltage switch cabinet, and primary elements mainly comprise a vacuum circuit breaker, a current transformer, a voltage transformer, a lightning arrester and the like, so that the power distribution station has the advantages of flexible operation and safe and reliable power supply.
In this embodiment, the micro-grid energy management subsystem 11 is further included, and is configured to perform data acquisition on the photovoltaic power generation subsystem 1, the box energy storage subsystem 2, the box power distribution station 3, and the load end switching station 4, and perform centralized monitoring and real-time control according to the acquired data.
Specifically, the microgrid Energy Management System (EMS) can perform data acquisition and analysis, centralized monitoring, real-time control, intelligent operation and maintenance and the like on the whole system, and is a guarantee for safe, stable and efficient operation of the system.
The embodiment of the invention also provides a photovoltaic power generation and energy storage integrated power supply method, which utilizes the photovoltaic power generation and energy storage integrated power supply system and comprises the following steps:
under the condition that the photovoltaic power generation subsystem 1 generates power, the photovoltaic power generated by the photovoltaic power generation subsystem 1 is stored through the box-type energy storage subsystem 2;
if the photovoltaic electric quantity stored by the box-type energy storage subsystem 2 reaches the maximum energy storage value of the box-type energy storage subsystem 2, surplus photovoltaic electricity generated by the photovoltaic power generation subsystem 1 is transmitted to a load end through the box-type power distribution station 3 and the load end opening and closing station 4 for power supply;
under the condition that the photovoltaic power generation of the photovoltaic power generation subsystem 1 is not satisfied, the photovoltaic power stored by the box type energy storage subsystem 2 is transmitted to a load end through the box type power distribution station 3 and the load end opening and closing station 4 to supply power.
Specifically, the energy storage system can prolong the time of the generated energy of the photovoltaic system after load absorption, thereby fully utilizing renewable energy and avoiding the 'light abandonment' condition. For example, in the daytime, the photovoltaic power generation subsystem 1 preferentially charges the energy storage system, the charging time is the same as the running time of the photovoltaic power generation system, the surplus electric quantity of charging is boosted and then transmitted to the box-type distribution station 3, and power is supplied to the load end through the load end switching station 4; at night or in rainy days, when the power generation capacity of the photovoltaic system is insufficient or the photovoltaic system stops running, the energy storage system is controlled by an energy management system EMS and is transmitted to the box-type power distribution station 3 through voltage boosting transformation, and the power is supplied to a load end through the load end opening and closing station 4 and is discharged for a certain time. The power supply in the non-power generation period is realized, and the power quality and the stability of a power system can be improved.
The following is a specific application example of the photovoltaic power generation and energy storage integrated power supply system in a power supply project of a capital airport T1 parking lot:
through site survey, tall buildings do not exist around the T1 parking lot, no obvious obstacles exist on the surrounding terrain, the illumination of the plant area is good, and the development and utilization potential of solar energy resources is good. The photovoltaic power generation and energy storage integrated power supply system has good software and hardware construction conditions.
In the project, a photovoltaic system and an energy storage system are built in a T1 parking lot and are managed through an energy management system, and the schematic diagram of the system structure is shown in figure 1.
The overall design index requirements of the T1 parking lot are shown in Table 1;
TABLE 1
Figure BDA0002306885680000071
Figure BDA0002306885680000081
The project is designed to install a 0.5MW/2.22MWh energy storage system in a T1 parking lot, and the energy storage system is accessed to a T2 parking building for consumption.
The system access scheme is as follows:
t1 parking area photovoltaic energy storage system sets up 1 container formula 10kV power distribution station, establishes 1 section 10kV generating line in, and 1.52MW photovoltaic power generation system steps up to 10kV through 2 transformers, and 1 set of energy storage system steps up to 10kV through the transformer, all inserts this section generating line, send to the switching station in the T2 parking building after converging, newly increases 1 platform 10kV cubical switchboard and 1 generating line protection measurement cabinet at T2 switching station.
The wiring design of the photovoltaic power station is as follows:
the engineering arranges photovoltaic modules on the shed roof of a T1 parking lot, 1 string is formed by 22 or 20 photovoltaic modules, one group of string-type inverters is connected to each 12 strings, outgoing lines of 4 inverters are connected to a 1-surface AC combiner box, the outgoing lines are sent to a newly-built transformer after being combined, the voltage is increased to 10.5kV, the outgoing lines are sent to a newly-built container-type 10kV power distribution station in a pi connection mode, and each block is finally sent to a 10kV 277 line bus section of a power distribution room of a T2 parking building through 1 path of 10kV outgoing lines and is connected to the grid. The 10kV side of the project adopts a low-resistance grounding mode to improve the protection sensitivity. According to the requirement of an access system scheme, the short-circuit current of the 10kV equipment is selected according to 25kA, and the low-voltage equipment is temporarily selected according to the 35kA level.
First, main equipment selection
(1) Box-type power distribution station: in order to ensure that the outdoor transformer can safely and reliably operate and is simple and convenient to install and construct, the power station selects and uses a box-type power distribution station which has the advantages of reliable operation, convenient operation and superior price performance. The voltage class of the step-up transformer is 10.5 +/-2 x 2.5% kV/0.5kV, and the wiring group is D, yn 11. The box-type power distribution station can install dry-type transformers, fuses and other equipment in the same box-type power distribution station to be completely isolated from the external environment, is not influenced by the external environment, and is operated in a high-voltage chamber. The self-using capacity requirement of the box-type power distribution station is 80kVA, and the rated voltage ratio is as follows: 10.5/0.5kV, a TN-S system is adopted, and a three-phase five-wire system is adopted. And the connection group is Dyn11, and the power utilization is responsible for supplying power to circuits such as illumination, heating, maintenance and the like in the box transformer substation.
A step-up transformer: the step-up transformer adopts a dry type transformer, and the main parameters are as follows:
the model is as follows: SCB13 —. 10; rated capacity: 800 kVA; rated voltage: 10.5kV (high side), 0.5kV (low side); short-circuit impedance: 6 percent; voltage regulation range: 10.5 +/-2 x 2.5%; connection group number: d, yn 11; a cooling mode: AN.
10kV load switch: a transformer high-voltage switch of the box-type power distribution station adopts a load switch, the load switch adopts an electric operation mode, and the main parameters are as follows:
rated voltage: 12 kV; rated current: 630A; rated frequency: 50 HZ.
10kV fuse: the high-voltage side of each box-type power distribution station is provided with 3 high-voltage fuses which are used as protection elements for overload and short-circuit faults of the box-type power distribution station, and the main parameters are as follows:
rated voltage: 12 kV; rated current: 630A
The main parameters of the grounding switch are as follows;
rated voltage: 12 kV; rated thermal stabilization current and time: 20kA/2 s; rated dynamic stability current (peak): 63 kA.
Low-voltage circuit breaker: the circuit breaker is an air circuit breaker and has the characteristic of resisting the operation overvoltage, namely, when the circuit breaker is operated to open and close a carried load, no overvoltage harmful to electric shock and a station transformer is generated, and the main parameters are as follows;
rated voltage: 0.69 kV; rated current: selecting according to the capacity of the transformer; rated frequency: 50 Hz; limiting the segmentation capability: 50 kA.
(2)10kV box type power distribution station electric part
A three-phase alternating-current indoor complete device KYN28A-12 metal armored movable high-voltage switch cabinet is selected, and primary elements mainly comprise a circuit breaker, a current transformer, a voltage transformer, a lightning arrester and the like. And has the function of five prevention, flexible operation and safe and reliable power supply. The single bus wiring mode is adopted, the wiring is simple and clear, the operation is convenient, the equipment is few, the extension is convenient, and a complete set of power distribution device is adopted. The vacuum circuit breaker is internally matched, rated current is 630-1600A, and cut-off current is 25 kA. The newly-built 10kV box-type power distribution station of this project is container formula, and the station power consumption draws 2 way 0.4kV power end mutual throws by former low voltage system to set up the strapping table in the case.
Lightning protection grounding
In order to ensure the safety and reliability of the photovoltaic grid-connected power generation system of the project and prevent the system devices from being damaged due to external factors such as lightning stroke, surge and the like, the project is provided with the lightning protection grounding device.
(1) The photovoltaic array area (photovoltaic power generation subsystem) adopts an aluminum alloy outer frame of the outer contour of a power generation unit as an overvoltage protection lightning receptor for preventing direct lightning. After the aluminum alloy outer frame for fixing the power generation unit and all components thereof are reliably connected, the aluminum alloy outer frame is reliably welded with the steel bracket at least at two points; the galvanized round steel with phi 12 is connected with an underground main grounding grid to form a three-dimensional lightning protection system. Meanwhile, in consideration of the personal safety of operators when lightning occurs, the field operation managers should prohibit anyone from entering the photovoltaic array area when the local meteorological department forecasts that lightning activities occur and direct lightning occurs.
(2) The multistage SPD surge protection devices are arranged in the combiner box and the power distribution cabinet, so that equipment damage caused by lightning stroke and power grid surge can be effectively avoided, and all cabinets are well grounded.
Third, grounding
The same grounding net is used for protection grounding, working grounding and overvoltage protection grounding. The existing grounding device of a factory is considered to be utilized, the grounding resistance meets the requirements of a component manufacturer and is not more than 4 omega, and when the existing grounding device cannot meet the requirements, a grounding body needs to be repaired until the requirements are met.
All electrical equipment should be grounded according to the regulations, the electrical equipment is connected with a grounding grid on site, each grounding part of the electrical equipment should be connected with a grounding trunk line through an independent grounding branch line, and two ends of each basic channel steel of the high-voltage power distribution cabinet and the low-voltage power distribution cabinet are reliably connected with an indoor grounding trunk line.
The main equipment materials are shown in table 2;
TABLE 2
Figure BDA0002306885680000101
Figure BDA0002306885680000111
Fourth, computer monitoring system
Data information of grid-connected inverters of the photovoltaic power generation field distributed in the parking lot is accessed to a box-type distribution station measurement and control unit in the box-type distribution station, and then is transmitted to a computer monitoring system of a photovoltaic power generation field control center through an Ethernet optical transceiver for remote monitoring of the photovoltaic power generation field.
(1) Control, protection, measurement and signaling of grid-connected inverter
The protection and monitoring equipment of the grid-connected inverter is provided by an inverter manufacturer in a matching way.
The inverters normally adopt a centralized monitoring mode, and operators in the photovoltaic power generation field perform centralized remote monitoring and control on all the inverters in the photovoltaic power generation field through a human-computer interface of a computer monitoring system of the inverters. On the local cabinet of each inverter, operators can monitor and control the inverters on the site through the LCD panel on the control cabinet; meanwhile, the cabinet contains a power supply synchronization unit, and the main function of the cabinet is to enable the inverter to be synchronously merged into a power grid.
The inverter is configured with the following protection functions: current quick-break protection, over/under frequency protection, over/under voltage protection, overload protection, reverse power protection, anti-islanding protection, and the like. The protection device acts to trip the inverter output breaker and sends a protection action signal.
The inverter is provided with various detection devices and transmitters, and reflects the real-time state of the inverter. The photovoltaic power plant computer can automatically and continuously monitor each inverter and can display the following contents on the display: the current date and time, the maximum photovoltaic array power, the maximum photovoltaic array open-circuit voltage, the direct current power, the alternating current voltage, the alternating current, the temperature in the inverter, the clock, the frequency, the current generated power, the daily generated energy, the accumulated CO2 emission reduction capacity, the daily generated power curve graph, the power grid voltage is too high, the power grid voltage is too low, the power grid frequency is too high and too low and other fault information.
The monitoring software of the inverter monitoring system has an integrated environment monitoring function and mainly comprises parameters such as sunlight intensity, wind speed, wind direction, outdoor and indoor ambient temperatures, battery board temperature and the like.
(2) Control, protection, measurement and signalling of transformers in a box substation
The method is used for monitoring the conditions of emergencies or people and the like, such as the position of a 10kV load switch of the box type power distribution station, a low-voltage circuit breaker signal, a box type power distribution station temperature signal, a box door opening warning signal of the box type power distribution station and the like, and remotely monitoring the low-voltage circuit breaker of the box type power distribution station. The three-phase voltage and the three-phase current of the low-voltage side of the box type power distribution station are measured to realize an unattended operation mode of the box type power distribution station, and the signals are all connected into a secondary terminal strip of the box type power distribution station so that the box type power distribution station monitoring equipment can be conveniently connected in a leading mode.
Communication of a box-type power distribution station monitoring system: the double optical ports are adopted to support ring network communication; and at least 2 paths of Ethernet interfaces and 8 independent RS485 serial ports are adopted to access other intelligent equipment. The communication protocol supports communication protocols and standards of MODBUS, IEC 61850 and IEC 60870-103/104. The remote control system has the functions of photoelectric conversion, data exchange, remote control, remote signaling and the like, and can upload field signals to a switching station monitoring system and receive control signals.
Each box type power distribution station monitoring device adopts a redundant uninterrupted UPS power supply to supply power, self-powered power supply devices inside the box type power distribution station can provide 1 path of AC220V power supply for the UPS, the UPS power supply is installed in a box type power distribution station monitoring device box, and box type power distribution station LCU monitoring devices are installed in a box type power distribution station body.
(3) Control, measurement and signalling of devices such as switch cabinets
The photovoltaic power generation field is provided with a set of comprehensive automatic system which is a comprehensive automatic communication hub and is an information comprehensive point of a whole station, and the system is responsible for acquiring measured data and state signals from main equipment, summarizing, analyzing, storing and reporting the obtained information and outputting the information, and is also responsible for the connection with remote power dispatching to realize the transmission of data and state quantity and the transmission of control commands; in addition, the system is also connected with other intelligent modules or equipment such as an electronic ammeter, a direct-current power supply system and the like, so as to jointly complete the comprehensive management function of the whole station.
The control mode of each main device is as follows:
local/remote control of 10kV breakers;
local control of the individual ac low-voltage circuit breakers.
The measuring meter is configured as follows:
10kV line: voltage, current, positive and negative active and reactive power, and power factors;
10kV bus: voltage, frequency, power factor;
a transformer: current, active and reactive power, temperature;
an alternating-current low-voltage line: voltage, current;
in addition, the method also comprises the measurement of the direct current bus voltage of the direct current power supply system.
All accident and fault signals are input into the photovoltaic power generation field integrated automatic system, are displayed by a display of the integrated automatic system, give a voice alarm, and print records, and the method specifically comprises the following steps:
tripping and closing of each circuit breaker and disconnection signals of a circuit breaker control circuit;
the states of the investment and test positions of each breaker trolley;
actions of a relay protection and automatic device and a device abnormal signal;
dc system and ac power failure signals.
Fifth, relay protection
10kV circuit, 10kV cubical switchboard's relay protection selects for use microcomputer type protection device, specifically as follows:
(1)10kV line: the output line T is connected to a system side 10kV line and is provided with a microcomputer type quick break, time delay overcurrent protection, low voltage protection, zero sequence overcurrent protection, overload protection and reclosing; the final configuration scheme is subject to the review of the access system.
(2)10kV incoming line: the direct-buried scheme of the current collecting line cable is provided with a microcomputer type quick break, time delay overcurrent protection, low voltage protection, zero sequence overcurrent protection and overload protection; a microcomputer device is adopted, and the functions of protection, control, measurement and remote transmission are integrated.
(3) Dynamic reactive power compensation device protection
A10 kV bus is provided with a group of dynamic reactive power compensation devices, and at least the following protection is provided according to the configuration condition of primary equipment:
the transformer is provided with differential protection and non-electric quantity protection according to the capacity;
the power unit is provided with protection such as drive faults, overvoltage, undervoltage, voltage loss, short circuit, overtemperature faults and the like;
the whole reactive compensation system has the functions of overcurrent output current, overvoltage power supply, undervoltage protection, voltage loss protection and the like;
the protection and control between the SVG loop switch cabinet and the SVG equipment are realized by a measurement and control protection device arranged in a 10kV dynamic reactive power compensation loop switch cabinet (SVG manufacturers are responsible for the protection and measurement and control of the whole set of dynamic reactive power compensation device and provide corresponding protection and measurement and control equipment).
(4)10kV bus: the 10kV bus in the period is provided with 1 bus protection device, and has the functions of bus differential protection, charging protection and the like.
(5) The safety automatic device comprises: a grid disconnection device (comprising a low-cycle low-voltage disconnection device, a high-cycle high-voltage disconnection device and a shock disconnection device) and an anti-islanding protection device (having the capacity of quickly detecting islanding and immediately disconnecting the grid after the islanding is detected) are arranged on the 10kV outgoing line side of a grid-connected power generation project.
(6) Fault recording device
In order to analyze the electric power system accident and the action condition of the relay protection device, the switch station is considered to be provided with a fault recording device to record the current and the voltage of a point from 10s before the fault to 60s after the fault, the action of the protection device, the operation condition of a protection channel and the like. The fault wave recording device has the functions of GPS time synchronization and wave recording information remote transmission scheduling terminal. The equipment has the advantages of high starting speed, reliable action, memory, remote data transmission, recording switching value action sequence and communication capacity. In the engineering, a fault oscillograph screen is configured, and the fault information of the whole station is connected into the oscillograph of the fault oscillograph screen.
Six, AC, DC power supply system
(1) Direct current system
The voltage of a direct current system is 220V, an intelligent high-frequency switch direct current power supply is selected, a rectifying module N +1 is in hot backup, high-frequency switch stepless bidirectional voltage regulation is carried out, and monitoring elements realize local and remote monitoring on alternating current power distribution, the rectifying module, a voltage reduction module and direct current feed. A group of 65Ah valve-controlled sealed fixed lead-acid storage battery is provided for power supplies of protection, control, anti-theft alarm, comprehensive automation equipment and the like. The system adopts single bus connection, and is provided with a silicon voltage regulating device, so that the voltage of the direct current bus is ensured to be within a normal range.
(2) Uninterruptible power supply system
The UPS system consists of rectifier, inverter, static switch, manual maintenance bypass switch, voltage regulating transformer, local LCD monitor and local diagnosis system. When the input power supply is in failure or disappears, the device automatically turns to the inversion power supply of the direct-current power supply so as to realize the uninterrupted output of alternating current 220V.
The capacity of the uninterrupted power supply is configured to be 1x3kVA, and the group 1-plane UPS inverter power supply screen is placed in the secondary equipment room.
Seventh, dispatching automation
(1) Telemechanical system
The photovoltaic power generation field is provided with a computer monitoring system to realize automatic management, a telecontrol function is integrated into the computer monitoring system, telecontrol information acquisition is completed by a data acquisition unit of the computer monitoring system, the running states and parameters of equipment such as an inverter, a bus, a circuit breaker and the like can be acquired, and remote measurement acquisition is performed by adopting alternating current sampling; in order to ensure the reliability of the telemechanical information transmission, a telemechanical workstation is configured, the telemechanical workstation can be considered with a computer monitoring system in a unified way, and direct acquisition and direct transmission of telemechanical information are completed by the telemechanical workstation. Telecontrol workstation, scheduling data network access function, etc. The relevant telecontrol information is sent to the opposite side scheduling post through the scheduling data network and the point-to-point channel simultaneously.
A set of power control system is configured in the photovoltaic power station, has the capability of continuously and smoothly adjusting power and can participate in system power control. The control instruction of the active power and the active power change issued by the power grid dispatching mechanism can be received and automatically executed.
And configuring a reactive voltage control system in the photovoltaic power station. The objects of reactive power and voltage regulation control include inverter reactive power, switching station reactive power compensation devices and the like, and the inverter and the reactive power compensation devices are preferably adopted for regulation. The photovoltaic power station automatically adjusts the reactive power of the photovoltaic power station according to the instruction of a power dispatching department, the voltage of a grid-connected point is controlled within a normal operation range, and the control precision of an adjusting speedometer of the photovoltaic power station meets the requirement of voltage adjustment of a power system.
A light power prediction system is configured in a photovoltaic power station, and the system has the functions of short-term photovoltaic power generation power prediction of 0h-72h and ultra-short-term photovoltaic power generation power prediction of 15min-4 h.
This application example still includes supporting billing system, video monitoring and security protection system, fire alarm and fire control system, communication system and the photovoltaic remote monitering system who designs, and the relevant system of technical personnel can be designed according to the concrete condition and the actual demand of project oneself in this field, and it is no longer repeated here.
The operation strategy of the photovoltaic power generation and energy storage integrated power supply system of the application example is as follows:
strategy 1:
according to the obtained electricity data of the parking building, the charging pile system which is expected to be implemented is added, the photovoltaic electric quantity cannot be completely consumed, but the generated energy of the photovoltaic power generation system can only be consumed by the loads, and the construction of the photovoltaic power generation system of the T1 parking lot cannot be implemented in stages in consideration of the requirement of the construction capacity of the photovoltaic power generation system on a bottom limit, so that the energy storage system is arranged, the time of the generated energy of the photovoltaic power generation system being consumed by the loads is prolonged, the renewable energy is fully utilized, and the condition of 'light abandon' is avoided.
In the daytime, the photovoltaic power generation system preferentially charges the energy storage system, and the charging time is 6 hours and is the same as the running time of the photovoltaic power generation system. The surplus charge is transmitted to a 10kV system through voltage boosting and transformation to supply power to a load and a charging pile;
at night or in rainy days, when the power generation capacity of the photovoltaic power generation system is insufficient or the photovoltaic power generation system stops running, the load and the charging pile are mainly supplied with power by a power grid, the energy storage system is controlled by an Energy Management System (EMS) and is transmitted to a 10kV system through voltage boosting, the discharging time is 6 hours, and the power is supplied to the load and the charging pile;
the micro-grid Energy Management System (EMS) performs data acquisition and analysis, centralized monitoring, real-time control, intelligent operation and maintenance and the like on the system.
Strategy 2:
when the power grid fault or the electric energy quality does not meet the requirement is detected, the photovoltaic power generation and energy storage integrated system (micro-grid system) is timely disconnected from the power grid, and the off-grid operation photovoltaic power generation system operates, so that the energy storage system is in a charging state; and (3) grid-connected power supply is carried out on the energy storage system in the load peak period (about 18-24 hours) at night. When the PCS detects that the power grid is in voltage loss, the PCS controls the quick change-over switch to be switched to an off-grid state, executes a V/F operation mode, and supplies power to important loads.
The micro-grid Energy Management System (EMS) coordinates the micro-grid system and the commercial power to jointly supply power to the load and the charging pile, and the commercial power supply proportion is about 5-15% in order to ensure safe operation.
Through the connection of a 10kVA bus, the CT is installed on a mains supply line to monitor electric energy in the line at any time, certain forward electric energy (accounting for 5-15% of load, empirical data and adjustable) in the line is guaranteed, and photovoltaic and energy storage output is reduced when the forward electric energy is lower than a set value. The rest part is normally powered by an energy storage and photovoltaic guarantee system.
At present, the first airport photovoltaic power generation and energy storage integrated project is already built, and tests show that the photovoltaic power generation and energy storage integrated power supply system can meet design requirements in the aspects of electric balance, battery service life of a box type energy storage system, environmental temperature of regions such as the box type energy storage system and a box type power distribution station and the like.
The establishment of the integrated project of photovoltaic power generation and energy storage of the capital airport becomes the first domestic example of applying the technology to large-scale international airports, has civil aviation demonstration effect, can promote the development of scientific technology and reduce the research and development cost, and has important contribution to the popularization and the economy of energy storage.
Having described embodiments of the present invention, the foregoing description is intended to be exemplary, not exhaustive, and not limited to the embodiments disclosed. Many modifications and variations will be apparent to those of ordinary skill in the art without departing from the scope and spirit of the described embodiments.

Claims (10)

1.一种光伏发电和储能一体化供电系统,其特征在于,包括:光伏发电子系统、箱式储能子系统、箱式配电站以及负载端开闭站;1. An integrated power supply system for photovoltaic power generation and energy storage, characterized in that, comprising: a photovoltaic power generation subsystem, a box-type energy storage subsystem, a box-type power distribution station, and a load end opening and closing station; 所述箱式配电站设有符合预设电压的母线;The box-type power distribution station is provided with a busbar conforming to a preset voltage; 所述光伏发电子系统产出的光伏电通过至少一个第一变压器升压至所述预设电压后接入所述箱式配电站的所述母线;The photovoltaic power generated by the photovoltaic power generation subsystem is boosted to the preset voltage by at least one first transformer and then connected to the busbar of the box-type distribution station; 所述箱式储能子系统与所述光伏发电子系统连接,用于储存所述光伏发电子系统产出的光伏电;The box-type energy storage subsystem is connected to the photovoltaic power generation subsystem, and is used for storing photovoltaic electricity generated by the photovoltaic power generation subsystem; 所述箱式储能子系统将存储的光伏电通过至少一个第二变压器升至所述预设电压后接入所述箱式配电站的所述母线;The box-type energy storage subsystem raises the stored photovoltaic power to the preset voltage through at least one second transformer and then connects to the busbar of the box-type power distribution station; 所述箱式配电站的所述母线与所述负载端开闭站的母线连接,用于将所述光伏发电子系统产出的光伏电或将所述箱式储能子系统储存的光伏电输送至所述负载端开闭站。The busbar of the box-type power distribution station is connected to the busbar of the load-side switching station, and is used to convert the photovoltaic power generated by the photovoltaic power generation subsystem or the photovoltaic power stored by the box-type energy storage subsystem. Electricity is delivered to the load end switching station. 2.根据权利要求1所述的光伏发电和储能一体化供电系统,其特征在于,所述光伏发电子系统包括多串光伏组件、多个组串式逆变器和至少一个交流汇流箱;2. The photovoltaic power generation and energy storage integrated power supply system according to claim 1, wherein the photovoltaic power generation subsystem comprises multiple strings of photovoltaic modules, multiple string inverters and at least one AC combiner box; 每串光伏组件包括多个串联的光伏组件,每个所述组串式逆变器与多串光伏组件连接,每个所述交流汇流箱与多个所述组串式逆变器连接;Each string of photovoltaic modules includes a plurality of series-connected photovoltaic modules, each of the string inverters is connected to multiple strings of photovoltaic modules, and each of the AC combiner boxes is connected to a plurality of the string inverters; 所述交流汇流箱与所述第一变压器连接。The AC combiner box is connected to the first transformer. 3.根据权利要求1所述的光伏发电和储能一体化供电系统,其特征在于,所箱式储能子系统包括第一箱体,所述第一箱体内设有多个分布排列的蓄电池。3 . The photovoltaic power generation and energy storage integrated power supply system according to claim 1 , wherein the box-type energy storage subsystem comprises a first box body, and the first box body is provided with a plurality of distributed and arranged power supply systems. 4 . battery. 4.根据权利要求1所述的光伏发电和储能一体化供电系统,其特征在于,所述蓄电池为磷酸铁锂蓄电池。4. The photovoltaic power generation and energy storage integrated power supply system according to claim 1, wherein the storage battery is a lithium iron phosphate storage battery. 5.根据权利要求1所述的光伏发电和储能一体化供电系统,其特征在于,所述箱式配电站包括第二箱体,所述第二箱体内设有互相隔离的高压操作室、箱变柜和高压开关柜。5. The photovoltaic power generation and energy storage integrated power supply system according to claim 1, wherein the box-type power distribution station comprises a second box body, and the second box body is provided with mutually isolated high-voltage operation Room, box change cabinet and high voltage switch cabinet. 6.根据权利要求5所述的光伏发电和储能一体化供电系统,其特征在于,所述箱变柜内设有升压变压器、变压器高压开关、高压熔断器、接地开关和低压断路器。6 . The photovoltaic power generation and energy storage integrated power supply system according to claim 5 , wherein a step-up transformer, a transformer high-voltage switch, a high-voltage fuse, a grounding switch and a low-voltage circuit breaker are arranged in the box-transformer cabinet. 7 . 7.根据权利要求6所述的光伏发电和储能一体化供电系统,其特征在于,所述升压变压器为干式变压器,所述变压器高压开关为负荷开关,所述低压断路器为空气断路器;7 . The integrated power supply system of photovoltaic power generation and energy storage according to claim 6 , wherein the step-up transformer is a dry-type transformer, the high-voltage switch of the transformer is a load switch, and the low-voltage circuit breaker is an air circuit breaker. 8 . device; 所述高压熔断器为多个且均设置于所述箱式配电站内的高压侧。There are multiple high-voltage fuses and they are all arranged on the high-voltage side in the box-type power distribution station. 8.根据权利要求5所述的光伏发电和储能一体化供电系统,其特征在于,所述高压开关柜为金属铠装移开式高压开关柜,所述高压开关柜内设有断路器、电流互感器、电压互感器和避雷器。8. The photovoltaic power generation and energy storage integrated power supply system according to claim 5, wherein the high-voltage switchgear is a metal armored removable high-voltage switchgear, and the high-voltage switchgear is provided with a circuit breaker, Current transformers, voltage transformers and arresters. 9.根据权利要求1所述的光伏发电和储能一体化供电系统,其特征在于,还包括微电网能量管理子系统,用于对所述光伏发电子系统、所述箱式储能子系统、所述箱式配电站和所述负载端开闭站进行数据采集,并根据采集的数据进行集中监测和实时控制。9 . The photovoltaic power generation and energy storage integrated power supply system according to claim 1 , further comprising a micro-grid energy management subsystem, which is used to provide power to the photovoltaic power generation subsystem and the box-type energy storage subsystem. 10 . , The box-type distribution station and the load-side opening and closing station collect data, and perform centralized monitoring and real-time control according to the collected data. 10.一种光伏发电和储能一体化供电方法,利用根据权利要求1至9任意一项所述的光伏发电和储能一体化供电系统,其特征在于,所述方法包括:10. An integrated power supply method for photovoltaic power generation and energy storage, using the photovoltaic power generation and energy storage integrated power supply system according to any one of claims 1 to 9, wherein the method comprises: 在满足所述光伏发电子系统发电的条件下,通过所述箱式储能子系统储存所述光伏发电子系统产生的光伏电;Under the condition that the photovoltaic power generation subsystem generates electricity, the box-type energy storage subsystem stores the photovoltaic power generated by the photovoltaic power generation subsystem; 若所述箱式储能子系统储存的光伏电电量达到所述箱式储能子系统的储能最大值,则将所述光伏发电子系统产生的富余光伏电通过所述箱式配电站和所述负载端开闭站输送至负载端进行供电;If the amount of photovoltaic electricity stored by the box-type energy storage subsystem reaches the maximum energy storage value of the box-type energy storage subsystem, the surplus photovoltaic power generated by the photovoltaic power generation subsystem is passed through the box-type power distribution station. and the load end opening and closing station is delivered to the load end for power supply; 在不满足所述光伏发电子系统发电的条件下,将所述箱式储能子系统储存的光伏电通过所述箱式配电站和所述负载端开闭站输送至负载端进行供电。Under the condition that the photovoltaic power generation subsystem does not meet the power generation conditions, the photovoltaic power stored in the box-type energy storage subsystem is transported to the load side through the box-type power distribution station and the load side switching station for power supply.
CN201911243479.0A 2019-12-06 2019-12-06 Photovoltaic power generation and energy storage integrated power supply system and method Pending CN111049468A (en)

Priority Applications (1)

Application Number Priority Date Filing Date Title
CN201911243479.0A CN111049468A (en) 2019-12-06 2019-12-06 Photovoltaic power generation and energy storage integrated power supply system and method

Applications Claiming Priority (1)

Application Number Priority Date Filing Date Title
CN201911243479.0A CN111049468A (en) 2019-12-06 2019-12-06 Photovoltaic power generation and energy storage integrated power supply system and method

Publications (1)

Publication Number Publication Date
CN111049468A true CN111049468A (en) 2020-04-21

Family

ID=70234902

Family Applications (1)

Application Number Title Priority Date Filing Date
CN201911243479.0A Pending CN111049468A (en) 2019-12-06 2019-12-06 Photovoltaic power generation and energy storage integrated power supply system and method

Country Status (1)

Country Link
CN (1) CN111049468A (en)

Cited By (4)

* Cited by examiner, † Cited by third party
Publication number Priority date Publication date Assignee Title
CN112418593A (en) * 2020-09-23 2021-02-26 深圳供电局有限公司 Power system protection action analysis report generation method and device and wave recorder
CN113958167A (en) * 2021-10-25 2022-01-21 梁东立 Intelligent prepackage type solar energy storage bicycle shed that charges
CN114785252A (en) * 2022-04-26 2022-07-22 宝武清洁能源有限公司 Photovoltaic lifting type light storage system
CN117458597A (en) * 2023-12-25 2024-01-26 安徽大恒新能源技术有限公司 Power generation system based on alternating current component

Citations (8)

* Cited by examiner, † Cited by third party
Publication number Priority date Publication date Assignee Title
CN205092591U (en) * 2015-11-16 2016-03-16 江苏中圣高科技产业有限公司 Take distributed photovoltaic power generation system device of energy storage
CN206272234U (en) * 2016-12-08 2017-06-20 山东泰开能源工程技术有限公司 A kind of light storage type micro-grid system
CN207368734U (en) * 2017-08-24 2018-05-15 深圳市沃特玛电池有限公司 A kind of photovoltaic energy storage charging system
KR101875808B1 (en) * 2018-01-17 2018-07-06 배윤호 System of energy storage system including photovoltaics apparatus, and operating method thereof
CN207603213U (en) * 2017-11-22 2018-07-10 中国葛洲坝集团电力有限责任公司 It is a kind of to aim to solve the problem that the at village level light storage micro-grid system without electric problem in Africa
CN109149624A (en) * 2017-06-27 2019-01-04 上海太阳能科技有限公司 A kind of predictable light storage distributed energy management system and its control method
CN109617104A (en) * 2018-12-07 2019-04-12 国家电网有限公司 A method for controlling light storage and charging microgrid
CN210927503U (en) * 2019-12-06 2020-07-03 北京首都国际机场股份有限公司 Photovoltaic power generation and energy storage integrated power supply system

Patent Citations (8)

* Cited by examiner, † Cited by third party
Publication number Priority date Publication date Assignee Title
CN205092591U (en) * 2015-11-16 2016-03-16 江苏中圣高科技产业有限公司 Take distributed photovoltaic power generation system device of energy storage
CN206272234U (en) * 2016-12-08 2017-06-20 山东泰开能源工程技术有限公司 A kind of light storage type micro-grid system
CN109149624A (en) * 2017-06-27 2019-01-04 上海太阳能科技有限公司 A kind of predictable light storage distributed energy management system and its control method
CN207368734U (en) * 2017-08-24 2018-05-15 深圳市沃特玛电池有限公司 A kind of photovoltaic energy storage charging system
CN207603213U (en) * 2017-11-22 2018-07-10 中国葛洲坝集团电力有限责任公司 It is a kind of to aim to solve the problem that the at village level light storage micro-grid system without electric problem in Africa
KR101875808B1 (en) * 2018-01-17 2018-07-06 배윤호 System of energy storage system including photovoltaics apparatus, and operating method thereof
CN109617104A (en) * 2018-12-07 2019-04-12 国家电网有限公司 A method for controlling light storage and charging microgrid
CN210927503U (en) * 2019-12-06 2020-07-03 北京首都国际机场股份有限公司 Photovoltaic power generation and energy storage integrated power supply system

Cited By (5)

* Cited by examiner, † Cited by third party
Publication number Priority date Publication date Assignee Title
CN112418593A (en) * 2020-09-23 2021-02-26 深圳供电局有限公司 Power system protection action analysis report generation method and device and wave recorder
CN113958167A (en) * 2021-10-25 2022-01-21 梁东立 Intelligent prepackage type solar energy storage bicycle shed that charges
CN114785252A (en) * 2022-04-26 2022-07-22 宝武清洁能源有限公司 Photovoltaic lifting type light storage system
CN117458597A (en) * 2023-12-25 2024-01-26 安徽大恒新能源技术有限公司 Power generation system based on alternating current component
CN117458597B (en) * 2023-12-25 2024-03-19 安徽大恒新能源技术有限公司 Power generation system based on alternating current component

Similar Documents

Publication Publication Date Title
CN103997046B (en) Box energy storage transformer station energy-storage units switching control method
CN107947227A (en) Direction control device, photovoltaic power generation equipment, micro-grid system and control method
CN210608672U (en) Wind-solar-electricity-storage communication base station standby power supply system capable of saving energy and reducing consumption
CN210927503U (en) Photovoltaic power generation and energy storage integrated power supply system
CN111404186B (en) Distribution transformer dynamic capacity-increasing intelligent energy storage device and control method
CN104242338B (en) A kind of transformer station's micro-grid system containing distributed power source and control method
CN111049468A (en) Photovoltaic power generation and energy storage integrated power supply system and method
CN111049200A (en) Intelligent regional micro-grid system and control method thereof
CN102611172A (en) Standard design of electric automobile charging facility
CN106786695A (en) Sodium-sulphur battery power station
Tang et al. The design of power management system for solar ship
CN111600330A (en) Micro-grid system
Martirano et al. Implementation of SCADA systems for a real microgrid lab testbed
CN112713603A (en) Intelligent power supply equipment on low-voltage side of power grid area
CN108648580A (en) Distributed photovoltaic power generation O&M simulation training system
CN113872244B (en) New energy station multifunctional intelligent IED and new energy panoramic information monitoring system
CN112018890A (en) Modular prefabricated cabin type 110kV photovoltaic collection station for high-altitude area
CN114024364B (en) A method and system for building a high-reliability chain energy Internet
CN222484310U (en) Photovoltaic power station energy storage and adjusting system thereof
CN211239344U (en) Wind, light, diesel and energy storage integrated AC/DC off-grid micro-grid integrated controller
CN208690944U (en) A distributed photovoltaic power supply device and photovoltaic power station
CN111416373A (en) A distribution transformer dynamic capacity expansion optical storage integrated device
CN211880178U (en) Source and load storage hybrid energy system for commercial park
CN211930271U (en) An intelligent energy storage device for distribution transformer capacity increase
CN211296196U (en) Alternating current-direct current hybrid micro-grid system

Legal Events

Date Code Title Description
PB01 Publication
PB01 Publication
SE01 Entry into force of request for substantive examination
SE01 Entry into force of request for substantive examination