CN111005710B - Sand conveying and mixing system and control method - Google Patents

Sand conveying and mixing system and control method Download PDF

Info

Publication number
CN111005710B
CN111005710B CN201911320515.9A CN201911320515A CN111005710B CN 111005710 B CN111005710 B CN 111005710B CN 201911320515 A CN201911320515 A CN 201911320515A CN 111005710 B CN111005710 B CN 111005710B
Authority
CN
China
Prior art keywords
driving device
discharging
mixing
mixed
sand conveying
Prior art date
Legal status (The legal status is an assumption and is not a legal conclusion. Google has not performed a legal analysis and makes no representation as to the accuracy of the status listed.)
Active
Application number
CN201911320515.9A
Other languages
Chinese (zh)
Other versions
CN111005710A (en
Inventor
尹进
李龙杰
吴汉川
周益文
黄勇
李力
张骥
刘灼
Current Assignee (The listed assignees may be inaccurate. Google has not performed a legal analysis and makes no representation or warranty as to the accuracy of the list.)
China Petrochemical Corp
Sinopec Oilfield Equipment Corp
Sinopec Siji Petroleum Machinery Co Ltd
Original Assignee
China Petrochemical Corp
Sinopec Oilfield Equipment Corp
Sinopec Siji Petroleum Machinery Co Ltd
Priority date (The priority date is an assumption and is not a legal conclusion. Google has not performed a legal analysis and makes no representation as to the accuracy of the date listed.)
Filing date
Publication date
Application filed by China Petrochemical Corp, Sinopec Oilfield Equipment Corp, Sinopec Siji Petroleum Machinery Co Ltd filed Critical China Petrochemical Corp
Priority to CN201911320515.9A priority Critical patent/CN111005710B/en
Publication of CN111005710A publication Critical patent/CN111005710A/en
Application granted granted Critical
Publication of CN111005710B publication Critical patent/CN111005710B/en
Active legal-status Critical Current
Anticipated expiration legal-status Critical

Links

Images

Classifications

    • EFIXED CONSTRUCTIONS
    • E21EARTH OR ROCK DRILLING; MINING
    • E21BEARTH OR ROCK DRILLING; OBTAINING OIL, GAS, WATER, SOLUBLE OR MELTABLE MATERIALS OR A SLURRY OF MINERALS FROM WELLS
    • E21B43/00Methods or apparatus for obtaining oil, gas, water, soluble or meltable materials or a slurry of minerals from wells
    • E21B43/25Methods for stimulating production
    • E21B43/26Methods for stimulating production by forming crevices or fractures
    • E21B43/267Methods for stimulating production by forming crevices or fractures reinforcing fractures by propping
    • BPERFORMING OPERATIONS; TRANSPORTING
    • B01PHYSICAL OR CHEMICAL PROCESSES OR APPARATUS IN GENERAL
    • B01FMIXING, e.g. DISSOLVING, EMULSIFYING OR DISPERSING
    • B01F35/00Accessories for mixers; Auxiliary operations or auxiliary devices; Parts or details of general application
    • B01F35/20Measuring; Control or regulation
    • B01F35/21Measuring
    • B01F35/211Measuring of the operational parameters
    • B01F35/2113Pressure
    • BPERFORMING OPERATIONS; TRANSPORTING
    • B01PHYSICAL OR CHEMICAL PROCESSES OR APPARATUS IN GENERAL
    • B01FMIXING, e.g. DISSOLVING, EMULSIFYING OR DISPERSING
    • B01F35/00Accessories for mixers; Auxiliary operations or auxiliary devices; Parts or details of general application
    • B01F35/71Feed mechanisms
    • B01F35/717Feed mechanisms characterised by the means for feeding the components to the mixer
    • B01F35/7173Feed mechanisms characterised by the means for feeding the components to the mixer using gravity, e.g. from a hopper
    • B01F35/71731Feed mechanisms characterised by the means for feeding the components to the mixer using gravity, e.g. from a hopper using a hopper

Landscapes

  • Chemical & Material Sciences (AREA)
  • Chemical Kinetics & Catalysis (AREA)
  • Life Sciences & Earth Sciences (AREA)
  • Engineering & Computer Science (AREA)
  • Geology (AREA)
  • Mining & Mineral Resources (AREA)
  • Physics & Mathematics (AREA)
  • Environmental & Geological Engineering (AREA)
  • Fluid Mechanics (AREA)
  • General Life Sciences & Earth Sciences (AREA)
  • Geochemistry & Mineralogy (AREA)
  • Structures Of Non-Positive Displacement Pumps (AREA)

Abstract

The invention provides a sand conveying mixed discharging system and a control method, wherein the sand conveying mixed discharging system comprises a mixed discharging device, and the structure of the mixed discharging device is as follows: the top of the tank body is provided with a feed hopper, a main shaft vertically penetrates through the feed hopper and is arranged in the tank body, the main shaft is connected with a driving device for driving the main shaft to rotate, a supercharging impeller is arranged below the feed hopper, and the supercharging impeller is fixedly connected with the main shaft and rotates along with the main shaft; a top opening is formed in the middle of the top of the pressurizing impeller, the bottom of the feed hopper is communicated with the top opening, a side wall opening is formed in the side wall of the pressurizing impeller, and the top opening is communicated with the side wall opening; the bottom of the main shaft is provided with a bearing seat, and a sealing device is arranged between the main shaft and the end part of the bearing seat. Through the structure of the supercharging impeller, centrifugal force can be utilized to maintain the pressure in the tank body, so that an additional supercharging feeding tank is not needed to be arranged, the equipment structure is greatly simplified, the equipment installation space is reduced, and the equipment volume is reduced.

Description

Sand conveying and mixing system and control method
Technical Field
The invention relates to the field of fracturing equipment, in particular to a sand conveying and mixing system and a control method.
Background
In the field of petroleum and natural gas production, a mixing and discharging device is core equipment in fracturing construction, sand and a fracturing fluid solvent are required to be mixed in the conventional mixing and discharging device, and the fracturing fluid solvent usually adopts liquid carbon dioxide or liquid propane as the solvent. In the sand mixing tank of the mixing and discharging device, pressure needs to be kept, the existing construction scheme is that sand is added in a fixed amount and pressure is held, after sand is used up, the operation is stopped, sand is added and then pressure is held for construction, and continuous construction cannot be carried out. Chinese patent document CN106761648A describes a fracturing and sand mixing device, a fracturing method, and sand mixing equipment. In the prior art, a single-line production system is adopted, namely one mixed row is provided with one manifold, and when one manifold goes wrong, or one mixed row device goes wrong, the whole line cannot be used. For example, the Chinese patent document CN103343679B is an electro-hydraulic hybrid driven sand mixing truck, and CN103912259A is an electrically driven sand mixing truck which all have the problems.
Disclosure of Invention
The invention aims to provide a sand conveying mixing and discharging system which can simplify the structure of equipment, reduce the installation space of the equipment, reduce the volume of the equipment and facilitate the automatic control of the equipment.
Another technical problem to be solved by the present invention is to provide a control method for a sand conveying mixing and discharging system, which can conveniently realize automatic control of improved equipment, and can ensure stable output pressure of a mixed medium on the basis of realizing stable sand conveying and liquid supply ratio.
In order to solve the technical problems, the technical scheme adopted by the invention is as follows: a sand conveying mixed discharging system comprises a mixed discharging device, wherein the mixed discharging device is provided with a closed tank body, the top of the tank body is provided with a feed hopper, a pressurizing impeller driven by a driving device to rotate is arranged below the feed hopper, the pressurizing impeller is provided with a top opening communicated with the feed hopper and a side wall opening, and granular materials in the feed hopper are thrown into the tank body from the side wall opening through the centrifugal force generated by the rotation of the pressurizing impeller;
the mixed-discharging access pipeline and the mixed-discharging outlet pipeline are communicated with the tank body, a liquid supply pump is arranged on the mixed-discharging access pipeline, an output pressure sensor is arranged on the mixed-discharging outlet pipeline, a pressure sensor is input on the mixed-discharging access pipeline, and a driving device of the supercharging impeller and a driving device of the liquid supply pump are speed-adjustable driving devices.
In a preferred scheme, the supercharging impeller is provided with a top wall and a closed bottom wall, a top opening communicated with the feed hopper is arranged in the middle of the top wall, a side wall opening is arranged on the side wall of the supercharging impeller, and the top opening is communicated with the side wall opening;
the bottom wall becomes thinner from the middle to the edge.
In the preferred scheme, the supercharging impeller is fixedly connected with a main shaft, the top end of the main shaft is connected with a driving device, the main shaft approximately vertically penetrates through a feed hopper and is installed in a tank body, the bottom of the main shaft is rotatably connected with a bearing seat fixedly arranged in the tank body, and a mechanical sealing device is arranged between the main shaft and the bearing seat;
the structure of the mechanical sealing device is as follows: the fixed shaft sleeve is fixedly connected with the main shaft, a seal is formed between the fixed shaft sleeve and the outer wall of the main shaft, an elastic sleeve is arranged at the bottom of the fixed shaft sleeve, the elastic sleeve is fixedly connected with the connecting cover, and the connecting cover is fixedly connected with the wear-resistant movable ring;
the static ring is connected with the bearing seat in a sealing way, and the end face of the static ring is in sliding sealing contact with the end face of the wear-resistant movable ring.
In a preferred scheme, a protective cover is arranged on the periphery of the mechanical sealing device, and the protective cover is fixedly connected with the main shaft and rotates along with the main shaft; the protective cover is provided with an expanded edge, and a gap is formed between the expanded edge and the bearing seat, so that the pressure of the inner side of the protective cover is lower than the pressure of the outer side of the protective cover in the rotating process.
In the preferred scheme, a sand conveying auger for feeding the mixing and discharging device is also arranged, and a driving device is arranged on the sand conveying auger;
the method comprises the following steps of taking a pressure value of an output pressure sensor as a reference, adjusting and following the pressure value of an input pressure sensor through the rotating speed of a liquid supply pump, wherein the pressure value of the input pressure sensor corresponds to the rotating speed of a driving device of a booster impeller, the rotating speed of the driving device of the booster impeller is adjusted along with the rotating speed of the liquid supply pump, the rotating speed of the driving device of the booster impeller and the rotating speed of a driving device of a sand conveying auger are in linkage relation, when the rotating speed of the driving device of the booster impeller is fixed, the rotating speed of the driving device of the sand conveying auger fluctuates within a certain range by taking the standard of no material shortage and no overflow irrigation as a standard, when the sand conveying amount needs to be changed, the rotating speed of the driving device of the booster impeller correspondingly changes, and the driving device of the sand conveying auger is adjusted along with the rotating speed of the booster impeller.
In a preferred scheme, a flow meter is further arranged on the mixed discharge outlet pipeline and used for calculating the output flow of the mixed medium and correcting the output pressure value of the mixed discharge outlet pipeline.
In the preferred scheme, the mixed discharging devices are divided into two groups, the mixed discharging access pipelines and the mixed discharging outlet pipelines are correspondingly divided into two groups, the two groups of mixed discharging access pipelines are communicated through an inter-inlet connecting pipe, and the two groups of mixed discharging outlet pipelines are communicated through an inter-outlet connecting pipe;
valves are arranged on the mixed row access pipeline, the mixed row discharge port pipeline, the connecting pipe between inlets and the connecting pipe between outlets, so that left suction left row, left suction right row, right suction left row, suction double row, double suction single row, double suction double row or bypass manifolds can be realized through switching of the valves.
A control method adopting the sand conveying mixing and discharging system comprises the following steps:
s1, comparing the output pressure value with a preset output pressure value by taking the output pressure value of the output pressure sensor as a reference;
s2, when the output pressure value is higher than the preset output pressure value, reducing the rotating speed of the driving device of the liquid supply pump so as to reduce the pressure of the liquid medium input into the tank body of the mixing and discharging device, and carrying out feedback regulation on the rotating speed of the driving device of the liquid supply pump according to the input pressure sensor;
when the output pressure value is lower than the preset output pressure value, increasing the rotating speed of the driving device of the liquid supply pump so as to increase the pressure of the liquid medium input into the tank body of the mixed-discharging device, and performing feedback regulation on the rotating speed of the driving device of the liquid supply pump according to the input pressure sensor;
s3, correspondingly adjusting the rotating speed of the driving device of the booster impeller according to the rotating speed of the driving device of the liquid supply pump;
through the steps, the output pressure of the mixed medium is ensured to be stable on the basis of realizing stable ratio of sand conveying to liquid supply.
In a preferred scheme, in the step S3, a sand conveying auger for feeding the feed hopper is further provided, the sand conveying auger is provided with a driving device, the rotating speed of the driving device of the sand conveying auger and the driving device of the booster impeller have a subordinative relationship, and the rotating speed of the driving device of the booster impeller determines the rotating speed range of the driving device of the sand conveying auger; when the sand conveying speed needs to be adjusted on site, the rotating speed of the pressurizing impeller driving device can be correspondingly adjusted to maintain the proportioning balance, and the rotating speed of the driving device of the sand conveying auger can be adjusted along with the adjustment, so that material shortage or flood irrigation is prevented.
In the preferred scheme, independent preset output pressure values are preset in working modes of left suction left discharge, left suction right discharge, right suction left discharge, one suction double row, double suction single row or double suction double row, and the rotating speed of a driving device of the liquid supply pump has independent corresponding relation according to different working modes;
a flowmeter is arranged on the mixed discharge outlet pipeline and used for correcting an output pressure sensor of the mixed discharge outlet pipeline, and the preset intermediate flow value corresponds to the preset output pressure value; when the corresponding relation is lost, the preset output pressure value is unchanged and the flow value is increased, the rotating speed of a driving device of the liquid supply pump is correspondingly increased, and a warning is sent to remind that the output pressure sensor is in failure; the output pressure value is unchanged, the flow value is reduced, the rotating speed of a driving device of the liquid supply pump is correspondingly reduced, and a warning is sent to remind that the output pressure sensor has faults;
and the online maintenance is carried out by controlling each valve element to switch the corresponding working mode.
According to the sand conveying mixing and discharging system and the control method, the automatic sand conveying mixing and discharging system is formed through the mixing and discharging device, the liquid supply pump and the pressure sensors, and stable output pressure of a mixed medium can be ensured on the basis of realizing stable sand conveying and liquid supply ratio in a convenient mode. The structure of the supercharging impeller can utilize centrifugal force to keep the pressure in the tank body, so that an additional supercharging feeding tank is not needed, the equipment structure is greatly simplified, the equipment installation space is reduced, and the equipment volume is reduced. By adopting the scheme, the requirement on the sealing performance of the equipment is higher, particularly the sealing between the bearing seats of the main shaft, and in the preferred scheme, the arranged mechanical sealing device is attached to the wear-resistant movable ring and the static ring through pressure, so that the sealing performance is improved. Further preferably, the connecting cover is arranged to reduce the pressure inside the cover body during the rotation, thereby further improving the reliability of the sealing. The multi-path work can be realized, for example, the left suction left row, the left suction right row, the right suction left row, the suction double row, the double suction one row, the double suction double row or the bypass manifold can be respectively realized by operating corresponding valves, namely, the well site connection and the arrangement of the sand mixing truck during the fracturing operation can be conveniently realized without a plurality of suction and discharge modes such as a mixing and discharging device. And when one part of the components needs maintenance, the functions of other parts can be maintained, and the continuity of work can be ensured. The control method has the advantages of simple and convenient control scheme and high stability, and can calibrate the sensor through the flowmeter, thereby ensuring the control precision.
Drawings
The invention is further illustrated by the following examples in conjunction with the accompanying drawings:
fig. 1 is a schematic top view of the sand conveying and mixing system according to the present invention.
Fig. 2 is a schematic sectional view of the mixing and arranging device of the present invention.
Fig. 3 is a schematic structural view of the mechanical sealing device of the present invention.
Fig. 4 is a schematic bottom view of the sand conveying and mixing system of the present invention.
Fig. 5 is a perspective view of the overall structure of the present invention.
Fig. 6 is a schematic view of the connection structure of the present invention.
Fig. 7 is a block diagram of a control structure of the present invention.
FIG. 8 is a flow chart of the control structure of the present invention.
In the figure: a first mixed discharge access pipeline 1, a second mixed discharge access pipeline 2, a first mixed discharge outlet pipeline 3, a second mixed discharge outlet pipeline 4, an outlet connection pipe 5, a flowmeter 6, a valve 7, a first inlet-outlet connection pipe 8, a second inlet-outlet connection pipe 9, a first mixed discharge device 10, a feed hopper 101, a driving device 102, a main shaft 103, an end cover 104, a booster impeller 105, a protective cover 106, a mechanical sealing device 107, a fixed shaft sleeve 1071, an elastic sleeve 1072, a connection cover 1073, a wear-resistant movable ring 1074, a stationary ring 1075, a bearing seat 108, an access opening 109, a tank body 110, a second mixed discharge device 11, a first liquid supply pump 12, a second liquid supply pump 13, an inlet connection pipe 14, a pressure sensor 15, a first input pressure sensor 1501, a second input pressure sensor 1502, a first output pressure sensor 1503, a second output pressure sensor 1504, a first sand conveying auger 16, a first auger driving device 161, a second sand conveying auger 17, a second auger driving device 171 and a main control device 18.
Detailed Description
Example 1:
as shown in fig. 1, 4, 5, 6, and 8, a sand conveying and mixing system comprises a mixing and discharging device, wherein the mixing and discharging device is provided with a closed tank 110, the top of the tank 110 is provided with a feed hopper 101, a pressurizing impeller 105 driven by a driving device to rotate is arranged below the feed hopper 101, the pressurizing impeller 105 is provided with a top opening communicated with the feed hopper 101, and a side wall opening is further provided, so that the granular materials in the feed hopper 101 are thrown into the tank 110 from the side wall opening by the centrifugal force generated by the rotation of the pressurizing impeller 105;
the mixed discharge access pipeline and the mixed discharge outlet pipeline are communicated with the tank body 110, a liquid supply pump is arranged on the mixed discharge access pipeline, an output pressure sensor is arranged on the mixed discharge outlet pipeline, a pressure sensor is input on the mixed discharge access pipeline, and a driving device of the supercharging impeller 105 and a driving device of the liquid supply pump are speed-adjustable driving devices. The sand conveying and mixing system is generally used for providing fracturing fluid for a fracturing system, the highest output pressure of the fracturing system can be more than 140Mpa, the fracturing fluid with pressure is provided for the input end of the fracturing system, the working efficiency of the fracturing system can be effectively improved, the faults of the fracturing system are reduced, and the output pressure of a mixed discharge port pipeline in the embodiment can reach 0.35-0.45 Mpa. The speed-adjustable driving device in the embodiment comprises a variable frequency motor, and the speed adjustment is realized by adopting a variable frequency control technology, or the speed adjustment is realized by adopting a hydraulic motor and an adjustable flow valve in a hydraulic oil circuit.
Preferably, as shown in fig. 2, the booster impeller 105 is provided with a top wall and a closed bottom wall, a top opening communicated with the feeding hopper 101 is arranged in the middle of the top wall, a side wall opening is arranged on the side wall of the booster impeller 105, and the top opening is communicated with the side wall opening;
the bottom wall becomes thinner from the middle to the edge. With this configuration, sand from the feed hopper 101 can be thrown into the tank 110 by utilizing centrifugal force, and the pressure in the tank 110 can be increased.
Preferably, as shown in fig. 2, the supercharging impeller 105 is fixedly connected with the main shaft 103, the top end of the main shaft 103 is connected with the driving device, the main shaft 103 substantially vertically penetrates through the feeding hopper 101 and is installed in the tank 110, the bottom of the main shaft 103 is rotatably connected with a bearing seat 108 fixedly arranged in the tank 110, and a mechanical sealing device 107 is arranged between the main shaft 103 and the bearing seat 108;
as shown in fig. 3, the mechanical sealing device 107 has the following structure: the fixed shaft sleeve 1071 is fixedly connected with the main shaft 103, a seal is formed between the fixed shaft sleeve 1071 and the outer wall of the main shaft 103, the bottom of the fixed shaft sleeve 1071 is provided with an elastic sleeve 1072, the elastic sleeve 1072 is fixedly connected with a connecting cover 1073, and the connecting cover 1073 is fixedly connected with a wear-resistant movable ring 1074; the elastic sleeve 1072 is preferably a metal bellows tube having elasticity, or a rubber tube in which a metal spring is embedded, or a separate rubber tube.
The stationary ring 1075 is connected with the bearing seat 108 in a sealing manner, and the end face of the stationary ring 1075 is in sliding sealing contact with the end face of the wear-resistant dynamic ring 1074. Compared with the existing sealing structure of the sealing ring, the mechanical sealing device can effectively prolong the service life of the sealing element and prolong the non-stop working time of equipment.
Preferably, as shown in fig. 2, a protective cover 106 is arranged on the periphery of the mechanical sealing device 107, and the protective cover 106 is fixedly connected with the main shaft 103 and rotates along with the main shaft 103; the protective cover 106 is provided with an expanded diameter edge, and a gap is formed between the expanded diameter edge and the bearing seat 108, so that the inner side pressure is lower than the outer side pressure in the rotating process of the protective cover 106. By the effect of the centrifugal force, the liquid flow in contact with the protective cover 106 is thrown away from the edge of the protective cover 106, so that the pressure of the medium around the mechanical seal 107 is reduced, which contributes to prolonging the service life of the mechanical seal 107. It has been estimated that the mechanical seal device 107 using the protective cover 106 has a failure-free operation time prolonged by 56%, which is presumed to be closely related to the decrease in the internal and external pressure difference of the mechanical seal device 107.
The preferable scheme is as shown in figure 1, and the sand conveying auger for feeding the mixing and discharging device is also arranged, and a driving device is arranged on the sand conveying auger; the discharge port of the sand conveying auger is positioned above the feed hopper 101.
As shown in fig. 8, the pressure value of the output pressure sensor is taken as a reference, the pressure value of the input pressure sensor is adjusted and followed by the rotation speed adjustment of the liquid feed pump, the pressure value of the input pressure sensor and the driving device of the booster impeller 105 have a corresponding relation, the rotation speed of the driving device of the booster impeller 105 is adjusted and followed by the rotation speed adjustment of the liquid feed pump, the rotation speed of the driving device of the booster impeller 105 and the rotation speed of the driving device of the sand conveying auger have a linkage relation, when the rotation speed of the driving device of the booster impeller 105 is constant, the rotation speed of the driving device of the sand conveying auger fluctuates within a certain range by taking the standard of no material shortage and no overflow, when the sand conveying amount needs to be changed, the rotation speed of the driving device of the booster impeller 105 correspondingly changes, and the driving device of the sand conveying auger is adjusted along with the rotation speed of the booster impeller 105.
In a preferred embodiment, as shown in fig. 4, a flow meter is further disposed on the mixed discharge outlet pipeline, and the flow meter is used for calculating the output flow rate of the mixed medium and correcting the output pressure value of the mixed discharge outlet pipeline. As shown in fig. 6, the flow meters 6 are respectively arranged on the first mixed discharge port pipeline 3 and the second mixed discharge port pipeline 4, and the first mixed discharge port pipeline 3 and the second mixed discharge port pipeline 4 are also used for connecting with an input pipeline of the fracturing system.
The preferred scheme is as shown in figures 1 and 4-6, the mixing and discharging device is divided into two groups, the mixing and discharging access pipelines and the mixing and discharging outlet pipelines are correspondingly divided into two groups, the two groups of mixing and discharging access pipelines are communicated through an inter-inlet connecting pipe 14, and the two groups of mixing and discharging outlet pipelines are communicated through an inter-outlet connecting pipe 5;
the mixed row access pipeline, the mixed discharge port pipeline, the inlet connecting pipe 14 and the outlet connecting pipe 5 are all provided with valve members 7, so that left suction left row, left suction right row, right suction left row, suction double row, double suction single row, double suction double row or bypass manifolds can be realized through switching of the valve members 7.
Specifically, as shown in fig. 6, the two mixing and discharging devices further include a first mixing and discharging inlet pipeline 1, a first mixing and discharging outlet pipeline 3, a second mixing and discharging inlet pipeline 2, and a second mixing and discharging outlet pipeline 4, wherein an inter-outlet connecting pipe 5 is disposed between the first mixing and discharging outlet pipeline 3 and the second mixing and discharging outlet pipeline 4, and a valve element 7, such as a butterfly valve 707, is disposed on the inter-outlet connecting pipe 5. The valve is an electric control or hydraulic control valve. The valve element 7 in this example is preferably a butterfly valve. The electric control or hydraulic control butterfly valve is convenient for realizing automatic or remote switching operation. With the structure, when one outlet pipeline has a problem, the two mixed discharging devices can be switched to use one outlet pipeline, or different discharging directions can be switched.
In a preferred embodiment, as shown in fig. 6, a valve is disposed on the first mixing and discharging port pipe 3, both upstream and downstream of the connection position of the first mixing and discharging port pipe 3 and the outlet connection pipe 5; such as butterfly valve 705 and 706.
Valves are arranged on the second mixed discharge outlet pipeline 4 at the upstream and downstream of the connecting position of the second mixed discharge outlet pipeline 4 and the outlet connecting pipe 5. Such as butterfly valve 708, butterfly valve 709 in fig. 6. The direction of the discharge pipeline is switched by each butterfly valve.
In a preferred scheme, as shown in fig. 6, a first inlet-outlet connecting pipe 8 is arranged between the first mixed-drainage access pipeline 1 and the first mixed-drainage outlet pipeline 3, and a valve is arranged on the first inlet-outlet connecting pipe 8; such as a butterfly valve 704.
A second inlet/outlet connecting pipe 9 is arranged between the second mixed discharge inlet pipeline 2 and the second mixed discharge outlet pipeline 4, and a valve element, such as a butterfly valve 710, is arranged on the second inlet/outlet connecting pipe 9. With the structure, the direction of the suction pipeline can be conveniently switched.
In a preferred scheme, as shown in fig. 6, valves are arranged on the upstream and downstream of the connection position of the first mixed drainage inlet pipeline 1 and the first mixed drainage outlet pipeline 3 with the first inlet and outlet connection pipe 8; such as butterfly valve 703, butterfly valve 706, butterfly valve 702, butterfly valve 705.
Valves, such as butterfly valves 708, 709, 711, and 712, are provided upstream and downstream of the connection point of the second inlet/outlet connection pipe 9 in the second mixing and discharging inlet pipe 2 and the second mixing and discharging outlet pipe 4.
Preferably, as shown in fig. 6, an inter-inlet connection pipe 14 is further disposed between the first mixed row inlet pipe 1 and the second mixed row inlet pipe 2, and a valve, such as a butterfly valve 714, is disposed on the inter-inlet connection pipe 14.
In a preferred embodiment, as shown in fig. 6, valve members are provided on the first mixed row inlet pipeline 1 and the second mixed row inlet pipeline 2 at positions upstream and downstream of the connection position with the inter-inlet connection pipe 14. Such as butterfly valve 701, butterfly valve 702, butterfly valve 713, butterfly valve 712.
In a preferred embodiment, as shown in fig. 6, the inter-inlet connection pipe 14, the first inlet/outlet connection pipe 8 and the second inlet/outlet connection pipe 9 arranged in parallel, and the inter-outlet connection pipe 5 are arranged in this order from upstream to downstream. By the structure, switching of different paths is realized.
In a preferred embodiment, as shown in fig. 6, one end of the first mixed drainage access pipeline 1 is connected to an outlet of the first liquid supply pump 12, and the other end of the first mixed drainage access pipeline 1 is connected to the first mixed drainage device 10;
one end of the first mixing and discharging port pipeline 3 is connected with a first mixing and discharging device 10;
one end of the second mixed-discharge access pipeline 2 is connected with an outlet of the second liquid supply pump 13, and the other end of the second mixed-discharge access pipeline 2 is connected with the second mixed-discharge device 11;
one end of the second mixing and discharging port pipeline 4 is connected with the second mixing and discharging device 11.
By the structure, the functions of left suction left discharge, left suction right discharge, right suction left discharge, suction double discharge, double suction single discharge, double suction double discharge or bypass manifold are respectively realized.
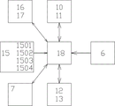
In a preferred embodiment, the first mixed row inlet pipe 1 is provided with a pressure sensor 1501, the first mixed row outlet pipe 3 is provided with a pressure sensor 1504, the second mixed row inlet pipe 2 is provided with a pressure sensor 1502, the second mixed row outlet pipe 4 is provided with a pressure sensor 1503, and feedback by the pressure sensor 15 is performed. The first liquid-feed pump 12 and the second liquid-feed pump 13 are caused to change the liquid-feed pressure, and the rotational speed of the booster impeller 105 of the mixing and discharging device is controlled.
The control system in this example is shown in fig. 7, the pressure sensor 15 is electrically connected to the main control device 18 for feeding back the pressure value in the pipeline, and the main control device 18 in this example preferably adopts a PLC, and may also adopt an embedded control system. The main control device 18 is also electrically connected with each valve 7, and the main control device 18 is used for realizing various functions by controlling the valve 7 to switch the connection state of the pipeline. The first liquid supply pump 12 and the second liquid supply pump 13 are electrically connected to a main control device 18 for controlling liquid supply speed and pressure of the liquid supply pumps. The first mixing and discharging device 10 and the second mixing and discharging device 11 are electrically connected with the main control device 18, and are used for controlling the rotating speed of the booster impeller 105, and further controlling the sand conveying speed and the pressure in the tank 110. The flow meter 6 is electrically connected with the master control device 18 and is used for collecting the discharge flow of the fracturing fluid and verifying the pressure sensor 15.
Example 2:
as shown in fig. 1 to 8, a control method using the sand conveying mixing and discharging system includes the following steps:
s1, comparing the output pressure value with a preset output pressure value by taking the output pressure value of the output pressure sensor as a reference;
s2, when the output pressure value is higher than the preset output pressure value, reducing the rotating speed of the driving device of the liquid supply pump so as to reduce the pressure of the liquid medium input into the tank body 110 of the mixing and discharging device, and carrying out feedback regulation on the rotating speed of the driving device of the liquid supply pump according to the input pressure sensor so as to form closed-loop control;
when the output pressure value is lower than the preset output pressure value, the rotating speed of the driving device of the liquid supply pump is increased so as to increase the pressure of the liquid medium input into the tank body 110 of the mixed-discharging device, and the rotating speed of the driving device of the liquid supply pump is subjected to feedback regulation according to the input pressure sensor to form closed-loop control;
s3, adjusting the rotation speed of the drive device of the booster impeller 105 according to the rotation speed of the drive device of the liquid feed pump; that is, when the rotation speed of the liquid feed pump changes, the rotation speed of the drive device of the booster impeller 105 changes accordingly, and the corresponding change is the volume of the medium input by the liquid feed pump and the volume of the sand input by the booster impeller 105, and the corresponding relationship is not necessarily linear, and is the corresponding data obtained through experiments.
Through the steps, the output pressure of the mixed medium is ensured to be stable on the basis of realizing stable ratio of sand conveying to liquid supply.
In a preferred scheme, in the step S3, a sand conveying auger for feeding the feed hopper 101 is further provided, the sand conveying auger is provided with a driving device, the rotating speed of the driving device of the sand conveying auger and the driving device of the booster impeller 105 have a subordination relationship, and the rotating speed of the driving device of the booster impeller 105 determines the rotating speed range of the driving device of the sand conveying auger; when the sand conveying speed needs to be adjusted on site, the rotating speed of the driving device of the booster impeller 105 can be correspondingly adjusted to maintain the proportioning balance, and the rotating speed of the driving device of the sand conveying auger can be adjusted along with the adjustment, so that material shortage or flood irrigation is prevented.
In another preferred scheme, when the rotating speed of the driving device of the booster impeller 105 changes, the command is synchronously transmitted to the driving device of the sand conveying auger by the main control device 18, so that the sand conveying speed of the driving device of the sand conveying auger is simultaneously adjusted, the rotating speed of the driving device of the booster impeller 105 is matched, material shortage or flood irrigation is prevented, and the control delay of the system is greatly reduced. It is further preferred that a video monitoring device is provided near the feed hopper 101 to compensate for accumulated control errors by video monitoring.
In the preferred scheme, independent preset output pressure values are preset in working modes of left suction left discharge, left suction right discharge, right suction left discharge, one suction double row, double suction single row or double suction double row, and the rotating speed of a driving device of the liquid supply pump has independent corresponding relation according to different working modes;
a flowmeter 6 is arranged on the mixed discharge outlet pipeline, the flowmeter 6 is used for collecting the output flow of the fracturing fluid, the flowmeter 6 is also used for correcting an output pressure sensor of the mixed discharge outlet pipeline, and the flow value in the preset process corresponds to the preset output pressure value; when the corresponding relation is lost, the preset output pressure value is unchanged and the flow value is increased, the rotating speed of a driving device of the liquid supply pump is correspondingly increased, and a warning is sent to remind that the output pressure sensor is in failure; the output pressure value is unchanged, the flow value is reduced, the rotating speed of a driving device of the liquid supply pump is correspondingly reduced, and a warning is sent to remind that the output pressure sensor has faults;
and the online maintenance function is realized by controlling each valve element 7 to switch the corresponding working mode. For example, when a certain mixing and discharging device is damaged and needs maintenance, the mixing and discharging device is disconnected and bypassed by the switching valve member 7, so that the mixing and discharging device can be maintained on line without shutdown.
The above-described embodiments are merely preferred embodiments of the present invention, and should not be construed as limiting the present invention, and the scope of the present invention is defined by the claims, and equivalents including technical features described in the claims. I.e., equivalent alterations and modifications within the scope hereof, are also intended to be within the scope of the invention. For the sake of brevity, all the combinations of the embodiments are not exemplified, and therefore, the technical features of the embodiments can be combined with each other to generate more technical solutions without conflict.

Claims (6)

1. The utility model provides a defeated sand mixing and discharging system which characterized by: the device comprises a mixing and discharging device, wherein the mixing and discharging device is provided with a closed tank body (110), the top of the tank body (110) is provided with a feed hopper (101), a pressurizing impeller (105) driven by a driving device to rotate is arranged below the feed hopper (101), the pressurizing impeller (105) is provided with a top opening communicated with the feed hopper (101), and a side wall opening is further formed, so that particle materials in the feed hopper (101) are thrown into the tank body (110) from the side wall opening through the centrifugal force generated by the rotation of the pressurizing impeller (105);
the mixed-discharging access pipeline and the mixed-discharging outlet pipeline are communicated with the tank body (110), a liquid supply pump is arranged on the mixed-discharging access pipeline, an output pressure sensor is arranged on the mixed-discharging outlet pipeline, a pressure sensor is input on the mixed-discharging access pipeline, and a driving device of the supercharging impeller (105) and a driving device of the liquid supply pump are speed-adjustable driving devices;
the supercharging impeller (105) is fixedly connected with a main shaft (103), the top end of the main shaft (103) is connected with a driving device, the main shaft (103) approximately vertically penetrates through a feed hopper (101) and is installed in a tank body (110), the bottom of the main shaft (103) is rotatably connected with a bearing seat (108) fixedly arranged in the tank body (110), and a mechanical sealing device (107) is arranged between the main shaft (103) and the bearing seat (108);
a protective cover (106) is arranged on the periphery of the mechanical sealing device (107), and the protective cover (106) is fixedly connected with the main shaft (103) and rotates along with the main shaft (103); the protective cover (106) is provided with an expanded edge, and a gap is formed between the expanded edge and the bearing seat (108), so that the inner side pressure of the protective cover (106) is lower than the outer side pressure in the rotating process;
the sand conveying auger is used for feeding the mixing and discharging device and is provided with a driving device;
the method comprises the following steps that the pressure value of an output pressure sensor is taken as a reference, the pressure value of the input pressure sensor is adjusted and followed by the rotation speed of a liquid supply pump, a corresponding relation exists between the pressure value of the input pressure sensor and a driving device of a booster impeller (105), the rotation speed of the driving device of the booster impeller (105) is adjusted by the rotation speed of the liquid supply pump, a linkage relation exists between the rotation speed of the driving device of the booster impeller (105) and the rotation speed of a driving device of a sand conveying auger, when the rotation speed of the driving device of the booster impeller (105) is fixed, the rotation speed of the driving device of the sand conveying auger fluctuates within a certain range by taking the standard of no material shortage and no overflow, when the sand conveying amount needs to be changed, the rotation speed of the driving device of the booster impeller (105) correspondingly changes, and the driving device of the sand conveying auger is adjusted along with the rotation speed of the booster impeller (105);
the mixed discharge outlet pipeline is also provided with a flowmeter, and the flowmeter is used for calculating the output flow of the mixed medium and correcting the output pressure value of the mixed discharge outlet pipeline;
the two groups of mixing and discharging devices are two groups, the mixing and discharging access pipelines and the mixing and discharging outlet pipelines are correspondingly two groups, the two groups of mixing and discharging access pipelines are communicated through an inlet connecting pipe (14), and the two groups of mixing and discharging outlet pipelines are communicated through an outlet connecting pipe (5);
the mixed row access pipeline, the mixed discharge port pipeline, the inlet connecting pipe (14) and the outlet connecting pipe (5) are respectively provided with a valve (7) so as to realize the functions of left suction left row, left suction right row, right suction left row, suction double row, double suction single row, double suction double row or bypass manifold by switching the valves (7).
2. The sand conveying and mixing system as recited in claim 1, wherein: the supercharging impeller (105) is provided with a top wall and a closed bottom wall, a top opening communicated with the feed hopper (101) is formed in the middle of the top wall, a side wall opening is formed in the side wall of the supercharging impeller (105), and the top opening is communicated with the side wall opening;
the bottom wall becomes thinner from the middle to the edge.
3. The sand conveying and mixing system as recited in claim 1, wherein:
the mechanical sealing device (107) is structurally characterized in that: the fixed shaft sleeve (1071) is fixedly connected with the main shaft (103), a seal is formed between the fixed shaft sleeve (1071) and the outer wall of the main shaft (103), the bottom of the fixed shaft sleeve (1071) is provided with an elastic sleeve (1072), the elastic sleeve (1072) is fixedly connected with a connecting cover (1073), and the connecting cover (1073) is fixedly connected with a wear-resistant movable ring (1074);
the static ring (1075) is connected with the bearing seat (108) in a sealing way, and the end face of the static ring (1075) is in sliding sealing contact with the end face of the wear-resistant dynamic ring (1074).
4. A control method using the sand conveying and mixing system as claimed in any one of claims 1 to 3, characterized by comprising the steps of:
s1, comparing the output pressure value with a preset output pressure value by taking the output pressure value of the output pressure sensor as a reference;
s2, when the output pressure value is higher than the preset output pressure value, reducing the rotating speed of the driving device of the liquid supply pump so as to reduce the pressure of the liquid medium input into the tank body (110) of the mixing and discharging device, and carrying out feedback regulation on the rotating speed of the driving device of the liquid supply pump according to the input pressure sensor;
when the output pressure value is lower than the preset output pressure value, the rotating speed of the driving device of the liquid supply pump is increased so as to increase the pressure of the liquid medium input into the tank body (110) of the mixed-discharging device, and the rotating speed of the driving device of the liquid supply pump is subjected to feedback regulation according to the input pressure sensor;
s3, correspondingly adjusting the rotating speed of the driving device of the booster impeller (105) according to the rotating speed of the driving device of the liquid supply pump;
through the steps, the output pressure of the mixed medium is ensured to be stable on the basis of realizing stable ratio of sand conveying to liquid supply.
5. The control method of the sand conveying mixing and discharging system as claimed in claim 4, wherein: in step S3, a sand conveying auger for feeding the feed hopper (101) is further provided, the sand conveying auger is provided with a driving device, the rotation speed of the driving device of the sand conveying auger and the driving device of the booster impeller (105) have a subordination relationship, and the rotation speed of the driving device of the booster impeller (105) determines the rotation speed range of the driving device of the sand conveying auger; when the sand conveying speed needs to be adjusted on site, the rotating speed of the driving device of the booster impeller (105) can be correspondingly adjusted to maintain the proportioning balance, and the rotating speed of the driving device of the sand conveying auger can be adjusted along with the adjustment, so that material shortage or flood irrigation is prevented.
6. The control method of the sand conveying mixing and discharging system as claimed in claim 4, wherein: under the working modes of left suction left discharge, left suction right discharge, right suction left discharge, suction double discharge, double suction single discharge or double suction double discharge, independent preset output pressure values are preset, and the rotating speed of a driving device of the liquid supply pump has independent corresponding relation according to different working modes;
a flowmeter is arranged on the mixed discharge outlet pipeline and used for correcting an output pressure sensor of the mixed discharge outlet pipeline, and the preset intermediate flow value corresponds to the preset output pressure value; when the corresponding relation is lost, the preset output pressure value is unchanged and the flow value is increased, the rotating speed of a driving device of the liquid supply pump is correspondingly increased, and a warning is sent to remind that the output pressure sensor is in failure; the output pressure value is unchanged, the flow value is reduced, the rotating speed of a driving device of the liquid supply pump is correspondingly reduced, and a warning is sent to remind that the output pressure sensor has faults;
and performing online maintenance by switching corresponding working modes.
CN201911320515.9A 2019-12-19 2019-12-19 Sand conveying and mixing system and control method Active CN111005710B (en)

Priority Applications (1)

Application Number Priority Date Filing Date Title
CN201911320515.9A CN111005710B (en) 2019-12-19 2019-12-19 Sand conveying and mixing system and control method

Applications Claiming Priority (1)

Application Number Priority Date Filing Date Title
CN201911320515.9A CN111005710B (en) 2019-12-19 2019-12-19 Sand conveying and mixing system and control method

Publications (2)

Publication Number Publication Date
CN111005710A CN111005710A (en) 2020-04-14
CN111005710B true CN111005710B (en) 2022-03-18

Family

ID=70116705

Family Applications (1)

Application Number Title Priority Date Filing Date
CN201911320515.9A Active CN111005710B (en) 2019-12-19 2019-12-19 Sand conveying and mixing system and control method

Country Status (1)

Country Link
CN (1) CN111005710B (en)

Families Citing this family (6)

* Cited by examiner, † Cited by third party
Publication number Priority date Publication date Assignee Title
WO2022205401A1 (en) * 2021-04-02 2022-10-06 烟台杰瑞石油装备技术有限公司 Fracturing system, control system for fracturing system, and control method
CN112919320B (en) 2021-04-02 2023-12-26 烟台杰瑞石油装备技术有限公司 Sand conveying equipment, control method and equipment thereof and storage medium
CN112943203B (en) 2021-04-02 2024-04-05 烟台杰瑞石油装备技术有限公司 Fracturing system, control system and control method of fracturing system
CN113546557A (en) * 2021-06-29 2021-10-26 四川宏华石油设备有限公司 Sand mixing device
CN113464112A (en) 2021-07-30 2021-10-01 烟台杰瑞石油装备技术有限公司 Mix row device, mix row system and fracturing system
CN113428616B (en) 2021-08-09 2025-04-15 烟台杰瑞石油装备技术有限公司 Sand storage and transportation equipment

Citations (13)

* Cited by examiner, † Cited by third party
Publication number Priority date Publication date Assignee Title
CN200968421Y (en) * 2006-11-20 2007-10-31 河南省中原大化集团有限责任公司 Bellow type machine oil seal
CN101338764A (en) * 2008-08-01 2009-01-07 王加华 Multifunctional mechanical sealing axle sleeve
CN201889391U (en) * 2010-11-19 2011-07-06 重庆潍柴发动机厂 Vertical screw conveyer of sand mixer
CN102927014A (en) * 2012-11-29 2013-02-13 无锡艾比德泵业有限公司 Self-cooling centrifugal pump
CN204175605U (en) * 2014-08-15 2015-02-25 锦州市劲弓泵业有限责任公司 The multi-functional pump cover connecting plate of double suction pump
CN105251403A (en) * 2015-11-06 2016-01-20 四机赛瓦石油钻采设备有限公司 Pressurized mixing device
CN105298860A (en) * 2014-06-13 2016-02-03 沈小明 Ultra-wearproof mechanical seal mixing pump
CN106089175A (en) * 2016-08-17 2016-11-09 中石化石油工程机械有限公司第四机械厂 A kind of discharge capacity self adaptation mixing device and control method
CN207296985U (en) * 2017-10-16 2018-05-01 天津升华机械设备有限公司 A kind of pre-dispersed fiber mix conveying appliance
US10107085B2 (en) * 2012-10-05 2018-10-23 Evolution Well Services Electric blender system, apparatus and method for use in fracturing underground formations using liquid petroleum gas
CN208281221U (en) * 2018-05-21 2018-12-25 南京布鲁克林环保设备有限公司 A kind of mechanical seal protective cover of proof submersible sand discharging pump
CN208934678U (en) * 2018-09-13 2019-06-04 中石化石油机械股份有限公司研究院 Mulling efficient vehicle mixing device
CN211692431U (en) * 2019-12-19 2020-10-16 中石化四机石油机械有限公司 Sand conveying and mixing device

Family Cites Families (5)

* Cited by examiner, † Cited by third party
Publication number Priority date Publication date Assignee Title
AU8001100A (en) * 1999-10-06 2001-05-10 Vaughan Co., Inc. Centrifugal pump improvements
FR2994706B1 (en) * 2012-08-27 2014-08-22 Spcm Sa ADDITIVE PREPARATION CENTER FOR HYDRAULIC FRACTURING OPERATIONS AND HYDRAULIC FRACTURING METHOD USING THE PREPARATION CENTER
CN102996107A (en) * 2012-12-07 2013-03-27 东营盛世石油科技有限责任公司 Fracturing process for online continuous preparation based on liquid polymer
CA2939162C (en) * 2014-02-27 2023-10-24 Rajesh Luharuka Mixing apparatus with stator and method
EP3328529B1 (en) * 2015-07-29 2019-07-10 Disa Industries A/S Sand mixing device and method of mixing sand

Patent Citations (13)

* Cited by examiner, † Cited by third party
Publication number Priority date Publication date Assignee Title
CN200968421Y (en) * 2006-11-20 2007-10-31 河南省中原大化集团有限责任公司 Bellow type machine oil seal
CN101338764A (en) * 2008-08-01 2009-01-07 王加华 Multifunctional mechanical sealing axle sleeve
CN201889391U (en) * 2010-11-19 2011-07-06 重庆潍柴发动机厂 Vertical screw conveyer of sand mixer
US10107085B2 (en) * 2012-10-05 2018-10-23 Evolution Well Services Electric blender system, apparatus and method for use in fracturing underground formations using liquid petroleum gas
CN102927014A (en) * 2012-11-29 2013-02-13 无锡艾比德泵业有限公司 Self-cooling centrifugal pump
CN105298860A (en) * 2014-06-13 2016-02-03 沈小明 Ultra-wearproof mechanical seal mixing pump
CN204175605U (en) * 2014-08-15 2015-02-25 锦州市劲弓泵业有限责任公司 The multi-functional pump cover connecting plate of double suction pump
CN105251403A (en) * 2015-11-06 2016-01-20 四机赛瓦石油钻采设备有限公司 Pressurized mixing device
CN106089175A (en) * 2016-08-17 2016-11-09 中石化石油工程机械有限公司第四机械厂 A kind of discharge capacity self adaptation mixing device and control method
CN207296985U (en) * 2017-10-16 2018-05-01 天津升华机械设备有限公司 A kind of pre-dispersed fiber mix conveying appliance
CN208281221U (en) * 2018-05-21 2018-12-25 南京布鲁克林环保设备有限公司 A kind of mechanical seal protective cover of proof submersible sand discharging pump
CN208934678U (en) * 2018-09-13 2019-06-04 中石化石油机械股份有限公司研究院 Mulling efficient vehicle mixing device
CN211692431U (en) * 2019-12-19 2020-10-16 中石化四机石油机械有限公司 Sand conveying and mixing device

Also Published As

Publication number Publication date
CN111005710A (en) 2020-04-14

Similar Documents

Publication Publication Date Title
CN111005710B (en) Sand conveying and mixing system and control method
CN211448645U (en) Mixing and arranging device
US20090314353A1 (en) Apparatus and a method for regulation of the energy potential in a fluid column located within a pipeline
CN103097650A (en) A compensated barrier and lubrication fluids pressure regulation system for a subsea motor and pump module
CN102971487A (en) Differential pressure controlled motor and pump barrier fluids pressure regulation system
JP2022516145A (en) Variable capacity hydraulic pump set and excavator
CN114234046A (en) Skid-mounted system for mixed oil and gas transportation
CN211692431U (en) Sand conveying and mixing device
CN102383605B (en) Lubrication system of concrete machinery and concrete machinery
CN201875233U (en) Multifunctional constant flow adjusting valve
CN102062107A (en) Multi-stage axial flow submerged pump with long shaft and method for conveying phosgene
CN111042789B (en) Mixed discharging system
CN102162539A (en) Multi-functional constant flow control valve
CN113969989B (en) Water-saving valve capable of semi-automatically controlling flow
CN201461399U (en) Skid-mounting system for multiphase pump
US20130146299A1 (en) Combined Barrier and Lubrication Fluids Pressure Regulation System and Unit for a Subsea Motor and Pump Module
CN108626054B (en) Movable Blade Operating System of Hydraulic Machinery
CN203189783U (en) Diaphragm valve
CN117432930B (en) Wellhead natural gas mixed transportation rapid supercharging device and application method
CN201991790U (en) Long shaft multi-stage axial flow submerged pump
CN207582562U (en) Duct type water system
CN101210631B (en) Gyration type hydraulic operated valve
CN106128813B (en) Portable hydraulic operating mechanism and the high-tension switch gear for using the operating mechanism
CN116853846A (en) Eccentric rotary valve
CN103499007A (en) Oil pump discharging amount regulating device

Legal Events

Date Code Title Description
PB01 Publication
PB01 Publication
SE01 Entry into force of request for substantive examination
SE01 Entry into force of request for substantive examination
TA01 Transfer of patent application right

Effective date of registration: 20210928

Address after: 434020 Longshan Temple Street, Jingzhou District, Jingzhou, Hubei

Applicant after: SINOPEC SIJI PETROLEUM MACHINERY Co.,Ltd.

Applicant after: SINOPEC Group

Applicant after: SINOPEC OILFIELD EQUIPMENT Corp.

Address before: 434020 Longshan Temple Street, Jingzhou District, Jingzhou, Hubei

Applicant before: SINOPEC SIJI PETROLEUM MACHINERY Co.,Ltd.

Applicant before: SINOPEC OILFIELD EQUIPMENT Corp.

TA01 Transfer of patent application right
GR01 Patent grant
GR01 Patent grant