CN110925876A - A tandem single cold and heat source fresh air humidity control unit - Google Patents

A tandem single cold and heat source fresh air humidity control unit Download PDF

Info

Publication number
CN110925876A
CN110925876A CN201911295103.4A CN201911295103A CN110925876A CN 110925876 A CN110925876 A CN 110925876A CN 201911295103 A CN201911295103 A CN 201911295103A CN 110925876 A CN110925876 A CN 110925876A
Authority
CN
China
Prior art keywords
condenser
evaporator
expansion valve
fresh air
reheat
Prior art date
Legal status (The legal status is an assumption and is not a legal conclusion. Google has not performed a legal analysis and makes no representation as to the accuracy of the status listed.)
Pending
Application number
CN201911295103.4A
Other languages
Chinese (zh)
Inventor
王宏革
薛明明
毕承志
Current Assignee (The listed assignees may be inaccurate. Google has not performed a legal analysis and makes no representation or warranty as to the accuracy of the list.)
Hunan Hongxiang Indoor Climate Technology Co Ltd
Original Assignee
Hunan Hongxiang Indoor Climate Technology Co Ltd
Priority date (The priority date is an assumption and is not a legal conclusion. Google has not performed a legal analysis and makes no representation as to the accuracy of the date listed.)
Filing date
Publication date
Application filed by Hunan Hongxiang Indoor Climate Technology Co Ltd filed Critical Hunan Hongxiang Indoor Climate Technology Co Ltd
Priority to CN201911295103.4A priority Critical patent/CN110925876A/en
Publication of CN110925876A publication Critical patent/CN110925876A/en
Pending legal-status Critical Current

Links

Images

Classifications

    • FMECHANICAL ENGINEERING; LIGHTING; HEATING; WEAPONS; BLASTING
    • F24HEATING; RANGES; VENTILATING
    • F24FAIR-CONDITIONING; AIR-HUMIDIFICATION; VENTILATION; USE OF AIR CURRENTS FOR SCREENING
    • F24F1/00Room units for air-conditioning, e.g. separate or self-contained units or units receiving primary air from a central station
    • F24F1/0003Room units for air-conditioning, e.g. separate or self-contained units or units receiving primary air from a central station characterised by a split arrangement, wherein parts of the air-conditioning system, e.g. evaporator and condenser, are in separately located units
    • FMECHANICAL ENGINEERING; LIGHTING; HEATING; WEAPONS; BLASTING
    • F24HEATING; RANGES; VENTILATING
    • F24FAIR-CONDITIONING; AIR-HUMIDIFICATION; VENTILATION; USE OF AIR CURRENTS FOR SCREENING
    • F24F1/00Room units for air-conditioning, e.g. separate or self-contained units or units receiving primary air from a central station
    • F24F1/0007Indoor units, e.g. fan coil units
    • F24F1/0059Indoor units, e.g. fan coil units characterised by heat exchangers
    • F24F1/0063Indoor units, e.g. fan coil units characterised by heat exchangers by the mounting or arrangement of the heat exchangers
    • FMECHANICAL ENGINEERING; LIGHTING; HEATING; WEAPONS; BLASTING
    • F24HEATING; RANGES; VENTILATING
    • F24FAIR-CONDITIONING; AIR-HUMIDIFICATION; VENTILATION; USE OF AIR CURRENTS FOR SCREENING
    • F24F1/00Room units for air-conditioning, e.g. separate or self-contained units or units receiving primary air from a central station
    • F24F1/0007Indoor units, e.g. fan coil units
    • F24F1/0071Indoor units, e.g. fan coil units with means for purifying supplied air
    • FMECHANICAL ENGINEERING; LIGHTING; HEATING; WEAPONS; BLASTING
    • F24HEATING; RANGES; VENTILATING
    • F24FAIR-CONDITIONING; AIR-HUMIDIFICATION; VENTILATION; USE OF AIR CURRENTS FOR SCREENING
    • F24F1/00Room units for air-conditioning, e.g. separate or self-contained units or units receiving primary air from a central station
    • F24F1/0007Indoor units, e.g. fan coil units
    • F24F1/0071Indoor units, e.g. fan coil units with means for purifying supplied air
    • F24F1/0073Indoor units, e.g. fan coil units with means for purifying supplied air characterised by the mounting or arrangement of filters
    • FMECHANICAL ENGINEERING; LIGHTING; HEATING; WEAPONS; BLASTING
    • F24HEATING; RANGES; VENTILATING
    • F24FAIR-CONDITIONING; AIR-HUMIDIFICATION; VENTILATION; USE OF AIR CURRENTS FOR SCREENING
    • F24F1/00Room units for air-conditioning, e.g. separate or self-contained units or units receiving primary air from a central station
    • F24F1/0007Indoor units, e.g. fan coil units
    • F24F1/0083Indoor units, e.g. fan coil units with dehumidification means
    • FMECHANICAL ENGINEERING; LIGHTING; HEATING; WEAPONS; BLASTING
    • F24HEATING; RANGES; VENTILATING
    • F24FAIR-CONDITIONING; AIR-HUMIDIFICATION; VENTILATION; USE OF AIR CURRENTS FOR SCREENING
    • F24F1/00Room units for air-conditioning, e.g. separate or self-contained units or units receiving primary air from a central station
    • F24F1/0007Indoor units, e.g. fan coil units
    • F24F1/0087Indoor units, e.g. fan coil units with humidification means
    • FMECHANICAL ENGINEERING; LIGHTING; HEATING; WEAPONS; BLASTING
    • F24HEATING; RANGES; VENTILATING
    • F24FAIR-CONDITIONING; AIR-HUMIDIFICATION; VENTILATION; USE OF AIR CURRENTS FOR SCREENING
    • F24F1/00Room units for air-conditioning, e.g. separate or self-contained units or units receiving primary air from a central station
    • F24F1/06Separate outdoor units, e.g. outdoor unit to be linked to a separate room comprising a compressor and a heat exchanger
    • FMECHANICAL ENGINEERING; LIGHTING; HEATING; WEAPONS; BLASTING
    • F24HEATING; RANGES; VENTILATING
    • F24FAIR-CONDITIONING; AIR-HUMIDIFICATION; VENTILATION; USE OF AIR CURRENTS FOR SCREENING
    • F24F11/00Control or safety arrangements
    • F24F11/89Arrangement or mounting of control or safety devices
    • FMECHANICAL ENGINEERING; LIGHTING; HEATING; WEAPONS; BLASTING
    • F24HEATING; RANGES; VENTILATING
    • F24FAIR-CONDITIONING; AIR-HUMIDIFICATION; VENTILATION; USE OF AIR CURRENTS FOR SCREENING
    • F24F13/00Details common to, or for air-conditioning, air-humidification, ventilation or use of air currents for screening
    • F24F13/28Arrangement or mounting of filters

Landscapes

  • Engineering & Computer Science (AREA)
  • Chemical & Material Sciences (AREA)
  • Combustion & Propulsion (AREA)
  • Mechanical Engineering (AREA)
  • General Engineering & Computer Science (AREA)
  • Physics & Mathematics (AREA)
  • Thermal Sciences (AREA)
  • Air Conditioning Control Device (AREA)

Abstract

本发明属于一种新风调湿机组,具体是涉及到一种串联式单冷热源新风调湿机组,包括室内机和室外机,所述室内机包括依次设置的进风口、滤网组件、蒸发器、再热冷凝器、加湿器、风机和出风口,所述室外机包括四通阀以及与蒸发器构成回路的压缩机、冷凝器和室外膨胀阀,所述蒸发器、压缩机和冷凝器均与四通阀连接,冷凝器上设置有散热器,所述再热冷凝器通过管路串联设置在冷凝器和蒸发器之间,再热冷凝器所在管路上并联设置有再热膨胀阀,本发明采用单冷热源对空气进行处理,再热冷凝器的加热温度控制通过调节再热膨胀阀的流量即可,可实现无极调节,调节过程简单灵活,室内机与室外机仅通过两根管路连接,降低安装和连接的难度。

Figure 201911295103

The invention belongs to a fresh air humidity control unit, and in particular relates to a series type fresh air humidity control unit with a single cold and heat source, comprising an indoor unit and an outdoor unit, wherein the indoor unit includes an air inlet, a filter screen assembly, an evaporation unit arranged in sequence The outdoor unit includes a four-way valve and a compressor, a condenser and an outdoor expansion valve forming a circuit with the evaporator, the evaporator, the compressor and the condenser Both are connected with the four-way valve, the condenser is provided with a radiator, the reheat condenser is arranged in series between the condenser and the evaporator through a pipeline, and a reheat expansion valve is arranged in parallel on the pipeline where the reheat condenser is located. The invention uses a single cold and heat source to process the air, and the heating temperature of the reheating condenser can be controlled by adjusting the flow rate of the reheating expansion valve, which can realize stepless adjustment, the adjustment process is simple and flexible, and the indoor unit and the outdoor unit only pass through two pipelines Connect, reduce the difficulty of installation and connection.

Figure 201911295103

Description

Serial-type single cold heat source fresh air humidifying unit
Technical Field
The invention belongs to a fresh air humidity conditioning unit, and particularly relates to a serial single cold heat source fresh air humidity conditioning unit.
Background
With the improvement of life quality, the requirements of people on living environment are continuously improved. In the house and the working environment, not only is there a fresh air system for indoor and outdoor ventilation, but also there is corresponding air treatment equipment for the temperature, humidity and PM2.5 content in the air. For a set of new house, the optional air conditioning equipment includes fresh air purification system that indoor and outdoor takes a breath, the air conditioning system of regulation indoor temperature, the dehumidification system of regulation indoor humidity, winter humidification system etc. too much pipeline design not only the installation degree of difficulty is big, has increased design and construction cost moreover, has also brought the trouble for subsequent maintenance.
In the existing double-cold-source fresh air unit, the heat pump water machine provides cold water to pre-cool fresh air during dehumidification, and the direct expansion system performs deep dehumidification and temperature adjustment. The direct expansion system is provided with a main condenser and an auxiliary condenser, the auxiliary condenser recovers part of condensation heat to heat the dehumidified air, and the main condenser discharges the condensation heat. The condensation heat discharged by the main condenser of the existing double-cold-source fresh air handling unit is directly discharged to the heat pump water machine, and the cold water heated after absorbing the condensation heat is cooled by the heat pump water machine and then recycled. And the heat pump water machine is used for cooling the cold water heated after absorbing the condensation heat, so that redundant energy is consumed, and the energy efficiency ratio of the system is reduced.
Disclosure of Invention
The invention aims to provide a serial single cold heat source fresh air humidity adjusting unit with a compact structure.
The indoor unit comprises an air inlet, a filter screen assembly, an evaporator, a reheating condenser, a humidifier, a fan and an air outlet which are sequentially arranged, the outdoor unit comprises a four-way valve, a compressor, a condenser and an outdoor expansion valve, the compressor, the condenser and the outdoor expansion valve form a loop with the evaporator, the compressor and the condenser are all connected with the four-way valve, a radiator is arranged on the condenser, the reheating condenser is arranged between the condenser and the evaporator in series through a pipeline, and the reheating expansion valve is arranged on the pipeline where the reheating condenser is located in parallel.
Furthermore, a check valve is arranged between the reheat condenser and the evaporator towards the evaporator, and the check valve, the reheat condenser and the reheat expansion valve are connected in parallel.
Furthermore, a main expansion valve is arranged between the evaporator and the reheating condenser and on one side close to the evaporator, the main expansion valve and the outdoor expansion valve are selected for use, the main expansion valve is connected with a one-way valve facing the condenser in parallel, and the outdoor expansion valve is connected with a one-way valve facing the evaporator in parallel.
Furthermore, the air inlet comprises a return air valve communicated with indoor air and a fresh air valve communicated with outdoor air.
Furthermore, an ultraviolet lamp is arranged between the humidifier and the fan.
Further, the fan is a centrifugal fan.
Further, the radiator is an axial flow fan.
Furthermore, the filter screen component comprises a primary filter, a medium filter and a high efficiency filter which are arranged in sequence.
Furthermore, the primary filter and the high-efficiency filter are provided with a wind pressure difference switch.
The invention also comprises a control system, wherein the control system comprises a controller, and a temperature sensor, a temperature and humidity sensor and a pressure sensor which are electrically connected with the controller, the temperature sensor is arranged between the evaporator and the reheating condenser, the temperature and humidity sensor is arranged on the air inlet and the air outlet, the pressure sensor is arranged on the air suction and exhaust pipeline of the compressor, and the controller is also electrically connected with the compressor, the fan and the radiator.
The invention has the advantages that the air is treated by adopting a single cold heat source, the condition that for example a double-cold-source fresh air dehumidifying unit in the current market needs a water system to operate in a matching way is avoided, the energy efficiency ratio of the system is increased, in a dehumidifying mode, the heating temperature of a reheating condenser is controlled by adjusting the flow of a reheating expansion valve, stepless adjustment can be realized, and the adjusting process is simple and flexible; the reheating condenser improves the temperature of the air cooled and dehumidified by the evaporator by recovering condensation heat, reduces the selection of other heating accessories and reduces the production cost and energy consumption of the unit; compared with a double-cold-source humidifying unit, the condenser does not need to be cooled by a heat pump water machine, so that the energy efficiency ratio of the system is improved;
the indoor unit and the outdoor unit are connected through only two pipelines, so that the difficulty in installation and connection is reduced.
The fresh air humidifying unit has the functions of dehumidifying, cooling and temperature regulating of fresh air in summer; the humidifier has the functions of humidifying and heating in winter; the ventilation function is realized in the transition season, and the adaptability and the comfort are high; compact overall structure, high efficiency and energy saving.
Drawings
FIG. 1 is a schematic diagram of a system for dehumidification according to the present invention;
FIG. 2 is a schematic diagram of the operation of a four-way valve in dehumidification;
FIG. 3 is a schematic diagram of the system for heating according to the present invention;
FIG. 4 is a schematic diagram of the four-way valve in heating operation.
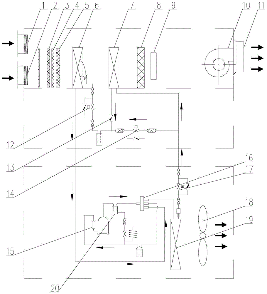
In the figure, a return air valve 1, a fresh air valve 2, a primary filter 3, a secondary filter 4, a high-efficiency filter 5, an evaporator 6, a reheat condenser 7, a humidifier 8, an ultraviolet lamp 9, a fan 10, an air outlet 11, a main expansion valve 12, a check valve 13, a reheat expansion valve 14, a compressor 15, a four-way valve 16, an outdoor expansion valve 17, an axial flow fan 18, a condenser 19 and an oil separator 20 are arranged.
Detailed Description
As shown in fig. 1 to 4, the present invention includes an indoor unit and an outdoor unit, the indoor unit includes an air inlet, a filter screen assembly, an evaporator 6, a reheat condenser 7, a humidifier 8, a fan 10 and an air outlet 11, which are sequentially arranged along an air circulation direction, and the filter screen assembly is a component for filtering air; the evaporator 6 is a component for cooling, dehumidifying or heating air; the reheating condenser 7 is used for heating the air after refrigeration and dehumidification when the evaporator 6 refrigerates and dehumidifies the air; the humidifier 8 is used for humidifying the heated air when the evaporator 6 heats the air; the fan 10 is used for supplying air to the indoor unit from the air inlet side to the air outlet 11 side in a positive pressure manner, the outdoor unit is used for providing a heat source or a cold source for the evaporator 6 and the reheating condenser 7 and comprises a four-way valve 16, a compressor 15, a condenser 19 and an outdoor expansion valve 17, the compressor 15 and the condenser 19 form a loop with the evaporator 6, all oil ports corresponding to the four-way valve 16 are connected, the flow direction of a refrigerant can be adjusted by adjusting the four-way valve 16, so that the evaporator 6 is controlled to refrigerate and dehumidify the air or heat the air, the condenser 19 is provided with a radiator, the radiator is used for radiating heat or releasing cold energy of the condenser 19, the reheating condenser 7 is serially connected between the condenser 19 and the evaporator 6 through a pipeline, and the reheating condenser 7 is used for recovering partial condensation heat to heat and heat the air after the, the condenser 19 and the reheat condenser 7 are arranged in series, so that the installation and connection difficulty is simplified, the pipeline where the reheat condenser 7 is arranged is provided with the reheat expansion valve 14 in parallel, and the flow rate of the refrigerant flowing into the reheat condenser 7 can be adjusted by adjusting the flow rate of the reheat expansion valve 14, so that the heat rate of the refrigerant discharged by the reheat condenser 7 and the condenser 19 is adjusted.
Be provided with check valve 13 towards evaporimeter 6 between reheat condenser 7 and the evaporimeter 6, check valve 13, reheat condenser 7 and reheat expansion valve 14 are parallelly connected, owing to be in when heating the mode, need not to dehumidify the air through humidifying unit, and reheat condenser need be closed, through setting up a check valve 13, realizes heating the mode in, reheat condenser is automatic to be in the closed condition, simplifies and adjusts the degree of difficulty, is more convenient for realize automated control.
A main expansion valve 12 is arranged between the evaporator 6 and the reheat condenser 7 and on one side close to the evaporator 6, the main expansion valve 12 is selectively used with an outdoor expansion valve 17, in a dehumidification mode, the outdoor expansion valve 17 is closed, and the main expansion valve 12 works to reduce the pressure of the high-pressure normal-temperature refrigerant flowing out of the condenser 19; in the heating mode, the main expansion valve 12 is closed, and the outdoor expansion valve 17 is operated to reduce the pressure of the high-pressure normal-temperature refrigerant flowing out of the evaporator 6;
a main expansion valve 12 and an outdoor expansion valve 17 which are respectively used for refrigerating and heating of the evaporator 6 are arranged between the condenser 19 and the evaporator 6, the main expansion valve 12 is arranged at one side close to the evaporator 6, and the outdoor expansion valve 17 is arranged at one side close to the condenser 19, so that the situation that the refrigerant is changed into low-pressure low-temperature liquid refrigerant through the evaporator 6 and the main expansion valve 12 firstly and then is sent to the condenser 19 through a long pipeline in the heating mode can be avoided, and the condition that the service life of the pipeline is influenced by the fact that the low-pressure low-temperature liquid refrigerant flows through the long.
The main expansion valve 12 is connected in parallel with a check valve toward the condenser 19, and the outdoor expansion valve 17 is connected in parallel with a check valve toward the evaporator 6, thereby ensuring communication of the pipes when the main expansion valve 12 and the outdoor expansion valve 17 are selected for use.
The air inlet comprises an air return air valve 1 communicated with indoor air and a fresh air valve 2 communicated with outdoor air, three air inlet modes of full fresh air, fresh air mixing and full return air can be switched by adjusting the air inlet proportion of the air return air valve 1 and the fresh air valve 2, and the proportion of the air return air valve 1 can be properly increased under the condition that the oxygen in the indoor air is enough, so that the cold quantity or the heat quantity required to be generated in the humidifying or heating mode of the humidifying unit can be reduced, and the effect of reducing the energy consumption is achieved.
An ultraviolet lamp 9 is further arranged between the humidifier 8 and the fan 10, and the ultraviolet lamp 9 is used for sterilizing the processed air, so that the air quality is improved.
The radiator is an axial flow fan 18, the air quantity of the axial flow fan 18 is large, and the condenser 19 can be effectively radiated.
The filter screen subassembly is including the primary filter 3, the secondary filter 4 and the high efficiency filter 5 that set gradually, through setting up the three-layer filter screen, effectively filters new trend or return air.
Be provided with the wind pressure differential switch on primary filter 3 and the high efficiency filter 5, the wind pressure differential switch is used for detecting the jam condition of filter screen subassembly, and it is more to detect the wind pressure differential before primary filter 3 and after the high efficiency filter 5, and the wind pressure differential switch just carries out work, produces to report to the police and reminds the staff in time to change or wash the filter screen subassembly.
The invention also comprises a control system, the control system comprises a controller, and a temperature sensor, a temperature and humidity sensor and a pressure sensor which are electrically connected with the controller, the temperature sensor is arranged between the evaporator 6 and the reheating condenser 7, the temperature and humidity sensor is arranged on the air inlet and the air outlet 11, the pressure sensor is arranged on a suction and exhaust pipeline of the compressor 15, the controller is also electrically connected with the compressor 15, the fan 10, the axial flow fan 18, the reheating expansion valve 14, the main expansion valve 12 and the outdoor expansion valve 17, the control system realizes the automatic operation of the humidity adjusting unit, wherein, the controller adopts an industrial control level single chip microcomputer chip, the temperature sensor, the temperature and humidity sensor and the pressure sensor are arranged on each node of the unit, the temperature parameter acquisition module is used for acquiring the temperature parameters of all the measurement points as the basis of control parameters for intelligent control of the controller; for the sake of convenience of control, electronic expansion valves are preferably used for the reheat expansion valve 14, the main expansion valve 12, and the outdoor expansion valve 17 in the present invention.
The specific working principle of the invention is as follows:
the invention has four modes of a dehumidification mode, a heating mode, a ventilation mode and an intelligent mode, and concretely comprises the following steps:
a dehumidification mode: as shown in fig. 1 and 2, the refrigerant flows in the direction indicated by the arrow in the figure, the liquid refrigerant with low pressure and low temperature flows into the evaporator 6, absorbs the heat of the air flowing through the surface of the evaporator 6, because the surface temperature of the evaporator 6 is lower than the dew point temperature of the humid air, the water vapor in the air is condensed into water on the surface of the evaporator 6, and the water is dropped into the water tray and then discharged out of the unit, thereby reducing the temperature and humidity in the air and carrying out temperature reduction and dehumidification.
As shown in fig. 2, the low-pressure and low-temperature gaseous refrigerant having absorbed heat from the evaporator 6 flows into the compressor 15 through the four-way valve 16, compresses the refrigerant, turns into a high-temperature and high-pressure gaseous refrigerant, passes through the oil separator 20, and flows out through the four-way valve 16. The high-temperature high-pressure gaseous refrigerant flowing out of the four-way valve 16 enters the condenser 19 for heat dissipation, the high-temperature high-pressure gaseous refrigerant is changed into liquid or gas-liquid mixture, then enters the reheating condenser 7 and is changed into liquid, the high-temperature high-pressure gaseous refrigerant flowing through the reheating condenser 7 heats the air cooled and dehumidified by the evaporator 6 to a specified temperature, and enters the room after being sterilized by the ultraviolet lamp 9, so that the functions of dehumidification and constant temperature are completed without adding other heating equipment again; the condenser 19 cooperates with the axial fan 18 to discharge heat to the outside of the room.
The heating temperature of the reheat condenser 7 to the air is determined by the flow rate of the high-temperature and high-pressure gas refrigerant distributed to the reheat condenser 7, that is, by controlling the opening of the reheat expansion valve 14, the high opening flow rate of the reheat expansion valve 14 causes the high-temperature and high-pressure gas refrigerant passing through the reheat condenser 7 to be small, and the heating temperature to the air to be small, whereas the high-temperature and high-pressure gas refrigerant passing through the reheat condenser 7 is large, and the heating temperature to the air to be high. In the dehumidification mode, the outdoor expansion valve 17 is always closed, the refrigerant flowing out of the condenser 19 passes through the check valve connected in parallel to the outdoor expansion valve 17 and then is branched to the reheat condenser 7 and the reheat expansion valve 14, the refrigerant flowing out of the reheat condenser 7 passes through the check valve 13 and then is merged with the refrigerant flowing through the reheat expansion valve 14, and finally passes through the main expansion valve 12, and at this time, the refrigerant flows in the opposite direction to the check valve connected in parallel to the main expansion valve 12, so that the refrigerant flows only in the main expansion valve 12, passes through the main expansion valve 12, is phase-changed into a low-pressure and low-temperature liquid refrigerant, and then flows into the.
The air is dehumidified and tempered in this way.
In the dehumidification mode, the main expansion valve 12 is disposed on the side close to the evaporator 6, and the liquid refrigerant phase-changed to low-pressure and low-temperature at this time quickly enters the evaporator 6 to absorb heat, so that the influence of the low-pressure and low-temperature liquid refrigerant on the pipeline can be reduced, and the service life of the pipeline can be prolonged.
In the dehumidification mode, since there is no need to humidify the air, the humidifier 8 is always in the off state.
In the dehumidification mode, the reheat expansion valve 14 is opened to the maximum, and the humidity control unit has the minimum heating amount of air.
Heating mode: as shown in fig. 3 and 4, the refrigerant flows in the direction indicated by the broken line arrows, and at this time, the evaporator 6 is used for heat radiation and the condenser 19 is used for heat absorption. Since dehumidification of air passing through the humidity control unit is not required and the evaporator 6 and the reheat condenser 7 in the indoor unit have opposite influences on the air, the reheat condenser 7 is always closed, and since the flow direction of refrigerant remaining from the check valve 13 is opposite in the heating mode of the reheat condenser 7, control is not required and the reheat condenser 7 is always kept closed in the heating mode. The liquid refrigerant with low pressure and low temperature flows into the condenser 19, the axial flow fan 18 discharges the cold energy to the outdoor, as shown in fig. 2, the refrigerant passing through the condenser 19 flows into the compressor 15 through the four-way valve 16 for compression, the refrigerant is changed into a high-temperature and high-pressure gaseous refrigerant and passes through the oil separator 20, and then flows out to the evaporator 6 through the four-way valve 16, the evaporator 6 dissipates heat to the air, so that the air entering from the air inlet is heated, and the heated air is added to the designated humidity through the humidifier 8, so that the indoor temperature and humidity are proper. The high-temperature high-pressure gaseous refrigerant passing through the evaporator 6 is phase-changed into a high-pressure normal-temperature liquid refrigerant, and finally flows to the outdoor expansion valve 17 through the one-way valve connected with the main expansion valve 12 in parallel, and is depressurized to be changed into a low-temperature low-pressure liquid refrigerant which flows to the condenser 19 to take away cold.
The heating and humidifying treatment of the air is realized by the reciprocating way.
Because the outdoor expansion valve 17 is arranged at one side close to the condenser 19, the liquid refrigerant which is phase-changed into low-pressure low-temperature at this time quickly enters the condenser 19 to absorb heat, thereby reducing the influence of the low-pressure low-temperature liquid refrigerant on the pipeline and prolonging the service life.
The regulation of different temperatures is realized by regulating the power of the compressor.
The humidifier 8 may be an ultrasonic humidifier, a wet film humidifier or other humidification device.
And (3) ventilation mode: in the indoor working environment which only needs ventilation, only the fan 10 needs to be started, and air passes through the filtering component and the ultraviolet lamp 9 in sequence to be purified, so that ventilation is completed.
Intelligent mode: the intelligent adjustment is carried out through the indoor air environment, the controller arranged on the humidity adjusting unit and the temperature sensors, the temperature and humidity sensors and the pressure sensors on all the nodes.

Claims (10)

1.一种串联式单冷热源新风调湿机组,其特征是,包括室内机和室外机,所述室内机包括依次设置的进风口、滤网组件、蒸发器(6)、再热冷凝器(7)、加湿器(8)、风机(10)和出风口(11),所述室外机包括四通阀(16)以及与蒸发器(6)构成回路的压缩机(15)、冷凝器(19)和室外膨胀阀(17),所述蒸发器(6)、压缩机(15)和冷凝器(19)均与四通阀(16)连接,冷凝器(19)上设置有散热器,所述再热冷凝器(7)通过管路串联设置在冷凝器(19)和蒸发器(6)之间,再热冷凝器(7)所在管路上并联设置有再热膨胀阀(14)。1. A series-type single cold and heat source fresh air humidity control unit is characterized in that, comprising an indoor unit and an outdoor unit, and the indoor unit comprises an air inlet, a filter screen assembly, an evaporator (6), a reheat condensing unit that are arranged in sequence The outdoor unit includes a four-way valve (16), a compressor (15) that forms a circuit with the evaporator (6), a condenser (15), and an air outlet (11). The evaporator (19) and the outdoor expansion valve (17), the evaporator (6), the compressor (15) and the condenser (19) are all connected with the four-way valve (16), and the condenser (19) is provided with a heat sink The reheat condenser (7) is arranged in series between the condenser (19) and the evaporator (6) through a pipeline, and a reheat expansion valve (14) is arranged in parallel on the pipeline where the reheat condenser (7) is located. . 2.如权利要求1所述的串联式单冷热源新风调湿机组,其特征是,所述再热冷凝器(7)与蒸发器(6)之间朝向蒸发器(6)设置有单向阀(13),所述单向阀(13)、再热冷凝器(7)与再热膨胀阀(14)并联。2. The tandem single cold and heat source fresh air humidity control unit as claimed in claim 1, characterized in that, between the reheat condenser (7) and the evaporator (6), a single unit is provided towards the evaporator (6). To the valve (13), the one-way valve (13), the reheat condenser (7) and the reheat expansion valve (14) are connected in parallel. 3.如权利要求2所述的串联式单冷热源新风调湿机组,其特征是,所述蒸发器(6)与再热冷凝器(7)之间且靠近蒸发器(6)一侧设置有主膨胀阀(12),主膨胀阀(12)与室外膨胀阀(17)择一使用,主膨胀阀(12)并联有朝向冷凝器(19)的单向阀,室外膨胀阀(17)上并联有朝向蒸发器(6)的单向阀。3. The tandem single cold and heat source fresh air humidity control unit as claimed in claim 2, characterized in that, between the evaporator (6) and the reheat condenser (7) and close to one side of the evaporator (6) A main expansion valve (12) is provided. The main expansion valve (12) and the outdoor expansion valve (17) are used alternatively. The main expansion valve (12) is connected in parallel with a one-way valve toward the condenser (19). The outdoor expansion valve (17) ) is connected in parallel with a one-way valve towards the evaporator (6). 4.如权利要求1所述的单冷热源新风调湿机组,其特征是,所述进风口包括与室内空气连通的回风风阀(1)和与室外空气连通的新风风阀(2)。4. single cold and heat source fresh air humidity control unit as claimed in claim 1, is characterized in that, described air inlet comprises the return air damper (1) that communicates with indoor air and the fresh air damper (2) communicates with outdoor air ). 5.如权利要求1所述的单冷热源新风调湿机组,其特征是,所述加湿器(8)与风机(10)之间还设置有紫外灯(9)。5. The fresh air humidity conditioning unit with a single cold and heat source according to claim 1, wherein an ultraviolet lamp (9) is further arranged between the humidifier (8) and the fan (10). 6.如权利要求1所述的单冷热源新风调湿机组,其特征是,所述风机(10)为离心风机。6. The fresh air humidity conditioning unit with a single cold and heat source according to claim 1, wherein the fan (10) is a centrifugal fan. 7.如权利要求1所述的单冷热源新风调湿机组,其特征是,所述散热器为轴流风机(18)。7. The fresh air humidity conditioning unit with a single cold and heat source according to claim 1, wherein the radiator is an axial flow fan (18). 8.如权利要求1所述的单冷热源新风调湿机组,其特征是,所述滤网组件包括依次设置的初效过滤器(3)、中效过滤器(4)和高效过滤器(5)。8. The fresh air humidity conditioning unit with a single cold and heat source as claimed in claim 1, wherein the filter screen assembly comprises a primary effect filter (3), a medium effect filter (4) and a high efficiency filter which are arranged in sequence (5). 9.如权利要求8所述的单冷热源新风调湿机组,其特征是,所述初效过滤器(3)和高效过滤器(5)上设置有风压差开关。9 . The fresh air humidity conditioning unit with a single cold and heat source according to claim 8 , wherein the primary filter ( 3 ) and the high efficiency filter ( 5 ) are provided with an air pressure difference switch. 10 . 10.如权利要求1所述的单冷热源新风调湿机组,其特征是,还包括控制系统,所述控制系统包括控制器以及与控制器电连接的温度传感器、温湿度传感器和压力传感器,所述温度传感器设置于所述蒸发器(6)与再热冷凝器(7)之间,所述温湿度传感器设置于进风口和出风口(11)上,所述压力传感器设置于压缩机(15)吸排气管路上,所述控制器还与压缩机(15)、风机(10)和散热器电连接。10. The single cold and heat source fresh air humidity-conditioning unit as claimed in claim 1, further comprising a control system comprising a controller and a temperature sensor, a temperature and humidity sensor and a pressure sensor electrically connected with the controller , the temperature sensor is arranged between the evaporator (6) and the reheat condenser (7), the temperature and humidity sensor is arranged on the air inlet and outlet (11), and the pressure sensor is arranged on the compressor (15) On the suction and exhaust pipes, the controller is also electrically connected with the compressor (15), the fan (10) and the radiator.
CN201911295103.4A 2019-12-16 2019-12-16 A tandem single cold and heat source fresh air humidity control unit Pending CN110925876A (en)

Priority Applications (1)

Application Number Priority Date Filing Date Title
CN201911295103.4A CN110925876A (en) 2019-12-16 2019-12-16 A tandem single cold and heat source fresh air humidity control unit

Applications Claiming Priority (1)

Application Number Priority Date Filing Date Title
CN201911295103.4A CN110925876A (en) 2019-12-16 2019-12-16 A tandem single cold and heat source fresh air humidity control unit

Publications (1)

Publication Number Publication Date
CN110925876A true CN110925876A (en) 2020-03-27

Family

ID=69862796

Family Applications (1)

Application Number Title Priority Date Filing Date
CN201911295103.4A Pending CN110925876A (en) 2019-12-16 2019-12-16 A tandem single cold and heat source fresh air humidity control unit

Country Status (1)

Country Link
CN (1) CN110925876A (en)

Cited By (11)

* Cited by examiner, † Cited by third party
Publication number Priority date Publication date Assignee Title
CN111795438A (en) * 2020-06-28 2020-10-20 格瑞智慧人居环境科技(江苏)有限公司 Ceiling type new energy saving and environmental protection household dehumidifier
CN112097331A (en) * 2020-09-23 2020-12-18 浙江曼瑞德环境技术股份有限公司 Serial-type constant temperature dehumidifier
CN112197339A (en) * 2020-10-09 2021-01-08 苏州畅留畔软件科技有限公司 Dehumidification new fan of area reheat
CN112539488A (en) * 2020-12-29 2021-03-23 福建瑞博恩环境科技有限公司 Capillary tube radiation double-cold-source total-heat fresh air dehumidification air conditioning all-in-one machine set
CN112555997A (en) * 2020-12-25 2021-03-26 珠海格力电器股份有限公司 Fresh air handling unit and air outlet temperature and humidity control method thereof
CN112820521A (en) * 2020-12-21 2021-05-18 深圳供电局有限公司 Dry-type transformer cooling system
CN112839495A (en) * 2021-03-10 2021-05-25 合肥天鹅制冷科技有限公司 A cabinet air conditioning device capable of stepless output cooling capacity
CN114396683A (en) * 2022-01-12 2022-04-26 博乐环境系统(苏州)有限公司 Fresh air dehumidifying air purifier
CN115059966A (en) * 2022-07-12 2022-09-16 湖南红橡室内气候技术有限公司 A temperature and humidity control system
CN115930315A (en) * 2022-12-29 2023-04-07 深圳市英维克科技股份有限公司 A dehumidifier and its dehumidification control system, method, device and storage medium
CN119468522A (en) * 2024-12-24 2025-02-18 深圳市英维克科技股份有限公司 Liquid cooling dehumidification unit

Citations (6)

* Cited by examiner, † Cited by third party
Publication number Priority date Publication date Assignee Title
JPH07301471A (en) * 1994-05-02 1995-11-14 Kubota Corp Reheat type dehumidifying air conditioner
KR20140083251A (en) * 2012-12-26 2014-07-04 주식회사 선일쉴드텍 Thermohygrostat with enhanced dehumidification ability
CN106500378A (en) * 2016-09-29 2017-03-15 同济大学 Based on the efficient air conditioning unit and control method that high temperature refrigerant mixes again heat pattern
CN206387002U (en) * 2016-10-19 2017-08-08 上海朗绿建筑科技股份有限公司 A kind of binary channels Separated type high-efficiency dehumidification fresh air
CN107289563A (en) * 2017-07-29 2017-10-24 荣国华 Reheating type heat pump recuperation of heat air-conditioner set
CN211041142U (en) * 2019-12-16 2020-07-17 湖南红橡室内气候技术有限公司 Serial-type single cold heat source fresh air humidifying unit

Patent Citations (6)

* Cited by examiner, † Cited by third party
Publication number Priority date Publication date Assignee Title
JPH07301471A (en) * 1994-05-02 1995-11-14 Kubota Corp Reheat type dehumidifying air conditioner
KR20140083251A (en) * 2012-12-26 2014-07-04 주식회사 선일쉴드텍 Thermohygrostat with enhanced dehumidification ability
CN106500378A (en) * 2016-09-29 2017-03-15 同济大学 Based on the efficient air conditioning unit and control method that high temperature refrigerant mixes again heat pattern
CN206387002U (en) * 2016-10-19 2017-08-08 上海朗绿建筑科技股份有限公司 A kind of binary channels Separated type high-efficiency dehumidification fresh air
CN107289563A (en) * 2017-07-29 2017-10-24 荣国华 Reheating type heat pump recuperation of heat air-conditioner set
CN211041142U (en) * 2019-12-16 2020-07-17 湖南红橡室内气候技术有限公司 Serial-type single cold heat source fresh air humidifying unit

Cited By (11)

* Cited by examiner, † Cited by third party
Publication number Priority date Publication date Assignee Title
CN111795438A (en) * 2020-06-28 2020-10-20 格瑞智慧人居环境科技(江苏)有限公司 Ceiling type new energy saving and environmental protection household dehumidifier
CN112097331A (en) * 2020-09-23 2020-12-18 浙江曼瑞德环境技术股份有限公司 Serial-type constant temperature dehumidifier
CN112197339A (en) * 2020-10-09 2021-01-08 苏州畅留畔软件科技有限公司 Dehumidification new fan of area reheat
CN112820521A (en) * 2020-12-21 2021-05-18 深圳供电局有限公司 Dry-type transformer cooling system
CN112555997A (en) * 2020-12-25 2021-03-26 珠海格力电器股份有限公司 Fresh air handling unit and air outlet temperature and humidity control method thereof
CN112539488A (en) * 2020-12-29 2021-03-23 福建瑞博恩环境科技有限公司 Capillary tube radiation double-cold-source total-heat fresh air dehumidification air conditioning all-in-one machine set
CN112839495A (en) * 2021-03-10 2021-05-25 合肥天鹅制冷科技有限公司 A cabinet air conditioning device capable of stepless output cooling capacity
CN114396683A (en) * 2022-01-12 2022-04-26 博乐环境系统(苏州)有限公司 Fresh air dehumidifying air purifier
CN115059966A (en) * 2022-07-12 2022-09-16 湖南红橡室内气候技术有限公司 A temperature and humidity control system
CN115930315A (en) * 2022-12-29 2023-04-07 深圳市英维克科技股份有限公司 A dehumidifier and its dehumidification control system, method, device and storage medium
CN119468522A (en) * 2024-12-24 2025-02-18 深圳市英维克科技股份有限公司 Liquid cooling dehumidification unit

Similar Documents

Publication Publication Date Title
CN110848794B (en) Single cold and hot source fresh air humidifying unit
CN110925876A (en) A tandem single cold and heat source fresh air humidity control unit
CN211041142U (en) Serial-type single cold heat source fresh air humidifying unit
CN211041202U (en) Fresh air humidifying unit with double cold and heat sources
CN108180542B (en) Multifunctional heat pump type household air conditioner and control method
CN105276736B (en) A kind of heat pump type total heat recovering fresh air air-conditioner set of band condensation reheating
CN105066292A (en) Intelligent dehumidifying bladeless fan
CN112539488A (en) Capillary tube radiation double-cold-source total-heat fresh air dehumidification air conditioning all-in-one machine set
CN101294755A (en) Air-conditioning unit with constant temperature and humidity
CN104949248A (en) Temperature adjusting device with intelligent dehumidification function and air purification function
CN213542707U (en) Fresh air humidifying and cold and hot water unit
CN205332428U (en) Novel divide family formula radiation air conditioning unit
CN214148201U (en) Capillary tube radiation double-cold-source total-heat fresh air dehumidification air conditioning all-in-one machine set
CN113266873A (en) Fresh air conditioning system and control method thereof
CN111442449A (en) Double-fan combined air conditioning unit with independent cold source
CN211261005U (en) Single cold heat source fresh air humidifying unit
CN108317650B (en) Multi-connected air conditioner heat pump system with independent fresh air
CN106369722A (en) Dual-mode solution humidifying fresh air conditioning unit and air humidity regulation and control method
CN210165484U (en) Temperature-adjusting type swimming pool dehumidifier device through adjusting flow direction of refrigerant
CN202501584U (en) Dehumidification air-conditioning unit
CN114087681A (en) Single-channel fresh air dehumidification air treatment system
CN219530996U (en) Constant temperature and humidity clean air conditioning unit and clean workshop
CN217540873U (en) Reheating type passive environmental control integrated machine set
CN217519953U (en) Direct-expansion type single-cold-source fresh air conditioning and dehumidifying all-in-one machine
CN100451467C (en) Combined method and device for treating air

Legal Events

Date Code Title Description
PB01 Publication
PB01 Publication
SE01 Entry into force of request for substantive examination
SE01 Entry into force of request for substantive examination
RJ01 Rejection of invention patent application after publication
RJ01 Rejection of invention patent application after publication

Application publication date: 20200327