CN110912109A - 低压直流供配电设备及方法 - Google Patents

低压直流供配电设备及方法 Download PDF

Info

Publication number
CN110912109A
CN110912109A CN201811073507.4A CN201811073507A CN110912109A CN 110912109 A CN110912109 A CN 110912109A CN 201811073507 A CN201811073507 A CN 201811073507A CN 110912109 A CN110912109 A CN 110912109A
Authority
CN
China
Prior art keywords
power supply
voltage
unit
current
low
Prior art date
Legal status (The legal status is an assumption and is not a legal conclusion. Google has not performed a legal analysis and makes no representation as to the accuracy of the status listed.)
Pending
Application number
CN201811073507.4A
Other languages
English (en)
Inventor
赵金广
宋江颂
张金龙
朱聃聃
宋占伟
张孟
Current Assignee (The listed assignees may be inaccurate. Google has not performed a legal analysis and makes no representation or warranty as to the accuracy of the list.)
Jiangsu Deli Chemical Fiber Co Ltd
Original Assignee
Jiangsu Deli Chemical Fiber Co Ltd
Priority date (The priority date is an assumption and is not a legal conclusion. Google has not performed a legal analysis and makes no representation as to the accuracy of the date listed.)
Filing date
Publication date
Application filed by Jiangsu Deli Chemical Fiber Co Ltd filed Critical Jiangsu Deli Chemical Fiber Co Ltd
Priority to CN201811073507.4A priority Critical patent/CN110912109A/zh
Publication of CN110912109A publication Critical patent/CN110912109A/zh
Pending legal-status Critical Current

Links

Images

Classifications

    • HELECTRICITY
    • H02GENERATION; CONVERSION OR DISTRIBUTION OF ELECTRIC POWER
    • H02JCIRCUIT ARRANGEMENTS OR SYSTEMS FOR SUPPLYING OR DISTRIBUTING ELECTRIC POWER; SYSTEMS FOR STORING ELECTRIC ENERGY
    • H02J1/00Circuit arrangements for DC mains or DC distribution networks
    • H02J1/10Parallel operation of DC sources

Landscapes

  • Engineering & Computer Science (AREA)
  • Power Engineering (AREA)
  • Direct Current Feeding And Distribution (AREA)

Abstract

本发明公开了低压直流供配电设备,包括从低压变压器输出端开始依输入输出关系依次为均流单元、三相整流单元、止逆保护单元、电压/电流检测单元、直流滤波单元、回路分配单元、直流负载单元、储能单元和中央数据处理单元。本发明还公开了低压直流供配电方法,采用低压直流供配电设备,将双回线路/双电源低压三相交流电整流成两路直流电,并将两路直流电并联,直接供给直流负载。本发明针对交流供配电系统双回线路/双电源不能长时间,长时期并联运行的不足,提供一种低压直流供配电系统的技术,做成直流双回线路/双电源并联运行,从而提高供配电系统供电的连续性、稳定性。

Description

低压直流供配电设备及方法
技术领域
本发明应用于低压供配电系统,具体涉及一种二级及以上负荷用户车间低压供配电系统的设备及方法。
背景技术
目前,绝大多数用户低压供配电系统是三相交流供电。二级及以上负荷的用户,是双回线路/双电源供电,以保证供电的可靠性。
由于交流电的特性,如果需要双回线路/双电源并联运行,就需要同周期、同相位。双回线路电源不可避免的存在着电压差,并联运行时就存在环流的问题。所以,双回线路/双电源的供电系统是独立运行的,当其中的一个回路/电源发生故障时,马上投入另一个回路/电源,担负起两个回路的全部用电负荷。即两个回路是互为备用的,通过母联开关的投切来并联、分断两个回路。正常情况下,母联开关是处于分断的状态。
双回线路/双电源供电,当其中的一个回路发生故障后,就需要闭合母联,由正常回路向断电的回路供电。当然,在特殊情况下也可以在两个回路都有电时闭合母联。母联的投切可以设置成手动投切或自动投切。人工手动投切的时间要1-10分钟,在其中的一个回路因故障无电时,根本保证不了供电的连续性。自动投切即备自投,备自投过程一般也要2秒左右,这个过程虽然已经比较短了,但是还是无法满足诸如化工生产等连续性生产装置对供电连续性要求比较高的用户,仍然会导致这些用户设备联锁停机、装置跳车,给企业造成非常大的经济损失甚至安全事故。
另一方面,在发生电网闪络时,备自投一般是不会动作的,有的用户干脆就没有设置备自投。这样,在发生电网闪络时,常常引起生产装置跳车。
电网闪络是指电网电压在短时间内较大幅度波动或瞬时跌落及失电,在1秒左右又迅速恢复的现象,俗称“晃电”。这种现象具有时间短、地点不确定、随机性强等特点。受线路或电气设备短路或大用电户突摔负荷造成的局域电网系统电压大幅度波动和电源瞬间消失,短时间内又自动恢复的现象。只是“晃”一下即过,但是如果设备和系统抵御晃电的能力较差,将给生产带来不应有的损失,会直接导致生产线主要工艺设备停运。而这些设备,只要有一台停运,就会引起联锁反应,使整个工厂停运。这一方面给企业连续稳定生产带来很大的影响,另一方面给这类企业造成的经济损失也是巨大的并可能引起安全事故。
电网闪络有以下几种原因:自然因素、设备因素、人为因素。
自然因素:雷电、大风、大雾,随着自然灾害频发和严重,近些年来,电网闪络的频度和强度也越来越大。
设备因素:并联用户,同一用户的并联设备性能、运行状况不良等,都会造成紧邻配电网络的闪络。
人为因素:对电力的不合理使用、调度,设备维护不到位,操作人员的误操作等造成的瞬时短路等问题,都会导致紧邻配电网的瞬时电压跌落。
由于各种设备运行年代参差不齐,系统受内外因素影响较多,如雷击、台风、污闪引起的线路短路,相邻回路故障、设备故障、大型电机启动、输入电源异常等都有可能引起供电系统晃电。由此会对临近变配电的用户造成影响,甚至引起跳车。
因此,对于一个用户来说,这些外来因素引起的电网闪络用户是无法避的。图1所示的是现行的典型的双回线路变配电系统,这样的变配电系统无法克服电网闪络对负载的影响。
而电网闪络发生得又比较频繁,对于二级及以上负荷的用户,迫切需要解决电网闪络对企业造成的不利影响。而交流双回线路/双电源供电,仅仅是解决备用电源的问题,解决的是短时间内有电源可用,无法满足连续供电的要求,许多行业又恰恰需要连续的供电。这是目前交流供电系统还没有解决的问题。
发明内容
针对交流供配电系统双回线路/双电源不能长时间,长时期并联运行的不足,本发明提供一种低压直流供配电系统的技术,做成直流双回线路/双电源并联运行,从而提高供配电系统供电的连续性、稳定性。
本发明所采用的技术解决方案:
低压直流供配电设备,其特征在于:包括从低压变压器输出端开始依输入输出关系依次为均流单元、三相整流单元、止逆保护单元、电压/电流检测单元、直流滤波单元、回路分配单元、直流负载单元、储能单元和中央数据处理单元。
所述均流单元包括两个供电回路的均流和整流模块之间的均流,选用的无源均流器件为均流变压器,使用均流变压器使两个供电回路中的电流实现均流。
所述三相整流单元包括三相整流桥、过流保护、整理桥温度检测及冷却风扇。三相整流单元将交流电转换成直流电。
所述止逆保护器单元是反向耐高压二极管,用于隔离两路的电流,以防止任意一个整流单元故障时对直流母线产生影响。
所述电压/电流检测单元包括均流单元的输入、输出电流/电压检测,三相整流单元的输入、输出电流/电压检测,直流母线电流/电压检测。
所述直流滤波单元,包括直流电抗器和滤波电容器,用以降低谐波干扰,消除纹波。当负载回路产生再生过电压时,具有一定的分压作用,当负载回路存在短路时,限制短路电流的峰值。
所述回路分配单元是直流母线上配置的各个直流负载出线开关、刀熔。
所述直流负载单元包括逆变器单元和各个直流负载回路,逆变器单元是将直流电逆变成交流电,供给交流设备使用。
所述储能单元为蓄电池及其接入设备,蓄电池可以是铅酸蓄电池或锂离子蓄电池,用于能量的储存,储能元件需充电设备补充电能。
所述中央数据处理单元的型号为西门子S7-300 PLC,用于进行各类检测数据的处理及其显示,可实时检测整套直流供配电系统的各种运行数值,达到限值时输出动作指令。
低压直流供配电方法,其特征在于:采用低压直流供配电设备,将双回线路/双电源低压三相交流电整流成两路直流电,并将两路直流电并联,直接供给直流负载。
本发明所能达到的技术效果:
直流供配电系统比较彻底地改变了目前的交流配电系统的供电类型。其提供给负载的是直流电,直流负载可以直接由直流母线供电,交流负载需要经过逆变设备后供电。如果整个负载中直流负载比例较大,比如变频器等,直流供配电将会有很大的优势。
采用直流双回线路/双电源并联供电的方式,能够解决电网闪络对连续供电的影响。这是交流供电系统无法直接解决的。
直接低压直流供电比低压交流供电还能节省部分电能。因为绝大多数的连续化工企业的低压配电供电电压是400V,实际长期运行在395-415V范围内。使用变频器后,可以把电压稳定在380V左右。绝大多数的电动机标称额定电压是380V,而实际运行电压是400V左右。这样,就会使电机多消耗了一定的电能。而在使用变频器输出380V的电压后,实际对电动机负载做同样的有用功时,可以降低电动机的实际运行功率,从而节约了电能。根据在多台电动机上的实验,应用变频器相对于不使用变频器可以节约4%左右的电能。
由于在达到同样降低谐波水平时,采用直流滤波比采用交流滤波更为简单和有效,大大减低谐波治理的成本。
交流供配电系统为了保证供电的连续性,目前只能加装动力UPS装置。他相比于直流供电系统,成本较高,包括初期投资成本、运行成本,故障率较高,占用空间较大,有一定的安全隐患。
采用直流双回线路/双电源并联供电的方式,配电系统更便于超级电容、蓄电池等储能装置的接入,从而进一步提高其供电的可靠性及连续性。
直流配电系统较交流配电系统,直流配电线路的损耗低,传输效率高,节省线路走廊。
所以,直流供配电损耗小,谐波治理简单更有效,可靠性高,直流供电不受同步运行问题的制约,直流供电更容易添加多回路供电长期并联运行,接纳分布式电源能力强,变频器等负载对直流电的电压适应范围宽,节能效果好。
附图说明
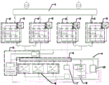
图1为典型的交流供电系统示意图。
图2为本发明的原理图。
图3为均流原理图。
图4为实验原理图。
其中:1均流单元、2三相整流单元、3止逆保护单元、4电压/电流检测单元、5直流滤波单元、6回路分配单元、7直流负载单元、8逆变单元、9储能单元、10中央数据处理单元。
具体实施方式
本发明提供的低压直流供配电设备,如图2原理图所示,包括从三相低压变压器的输出开始,依次为均流单元1、三相整流单元2、止逆保护单元3、电压/电流检测单元4、直流滤波单元5、回路分配单元6、直流负载单元7、逆变单元8、储能单元9和中央数据处理单元10。
均流单元1包括两个供电回路的均流和同一供电回路并联的两个整流模块之间的均流,选用的无源均流器件为均流变压器,使用均流变压器使两个供电回路中的电流实现均流。
电压/电流检测单元4为图2中整个虚线所表示的系统,从设备中引出的虚线代表检测信号,检测元件在设备中一般不再画出,用虚线表示即可,电压/电流检测单元4包括均流单元1的输入、输出电流/电压检测,三相整流单元2的输入、输出电流/电压检测,直流母线电流/电压检测,即用于检测如图2所示的各个单元设备的运行状况,数据全部输入中央数据处理单元10进行处理,进行运行数据的显示、相应的报警和控制等。电压、电流检测单元是实时检测各个单元的交流或直流电压、电流,使用电压互感器和电流互感器。互感器的变比等需根据用户的负载大小来确定。所有检测的数据都将通过PLC传输到HMI显示。HMI是人机接口,根据用户需要将配置不同的HMI。
低压直流供配电方法,采用低压直流供配电设备,将双回线路/双电源低压三相交流电整流成两路直流电,并将两路直流电并联,直接供给直流负载。
如图2所示:回路1和回路2电源经过降压变压器输出三相400VAC交流电,首先经过均流单元分别对两个回路的同一相进行均流,使两个回路的变压器的运行负荷基本相同;然后再经过单个回路的均流单元,根据图3所示的均流原理,使进入其后的并联三相整流单元的电流也基本相同,用于平衡并联三相整流单元的运行负荷。
在三相整流单元2之后是止逆保护单元3,以防止各个三相整流单元2之间的环流,以及一旦任何一个三相整流单元2损坏,比如短路,会对直流母线电压造成的影响。
止逆保护单元3后面是直流滤波单元5,滤除整流后的脉动电压和一定程度抑制负载侧的电压波动。包括电抗器和电容器,其具体选型仍需根据用户负荷来确定。
直流滤波单元5后面是直流母线,在直流母线上配置所需的所有直流回路,向各个负载回路分配输出直流电。
直流负载单元7包括直接使用直流电能的负载和逆变器单元,逆变器单元是向交流负载供电的设备。
在直流母线上并联的储能单元9向控制系统和需要不间断电源的设备供电。
中央数据处理单元10由西门子S7-300模块和HMI及相应的电缆构成。
本发明是基于高压交流双回线路/双电源供电系统产生的,在二级负荷及以上的用户中,都要求是双回线路/双电源供电。双回线路交流供电供配电系统如图1所示,当其中一路电源故障时,短时间内把另一路电源提供给该回路的负载。这一切换时间及备自投目前只能做到1-2秒钟甚至更长的时间。在电网发生闪络时,大多数情况持续时间在0.5秒之内,备自投还没有反应,而负载装置已经发生跳停。在很多二级负荷用户中,这一切换过程不能满足要求,只能解决很短的时间内就有备用电源可用,不能解决供电的连续性。这对大多数二级负荷用户来时,这在个切换的过程中,备自投可能切换不成功。即便是备自投能够切换成功,负载装置已经跳停或设备已经停运,造成的损失是巨大的。
交流配电系统无法做到毫秒级的切换。在车间低压配电装置进行备自投又存在一定的风险,比如,其中一个回路突然无电可能是该回路存在短路故障,备自投的结果是把另一个回路也顶跳闸,这就扩大了停电的范围。而在电网发生闪络时,这种配电系统根本没有反应。
根据对某化纤企业双回线路供电电网闪络的统计,从2011年至2017年,共发生电网闪络60次,但没有两个供电回路同时发生闪络或虽然同时发生闪络但总是一个回路明显受影响,另一个回路的电压只是有所变化但仍在正常供电电压范围内的现象。并且,所有的闪络都是进户线以上的故障造成的。两个交流的供电回路由于不能长期并联运行,只能各自向自己所带的负载供电。一旦发生电网闪络,如果超过负载设备能够承受的电压下降范围和能够承受的时间,就不可避免的造成这些设备的停运,继而引起装置的跳车。如果两个供电回路能够并联运行,由于很难发生两个回路同时发生闪络,这样即使其中一个供电回路发生闪络,也不会影响负载设备的正常运行。直流供电回路就很容易实现多回路长期并联运行,这样,即便发生电网闪络,对于直流供电的用户来说,供电仍然是连续、稳定的,从而解决了电网闪络对用户造成的影响。这就是双回线路直流并联供电能够克服电网闪络的基本原理。
为了克服电网闪络对交流供电用户的影响,很多用户在低压端采用动力UPS来解决电网闪络对电气设备连续供电的问题。但动力UPS的投资成本比较高,占用空间大,储能单元存在安全隐患,消耗能源。
但动力UPS的成功使用,为低压直流供电的运用提供了丰富的调试和运行经验。低压直流供电解决化工等企业连续性生产装置对电网连续平稳供电要求的问题。直流供电不受同步运行问题的制约,直流供电更容易添加供电多回路的配置,提高了供电的稳定性与可靠性,但是直流供电需要解决如下几个问题:
1)均流
两个变压器由于是来自于不同的输电回路,存在电压的偏差;两台变压器的变比、短路电阻虽然比较接近,但不可能绝对一致。这些都可能导致两台变压器之间存在轻载环流和输出电流有较大的差异。对应不同变压器的整流模块输出电流也就不均,从而使两个整流模块处于不同的运行负荷下。这就需要进行均流。
虽然是两个供电回路,但仍然是同一个电网,即两个供电回路的电压绝对偏差一般在40VAC之内。将来自于两台供电变压器的同一相分别串入补偿变压器的两个线圈,如图3所示,当两个线圈的电流相等时,补偿变压器的两组线圈几乎不分压各自供电变压器的输出电压。当其中一个线圈的电流大于另一个的电流时,将在另一个的线圈中产生同样大小的感生电流,从而使两边线圈流过的电流再次相同,达到两台供电变压器负荷电流均流的目的。
由于均流的存在,将不会在两个供电回路产生环流。即使均流在特殊情况下失效,由于变压器、整流模块都是按全部负载的120%负荷能够长期安全运行设计的,并且是带载运行,所以,也同样不会有安全风险。但总是希望双回线路的变配电系统能够各自分担50%的负荷运行。这样,在各回路设备的运行状况、维护保养周期、使用寿命上都尽可能的一致。所以,设置均流单元是必要的。均流单元的设备需要特殊定制。
2)直流母线过电压
当诸如大GD2(飞轮力矩)负载减速时变频器减速时间设定过短;电机受外力影响(风机、牵伸机)或位能负载(电梯、起重机)下放。由于这些原因,使电机实际转速高于变频器的指令转速,也就是说,电机转子转速超过了同步转速,这时电机的转差率为负,转子绕组切割旋转磁场的方向与电动机状态时相反,其产生的电磁转矩为阻碍旋转方向的制动转矩。所以电动机实际上处于发电状态,负载的动能被“再生”成为电能。
在过电压发生时,直流母线上的储能电容将被充电,当电压上升至700V左右时,(因机型而异)变频器过电压保护动作。
再生能量经逆变部续流二极管对变频器直流储能电容器充电,使直流母线电压上升,这就是再生过电压。因再生过电压的过程中产生的转矩与原转矩相反,为制动转矩,因此再生过电压的过程也就是再生制动的过程。换句话说,消除了再生能量,也就提高了制动转矩。如果再生能量不大,因变频器与电机本身具有20%的再生制动能力,这部分电能将被变频器及电机消耗掉。若这部分能量超过了变频器与电机的消耗能力,直流回路的电容将被过充电,变频器的过电压保护功能动作,使运行停止。为避免这种情况的发生,必须将这部分能量及时的处理掉,同时也提高了制动转矩,这就是再生制动的目的。
当使用直流母线供电时,如果负荷分配比较均匀,即没有差异非常大的单独负荷,而是总有功率接近的负荷在运行,那么,某台或某几台设备的停运将不至造成直流母线的过电压。
例如,某直流配电负荷分配如下:使用变频器的负荷运行功率3000KW,其他负荷运行功率50KW。其中,在一个大修期内一直连续运行的变频器驱动负荷1500KW,其他负荷50KW。日常运行中,总有大多数的设备是处于运行状态,只有个别设备进行启停,停运设备即便在减速的过程中处于发电状态(产生再生过电压),也会被其他运行的负载吸收掉,这就不会产生直流母线的过电压。
因此,直流母线过电压的问题,要根据负载的性质确定所需要再生过电压释放回路。对于各个负载功率相差不太悬殊,同时启停的设备比例不多时,正常情况下是可以不考虑这个问题的,再生能量是可以由其他负载吸收掉的。但要考虑特殊情况下的过电压,比如计划停工,大范围内几乎所有大负载都在停止运行,甚或跳车时,就会产生直流母线过电压,可能烧坏整流设备。所以,从安全上考虑,最好还是要设计过电压能量反馈回路。电压能量反馈已有成熟的技术,这里不再描述。
直流供电同交流供电谐波对比
用某长丝生产导丝辊可控硅电加热实验,在该导丝辊正常生产需要的温度120℃下,分别用交流三相400V和直流540V对电加热器供电,检测加热器输入端的总谐波畸变率,交流供电时是25%,直流供电时是3%。可以看出,直流供电同交流供电相比,谐波明显减小。
3)整流单元的短路保护
直流母线上至少并联了四组三相整流单元,三相整流单元在长期的运行过程中,不可避免的会产生故障甚至短路。虽然这种情况可以有短路保护器等会自动把短路的整流单元从直流母线等回路中切除,但这仍有一定的动作时间,会造成直流母线瞬间的低电压,即直流母线闪络。这仍然是不允许的。通过给整流单元的输出串联一个隔离二极管,就可以实现单向电气隔离。在这种情况下,一旦三相整流单元发生短路,由于隔离二极管的单向导电性,短路故障的三相整流单元将不会影响直流母线的正常运行。
4)回路分配单元
以上的技术可以充分的保证直流供电的可靠性、安全性及供电的连续性。但也要进一步考虑用户负载故障可能对直流母线造成的影响。对于分配回路中比较大的负载,采用快速熔断器后再串联断路器的保护。即利用快速熔断器的快速切断电路(熔断)和断路器的可操作性(正常情况下必要的闭合、拉闸操作),从而避免直流母线免受个别负载回路诸如短路的影响。
5)储能单元
储能单元为用户提供安保电源。根据需要的负荷和需要安保电源的时间,确定储能单元容量的大小。
具体试验情况:
针对上述问题,使用本发明公开低压直流供配电设备及方法进行测试:
限定变频器进线电源为380V~400V的话,则母线电压参考值为510V~540V;变频器进线电源为660V~690V的话,则母线电压参考值为890V~930V。
按照这一原理,做了如图4所示的实验。断路器QF1、QF2进线侧是分别来自于不同的电源回路,型号是西门子断路器VL400\3VL4 400A。经过特制的三相均流器件后进行整流,整流单元的型号是拓直MDS300A1600V。其输出分别串联止逆二极管,型号是台基 MD3001900-2500V 300A。止逆二极管后分别串联直流断路器QF11、QF21,型号是常熟断路器CM3DC-400 DC750V 400A。QF11、QF21输出端直接并联在直流母线上。直流母线上串联一个直流电抗器,型号是正泰 DCL-275。直流母线下分配两个直流输出回路,每个回路下分别串联一个刀熔开关,型号是茗熔RS75AQ-160A。刀熔开关下端各自串联直流断路器QF12、QF22,QF12、QF22型号是常熟断路器CM3DC-250 DC750V 160A。QF12、QF22下端分别连接变频器1和变频器2,型号是西门子变频器S440 55KW。两台变频器分别驱动两台55KW的水泵电机。HMI选用西门子7’’触摸屏,型号为SIMATIC HMI KTP700。
两台55KW电动机一用一备,所带负载为水泵,在多次的备台启动运行和另一台停机,维修电动机后,脱开水泵进行空载试运的启停,直流母线电压平稳。交流侧总谐波畸变率THD在3%以内。
该装置已经运行6个月,期间1回路发生电网闪络3次,2回路发生电网闪络1次,由于这几次电网闪络都不是同时发生的,所以电动机的运行没有受到电网闪络的影响,这就验证了双电源/双回线路供电进行直流供电可以克服电网闪络对用户的影响的设计方案。该系统的平稳运行也验证了本设计原理和选型的可靠性及安全性。
由于两条供电回路同时向直流母线供电,每条供电线路正常情况下可以50%的负荷向直流母线供电,在任何一条线路异常时,另一条线路都可以100%的负荷向直流母线供电。也就是说,当使用上图2所示的直流供电系统后,直流母线向负载的供电将不会受电网闪络的影响。
虽然上述的统计数据是基于某企业个例,但具有普遍性。即双回线路/双电源的供电系统,当采用直流供电并联运行后,都不会再受电网闪络的影响。
对于单回线路的高压交流供电系统,则不适合用本发明来保证供电的连续性和可靠性。
本发明安全、可靠、保证供电的连续性好、节省能源、谐波小及谐波的治理简单和投入小、整个系统投资少、占用空间小。
根据试运行结果,本技术方案安全有效,达到了预期的目的。符合电网对用户的要求,符合用户对供电质量、供电连续性的要求。相比交流供电系统,更具有优越性。

Claims (10)

1.低压直流供配电设备,其特征在于:包括从低压变压器输出端开始依输入输出关系依次为均流单元、三相整流单元、止逆保护单元、电压/电流检测单元、直流滤波单元、回路分配单元、直流负载单元、储能单元和中央数据处理单元。
2.如权利要求1所述低压直流供配电设备,其特征在于:所述均流单元包括两个供电回路的均流和整流模块之间的均流,选用的无源均流器件为均流变压器,使用均流变压器使两个供电回路中的电流实现均流。
3.如权利要求1所述低压直流供配电设备,其特征在于:所述三相整流单元包括三相整流桥、过流保护、整理桥温度检测及冷却风扇,三相整流单元将交流电转换成直流电。
4.如权利要求1所述低压直流供配电设备,其特征在于:所述止逆保护器单元是反向耐高压二极管,用于隔离两路的电流,以防止任意一个整流单元故障时对直流母线产生影响。
5.如权利要求1所述低压直流供配电设备,其特征在于:所述电压/电流检测单元包括均流单元的输入、输出电流/电压检测,三相整流单元的输入、输出电流/电压检测,直流母线电流/电压检测。
6.如权利要求1所述低压直流供配电设备,其特征在于:所述直流滤波单元,包括直流电抗器和滤波电容器,用以降低谐波干扰,消除纹波,当负载回路产生再生过电压时,具有一定的分压作用,当负载回路存在短路时,限制短路电流的峰值。
7.如权利要求1所述低压直流供配电设备,其特征在于:所述回路分配单元是直流母线上配置的各个直流负载出线开关、刀熔,所述直流负载单元包括逆变器单元和各个直流负载回路,逆变器单元是将直流电逆变成交流电,供给交流设备使用。
8.如权利要求1所述低压直流供配电设备,其特征在于:所述储能单元为蓄电池及其接入设备,蓄电池可以是铅酸蓄电池或锂离子蓄电池,用于能量的储存,储能元件需充电设备补充电能。
9.如权利要求1所述低压直流供配电设备,其特征在于:所述中央数据处理单元的型号为西门子S7-300 PLC,用于进行各类检测数据的处理及其显示,可实时检测整套直流供配电系统的各种运行数值,达到限值时输出动作指令。
10.低压直流供配电方法,其特征在于:采用低压直流供配电设备,将双回线路/双电源低压三相交流电整流成两路直流电,并将两路直流电并联,直接供给直流负载。
CN201811073507.4A 2018-09-14 2018-09-14 低压直流供配电设备及方法 Pending CN110912109A (zh)

Priority Applications (1)

Application Number Priority Date Filing Date Title
CN201811073507.4A CN110912109A (zh) 2018-09-14 2018-09-14 低压直流供配电设备及方法

Applications Claiming Priority (1)

Application Number Priority Date Filing Date Title
CN201811073507.4A CN110912109A (zh) 2018-09-14 2018-09-14 低压直流供配电设备及方法

Publications (1)

Publication Number Publication Date
CN110912109A true CN110912109A (zh) 2020-03-24

Family

ID=69812361

Family Applications (1)

Application Number Title Priority Date Filing Date
CN201811073507.4A Pending CN110912109A (zh) 2018-09-14 2018-09-14 低压直流供配电设备及方法

Country Status (1)

Country Link
CN (1) CN110912109A (zh)

Cited By (5)

* Cited by examiner, † Cited by third party
Publication number Priority date Publication date Assignee Title
CN113675837A (zh) * 2021-09-08 2021-11-19 中铁二院工程集团有限责任公司 一种基于系统储能及网压维持的直流牵引供电系统
CN113726000A (zh) * 2021-09-02 2021-11-30 北京百度网讯科技有限公司 供电设备及其供电方法
CN113991635A (zh) * 2021-10-28 2022-01-28 广东电网有限责任公司 双回路低压直流配电系统
CN114400643A (zh) * 2021-12-25 2022-04-26 智寰(北京)氢能科技有限公司 一种稳固型柔性直流电网拓扑结构
CN116081487A (zh) * 2023-04-10 2023-05-09 广东省特种设备检测研究院中山检测院 一种储能式节能控制方法及控制系统

Citations (10)

* Cited by examiner, † Cited by third party
Publication number Priority date Publication date Assignee Title
CN2056292U (zh) * 1989-04-10 1990-04-18 张起 变配电站用直流电源装置
CN1581631A (zh) * 2003-07-30 2005-02-16 飞瑞股份有限公司 交流输出并联电源系统及其均流控制方法
CN201548671U (zh) * 2009-11-05 2010-08-11 江苏紫金万成自动化控制设备有限公司 电源带载老化试验装置
CN102468682A (zh) * 2010-11-05 2012-05-23 湖南丰日电源电气股份有限公司 一种交直流两用的高压直流电源系统
CN202513531U (zh) * 2012-04-02 2012-10-31 郴州市东塘电气设备有限公司 一种10kV农网配电线路直流融冰装置
CN203574421U (zh) * 2013-11-28 2014-04-30 中国船舶重工集团公司第七一二研究所 一种共直流母线充放电系统
CN104078970A (zh) * 2013-03-29 2014-10-01 沈阳铝镁设计研究院有限公司 双供电电源整流系统直流侧联网运行的组网方法
CN205489558U (zh) * 2015-11-19 2016-08-17 中国石油化工股份有限公司 一种提高抽油机能效的配电系统
CN107612138A (zh) * 2017-09-21 2018-01-19 国网浙江省电力公司电力科学研究院 一种低压直流系统
CN206922428U (zh) * 2016-10-22 2018-01-23 西安科技大学 一种大型煤矿直流供电拓扑结构

Patent Citations (10)

* Cited by examiner, † Cited by third party
Publication number Priority date Publication date Assignee Title
CN2056292U (zh) * 1989-04-10 1990-04-18 张起 变配电站用直流电源装置
CN1581631A (zh) * 2003-07-30 2005-02-16 飞瑞股份有限公司 交流输出并联电源系统及其均流控制方法
CN201548671U (zh) * 2009-11-05 2010-08-11 江苏紫金万成自动化控制设备有限公司 电源带载老化试验装置
CN102468682A (zh) * 2010-11-05 2012-05-23 湖南丰日电源电气股份有限公司 一种交直流两用的高压直流电源系统
CN202513531U (zh) * 2012-04-02 2012-10-31 郴州市东塘电气设备有限公司 一种10kV农网配电线路直流融冰装置
CN104078970A (zh) * 2013-03-29 2014-10-01 沈阳铝镁设计研究院有限公司 双供电电源整流系统直流侧联网运行的组网方法
CN203574421U (zh) * 2013-11-28 2014-04-30 中国船舶重工集团公司第七一二研究所 一种共直流母线充放电系统
CN205489558U (zh) * 2015-11-19 2016-08-17 中国石油化工股份有限公司 一种提高抽油机能效的配电系统
CN206922428U (zh) * 2016-10-22 2018-01-23 西安科技大学 一种大型煤矿直流供电拓扑结构
CN107612138A (zh) * 2017-09-21 2018-01-19 国网浙江省电力公司电力科学研究院 一种低压直流系统

Cited By (9)

* Cited by examiner, † Cited by third party
Publication number Priority date Publication date Assignee Title
CN113726000A (zh) * 2021-09-02 2021-11-30 北京百度网讯科技有限公司 供电设备及其供电方法
CN113726000B (zh) * 2021-09-02 2024-06-25 北京百度网讯科技有限公司 供电设备及其供电方法
CN113675837A (zh) * 2021-09-08 2021-11-19 中铁二院工程集团有限责任公司 一种基于系统储能及网压维持的直流牵引供电系统
CN113675837B (zh) * 2021-09-08 2023-11-17 中铁二院工程集团有限责任公司 一种基于系统储能及网压维持的直流牵引供电系统
CN113991635A (zh) * 2021-10-28 2022-01-28 广东电网有限责任公司 双回路低压直流配电系统
CN114400643A (zh) * 2021-12-25 2022-04-26 智寰(北京)氢能科技有限公司 一种稳固型柔性直流电网拓扑结构
CN114400643B (zh) * 2021-12-25 2024-02-23 智寰(北京)氢能科技有限公司 一种稳固型柔性直流电网拓扑结构
CN116081487A (zh) * 2023-04-10 2023-05-09 广东省特种设备检测研究院中山检测院 一种储能式节能控制方法及控制系统
CN116081487B (zh) * 2023-04-10 2023-09-01 广东省特种设备检测研究院中山检测院 一种储能式节能控制方法及控制系统

Similar Documents

Publication Publication Date Title
JP5774765B2 (ja) 充放電装置及び電源切替システム
CN110912109A (zh) 低压直流供配电设备及方法
JP5705178B2 (ja) 電力変換装置、電源切替装置、住宅及び電力変換方法
CN114400670A (zh) 一种电压暂降治理装置及实现方法
CN109004738A (zh) 一种核动力船舶一回路应急供电系统及方法
CN105322582A (zh) 利用可控硅技术实现的应急供电装置
CN1937349A (zh) 配电网综合动态补偿装置
CN120582318A (zh) 集中法监测高压短路特征信息的智能快速应急电源系统
Hu et al. Power Quality Improvement Device for Medium-Voltage Distribution Network
KR102684535B1 (ko) 돌입전류 차단식 스마트 변압기
CN201910624U (zh) 电能优化装置
CN112366830B (zh) 一种基于放射式接线的智能化高可靠性低压供配电系统及其方法
CN116742774A (zh) 一种配电网合环控制装置不停电转供方法及系统
JP6112517B2 (ja) 電力変換装置、電源切替装置、住宅及び電力変換方法
CN203984225U (zh) 一种变频器低电压穿越装置
CN203456874U (zh) 一种串联型电压补偿拮抗装置
CN114069610A (zh) 一种电力系统调度控制管理方法与系统
CN207691414U (zh) 一种高压保护装置
CN115842345B (zh) 能源路由器控制方法和能源路由器
CN106451753B (zh) 船用在线式直流电源装置
JP6272971B2 (ja) 電源切替装置及び住宅
CN220732381U (zh) 一种光伏电站箱式变压器的柔性控制系统
CN219717935U (zh) 一种适用于低压变频器直流母线端的电压暂降保护装置
CN223625587U (zh) 一种有源电压暂降治理装置
CN113726000B (zh) 供电设备及其供电方法

Legal Events

Date Code Title Description
PB01 Publication
PB01 Publication
SE01 Entry into force of request for substantive examination
SE01 Entry into force of request for substantive examination
RJ01 Rejection of invention patent application after publication
RJ01 Rejection of invention patent application after publication

Application publication date: 20200324