CN110848794A - Single cold heat source fresh air humidifying unit - Google Patents
Single cold heat source fresh air humidifying unit Download PDFInfo
- Publication number
- CN110848794A CN110848794A CN201911296541.2A CN201911296541A CN110848794A CN 110848794 A CN110848794 A CN 110848794A CN 201911296541 A CN201911296541 A CN 201911296541A CN 110848794 A CN110848794 A CN 110848794A
- Authority
- CN
- China
- Prior art keywords
- condenser
- expansion valve
- air
- evaporator
- fresh air
- Prior art date
- Legal status (The legal status is an assumption and is not a legal conclusion. Google has not performed a legal analysis and makes no representation as to the accuracy of the status listed.)
- Granted
Links
Images
Classifications
-
- F—MECHANICAL ENGINEERING; LIGHTING; HEATING; WEAPONS; BLASTING
- F24—HEATING; RANGES; VENTILATING
- F24F—AIR-CONDITIONING; AIR-HUMIDIFICATION; VENTILATION; USE OF AIR CURRENTS FOR SCREENING
- F24F1/00—Room units for air-conditioning, e.g. separate or self-contained units or units receiving primary air from a central station
- F24F1/0003—Room units for air-conditioning, e.g. separate or self-contained units or units receiving primary air from a central station characterised by a split arrangement, wherein parts of the air-conditioning system, e.g. evaporator and condenser, are in separately located units
-
- F—MECHANICAL ENGINEERING; LIGHTING; HEATING; WEAPONS; BLASTING
- F24—HEATING; RANGES; VENTILATING
- F24F—AIR-CONDITIONING; AIR-HUMIDIFICATION; VENTILATION; USE OF AIR CURRENTS FOR SCREENING
- F24F1/00—Room units for air-conditioning, e.g. separate or self-contained units or units receiving primary air from a central station
- F24F1/0007—Indoor units, e.g. fan coil units
- F24F1/0018—Indoor units, e.g. fan coil units characterised by fans
- F24F1/0022—Centrifugal or radial fans
-
- F—MECHANICAL ENGINEERING; LIGHTING; HEATING; WEAPONS; BLASTING
- F24—HEATING; RANGES; VENTILATING
- F24F—AIR-CONDITIONING; AIR-HUMIDIFICATION; VENTILATION; USE OF AIR CURRENTS FOR SCREENING
- F24F1/00—Room units for air-conditioning, e.g. separate or self-contained units or units receiving primary air from a central station
- F24F1/0007—Indoor units, e.g. fan coil units
- F24F1/0018—Indoor units, e.g. fan coil units characterised by fans
- F24F1/0029—Axial fans
-
- F—MECHANICAL ENGINEERING; LIGHTING; HEATING; WEAPONS; BLASTING
- F24—HEATING; RANGES; VENTILATING
- F24F—AIR-CONDITIONING; AIR-HUMIDIFICATION; VENTILATION; USE OF AIR CURRENTS FOR SCREENING
- F24F1/00—Room units for air-conditioning, e.g. separate or self-contained units or units receiving primary air from a central station
- F24F1/0007—Indoor units, e.g. fan coil units
- F24F1/0059—Indoor units, e.g. fan coil units characterised by heat exchangers
- F24F1/0063—Indoor units, e.g. fan coil units characterised by heat exchangers by the mounting or arrangement of the heat exchangers
-
- F—MECHANICAL ENGINEERING; LIGHTING; HEATING; WEAPONS; BLASTING
- F24—HEATING; RANGES; VENTILATING
- F24F—AIR-CONDITIONING; AIR-HUMIDIFICATION; VENTILATION; USE OF AIR CURRENTS FOR SCREENING
- F24F1/00—Room units for air-conditioning, e.g. separate or self-contained units or units receiving primary air from a central station
- F24F1/0007—Indoor units, e.g. fan coil units
- F24F1/0071—Indoor units, e.g. fan coil units with means for purifying supplied air
-
- F—MECHANICAL ENGINEERING; LIGHTING; HEATING; WEAPONS; BLASTING
- F24—HEATING; RANGES; VENTILATING
- F24F—AIR-CONDITIONING; AIR-HUMIDIFICATION; VENTILATION; USE OF AIR CURRENTS FOR SCREENING
- F24F1/00—Room units for air-conditioning, e.g. separate or self-contained units or units receiving primary air from a central station
- F24F1/0007—Indoor units, e.g. fan coil units
- F24F1/0071—Indoor units, e.g. fan coil units with means for purifying supplied air
- F24F1/0073—Indoor units, e.g. fan coil units with means for purifying supplied air characterised by the mounting or arrangement of filters
-
- F—MECHANICAL ENGINEERING; LIGHTING; HEATING; WEAPONS; BLASTING
- F24—HEATING; RANGES; VENTILATING
- F24F—AIR-CONDITIONING; AIR-HUMIDIFICATION; VENTILATION; USE OF AIR CURRENTS FOR SCREENING
- F24F1/00—Room units for air-conditioning, e.g. separate or self-contained units or units receiving primary air from a central station
- F24F1/0007—Indoor units, e.g. fan coil units
- F24F1/0083—Indoor units, e.g. fan coil units with dehumidification means
-
- F—MECHANICAL ENGINEERING; LIGHTING; HEATING; WEAPONS; BLASTING
- F24—HEATING; RANGES; VENTILATING
- F24F—AIR-CONDITIONING; AIR-HUMIDIFICATION; VENTILATION; USE OF AIR CURRENTS FOR SCREENING
- F24F1/00—Room units for air-conditioning, e.g. separate or self-contained units or units receiving primary air from a central station
- F24F1/0007—Indoor units, e.g. fan coil units
- F24F1/0087—Indoor units, e.g. fan coil units with humidification means
-
- F—MECHANICAL ENGINEERING; LIGHTING; HEATING; WEAPONS; BLASTING
- F24—HEATING; RANGES; VENTILATING
- F24F—AIR-CONDITIONING; AIR-HUMIDIFICATION; VENTILATION; USE OF AIR CURRENTS FOR SCREENING
- F24F1/00—Room units for air-conditioning, e.g. separate or self-contained units or units receiving primary air from a central station
- F24F1/06—Separate outdoor units, e.g. outdoor unit to be linked to a separate room comprising a compressor and a heat exchanger
-
- F—MECHANICAL ENGINEERING; LIGHTING; HEATING; WEAPONS; BLASTING
- F24—HEATING; RANGES; VENTILATING
- F24F—AIR-CONDITIONING; AIR-HUMIDIFICATION; VENTILATION; USE OF AIR CURRENTS FOR SCREENING
- F24F11/00—Control or safety arrangements
- F24F11/89—Arrangement or mounting of control or safety devices
-
- F—MECHANICAL ENGINEERING; LIGHTING; HEATING; WEAPONS; BLASTING
- F24—HEATING; RANGES; VENTILATING
- F24F—AIR-CONDITIONING; AIR-HUMIDIFICATION; VENTILATION; USE OF AIR CURRENTS FOR SCREENING
- F24F13/00—Details common to, or for air-conditioning, air-humidification, ventilation or use of air currents for screening
- F24F13/28—Arrangement or mounting of filters
Landscapes
- Engineering & Computer Science (AREA)
- Chemical & Material Sciences (AREA)
- Combustion & Propulsion (AREA)
- Mechanical Engineering (AREA)
- General Engineering & Computer Science (AREA)
- Physics & Mathematics (AREA)
- Thermal Sciences (AREA)
- Air Conditioning Control Device (AREA)
- Central Air Conditioning (AREA)
Abstract
本发明属于一种新风调湿机组,具体是涉及到一种单冷热源新风调湿机组,包括室内机和室外机,所述室内机包括依次设置的进风口、滤网组件、蒸发器、再热冷凝器、加湿器、风机和出风口,所述室外机包括四通阀以及与蒸发器构成回路的压缩机、冷凝器和室外膨胀阀,所述蒸发器、压缩机和冷凝器均与四通阀连接,冷凝器上设置有散热器,所述再热冷凝器通过管路与冷凝器并联,再热冷凝器靠近蒸发器所在管路上设置有再热膨胀阀,本发明采用单冷热源对空气进行处理,再热冷凝器的加热温度控制通过调节再热膨胀阀和主膨胀阀的流量比例即可,可实现无极调节,调节过程简单灵活。
The invention belongs to a fresh air humidity control unit, in particular to a fresh air humidity control unit with a single cold and heat source, comprising an indoor unit and an outdoor unit, wherein the indoor unit comprises an air inlet, a filter screen assembly, an evaporator, A reheat condenser, a humidifier, a fan and an air outlet, the outdoor unit includes a four-way valve and a compressor, a condenser and an outdoor expansion valve that form a loop with an evaporator, the evaporator, the compressor and the condenser are all connected with the A four-way valve is connected, a radiator is arranged on the condenser, the reheat condenser is connected in parallel with the condenser through a pipeline, and a reheat expansion valve is arranged on the pipeline where the reheat condenser is close to the evaporator. The present invention adopts a single cold heat source For air treatment, the heating temperature of the reheat condenser can be controlled by adjusting the flow ratio of the reheat expansion valve and the main expansion valve, which can realize stepless adjustment, and the adjustment process is simple and flexible.
Description
技术领域technical field
本发明属于一种新风调湿机组,具体是涉及到一种单冷热源新风调湿机组。The invention belongs to a fresh air humidity control unit, in particular to a fresh air humidity control unit with a single cold and heat source.
背景技术Background technique
随着生活品质的提升,人们对生活环境要求不断提高。在家居和工作环境中,不仅有室内外换气的新风系统,而且对空气的温度、湿度、空气中的PM2.5含量都有对应的空气处理设备。对于一套新的房屋,可供选择的空气调节设备包括室内外换气的新风净化系统、调节室内温度的空调系统、调节室内湿度的除湿系统、冬季加湿系统等等,过多的管路设计不仅安装难度大,而且增加了设计和施工成本,也给后续的维修带来了麻烦。With the improvement of the quality of life, people's requirements for the living environment continue to increase. In the home and working environment, there are not only fresh air systems for indoor and outdoor ventilation, but also corresponding air treatment equipment for air temperature, humidity, and PM2.5 content in the air. For a new house, the available air-conditioning equipment includes a fresh air purification system for indoor and outdoor ventilation, an air-conditioning system for regulating indoor temperature, a dehumidification system for regulating indoor humidity, and a humidification system in winter, etc. Excessive piping design Not only is it difficult to install, but it also increases design and construction costs and brings trouble to subsequent maintenance.
且现有的双冷源新风机组,除湿时热泵水机提供冷水对新风进行预冷,直膨系统进行深度除湿和调温。直膨系统有主、副两个冷凝器,副冷凝器回收部分冷凝热用来加热经除湿后的空气,主冷凝器排放冷凝热。而目前双冷源新风机组主冷凝器排放的冷凝热是直接排至热泵水机,需要热泵水机将吸收冷凝热后升温的冷水降温后循环使用。而热泵水机将吸收冷凝热后升温的冷水降温需消耗多余的能量,这就降低了系统的能效比。And the existing double cold source fresh air unit, the heat pump water machine provides cold water to pre-cool the fresh air during dehumidification, and the direct expansion system performs deep dehumidification and temperature adjustment. The direct expansion system has two condensers, the main and the auxiliary. The auxiliary condenser recovers part of the condensation heat to heat the dehumidified air, and the main condenser discharges the condensation heat. At present, the condensation heat discharged from the main condenser of the dual-cold-source fresh air unit is directly discharged to the heat pump water machine, which requires the heat pump water machine to cool down the cold water that has absorbed the condensation heat and then heated up and then recycled. The heat pump water machine will consume excess energy to cool the cold water that has been heated up after absorbing the condensation heat, which reduces the energy efficiency ratio of the system.
发明内容SUMMARY OF THE INVENTION
本发明要解决的技术问题是提供一种便于调节温湿度,结构紧凑的单冷热源新风调湿机组。The technical problem to be solved by the present invention is to provide a fresh air humidity control unit with a single cold and heat source, which is easy to adjust temperature and humidity and has a compact structure.
本发明的内容包括室内机和室外机,所述室内机包括依次设置的进风口、滤网组件、蒸发器、再热冷凝器、加湿器、风机和出风口,所述室外机包括四通阀以及与蒸发器构成回路的压缩机、冷凝器和室外膨胀阀,所述蒸发器、压缩机和冷凝器均与四通阀连接,冷凝器上设置有散热器,所述再热冷凝器通过管路与冷凝器并联,再热冷凝器靠近蒸发器所在管路上设置有再热膨胀阀。The content of the present invention includes an indoor unit and an outdoor unit, the indoor unit includes an air inlet, a filter screen assembly, an evaporator, a reheat condenser, a humidifier, a fan and an air outlet, and the outdoor unit includes a four-way valve and a compressor, a condenser and an outdoor expansion valve that form a loop with the evaporator, the evaporator, the compressor and the condenser are all connected with a four-way valve, the condenser is provided with a radiator, and the reheated condenser passes through a pipe The circuit is connected in parallel with the condenser, and a reheat expansion valve is arranged on the pipeline where the reheat condenser is close to the evaporator.
更进一步地,所述蒸发器与冷凝器之间且靠近蒸发器一侧设置有主膨胀阀,主膨胀阀与室外膨胀阀择一使用,主膨胀阀并联有朝向冷凝器的单向阀,室外膨胀阀并联有朝向蒸发器的单向阀。Further, a main expansion valve is arranged between the evaporator and the condenser and on the side close to the evaporator. The main expansion valve and the outdoor expansion valve are used alternatively. The main expansion valve is connected in parallel with a check valve facing the condenser. The expansion valve is connected in parallel with a one-way valve towards the evaporator.
更进一步地,所述冷凝器和再热冷凝器靠近蒸发器一侧管路上均设置有过滤器。Further, filters are provided on the pipelines on the side of the condenser and the reheat condenser close to the evaporator.
更进一步地,所述进风口包括与室内空气连通的回风风阀和与室外空气连通的新风风阀。Further, the air inlet includes a return air damper communicated with indoor air and a fresh air damper communicated with outdoor air.
更进一步地,所述加湿器与风机之间还设置有紫外灯。Furthermore, an ultraviolet lamp is also arranged between the humidifier and the fan.
更进一步地,所述风机为离心风机,Further, the fan is a centrifugal fan,
更进一步地,所述散热器为轴流风机,Further, the radiator is an axial flow fan,
更进一步地,所述滤网组件包括依次设置的初效过滤器、中效过滤器和高效过滤器。Further, the filter screen assembly includes an initial effect filter, a medium effect filter and a high efficiency filter which are arranged in sequence.
更进一步地,所述初效过滤器和高效过滤器上设置有风压差开关。Further, the primary filter and the high-efficiency filter are provided with an air pressure differential switch.
本发明还包括控制系统,所述控制系统包括控制器以及与控制器电连接的温度传感器、温湿度传感器和压力传感器,所述温度传感器设置于所述蒸发器与再热冷凝器之间,所述温湿度传感器设置于进风口和出风口上,所述压力传感器设置于压缩机吸排气管路上,所述控制器还与压缩机、风机和散热器电连接。The present invention also includes a control system, the control system includes a controller and a temperature sensor, a temperature and humidity sensor and a pressure sensor electrically connected to the controller, the temperature sensor is arranged between the evaporator and the reheat condenser, so The temperature and humidity sensor is arranged on the air inlet and the air outlet, the pressure sensor is arranged on the suction and exhaust pipes of the compressor, and the controller is also electrically connected with the compressor, the fan and the radiator.
本发明的有益效果是,本发明采用单冷热源对空气进行处理,避免了目前市场上例如双冷源新风除湿机组需要水系统配合运行,增加系统能效比,除湿模式中,再热冷凝器的加热温度控制通过调节再热膨胀阀和主膨胀阀的流量比例即可,可实现无极调节,调节过程简单灵活;再热冷凝器通过回收冷凝热提高经蒸发器降温除湿后空气的温度,减少了其它加热配件的选择,降低了机组的生产成本以及能耗;与双冷源调湿机组相比,无需通过热泵水机对冷凝器进行降温,提高了系统能效比;The beneficial effect of the present invention is that the present invention uses a single cold and heat source to process the air, which avoids the need for the water system to cooperate with the current market, such as the dual cold source fresh air dehumidification unit, and increases the energy efficiency ratio of the system. In the dehumidification mode, the reheating condenser The heating temperature can be controlled by adjusting the flow ratio of the reheat expansion valve and the main expansion valve, which can realize stepless adjustment, and the adjustment process is simple and flexible; the reheat condenser can recover the condensation heat to increase the temperature of the air after cooling and dehumidification by the evaporator, reducing the The selection of other heating accessories reduces the production cost and energy consumption of the unit; compared with the dual-cooling source humidity control unit, there is no need to cool the condenser through the heat pump water machine, which improves the energy efficiency ratio of the system;
本新风调湿机组,具有夏季新风除湿、降温和调温功能;冬季具有加湿、升温的功能;过渡季节具有通风功能,适应性、舒适性高;整体结构紧凑,高效节能的特点。The fresh air humidity control unit has the functions of fresh air dehumidification, cooling and temperature adjustment in summer; humidification and heating in winter; ventilation function in transition season, high adaptability and comfort; overall compact structure, high efficiency and energy saving.
附图说明Description of drawings
图1为本发明除湿时的系统原理图。FIG. 1 is a schematic diagram of the system during dehumidification of the present invention.
图2为本发明除湿时四通阀的工作原理图。Fig. 2 is the working principle diagram of the four-way valve during dehumidification of the present invention.
图3为本发明制热时的系统原理图。FIG. 3 is a schematic diagram of the system during heating according to the present invention.
图4为本发明制热时四通阀的工作原理图。Fig. 4 is the working principle diagram of the four-way valve during heating according to the present invention.
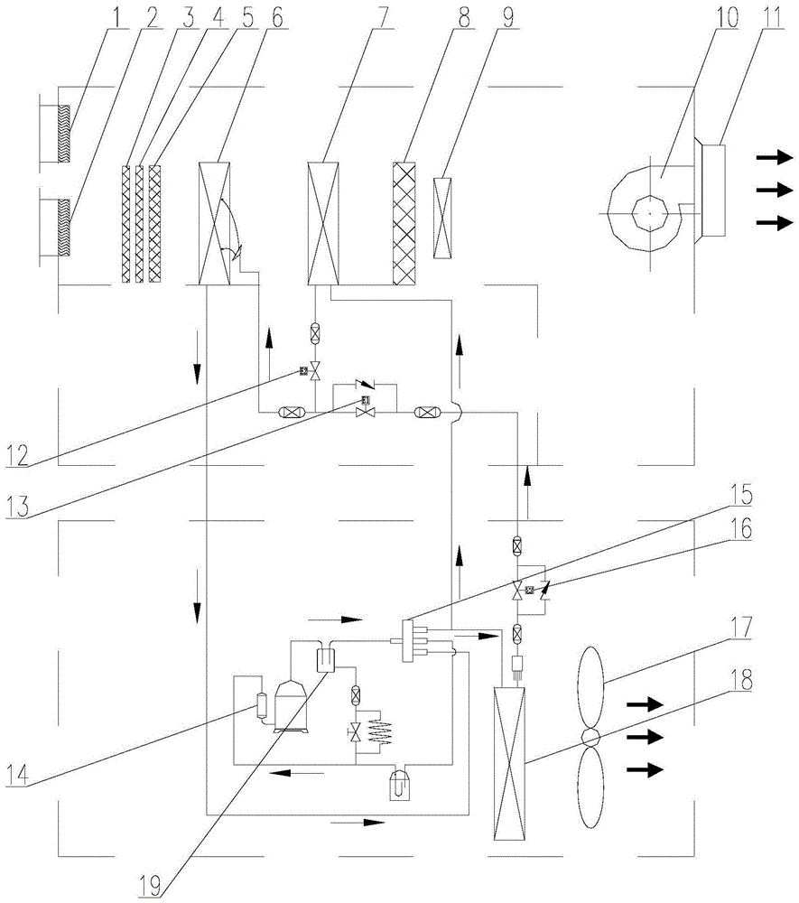
在图中,1回风风阀、2新风风阀、3初效过滤器、4中效过滤器、5高效过滤器、6蒸发器、7再热冷凝器、8加湿器、9紫外灯、10风机、11出风口、12再热膨胀阀、13主膨胀阀、14压缩机、15四通阀、16室外膨胀阀、17轴流风机、18冷凝器、19油分离器。In the picture, 1 return air damper, 2 fresh air damper, 3 primary filter, 4 medium efficiency filter, 5 high efficiency filter, 6 evaporator, 7 reheat condenser, 8 humidifier, 9 ultraviolet lamp, 10 fans, 11 air outlets, 12 reheat expansion valves, 13 main expansion valves, 14 compressors, 15 four-way valves, 16 outdoor expansion valves, 17 axial fans, 18 condensers, 19 oil separators.
具体实施方式Detailed ways
如图1-图4所示,本发明包括室内机和室外机,所述室内机包括沿空气流通方向依次设置的进风口、滤网组件、蒸发器6、再热冷凝器7、加湿器8、风机10和出风口11,滤网组件为对空气进行过滤的部件;蒸发器6为用于给空气制冷除湿或者加热的部件;再热冷凝器7用于在蒸发器6给空气制冷除湿时给制冷除湿后空气进行加热;加湿器8用于在蒸发器6给空气加热时,对加热后空气进行加湿;风机10用于将室内机空气从进风口侧向出风口11侧正压送风,所述室外机用于给蒸发器6和再热冷凝器7提供热源或冷源,包括四通阀15以及与蒸发器6构成回路的压缩机14、冷凝器18和室外膨胀阀16,所述蒸发器6、压缩机14和冷凝器18均与四通阀15对应的油口连接,通过调节四通阀15,即可实现调节制冷剂的流向,以控制蒸发器6对空气进行制冷除湿或对空气进行加热,冷凝器18上设置有散热器,散热器用于冷凝器18散热或释放冷量,所述再热冷凝器7通过管路与冷凝器18并联,再热冷凝器7用于回收部分冷凝热对通过蒸发器6制冷除湿后的空气进行加热,再热冷凝器7靠近蒸发器6所在管路上设置有再热膨胀阀12,通过调节再热膨胀阀12和主膨胀阀13的输出比例,以调节再热冷凝器7和冷凝器18两者排放制冷剂热量的比例。As shown in FIGS. 1-4 , the present invention includes an indoor unit and an outdoor unit, and the indoor unit includes an air inlet, a filter screen assembly, an evaporator 6 , a reheat condenser 7 , and a
所述蒸发器6与冷凝器18之间且靠近蒸发器6一侧设置有主膨胀阀13,主膨胀阀13与室外膨胀阀16择一使用,除湿模式中,室外膨胀阀16关闭,主膨胀阀13工作,用于降低从冷凝器18流出的高压常温的制冷剂的压力;制热模式中,主膨胀阀13关闭,室外膨胀阀16工作,用于降低从蒸发器6流出的高压常温的制冷剂的压力;A
在冷凝器18与蒸发器6之间设置分别用于蒸发器6制冷和制热时使用的主膨胀阀13和室外膨胀阀16,主膨胀阀13设置在靠近蒸发器6一侧,室外膨胀阀16设置在靠近冷凝器18一侧,即可避免在制热模式时,制冷剂首先经过蒸发器6和主膨胀阀13变成低压低温液态制冷剂,再经过较长的管路至冷凝器18,以此防止低压低温液态制冷剂流经较长管路影响管路寿命。A
主膨胀阀13上并联朝向冷凝器18设置的单向阀;室外膨胀阀16上并联朝向蒸发器6设置的单向阀,以此保证,主膨胀阀13与室外膨胀阀16择一使用时,管路的连通。The
所述冷凝器18和再热冷凝器7靠近蒸发器7一侧管路上均设置有过滤器,过滤器优选为铜过滤器,铜过滤器对制冷剂进行过滤,避免制冷剂内的杂质颗粒经过膨胀阀时堵塞膨胀阀。The
所述进风口包括与室内空气连通的回风风阀1和与室外空气连通的新风风阀2,通过调节回风风阀1和新风风阀2的进风比例,可以切换全新风、新回风混合和全回风三种进风模式,在室内空气氧气足够的情况,可适量增加回风风阀1的比例,以此可减少调湿机组调湿或增温模式中需产生的冷量或热量,达到减少能耗的作用。The air inlet includes a return air valve 1 that communicates with indoor air and a fresh air valve 2 that communicates with outdoor air. There are three air intake modes: air mixing and full return air. When the indoor air has enough oxygen, the proportion of return air valve 1 can be appropriately increased, which can reduce the cooling capacity that needs to be generated in the humidity control or temperature increase mode of the humidity control unit. or heat to reduce energy consumption.
所述加湿器8与风机10之间还设置有紫外灯9,紫外灯9对处理完的空气进行杀菌处理,提高空气质量。An
所述散热器为轴流风机17,轴流风机17风量大,可对冷凝器18进行有效散热。The radiator is an axial flow fan 17 , and the axial flow fan 17 has a large air volume and can effectively dissipate heat to the
所述滤网组件包括依次设置的初效过滤器3、中效过滤器4和高效过滤器5,通过设置三层滤网,对新风或者回风进行有效过滤。The filter screen assembly includes a primary-efficiency filter 3, a medium-efficiency filter 4 and a high-efficiency filter 5 that are arranged in sequence, and the fresh air or return air can be effectively filtered by setting three layers of filter screens.
所述初效过滤器3和高效过滤器5上设置有风压差开关,风压差开关用于检测滤网组件的堵塞情况,当滤网组件杂质较多,检测到初效过滤器3之前与高效过滤器5之后的风压差较大,风压差开关便进行工作,产生报警提醒工作人员及时更换或者清洗滤网组件。The primary filter 3 and the high-efficiency filter 5 are provided with an air pressure differential switch, and the wind pressure differential switch is used to detect the blockage of the filter screen assembly. When the wind pressure difference with the high-efficiency filter 5 is large, the wind pressure difference switch will work, and an alarm will be generated to remind the staff to replace or clean the filter screen assembly in time.
本发明还包括控制系统,所述控制系统包括控制器以及与控制器电连接的温度传感器、温湿度传感器和压力传感器,所述温度传感器设置于所述蒸发器6与再热冷凝器7之间,所述温湿度传感器设置于进风口和出风口11上,所述压力传感器设置于压缩机14吸排气管路上,所述控制器还与压缩机14、风机10、轴流风机17、再热膨胀阀12、主膨胀阀13和室外膨胀阀16电连接,控制系统实现本调湿机组的自动运行,其中,控制器采用工业控制级单片机芯片,温度传感器、温湿度传感器、压力传感器设置于机组各个节点上,用于获取各个测量点的温度参数作为控制器智能控制的控制参数基础;为了便于控制,本发明中,再热膨胀阀12、主膨胀阀13和室外膨胀阀16均优选采用电子膨胀阀。The present invention also includes a control system, the control system includes a controller and a temperature sensor, a temperature and humidity sensor and a pressure sensor electrically connected to the controller, the temperature sensor is arranged between the evaporator 6 and the reheat condenser 7 , the temperature and humidity sensor is arranged on the air inlet and
本发明的具体工作原理:The concrete working principle of the present invention:
本发明具有除湿模式、制热模式、通风模式和智能模式四种模式,具体如下:The present invention has four modes: dehumidification mode, heating mode, ventilation mode and intelligent mode, the details are as follows:
除湿模式:如图1和图2所示,制冷剂如图中箭头所指方向流通,蒸发器6内流入低压低温的液态制冷剂,吸收流经蒸发器6表面空气的热量,由于此时蒸发器6表面温度低于湿空气的露点温度,空气中的水蒸气在蒸发器6表面凝结成水,滴入水盘后排出机组,以此降低空气中的温度和湿度,进行降温除湿。Dehumidification mode: As shown in Figure 1 and Figure 2, the refrigerant flows in the direction indicated by the arrow in the figure, and the low-pressure and low-temperature liquid refrigerant flows into the evaporator 6 to absorb the heat of the air flowing through the surface of the evaporator 6. The surface temperature of the evaporator 6 is lower than the dew point temperature of the humid air, and the water vapor in the air condenses into water on the surface of the evaporator 6, drops into the water tray and then discharges the unit, thereby reducing the temperature and humidity in the air, and cooling and dehumidifying.
如图2所示,从蒸发器6吸热后的低压低温气态制冷剂通过四通阀15流入压缩机14,压缩制冷剂,制冷剂相变为高温高压气态制冷剂并经过油分离器19,再通过四通阀15流出。从四通阀15流出的高温高压气态制冷剂经分流分别进入彼此并联的冷凝器18和再热冷凝器7,高温高压气态制冷剂相变为高压常温的液态制冷剂,进入再热冷凝器7的高温高压气态制冷剂将经过蒸发器6降温除湿的空气加热至指定温度,并通过紫外灯9杀菌后进入室内,以此完成除湿和恒温的功能,且无需再次增加其它加热设备;另外一部分高温高压气态制冷剂经过冷凝器18进行散热,并配合轴流风机17排出室外。As shown in FIG. 2 , the low-pressure and low-temperature gaseous refrigerant after absorbing heat from the evaporator 6 flows into the
再热冷凝器7对空气的加热温度通过分配至再热冷凝器7的高温高压气态制冷剂的流量而定,即通过调节再热膨胀阀12和主膨胀阀13的流量比例进行调节,再热膨胀阀12和主膨胀阀13优选为联动开合,再热膨胀阀12开启流量大则主膨胀阀13的开启流量小,通过再热冷凝器7的高温高压气态制冷剂多,对空气的加热温度高,反之,通过再热冷凝器7的高温高压气态制冷剂少,对空气的加热温度低。除湿模式中,室外膨胀阀16始终处于关闭状态,从冷凝器18流出的制冷剂经过与室外膨胀阀16并联的单向阀流入到主膨胀阀13,此时,制冷剂流向与和主膨胀阀13并联的单向阀相反,故制冷剂仅流向与主膨胀阀13,并经过主膨胀阀13相变为低压低温的液态制冷剂后流入蒸发器6进行吸热。The heating temperature of the air by the reheating condenser 7 is determined by the flow rate of the high-temperature and high-pressure gaseous refrigerant distributed to the reheating condenser 7, that is, by adjusting the flow ratio of the reheating
以此往复,对空气进行除湿调温的处理。In this way, the air is dehumidified and temperature adjusted.
除湿模式中,由于主膨胀阀13设置在靠近蒸发器6一侧,此时相变为低压低温的液态制冷剂很快便进入到蒸发器6内进行吸热,故能减少低压低温的液态制冷剂对管路的影响,提高使用寿命。In the dehumidification mode, since the
除湿模式中,由于无需对空气进行加湿,故加湿器8始终处于关闭状态。In the dehumidification mode, since there is no need to humidify the air, the
除湿模式中,将再热膨胀阀12关闭,调湿机组则仅对空气进行制冷。In the dehumidification mode, the
制热模式:如图3和图4所示,制冷剂如图中虚线箭头所指方向流通,此时,由于蒸发器6用于散热,冷凝器18用于吸热,由于无需对经过调湿机组的空气进行除湿,且室内机中蒸发器6和再热冷凝器7对空气的影响相反,故始终关闭再热冷凝器7,再热冷凝器7通过关闭再热膨胀阀12关闭,操作简单灵活。冷凝器18内流入低压低温的液态制冷剂,轴流风机17将冷量排出至室外,如图2所示,经过冷凝器18的制冷剂再通过四通阀15流入压缩机14进行压缩,制冷剂变为高温高压气态制冷剂并经过油分离器19,再通过四通阀15流出至蒸发器6内,蒸发器6向空气进行散热,以此对从进风口进入的空气进行加热,经过加热后的空气再经过加湿器8加至指定湿度,以保障室内温度和湿度合适。经蒸发器6后的高温高压气态制冷剂相变为高压常温液态制冷剂,最后经过与主膨胀阀13并联的单向阀流至室外膨胀阀16,进行降压,变为低温低压的液态制冷剂流至冷凝器18带走冷量。Heating mode: As shown in Figure 3 and Figure 4, the refrigerant flows in the direction indicated by the dotted arrow in the figure. At this time, since the evaporator 6 is used for heat dissipation, and the
以此往复,实现对空气的制热和加湿处理。This reciprocation achieves heating and humidification of the air.
由于室外膨胀阀16设置在靠近冷凝器18一侧,此时相变为低压低温的液态制冷剂很快便进入到冷凝器18内进行吸热,故能减少低压低温的液态制冷剂对管路的影响,提高使用寿命。Since the outdoor expansion valve 16 is arranged on the side close to the
通过调节压缩机的功率,实现不同温度的调节。By adjusting the power of the compressor, different temperatures can be adjusted.
加湿器8可以为超声波加湿器、湿膜加湿器或其它加湿设备。The
通风模式:在室内仅需通风的工作环境中,仅需开启风机10,空气依次通过过滤组件和紫外灯9,进行空气净化,完成通风。Ventilation mode: In the indoor working environment where only ventilation is required, only the
智能模式:通过室内的空气环境配合设置在调湿机组上的控制器以及各个节点上的温度传感器、温湿度传感器和压力传感器进行智能调节。Intelligent mode: Intelligent adjustment is carried out through the indoor air environment in conjunction with the controller set on the humidity control unit and the temperature sensors, temperature and humidity sensors and pressure sensors on each node.
Claims (10)
Priority Applications (1)
| Application Number | Priority Date | Filing Date | Title |
|---|---|---|---|
| CN201911296541.2A CN110848794B (en) | 2019-12-16 | 2019-12-16 | Single cold and hot source fresh air humidifying unit |
Applications Claiming Priority (1)
| Application Number | Priority Date | Filing Date | Title |
|---|---|---|---|
| CN201911296541.2A CN110848794B (en) | 2019-12-16 | 2019-12-16 | Single cold and hot source fresh air humidifying unit |
Publications (2)
| Publication Number | Publication Date |
|---|---|
| CN110848794A true CN110848794A (en) | 2020-02-28 |
| CN110848794B CN110848794B (en) | 2025-08-19 |
Family
ID=69609418
Family Applications (1)
| Application Number | Title | Priority Date | Filing Date |
|---|---|---|---|
| CN201911296541.2A Active CN110848794B (en) | 2019-12-16 | 2019-12-16 | Single cold and hot source fresh air humidifying unit |
Country Status (1)
| Country | Link |
|---|---|
| CN (1) | CN110848794B (en) |
Cited By (13)
| Publication number | Priority date | Publication date | Assignee | Title |
|---|---|---|---|---|
| CN111351150A (en) * | 2020-03-17 | 2020-06-30 | 江苏梅萨纳环境科技有限公司 | Heat pump heat recovery type water-wind integrated unit |
| CN111609590A (en) * | 2020-04-24 | 2020-09-01 | 珠海格力电器股份有限公司 | Double-temperature air conditioning system, control method and air conditioner |
| CN111795428A (en) * | 2020-06-28 | 2020-10-20 | 格瑞智慧人居环境科技(江苏)有限公司 | Double cold source fresh air dehumidification unit |
| CN112197339A (en) * | 2020-10-09 | 2021-01-08 | 苏州畅留畔软件科技有限公司 | Dehumidification new fan of area reheat |
| CN112648702A (en) * | 2021-02-08 | 2021-04-13 | 李中孝 | Novel dehumidification fresh air machine |
| CN113375243A (en) * | 2021-06-07 | 2021-09-10 | 广州迪森劳力特空气净化技术有限公司 | Constant temperature control dehumidifier |
| CN113551327A (en) * | 2020-04-23 | 2021-10-26 | 南通华信中央空调有限公司 | Air conditioning system and air conditioning unit |
| CN113739558A (en) * | 2021-07-22 | 2021-12-03 | 广东申菱环境系统股份有限公司 | Heat pump unit and control method thereof |
| CN114738888A (en) * | 2022-04-19 | 2022-07-12 | 苏州浪潮智能科技有限公司 | Fresh air system |
| CN114942662A (en) * | 2022-04-01 | 2022-08-26 | 北京市燃气集团有限责任公司 | Temperature and humidity control system and method for tank construction in LNG (liquefied Natural gas) thin film tank |
| CN114963636A (en) * | 2022-06-30 | 2022-08-30 | 雅凯热能技术(江苏)有限公司 | Fresh air conditioning system and control method |
| CN116538575A (en) * | 2022-01-25 | 2023-08-04 | 宁波奥克斯电气股份有限公司 | Air treatment device |
| CN118640592A (en) * | 2024-08-14 | 2024-09-13 | 北京环都拓普空调有限公司 | A condensing reheat air conditioner with double condensers and a control method thereof |
Citations (9)
| Publication number | Priority date | Publication date | Assignee | Title |
|---|---|---|---|---|
| CN101694315A (en) * | 2009-10-23 | 2010-04-14 | 清华大学 | Air handling device with natural cooling and humidify control |
| WO2013131436A1 (en) * | 2012-03-05 | 2013-09-12 | Rong Guohua | Air-conditioning unit with heat recovery |
| CN203605337U (en) * | 2013-12-02 | 2014-05-21 | 南京五洲制冷集团有限公司 | Condensation heat recovery energy-saving type roof air conditioner unit |
| CN105627479A (en) * | 2016-03-18 | 2016-06-01 | 上海朗绿建筑科技有限公司 | Single-evaporator multi-condenser fresh air dehumidification unit and air conditioning method |
| CN105910218A (en) * | 2016-06-01 | 2016-08-31 | 江苏慧居建筑科技有限公司 | Dehumidification fresh air handling unit with parallel connection of multiple condensers and air regulation method |
| CN206094647U (en) * | 2016-08-29 | 2017-04-12 | 南京迪曼德环境科技有限公司 | Indoor swimming pool constant temperature dehumidifying heat pump air conditioning unit |
| CN206338867U (en) * | 2016-12-30 | 2017-07-18 | 广东申菱环境系统股份有限公司 | A kind of intelligent air-cooled type thermostatic and humidistatic air conditioning unit |
| CN206387002U (en) * | 2016-10-19 | 2017-08-08 | 上海朗绿建筑科技股份有限公司 | A kind of binary channels Separated type high-efficiency dehumidification fresh air |
| CN211261005U (en) * | 2019-12-16 | 2020-08-14 | 湖南红橡室内气候技术有限公司 | Single cold heat source fresh air humidifying unit |
-
2019
- 2019-12-16 CN CN201911296541.2A patent/CN110848794B/en active Active
Patent Citations (9)
| Publication number | Priority date | Publication date | Assignee | Title |
|---|---|---|---|---|
| CN101694315A (en) * | 2009-10-23 | 2010-04-14 | 清华大学 | Air handling device with natural cooling and humidify control |
| WO2013131436A1 (en) * | 2012-03-05 | 2013-09-12 | Rong Guohua | Air-conditioning unit with heat recovery |
| CN203605337U (en) * | 2013-12-02 | 2014-05-21 | 南京五洲制冷集团有限公司 | Condensation heat recovery energy-saving type roof air conditioner unit |
| CN105627479A (en) * | 2016-03-18 | 2016-06-01 | 上海朗绿建筑科技有限公司 | Single-evaporator multi-condenser fresh air dehumidification unit and air conditioning method |
| CN105910218A (en) * | 2016-06-01 | 2016-08-31 | 江苏慧居建筑科技有限公司 | Dehumidification fresh air handling unit with parallel connection of multiple condensers and air regulation method |
| CN206094647U (en) * | 2016-08-29 | 2017-04-12 | 南京迪曼德环境科技有限公司 | Indoor swimming pool constant temperature dehumidifying heat pump air conditioning unit |
| CN206387002U (en) * | 2016-10-19 | 2017-08-08 | 上海朗绿建筑科技股份有限公司 | A kind of binary channels Separated type high-efficiency dehumidification fresh air |
| CN206338867U (en) * | 2016-12-30 | 2017-07-18 | 广东申菱环境系统股份有限公司 | A kind of intelligent air-cooled type thermostatic and humidistatic air conditioning unit |
| CN211261005U (en) * | 2019-12-16 | 2020-08-14 | 湖南红橡室内气候技术有限公司 | Single cold heat source fresh air humidifying unit |
Cited By (16)
| Publication number | Priority date | Publication date | Assignee | Title |
|---|---|---|---|---|
| CN111351150A (en) * | 2020-03-17 | 2020-06-30 | 江苏梅萨纳环境科技有限公司 | Heat pump heat recovery type water-wind integrated unit |
| CN111351150B (en) * | 2020-03-17 | 2022-02-22 | 江苏梅萨纳环境科技有限公司 | Heat pump heat recovery type water-wind integrated unit |
| CN113551327A (en) * | 2020-04-23 | 2021-10-26 | 南通华信中央空调有限公司 | Air conditioning system and air conditioning unit |
| CN111609590A (en) * | 2020-04-24 | 2020-09-01 | 珠海格力电器股份有限公司 | Double-temperature air conditioning system, control method and air conditioner |
| CN111795428A (en) * | 2020-06-28 | 2020-10-20 | 格瑞智慧人居环境科技(江苏)有限公司 | Double cold source fresh air dehumidification unit |
| CN112197339A (en) * | 2020-10-09 | 2021-01-08 | 苏州畅留畔软件科技有限公司 | Dehumidification new fan of area reheat |
| CN112648702A (en) * | 2021-02-08 | 2021-04-13 | 李中孝 | Novel dehumidification fresh air machine |
| CN113375243A (en) * | 2021-06-07 | 2021-09-10 | 广州迪森劳力特空气净化技术有限公司 | Constant temperature control dehumidifier |
| CN113739558A (en) * | 2021-07-22 | 2021-12-03 | 广东申菱环境系统股份有限公司 | Heat pump unit and control method thereof |
| CN116538575A (en) * | 2022-01-25 | 2023-08-04 | 宁波奥克斯电气股份有限公司 | Air treatment device |
| CN114942662A (en) * | 2022-04-01 | 2022-08-26 | 北京市燃气集团有限责任公司 | Temperature and humidity control system and method for tank construction in LNG (liquefied Natural gas) thin film tank |
| CN114738888A (en) * | 2022-04-19 | 2022-07-12 | 苏州浪潮智能科技有限公司 | Fresh air system |
| CN114963636A (en) * | 2022-06-30 | 2022-08-30 | 雅凯热能技术(江苏)有限公司 | Fresh air conditioning system and control method |
| CN114963636B (en) * | 2022-06-30 | 2025-05-30 | 雅凯热能技术(江苏)有限公司 | Fresh air air conditioning system and control method |
| CN118640592A (en) * | 2024-08-14 | 2024-09-13 | 北京环都拓普空调有限公司 | A condensing reheat air conditioner with double condensers and a control method thereof |
| CN118640592B (en) * | 2024-08-14 | 2024-11-08 | 北京环都拓普空调有限公司 | Double-condenser condensing and reheating type air conditioner and control method thereof |
Also Published As
| Publication number | Publication date |
|---|---|
| CN110848794B (en) | 2025-08-19 |
Similar Documents
| Publication | Publication Date | Title |
|---|---|---|
| CN110848794B (en) | Single cold and hot source fresh air humidifying unit | |
| CN211041202U (en) | Fresh air humidifying unit with double cold and heat sources | |
| CN110925876A (en) | A tandem single cold and heat source fresh air humidity control unit | |
| CN211041142U (en) | Serial-type single cold heat source fresh air humidifying unit | |
| CN109405325A (en) | Double cold source fresh air dehumidification units | |
| CN105276736B (en) | A kind of heat pump type total heat recovering fresh air air-conditioner set of band condensation reheating | |
| CN113932330B (en) | Integrated fresh air dehumidifier with precooling water tray and control method thereof | |
| WO2016179884A1 (en) | Variable-refrigerant-flow radiant air-conditioning system | |
| CN203980517U (en) | A kind of multifunctional direct-expansion air conditioner integrated machine | |
| CN102538112A (en) | Household heat and humidity separate control radiation air conditioning system and control method thereof | |
| CN206817624U (en) | Heat-recovery heat pump fresh air purifying unit | |
| CN112539488A (en) | Capillary tube radiation double-cold-source total-heat fresh air dehumidification air conditioning all-in-one machine set | |
| CN102506475A (en) | Heat pump system of heat humidity independent control driven by condensation waste heat and based on solid dehumidification | |
| CN103940007A (en) | Direct evaporation type water-cooling fresh air unit | |
| CN108168016A (en) | Dehumidify fresh air pretreatment all-in-one machine | |
| CN204923344U (en) | Become radiation air -conditioning system of refrigerant flow | |
| CN114562766A (en) | Fresh air handling unit and method | |
| CN107504593A (en) | A kind of fresh air purifying air conditioner dehumidification integral type unit | |
| CN207350664U (en) | One kind humidification filtering integral Fresh air handling units | |
| CN217031464U (en) | Fresh air dehumidifier and radiation air conditioning system | |
| CN216790410U (en) | Cold and hot water source fresh air conditioning and dehumidification integrated machine unit | |
| CN108317650B (en) | Multi-connected air conditioner heat pump system with independent fresh air | |
| CN212408864U (en) | Multi-effect fresh air conditioner | |
| CN203036900U (en) | Heat pump dehumidifier | |
| CN211261005U (en) | Single cold heat source fresh air humidifying unit |
Legal Events
| Date | Code | Title | Description |
|---|---|---|---|
| PB01 | Publication | ||
| PB01 | Publication | ||
| SE01 | Entry into force of request for substantive examination | ||
| SE01 | Entry into force of request for substantive examination | ||
| GR01 | Patent grant | ||
| GR01 | Patent grant |
