CN110707903A - High voltage frequency conversion device - Google Patents
High voltage frequency conversion device Download PDFInfo
- Publication number
- CN110707903A CN110707903A CN201910981270.8A CN201910981270A CN110707903A CN 110707903 A CN110707903 A CN 110707903A CN 201910981270 A CN201910981270 A CN 201910981270A CN 110707903 A CN110707903 A CN 110707903A
- Authority
- CN
- China
- Prior art keywords
- accommodating area
- bracket
- air outlet
- air
- conversion device
- Prior art date
- Legal status (The legal status is an assumption and is not a legal conclusion. Google has not performed a legal analysis and makes no representation as to the accuracy of the status listed.)
- Pending
Links
Images
Classifications
-
- H—ELECTRICITY
- H02—GENERATION; CONVERSION OR DISTRIBUTION OF ELECTRIC POWER
- H02M—APPARATUS FOR CONVERSION BETWEEN AC AND AC, BETWEEN AC AND DC, OR BETWEEN DC AND DC, AND FOR USE WITH MAINS OR SIMILAR POWER SUPPLY SYSTEMS; CONVERSION OF DC OR AC INPUT POWER INTO SURGE OUTPUT POWER; CONTROL OR REGULATION THEREOF
- H02M1/00—Details of apparatus for conversion
-
- H—ELECTRICITY
- H02—GENERATION; CONVERSION OR DISTRIBUTION OF ELECTRIC POWER
- H02M—APPARATUS FOR CONVERSION BETWEEN AC AND AC, BETWEEN AC AND DC, OR BETWEEN DC AND DC, AND FOR USE WITH MAINS OR SIMILAR POWER SUPPLY SYSTEMS; CONVERSION OF DC OR AC INPUT POWER INTO SURGE OUTPUT POWER; CONTROL OR REGULATION THEREOF
- H02M5/00—Conversion of AC power input into AC power output, e.g. for change of voltage, for change of frequency, for change of number of phases
-
- H—ELECTRICITY
- H05—ELECTRIC TECHNIQUES NOT OTHERWISE PROVIDED FOR
- H05K—PRINTED CIRCUITS; CASINGS OR CONSTRUCTIONAL DETAILS OF ELECTRIC APPARATUS; MANUFACTURE OF ASSEMBLAGES OF ELECTRICAL COMPONENTS
- H05K7/00—Constructional details common to different types of electric apparatus
- H05K7/20—Modifications to facilitate cooling, ventilating, or heating
- H05K7/2089—Modifications to facilitate cooling, ventilating, or heating for power electronics, e.g. for inverters for controlling motor
- H05K7/20909—Forced ventilation, e.g. on heat dissipaters coupled to components
- H05K7/20918—Forced ventilation, e.g. on heat dissipaters coupled to components the components being isolated from air flow, e.g. hollow heat sinks, wind tunnels or funnels
Landscapes
- Engineering & Computer Science (AREA)
- Power Engineering (AREA)
- Microelectronics & Electronic Packaging (AREA)
- Physics & Mathematics (AREA)
- Thermal Sciences (AREA)
- Cooling Or The Like Of Electrical Apparatus (AREA)
- Inverter Devices (AREA)
Abstract
本发明涉及一种变频装置,特别涉及一种高压变频装置,包括:柜体、设置于柜体内的变频器单元和变压器、隔开组件,隔开组件将柜体内的空间分隔成第一、第二和第三容置区,变频器单元设置于第一容置区内。柜体上开设连通第一容置区的第一进风口、连通第二容置区的第二进风口、连通第三容置区的出风口,出风口连接风机,变压器沿出风口的轴线方向穿设于隔开组件上,隔开组件上开设连通第一和第三容置区的第一通风孔、连通第一和第二容置区的第二通风孔。同现有技术相比,第一和第二容置区是分别借助第一和第二进风口实现并联,因此在保证公用一个风机的同时,还能实现风道的路径短,折弯少,压降低,能降低了整个装置的生产成本。
The invention relates to a frequency conversion device, in particular to a high-voltage frequency conversion device, comprising: a cabinet body, a frequency converter unit and a transformer arranged in the cabinet body, and a partition assembly, which separates the space in the cabinet into first and second parts. In the second and third accommodating areas, the frequency converter unit is arranged in the first accommodating area. The cabinet is provided with a first air inlet connected to the first accommodating area, a second air inlet connected to the second accommodating area, and an air outlet connected to the third accommodating area, the air outlet is connected to the fan, and the transformer is along the axis direction of the air outlet A first ventilation hole connecting the first and third accommodating areas and a second ventilation hole communicating with the first and second accommodating areas are opened on the spacing component. Compared with the prior art, the first and second accommodating areas are connected in parallel by means of the first and second air inlets respectively. Therefore, while ensuring that one fan is shared, the air duct has a short path and fewer bends. The pressure drop can reduce the production cost of the entire device.
Description
技术领域technical field
本发明涉及一种变频装置,特别涉及一种高压变频装置。The invention relates to a frequency conversion device, in particular to a high-voltage frequency conversion device.
背景技术Background technique
变频器,作为一种通过改变电机工作电源频率来调节交流电动机转速的节能装置,其应用广泛,其中高压变频器在大功率的工业自动化发展中发挥重要作用。高压变频器柜体主要包括:变频器单元柜、变压器和控制柜。目前,大多数的高压变频器柜体采用变压器和变频器单元柜分别独立成柜,并各自配装散热风机的方式,造成整柜体积大,所需安装空间大,成本高。因此,结构紧凑的高压变频器柜体得到了大家的青睐。然而,现有的变频器单元柜和变压器大多为同柜安装,共用柜顶风机,从而使得柜体结构紧凑,大大节省了安装空间,降低了成本。但由于现有的单元柜和变压器的散热方式为串联式风道,一方面冷风由进风口流入后,先流经单元柜,再流经变压器,最后由固定风机抽出,该串联风道较长,风向转折角度过大,且目前变压器的散热风道多为狭窄的缝隙,因此系统阻力较大,对柜顶风机要求较高。虽然,目前为降低系统阻力,有些柜体增加了辅助风机,但该方式增加了空间和成本。另一方面,冷风吸收单元柜的热量后温度升高,该高温空气再流经变压器内,不利于变压器的散热,甚至会造出风口风温达到风机的耐温极限,使整个散热系统失效,降低设备的可靠性。The frequency converter, as an energy-saving device that adjusts the speed of the AC motor by changing the working power frequency of the motor, is widely used, among which the high-voltage frequency converter plays an important role in the development of high-power industrial automation. The high-voltage inverter cabinet mainly includes: inverter unit cabinet, transformer and control cabinet. At present, most high-voltage inverter cabinets use transformers and inverter unit cabinets to form separate cabinets, and each is equipped with a cooling fan, resulting in a large cabinet volume, large installation space and high cost. Therefore, the compact high-voltage inverter cabinet has been favored by everyone. However, most of the existing inverter unit cabinets and transformers are installed in the same cabinet and share the fan on the top of the cabinet, which makes the cabinet structure compact, greatly saves installation space and reduces costs. However, due to the existing heat dissipation method of the unit cabinet and the transformer is a series air duct, on the one hand, after the cold air flows in from the air inlet, it first flows through the unit cabinet, then flows through the transformer, and finally is extracted by the fixed fan, and the series air duct is long. , the turning angle of the wind direction is too large, and the cooling air ducts of the transformer are mostly narrow gaps, so the system resistance is relatively large, and the requirements for the top fan of the cabinet are relatively high. Although, in order to reduce the resistance of the system, some cabinets have added auxiliary fans, but this method increases space and cost. On the other hand, after the cold air absorbs the heat of the unit cabinet, the temperature rises, and the high temperature air flows through the transformer, which is not conducive to the heat dissipation of the transformer, and even causes the air temperature of the air outlet to reach the temperature resistance limit of the fan, making the entire heat dissipation system invalid. Reduce device reliability.
发明内容SUMMARY OF THE INVENTION
本发明的目的在于提供一种高压变频装置,可在满足变频器单元和变压器同柜安装的同时,还能在不安装辅助风机的前提下,满足柜体内的散热需求。The purpose of the present invention is to provide a high-voltage frequency conversion device, which can meet the cooling requirements in the cabinet without installing the auxiliary fan while meeting the installation of the inverter unit and the transformer in the same cabinet.
为了实现上述目的,本发明的实施方式提供了一种高压变频装置,包括:柜体、风机、设置于柜体内的至少一个变频器单元和变压器,所述高压变频装置还包括:In order to achieve the above purpose, an embodiment of the present invention provides a high-voltage frequency conversion device, comprising: a cabinet, a fan, at least one frequency converter unit and a transformer arranged in the cabinet, and the high-voltage frequency conversion device further includes:
隔开组件,设置于所述柜体内,用于将所述柜体内的空间分隔成第一容置区、分别与所述第一容置区相对的第二容置区和第三容置区,各所述变频器单元设置于所述第一容置区内;A partition component is arranged in the cabinet and used to divide the space in the cabinet into a first accommodating area, a second accommodating area and a third accommodating area respectively opposite to the first accommodating area , each of the frequency converter units is arranged in the first accommodating area;
所述柜体上还开设与所述第一容置区连通的第一进风口、与所述第二容置区连通的第二进风口、与所述第三容置区连通的出风口,所述出风口用于连接所述风机,所述第二容置区与所述第三容置区沿所述出风口的轴线方向相对设置,所述变压器沿所述出风口的轴线方向贯穿所述隔开组件;The cabinet is also provided with a first air inlet communicating with the first accommodating area, a second air inlet communicating with the second accommodating area, and an air outlet communicating with the third accommodating area, The air outlet is used to connect the fan, the second accommodating area and the third accommodating area are arranged opposite to each other along the axial direction of the air outlet, and the transformer runs through the air outlet along the axial direction of the air outlet. the spacer assembly;
所述隔开组件上开设至少一个连通所述第一容置区和所述第三容置区的第一通风孔、至少一个连通所述第一容置区和所述第二容置区的第二通风孔。At least one first ventilation hole communicating with the first accommodating area and the third accommodating area, at least one ventilating hole communicating with the first accommodating area and the second accommodating area, and Second vent.
本发明的实施方式相对于现有技术而言,在实际应用过程中,借助风机的作用力,使得外界气流可借助第一进风口和第二进风口分别进入第一容置区和第二容置区内,而进入第一容置区内的气流有一部分可直接对各变频器单元进行冷却,并且在对各变频器单元进行冷却后,可直接通过开设于隔开组件上的各第一通风孔进入第三容置区内,并经风机从出风口抽出,而另一部分气流可借助第二通风孔进入第二容置区内,对变压器进行冷却,同时经冷却后的该部分气流可直接借助变压器进入第三容置区,并经风机从出风口抽出,由此不难看出,本申请的第一容置区和第二容置区是分别借助第一进风口和第二进风口实现并联,不同于目前技术串联风道的方案,二者不存在气流吸收一个热源的热量后,再继续给另一个热源散热。同时由于不同于串联风道,因此风道的路径短,折弯少、压降低,并且还能够公用一个风机,降低了对风机的性能要求,在不增加任何辅助风机提高散热性能的同时,还能降低整个装置的生产成本。Compared with the prior art, the embodiments of the present invention, in the actual application process, rely on the force of the fan, so that the outside air can enter the first accommodating area and the second accommodating area respectively through the first air inlet and the second air inlet. part of the air flow entering the first accommodating area can directly cool each inverter unit, and after cooling each inverter unit, it can directly pass through the first The ventilation hole enters the third accommodating area and is drawn out from the air outlet through the fan, while another part of the airflow can enter the second accommodating area through the second ventilation hole to cool the transformer. It directly enters the third accommodating area with the help of the transformer, and is drawn out from the air outlet through the fan. It is not difficult to see from this that the first accommodating area and the second accommodating area of the present application use the first air inlet and the second air inlet respectively. The realization of parallel connection is different from the current technology of connecting air ducts in series. There is no airflow to absorb the heat of one heat source and then continue to dissipate heat to the other heat source. At the same time, because it is different from the series air duct, the air duct has a short path, less bending and lower pressure, and can also share a fan, which reduces the performance requirements for the fan, and improves the heat dissipation performance without adding any auxiliary fans. The production cost of the entire device can be reduced.
进一步的,所述隔开组件包括:Further, the spacer assembly includes:
第一支架,沿平行于所述出风口的轴线方向设置于所述柜体内;a first bracket, arranged in the cabinet along the axis direction parallel to the air outlet;
第二支架,沿垂直于所述出风口的轴线方向设置于所述柜体内;a second bracket, arranged in the cabinet along the axis direction perpendicular to the air outlet;
所述第二支架与所述第一支架连接,且所述第二支架与所述出风口相对设置,所述第二容置区和所述第三容置区沿所述出风口的轴线方向位于所述第二支架的两侧,且所述第二容置区和所述第三容置区均沿垂直于所述出风口的轴线方向与所述第一容置区相对设置,所述变压器贯穿所述第二支架。The second bracket is connected to the first bracket, and the second bracket is arranged opposite to the air outlet, and the second accommodating area and the third accommodating area are along the axial direction of the air outlet are located on both sides of the second bracket, and both the second accommodating area and the third accommodating area are arranged opposite to the first accommodating area along the axis direction perpendicular to the air outlet, and the A transformer penetrates the second bracket.
进一步的,所述第一通风孔的数量与所述变频器单元的数量相同,并一一对应;Further, the number of the first ventilation holes is the same as the number of the frequency converter units, and corresponds to them one by one;
各所述变频器单元均设置于所述第一支架上,且各所述变频器单元均与各自所对应的所述第一通风孔相对设置。Each of the frequency converter units is arranged on the first bracket, and each of the frequency converter units is arranged opposite to the corresponding first ventilation hole.
进一步的,各所述第一通风孔沿所述出风口的轴线方向均匀分布。Further, each of the first ventilation holes is evenly distributed along the axial direction of the air outlet.
进一步的,所述第二支架包括:Further, the second bracket includes:
第一水平段,沿所述出风口的轴线方向与所述出风口相对设置;所述第一水平段相对于所述第一支架的一端还与所述第一支架相互隔开;the first horizontal section is arranged opposite to the air outlet along the axial direction of the air outlet; one end of the first horizontal section relative to the first bracket is also spaced apart from the first bracket;
竖直段,与所述第一水平段相对于所述第一支架的一端连接;所述竖直段还与所述第一支架相互隔开;a vertical section, connected with one end of the first horizontal section opposite to the first bracket; the vertical section is also spaced apart from the first bracket;
第二水平段,分别与所述竖直段远离所述第一水平段的一端和所述第一支架连接;a second horizontal segment, respectively connected with one end of the vertical segment away from the first horizontal segment and the first bracket;
所述第二通风孔位于所述第二水平段的下方,所述第二进风口位于所述第一水平段的下方。The second ventilation hole is located below the second horizontal section, and the second air inlet is located below the first horizontal section.
进一步的,所述第一水平段为环氧板。Further, the first horizontal section is an epoxy board.
进一步的,所述第二水平段为所述竖直段远离所述第一水平段的一端朝向所述第一支架的方向弯折延伸形成。Further, the second horizontal section is formed by bending and extending an end of the vertical section away from the first horizontal section toward the first bracket.
进一步的,变压器包括:若干个绕组,且各所述绕组之间隔开,形成连通所述第二容置区和所述第三容置区的风道。Further, the transformer includes: a plurality of windings, and the windings are spaced apart to form an air duct connecting the second accommodating area and the third accommodating area.
进一步的,所述绕组由外之内依次包括:高压线圈、第一绝缘层、低压线圈、第二绝缘层、铁芯;其中,所述高压线圈与所述第二隔开件之间相互隔开,所述高压线圈与所述第一绝缘层之间、所述第一绝缘层与所述低压线圈之间、所述低压线圈与第二所述绝缘层之间、所述第二绝缘层与所述铁芯之间均相互隔开形成第一空气层,各所述第一空气层连通所述第二容置区和所述第三容置区。Further, the winding sequentially includes: a high-voltage coil, a first insulating layer, a low-voltage coil, a second insulating layer, and an iron core from the outside to the inside; wherein, the high-voltage coil and the second spacer are separated from each other, between the high-voltage coil and the first insulating layer, between the first insulating layer and the low-voltage coil, between the low-voltage coil and the second insulating layer, and between the second insulating layer and the The iron cores are separated from each other to form a first air layer, and each of the first air layers communicates with the second accommodating area and the third accommodating area.
进一步的,所述绕组还包括:外层风筒;所述外层风筒环绕于所述高压线圈外,并与所述高压线圈之间隔开形成第二空气层,所述第二空气层连通所述第二容置区和所述第三容置区。Further, the winding also includes: an outer layer of air duct; the outer layer of air duct surrounds the high-voltage coil and is spaced apart from the high-voltage coil to form a second air layer, and the second air layer communicates with the second accommodating area and the third accommodating area.
进一步的,所述第一通风孔的开孔面积和所述第二通风孔的开孔面积之间呈预设比例。Further, there is a preset ratio between the opening area of the first ventilation hole and the opening area of the second ventilation hole.
附图说明Description of drawings
图1为本发明第一实施方式的高压变频装置的结构示意图;1 is a schematic structural diagram of a high-voltage frequency conversion device according to a first embodiment of the present invention;
图2为本发明第一实施方式的高压变频装置的气流流向的示意图;2 is a schematic diagram of the airflow direction of the high-voltage frequency conversion device according to the first embodiment of the present invention;
图3为本发明第一实施方式中变压器未设有外层风筒时的结构示意图;3 is a schematic structural diagram of the transformer in the first embodiment of the present invention when the outer air duct is not provided;
图4为本发明第一实施方式中变压器设有外层风筒时的结构示意图。FIG. 4 is a schematic structural diagram of a transformer provided with an outer air duct in the first embodiment of the present invention.
具体实施方式Detailed ways
为使本发明的目的、技术方案和优点更加清楚,下面将结合附图对本发明的各实施方式进行详细的阐述。然而,本领域的普通技术人员可以理解,在本发明各实施方式中,为了使读者更好地理解本申请而提出了许多技术细节。但是,即使没有这些技术细节和基于以下各实施方式的种种变化和修改,也可以实现本申请各权利要求所要求保护的技术方案。In order to make the objectives, technical solutions and advantages of the present invention clearer, each embodiment of the present invention will be described in detail below with reference to the accompanying drawings. However, those of ordinary skill in the art can appreciate that, in the various embodiments of the present invention, many technical details are set forth in order for the reader to better understand the present application. However, even without these technical details and various changes and modifications based on the following embodiments, the technical solutions claimed in the claims of the present application can be realized.
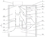
本发明的第一实施方式涉及一种高压变频装置,如图1所示,包括柜体1、风机2、设置于柜体1内的多个变频器单元3和变压器4。另外,如图1所示,本实施方式的高压变频装置还包括:设置于柜体1内的隔开组件5,隔开组件5用于将柜体1内的空间分隔成第一容置区11、分别与第一容置区11相对的第二容置区12和第三容置区13。其中,如图1所示,各变频器单元3设置于第一容置区11内。The first embodiment of the present invention relates to a high-voltage frequency conversion device, as shown in FIG. 1 , including a
另外,如图1所示,在本实施方式中,柜体1上还开设与第一容置区11连通的第一进风口14、与第二容置12连通的第二进风口15、与第三容置区13连通的出风口16,出风口16用于连接风机2。并且,第二容置区12与第三容置区13是沿着出风口16的轴线方向相对设置,变压器4沿出风口16的轴线方向穿设并贯穿隔开组件5。In addition, as shown in FIG. 1 , in this embodiment, the
另外,如图1所示,隔开组件5上开设多个连通第一容置区11和第三容置区13的第一通风孔6、一个连通第一容置区11和第二容置区12的第二通风孔7。在实际应用过程中,在风机2的作用下,使得外界气流可借助第一进风口14和第二进风口15分别进入第一容置区11和第二容置区12内,而进入第一容置区11内的气流有一部分可直接对各变频器单元3进行冷却,并且在对各变频器单元3进行冷却后,可直接通过开设于隔开组件5上的各第一通风孔6进入第三容置区13内,并经风机从出风口16抽出,而另一部分气流可借助第二通风孔7进入第二容置区12内,对变压器4内设置的变压器进行冷却,同时经冷却后的该部分气流同样可直接借助变压器进入第三容置区13内,并经风机2从出风口16抽出。而借助第二进风口15进入第二容置区12内的气流可直接进入变压器4内对设置于变压器4内的变压器进行冷却,同时经冷却后的该部分气流可直接借助变压器4进入第三容置区13,并经风机2从出风口16抽出。In addition, as shown in FIG. 1 , a plurality of
通过上述内容不难看出,本实施方式的第一容置区11和第二容置区12是分别借助第一进风口14和第二进风口15实现并联,不同于目前技术串联风道的方案,二者不存在气流吸收一个热源的热量后,再继续给另一个热源散热。同时由于不同于串联风道,因此风道的路径短,折弯少、压降低,并且还能够公用一个风机,降低了对风机的性能要求,在不增加任何辅助风机提高散热性能的同时,还能降低整个装置的生产成本。It is not difficult to see from the above content that the first
具体地说,如图1所示,在本实施方式中,隔开组件5包括:第一支架51和第二支架52,且第一支架51是沿平行于出风口16的轴线方向设置于柜体1内的,而第二支架52是沿垂直于出风口16的轴线方向设置于柜体1内的。另外,第二支架52还与第一支架51连接,且第二支架52还与出风口16相对设置,从而使得第二容置区12和第三容置区13可沿出风口16的轴线方向分别位于第二支架52的两侧,同时还能使得第二容置区12和第三容置区13均沿垂直于出风口16的轴线方向与第一容置区11相对设置。因此,在实际装配过程中,可直接将变压器4贯穿第二支架52,而相应的在本实施方式中,变频器单元3的数量与第一通风孔6的数量相同,且均为多个,并一一对应,且每个变频器单元3均设置于第一支架51上,同时各变频器单元3还与各自所对应的第一通风孔6相对设置,即各第一通风孔6朝向第一容置区11的一侧被各自所对应的变频器单元3所覆盖,从而使得通过第一进风口14进入第一容置区11内的气流有部分可直接进入各变频器单元3内,对设置于各变频器单元3进行冷却,同时该部分气流在对各变频器单元进行冷却后可直接借助开设于第一支架51上的各第一通风孔6进入第三容置区13,并在风机2的作用下通过出风口16排出柜体1外。Specifically, as shown in FIG. 1 , in this embodiment, the
另外,值得一提的是,在本实施方式中,为了增大进入柜体1内的气流的流量,如图1和图2所示,本实施方式的第一进风口14设有多个,且各第一进风口14是沿着柜体1的高度方向进行排列,即沿着平行于出风口16的轴线方向进行排列,从而使得进入柜体1内的气流可较为均匀的充斥在第一容置区11内的各个位置。In addition, it is worth mentioning that, in this embodiment, in order to increase the flow rate of the airflow entering the
此外,如图3所示,在本实施方式中,变压器4其具体包括:三个绕组41,且每个绕组41由内外至内依次为:高压线圈412、第一绝缘层413、低压线圈414、第二绝缘层415、铁芯416。其中,高压线圈412与第二隔开件52相互隔开,使得气流可从高压线圈412与第二隔开件52之间通过,从而实现了对高压线圈412的散热。另外,高压线圈412与第一绝缘层413之间、第一绝缘层413与低压线圈414之间、低压线圈414与第二绝缘层415之间、第二绝缘层415与铁芯416之间均相互隔开形成第一空气层417。从而当经第二通风孔7进入第二容置区12的气流可直接通过变压器4中的各第一空气层417进入第三容置区13内,并最终由风机2从出风口16抽出,同时当气流在进入变压器各绕组41的各空气层后,可实现对高压线圈412和低压线圈414的散热。In addition, as shown in FIG. 3 , in this embodiment, the
然而,需要说明的是,在实际应用的过程中,作为一种替换方案,如图4所示,该变压器4还可包括:外层风筒411,该外层风筒411环绕于高压线圈412,并与第二隔开件52紧密贴合,而与高压线圈412之间隔开,并形成第二空气层418,该第二空气层418连通第二容置区12和第三容置区13,从而在第二空气层418的作用下,可进一步提高对高压线圈412的散热。另外,为了实现对变压器的固定,可在柜体1内设置一用于支撑变压器4的支架(图中未表示),例如:可将该直接与变压器4的外层风筒411固定连接,通过该支架可有效实现对变压器4在柜体1内的支撑。However, it should be noted that, in the process of practical application, as an alternative solution, as shown in FIG. 4 , the
另外,作为优选地方案,在本实施方式中,各第一通风孔6的开孔面积和第二通风孔7的开孔面积之间可呈一预设比例,即每个第一通风孔6的开孔面积与第二通风孔7的开孔面积是不同的,通过此种方式,可对通过第二通风孔7进入变压器4内的气流进行控制,使其达到最好的散热性能。In addition, as a preferred solution, in this embodiment, the opening area of each
并且,需要值得注意的是,在本实施方式中,如图1所示,第二支架52包括:第一水平段521、竖直段522和第二水平段523。其中,第一水平段521是沿着出风口16的轴线方向与出风口16相对设置,并且第一水平段521相对于第一支架51的一端还与第一支架51相互隔开。其次,竖直段522与第一水平段521相对于第一支架51的一端连接,并且该竖直段522还平行于第一支架521设置,并与第一支架51相互隔开。最后,第二水平段523分别与竖直段522远离第一水平段521的一端和第一支架51连接。由此不难看出,借助此种设计,使得第三容置区13朝向第二容置区12的一侧有一延长段,即竖直段522与第一支架51之间形成了与第三容置区13连通的风道10。从而使得第一支架51朝向第一容置区11的一侧,可沿平行于出风口16的轴线方向安装更多的变频器单元3。并且,借助此种风道设计,可将第二通风孔7开设于第一支架51位于第二水平段523下方的位置,同时,将第二进风口15开设于柜体1位于第一水平段521的下方的位置,使得通过第二通风孔7的气流可直接借助竖直段522与第一支架51之间所形成的风道进入第三容置区13中,而通过第二进风口15进入第二容置区12内的气流可直接通过变压器4内的风道进入第三容置区13内。Furthermore, it should be noted that, in this embodiment, as shown in FIG. 1 , the
具体的说,在本实施方式中,第二水平段523与竖直段522一体成型,即竖直段522是由远离第一水平段521的一端朝向第一支架51的方向弯折延伸形成。并且,如图1所示,作为优选的方案,本实施方式中所采用的第一水平段521为环氧板,由于环氧板可在高湿、高温的环境下具有良好的稳定性和机械性能,从而可提高对变压器的绝缘性能。Specifically, in this embodiment, the second
本领域的普通技术人员可以理解,上述各实施方式是实现本发明的具体实施例,而在实际应用中,可以在形式上和细节上对其作各种改变,而不偏离本发明的精神和范围。Those skilled in the art can understand that the above-mentioned embodiments are specific examples for realizing the present invention, and in practical applications, various changes in form and details can be made without departing from the spirit and the spirit of the present invention. scope.
Claims (11)
Priority Applications (1)
| Application Number | Priority Date | Filing Date | Title |
|---|---|---|---|
| CN201910981270.8A CN110707903A (en) | 2019-10-16 | 2019-10-16 | High voltage frequency conversion device |
Applications Claiming Priority (1)
| Application Number | Priority Date | Filing Date | Title |
|---|---|---|---|
| CN201910981270.8A CN110707903A (en) | 2019-10-16 | 2019-10-16 | High voltage frequency conversion device |
Publications (1)
| Publication Number | Publication Date |
|---|---|
| CN110707903A true CN110707903A (en) | 2020-01-17 |
Family
ID=69199694
Family Applications (1)
| Application Number | Title | Priority Date | Filing Date |
|---|---|---|---|
| CN201910981270.8A Pending CN110707903A (en) | 2019-10-16 | 2019-10-16 | High voltage frequency conversion device |
Country Status (1)
| Country | Link |
|---|---|
| CN (1) | CN110707903A (en) |
Cited By (1)
| Publication number | Priority date | Publication date | Assignee | Title |
|---|---|---|---|---|
| CN115313805A (en) * | 2022-08-24 | 2022-11-08 | 北京合康新能变频技术有限公司 | Inverter |
Citations (6)
| Publication number | Priority date | Publication date | Assignee | Title |
|---|---|---|---|---|
| CN200979970Y (en) * | 2006-12-18 | 2007-11-21 | 东方日立(成都)电控设备有限公司 | An integrated device of high-power frequency converter in middle and high voltages |
| WO2008015485A1 (en) * | 2006-08-03 | 2008-02-07 | Jet-Vill Korlátolt Felelösségü Társaság | Transformer station with improved cooling |
| CN202840910U (en) * | 2012-08-29 | 2013-03-27 | 艾默生网络能源有限公司 | a converter cabinet |
| CN107275950A (en) * | 2017-05-27 | 2017-10-20 | 成都振中电气有限公司 | A kind of transformer station |
| CN207559848U (en) * | 2017-12-25 | 2018-06-29 | 哈尔滨兴亚技术有限公司 | A kind of drive electric appliance with isolating transformer |
| CN211670762U (en) * | 2019-10-16 | 2020-10-13 | 上海辛格林纳新时达电机有限公司 | High-voltage frequency conversion device |
-
2019
- 2019-10-16 CN CN201910981270.8A patent/CN110707903A/en active Pending
Patent Citations (6)
| Publication number | Priority date | Publication date | Assignee | Title |
|---|---|---|---|---|
| WO2008015485A1 (en) * | 2006-08-03 | 2008-02-07 | Jet-Vill Korlátolt Felelösségü Társaság | Transformer station with improved cooling |
| CN200979970Y (en) * | 2006-12-18 | 2007-11-21 | 东方日立(成都)电控设备有限公司 | An integrated device of high-power frequency converter in middle and high voltages |
| CN202840910U (en) * | 2012-08-29 | 2013-03-27 | 艾默生网络能源有限公司 | a converter cabinet |
| CN107275950A (en) * | 2017-05-27 | 2017-10-20 | 成都振中电气有限公司 | A kind of transformer station |
| CN207559848U (en) * | 2017-12-25 | 2018-06-29 | 哈尔滨兴亚技术有限公司 | A kind of drive electric appliance with isolating transformer |
| CN211670762U (en) * | 2019-10-16 | 2020-10-13 | 上海辛格林纳新时达电机有限公司 | High-voltage frequency conversion device |
Cited By (1)
| Publication number | Priority date | Publication date | Assignee | Title |
|---|---|---|---|---|
| CN115313805A (en) * | 2022-08-24 | 2022-11-08 | 北京合康新能变频技术有限公司 | Inverter |
Similar Documents
| Publication | Publication Date | Title |
|---|---|---|
| CN203104252U (en) | New cooling structure | |
| CA3116099C (en) | Transformer cooling system and transformer installation | |
| CN104868702A (en) | Converter power cabinet | |
| CN113593829A (en) | Low-loss dry-type transformer | |
| CN204316303U (en) | A kind of current transformer power cabinet | |
| CN203352422U (en) | Wind energy converter system | |
| CN204559426U (en) | Inverter and cooling air duct construction thereof | |
| CN110707903A (en) | High voltage frequency conversion device | |
| CN201060720Y (en) | Reactor ventilator unit of transformer device | |
| CN102186328A (en) | Explosion-proof current transformer heat exchange and radiation integrated system | |
| JP5869093B1 (en) | control panel | |
| CN108597762A (en) | Novel horizontal type dry power transformer | |
| CN211670762U (en) | High-voltage frequency conversion device | |
| CN110838765A (en) | Stator cooling system of synchronous phase modulator | |
| CN108233626B (en) | An internal cooling and ventilation system of a large-scale synchronous camera | |
| CN222775102U (en) | A dry type transformer | |
| CN112228989B (en) | Air conditioning system of movable working cabin and movable working cabin | |
| CN205542283U (en) | Be applied to energy -conserving oily formula three -phase transformer of voltage of transformation | |
| CN203352419U (en) | Integral high-voltage frequency converter | |
| CN102840106A (en) | Stationary equipment | |
| CN201435670Y (en) | Compact transducer power cabinet | |
| CN207638494U (en) | A New Air-Water Cooler Structure for High Power Density Box Motor | |
| CN209844822U (en) | Water-wind heat dissipation full-closed power cabinet | |
| CN204271888U (en) | A kind of heat abstractor and frequency converter | |
| CN220934614U (en) | A power distribution cabinet with wiring components |
Legal Events
| Date | Code | Title | Description |
|---|---|---|---|
| PB01 | Publication | ||
| PB01 | Publication | ||
| SE01 | Entry into force of request for substantive examination | ||
| SE01 | Entry into force of request for substantive examination |
