CN108824199B - 下置式挂篮的拱桥施工方法 - Google Patents
下置式挂篮的拱桥施工方法 Download PDFInfo
- Publication number
- CN108824199B CN108824199B CN201810682414.5A CN201810682414A CN108824199B CN 108824199 B CN108824199 B CN 108824199B CN 201810682414 A CN201810682414 A CN 201810682414A CN 108824199 B CN108824199 B CN 108824199B
- Authority
- CN
- China
- Prior art keywords
- arch bridge
- main truss
- section
- ith
- hoisting
- Prior art date
- Legal status (The legal status is an assumption and is not a legal conclusion. Google has not performed a legal analysis and makes no representation as to the accuracy of the status listed.)
- Expired - Fee Related
Links
- 238000010276 construction Methods 0.000 title claims abstract description 46
- 239000004567 concrete Substances 0.000 claims abstract description 13
- 238000010008 shearing Methods 0.000 claims abstract description 9
- 238000009434 installation Methods 0.000 claims description 27
- 229910001294 Reinforcing steel Inorganic materials 0.000 claims description 8
- 238000009415 formwork Methods 0.000 claims description 6
- 230000000149 penetrating effect Effects 0.000 claims description 6
- 230000000903 blocking effect Effects 0.000 claims description 3
- 230000002787 reinforcement Effects 0.000 claims 1
- 238000000034 method Methods 0.000 abstract description 9
- 238000013461 design Methods 0.000 abstract description 4
- 230000010354 integration Effects 0.000 abstract description 2
- 229910000831 Steel Inorganic materials 0.000 description 18
- 239000010959 steel Substances 0.000 description 18
- 238000005266 casting Methods 0.000 description 12
- 230000003014 reinforcing effect Effects 0.000 description 9
- 239000000725 suspension Substances 0.000 description 8
- 230000008901 benefit Effects 0.000 description 4
- 230000000694 effects Effects 0.000 description 4
- 230000000087 stabilizing effect Effects 0.000 description 4
- 238000011161 development Methods 0.000 description 3
- 238000005096 rolling process Methods 0.000 description 2
- 238000004873 anchoring Methods 0.000 description 1
- 239000011083 cement mortar Substances 0.000 description 1
- 239000000470 constituent Substances 0.000 description 1
- 230000001419 dependent effect Effects 0.000 description 1
- 238000010586 diagram Methods 0.000 description 1
- 238000012986 modification Methods 0.000 description 1
- 230000004048 modification Effects 0.000 description 1
- 238000012946 outsourcing Methods 0.000 description 1
- 239000011150 reinforced concrete Substances 0.000 description 1
- 239000002023 wood Substances 0.000 description 1
Images
Classifications
-
- E—FIXED CONSTRUCTIONS
- E01—CONSTRUCTION OF ROADS, RAILWAYS, OR BRIDGES
- E01D—CONSTRUCTION OF BRIDGES, ELEVATED ROADWAYS OR VIADUCTS; ASSEMBLY OF BRIDGES
- E01D21/00—Methods or apparatus specially adapted for erecting or assembling bridges
-
- E—FIXED CONSTRUCTIONS
- E01—CONSTRUCTION OF ROADS, RAILWAYS, OR BRIDGES
- E01D—CONSTRUCTION OF BRIDGES, ELEVATED ROADWAYS OR VIADUCTS; ASSEMBLY OF BRIDGES
- E01D4/00—Arch-type bridges
Landscapes
- Engineering & Computer Science (AREA)
- Architecture (AREA)
- Civil Engineering (AREA)
- Structural Engineering (AREA)
- Bridges Or Land Bridges (AREA)
Abstract
本发明提供一种下置式挂篮的拱桥施工方法,包括以下步骤:步骤S100:组装下置式挂篮的主桁系统,主桁系统的横向截面为三角形桁架;步骤S200:将主桁系统吊装至拱桥第i节段的自由端的底面上,主桁系统的最长边与第i节段的底面平行;步骤S300:依序在拱桥第i节段的自由端上安装上拉杆、分配梁、工作平台、模板系统、挂钩、抗剪臂、支反力系统、起重装置和走行系统;步骤S400:调整拱桥的底模至设计高度,进行拱桥第i+1节段的浇筑;步骤S500:重复步骤S100~S400,完成拱桥的混凝土浇筑施工。该方法采用“单件吊装,集零为整”的方式进行挂篮拼装作业,解决了由于场地受限给挂篮拼装带来的困难。
Description
技术领域
本发明涉及拱桥施工技术领域,具体的涉及一种下置式挂篮的拱桥施工方法。
背景技术
主拱圈施工是拱桥施工中难度最大、标准最高的关键工序,而挂篮作为混凝土箱拱悬臂浇筑的主要设备,需集成考虑主拱圈施工的各项技术要求和技术特点。随着混凝土拱桥向大跨度方向发展,对挂篮承载能力的要求也越来越高。
现有技术中,用于悬浇的绝大部分挂篮均为上置式,现有挂篮拼装一般由主桁架和底篮两部分拼装组成。其中主桁架通常都是采用在桥梁0#节段上单件拼装而成;底蓝部分拼装主要有两种方式,一种是在悬浇节段底面单件拼装,另一种是在地面拼装完成后整体吊装,与挂篮主桁架通过吊杆或吊带连接组成整个挂篮,完成整个挂篮的拼装施工。即挂篮主桁架置于悬浇节段顶部。按现有方法组装得到的挂篮,悬浇施工的施作平台较窄,影响施工效果。
发明内容
本发明的目的在于提供一种下置式挂篮的拱桥施工方法,该发明解决了现有拱桥施工过程中,所用挂篮安装侵占施作平台,缩小施工操作面积,影响施工效果的技术问题。
本发明提供一种下置式挂篮的拱桥施工方法,包括以下步骤:
步骤S100:组装所述下置式挂篮的主桁系统,所述主桁系统的横向截面为三角形桁架;
步骤S200:将所述主桁系统的一端吊装至所述拱桥第i节段自由端的底面上,所述主桁系统包括吊装杆,所述吊装杆的一端安装于所述拱桥第i节段自由端上,另一端安装于所述主桁系统横截面三角形桁架内角最大的顶点上,所述主桁系统横截面的最长边与所述第i节段的底面平行;
步骤S300:依序在所述主桁系统的自由端上安装上拉杆、分配梁、工作平台、模板系统、挂钩、抗剪臂、支反力系统、起重装置和走行系统;
步骤S400:调整所述模板系统中底模至设计高度,在所述主桁系统的自由端上进行所述拱桥第i+1节段的浇筑;
步骤S500:重复步骤S100~S400,完成所述拱桥的混凝土浇筑施工。
可选的,步骤S100包括以下步骤:
步骤S110:组装竖向主桁架:相对放置2根所述吊装杆,所述吊装杆的间距为所述拱桥第i节段的宽度,所述吊装杆的底端和中部各设有至少1根相互平行的安装支持杆,所述吊装杆的底端和中部之间区域斜拉安装2根斜拉杆;
步骤S120:组装后主桁架:所述吊装杆的中部向所述拱桥第i节段延伸安装两根后延杆件,所述后延杆件的间距为所述拱桥第i节段的宽度且相互平行,所述后延杆件安装于所述拱桥第i节段的底面上,所述吊装杆的底端与所述后延杆件的自由端之间设有多根斜拉杆;
步骤S130:组装前主桁架:所述吊装杆的中部向所述拱桥第i+1节段延伸安装两根前延杆件,所述前延杆件的间距为所述拱桥第i+1节段的宽度且相互平行,所述前延杆件的顶面上相互平行间隔安装多根混凝土支撑杆件,所述吊装杆的底端与所述前延杆件的自由端之间设有多根斜拉杆。
可选的,所述吊装杆的底端与所述前延杆件最远端设置斜拉杆,两根相对设置的所述斜拉杆之间交叉设置加固杆件。
可选的,所述步骤S300中用于止退的所述抗剪臂的安装步骤:根据所述主桁系统的安装位置,在所述后主桁架上安装支挡装置;
在所述拱桥第i节段上纵向贯通所述拱桥第i节段插入安装所述抗剪臂,所述抗剪臂的底面垂直所述拱桥第i节段伸出所述拱桥第i节段的底面,并靠近所述支挡装置;
所述抗剪臂与所述支挡装置之间的间隙安装千斤顶。
可选的,所述步骤S300中所述支反力系统的安装步骤:在所述后主桁架的顶面上安装千斤顶,并在所述拱桥第i节段底面上正对所述千斤顶安装承压板;调节所述千斤顶顶紧所述承压板。
可选的,所述步骤S300中所述走行系统的安装步骤:将轨道安装于所述拱桥第i节段自由端的顶面上,所述吊装杆的顶端上安装行走滚轮,所述行走滚轮沿所述轨道行走。
可选的,所述步骤S300中包括所述模板系统的安装步骤:首先在所述拱桥第i节段的自由端底面上安装底模,之后在所述拱桥第i节段的自由端的两相对侧面上分别安装内模板和外模板,最后在所述拱桥第i节段的自由端的顶面上安装顶模板。
可选的,所述底模的安装包括以下步骤:首先根据所述拱桥第i节段的弧度在所述拱桥第i节段的底面上安装垫块,之后在所述垫块上安装分配梁,最后在所述分配梁上安装所述底模。
可选的,所述侧模和所述内模的安装包括以下步骤:绑扎所述拱桥第i节段自由端上的底板钢筋及腹板钢筋,之后在所述底模的两相对边上分别安装所述侧膜和所述内模。
可选的,所述顶模的安装包括以下步骤:在所述侧模和所述内模的顶面上安装顶模。
本发明的技术效果:
本发明提供的下置式挂篮的拱桥施工方法,通过将挂篮主桁架置于悬浇节段底部,既能很好的满足悬浇施工需要,又能为悬浇施工提供最宽裕的施作平台。这种挂篮构思新颖、结构合理,具有很高的实际应用价值。解决了困扰箱拱悬浇发展中梁段长、坡度大、断面宽、荷载重的技术难题。该方法施工成本较低,易操作,同时克服了恶劣地理环境的限制,效果显著,具有一定推广价值。
本发明提供的下置式挂篮的拱桥施工方法,提出“主桁下置,行走上置,主桁与底篮合二为一”的技术理念并改进了挂篮的局部构造,在提高系统刚度的同时减轻了自重,增大了施工操作空间;通过在横梁上配置滚轮系统提升了挂篮行走的稳定性;改变了长期以来“以直代曲”的施工设计理念,通过优化底篮系统建立了“以曲代曲”的行进方式,提高了拱轴线的施工精度。
本发明提供的下置式挂篮的拱桥施工方法,挂篮平联中间以法兰连接,只需更换中间短杆和两端节点板,即可适应不同的梁宽,且走行系统自动化。它不仅适应于箱型拱桥,而且还能适应于连续梁、T型刚构、斜拉桥等多种桥型,此挂篮具有很强的通用性。它结构简洁、拼装方便、易于操作,浇筑节段长,经济效益明显,在采用悬臂施工的各类桥梁中有广阔的发展前景和应用价值。尤其适用于钢筋混凝土箱型拱桥主拱圈采用挂篮悬臂浇筑施工。
本发明提供的下置式挂篮的拱桥施工方法,采用“单件吊装,集零为整”的方式进行挂篮拼装作业,解决了由于场地受限给挂篮拼装带来的困难。
具体请参考根据本发明的下置式挂篮的拱桥施工方法提出的各种实施例的如下描述,将使得本发明的上述和其他方面显而易见。
附图说明
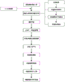
图1是本发明优选实施例中下置式挂篮的拱桥施工方法流程示意框图;
图2是本发明提供的下置式挂篮的主桁系统主视示意图;
图3是本发明提供的下置式挂篮的主桁系统的局部俯视示意图;
图4是本发明提供的下置式挂篮的抗剪臂使用状态示意图;
图5是本发明提供的下置式挂篮的轨道安装状态主视示意图;
图6是本发明提供的下置式挂篮的轨道安装状态左视示意图;
图7是本发明提供的下置式挂篮的滑船安装状态左视示意图;
图8是本发明提供的下置式挂篮的滑船安装状态主视示意图;
图9是本发明提供的下置式挂篮的竖向主桁架安装主视示意图。
图例说明:
A、第i节段(已浇筑箱梁);B、第i+1节段待浇箱梁;1、1N;2、2N;3、2N';4、3N;5、4N;6、5N;7、7N;8、拉杆;9、分配梁;10、前横梁;11、中横梁;12、前稳定桁架;13、N16;15、反力轮;16、抗剪臂;17、支挡装置;18、底模;19、前工作平台;20、侧向工作平台;22、地脚螺栓;23、轨道;24、滑船;25、顶推合;26、行走千斤顶;27、抗剪臂调节千斤顶;31、分配梁与2N连接板;310、垂直杆;320、斜拉段;330、横拉梁。
具体实施方式
构成本申请的一部分的附图用来提供对本发明的进一步理解,本发明的示意性实施例及其说明用于解释本发明,并不构成对本发明的不当限定。
参见图1,本发明提供的下置式挂篮的拱桥施工方法,包括以下步骤:
步骤S100:组装所述下置式挂篮的主桁系统,所述主桁系统的横向截面为三角形桁架;
步骤S200:将所述主桁系统的一端吊装至所述拱桥第i节段自由端的底面上,所述主桁系统包括吊装杆,所述吊装杆的一端安装于所述拱桥第i节段自由端上,另一端安装于所述主桁系统横截面三角形桁架内角最大的顶点上,所述主桁系统横截面的最长边与所述第i节段的底面平行;
步骤S300:依序在所述主桁系统的自由端上安装上拉杆8、分配梁9、工作平台、模板系统、挂钩、抗剪臂16、支反力系统、起重装置和走行系统;
步骤S400:调整所述模板系统中底模18至设计高度,在所述主桁系统的自由端上进行所述拱桥第i+1节段的浇筑;
步骤S500:重复步骤S100~S400,完成所述拱桥的混凝土浇筑施工。
本文中的i=1,2,3……n。n为自然正整数。通过将挂篮安装于待浇筑面的底面上,扩大了浇筑的操作面积。通过采用三角形桁架作为主桁系统,并将三角形桁架内角最大的顶点作为吊装杆的施力点,通过吊装杆连接拱桥的第i节段和主桁系统,从而将吊装杆产生的提拉力,均匀的释放到三角形桁架的最长边上,从而实现下置式挂篮,对后续节段的支撑。保证挂篮下置后,仍然能完成拱桥的施工。参见图2,在一具体实施例中,拉杆8和1N依序连接后组成吊装杆。图1中1、1N;2、2N;3、2N';4、3N;5、4N;6、5N;13、N16;均为主桁系统的构成杆件。
在一具体实施例中,待第i节段混凝土达到设计强度后,张拉该节段扣索。张拉完成,拆除此节段现浇支架。在拱座前平地上将主桁骨架及稳定杆件一起拼装,拼装完成后在拱背上设千斤顶将已拼装好的挂篮主桁提升至梁底,上好拉杆8将主桁骨架贴至箱梁底板上,运用手拉葫芦安装好抗剪臂16,接着铺设轨道23(为适应拱圈弧度的变化,轨道23每节长度控制在1.6m左右,每块轨道23底板上焊接四块长形钢板伸入拱背预留槽内防止轨道23下滑,并用预埋于拱背的锚固螺栓固定)。轨道23安装完成后,安装挂钩及顶推千斤顶,定位行走滑轮,接着安装底篮剩余部分横梁,然后安装好工作平台、工作通道及侧向模板,最后利用千斤顶进行底模18标高的调整。在腹板钢筋绑扎完成后,再安装腹板内侧模板和顶模板,绑扎顶板钢筋。
优选的,步骤S100包括以下步骤:
步骤S110:组装竖向主桁架:相对放置2根所述吊装杆,所述吊装杆的间距为所述拱桥第i节段的宽度,所述吊装杆的底端和中部各设有至少1根相互平行的安装支持杆,所述吊装杆的底端和中部之间区域斜拉安装2根斜拉杆;
步骤S120:组装后主桁架:所述吊装杆的中部向所述拱桥第i节段延伸安装两根后延杆件,所述后延杆件的间距为所述拱桥第i节段的宽度且相互平行,所述后延杆件安装于所述拱桥第i节段的底面上,所述吊装杆的底端与所述后延杆件的自由端之间设有多根斜拉杆;
步骤S130:组装前主桁架:所述吊装杆的中部向所述拱桥第i+1节段延伸安装两根前延杆件,所述前延杆件的间距为所述拱桥第i+1节段的宽度且相互平行,所述前延杆件的顶面上相互平行间隔安装多根混凝土支撑杆件,所述吊装杆的底端与所述前延杆件的自由端之间设有多根斜拉杆。
在一具体实施例中,主桁系统的组装包括以下步骤:
①竖向主桁架
在一具体实施例中,参见图9,竖向主桁架包括相对放置2根所述吊装杆。在此实施例中,吊装杆包括垂直杆310和斜拉段320,垂直杆310的一端安装滚轮,并与第i节段的顶面滚动连接,垂直杆310的底端与斜拉段320的一端相连接。两根相对设置的斜拉段320的另一端,通过横拉梁330相连接。拉杆8沿第i节段的纵向安装于第i节段自由端的端面上,并伸出第i节段的底面外。拉杆8的伸出端通过杆件与横拉梁330的两端相连接。拉杆8的伸出端与横拉梁330的两端设置2根斜拉杆,2根斜拉杆相互交叉。垂直杆310和斜拉段320的相接处设置中横梁11,中横梁11沿垂直第i节段的第一侧面向另一侧面延伸布置。
②后主桁架
在1#段对应底面平地上平地将一根2N杆件摆好,再安装N14杆件,并穿好与2N杆件连接处销子;接着安装N12、N13,并穿好连接处的销子;然后安装N15杆件,并穿好连接处销子;最后安装两外一根2N杆件,并穿好连接处销子。至此后主桁架拼装完成。
③前主桁架
在1#段对应底面平地上将一根2N杆件摆好,再安装N27杆件,并穿好与2N杆件连接处销子;接着安装N28、N26,并穿好连接处的销子;然后安装N23杆件,并穿好连接处销子;最后安装两外一根2N杆件,并穿好连接处销子。至此前主桁架拼装完成。
④然后将拼装好的竖向主桁架,前主桁架及后主桁架组拼,形成挂篮主骨架,运用卷扬机或拱背上设置的千斤顶提升至1号段底面,并上好拉杆8和止退的抗剪臂16。
⑤接着安装挂篮挂钩、滑船24、顶推装置、行走滚轮。挂钩及与该挂钩相连的斜杆限位轮必须在安装前焊接好。
⑥安装主桁系统的剩余部分。
通过分开组装竖向主桁架、后主桁架和前主桁架,可分别针对不同部分的需要进行更好的支持。同时结合组装时间,提高工作效率。
优选的,吊装杆的底端与前延杆件最远端设置斜拉杆,两根相对设置的斜拉杆之间交叉设置加固杆件。
加固杆件包括第一加固杆件和第二加固杆件,第一加固杆件和第二加固杆件的总部相互较差,二者的两端分别交叉地与斜拉杆相连接。
参见图4,优选的,所述步骤S300中用于止退的所述抗剪臂16的安装步骤:根据所述主桁系统的安装位置,在所述后主桁架上安装支挡装置17;在所述拱桥第i节段上纵向贯通所述拱桥第i节段插入安装所述抗剪臂16,所述抗剪臂16的底面垂直所述拱桥第i节段伸出所述拱桥第i节段的底面,并靠近所述支挡装置17;所述抗剪臂16与所述支挡装置17之间的间隙安装千斤顶。
通过安装止退的抗剪臂16能防止下置式挂篮沿横向移动。
在一具体实施例中,挂篮的止退系统包括抗剪臂16、支挡装置17、抗剪臂调节千斤顶27及钢垫板等。当挂篮主骨架(主要包括竖向主桁架,前主桁架及后主桁架)拼装完后,通过卷扬机或箱拱顶千斤顶提升主骨架至箱拱底,待拉杆上好后,马上安装抗剪臂16。根据抗剪臂16在后主桁杆件上的位置,焊接支挡装置17,然后安装抗剪臂调节千斤顶27,并用钢板垫紧抗剪臂16与支挡装置17之间的空隙。可通过加垫钢板增加千斤顶的调整范围。
优选的,所述步骤S300中所述支反力系统的安装步骤:在所述后主桁架的顶面上安装千斤顶,并在所述拱桥第i节段底面上正对所述千斤顶安装承压板;调节所述千斤顶顶紧所述承压板。优选的,还包括反力轮15,反力轮15的一端安装于后主桁架的顶面上,另一端上设置滚轮,滚轮与拱桥第i节段的底面滚动接触。便于调整产生支撑力时,提高主桁系统的移动便捷性。
在一具体实施例中,5)支反力系统,支反力系统包括立式千斤顶、丝杆及钢垫板等。
当挂篮主骨架(主要包括竖向主桁架,前主桁架及后主桁架)拼装完后,参见图3,安装挂篮丝杆在1N和7N的相接处,以此类推,围绕拉杆8的四周分别安装4根丝杆。待主桁系统安装完成后,在后主纵梁上焊接钢板,安装千斤顶,在千斤顶对应箱拱底加垫一块20mm厚钢板,以提高混凝土的局部承压能力。参见图3,前主桁架包括前横梁10、中横梁11和前稳定桁架12。前主桁架上的分配梁9通过分配梁与2N连接板31与2N相连接。2N远端上安装前横梁10。2N靠近拱桥第i段的自由端处,安装中横梁11。前稳定桁架12安装于前主桁架底面上。
通过设置支反力系统,能提高作业可靠性,防止作业过程中主桁系统以吊装杆为轴转动。
参见图5~6,优选的,所述步骤S300中所述支反力系统的安装步骤:在所述后主桁架的顶面上安装千斤顶,并在所述拱桥第i节段底面上正对所述千斤顶安装承压板;调节所述千斤顶顶紧所述承压板。
在一具体实施例中,轨道23安装:某节段箱拱浇筑完成,混凝土强度达到设计强度的85%即可拆除定位架,安装轨道23。松开地脚螺栓22螺帽,取出地脚螺栓22定位架,将轨道23覆盖面下用水泥砂浆找平,然后将轨道23孔对准其预埋的地脚螺栓22,最后上紧螺帽;单节轨道23之间也采用螺栓连接。
参见图7,还包括滑船24,滑船24安装于顶推合25的一端;顶推合25的另一端与行走千斤顶26的一端相连接,滑船24、顶推合25和行走千斤顶26依序安装在轨道23的滑槽内。
参见图8,在一具体实施例中,滑船24的安装:a.滑船24在外委加工挂篮时已焊接在挂钩上,地脚螺栓22预埋在箱拱顶面混凝土中,滑船24与轨道23直接焊接,当安装好挂钩后,滑船24自然到位。b.滑船24和主桁的挂钩固结,放置在轨道23的滑槽内,可以沿着轨道23向前滑动。滑船24的作用:是支撑整个行走挂篮的重量,并将重量传递给轨道23;二是通过千斤顶主动顶推,带动挂篮的行走。
优选的,步骤S300中包括模板系统的安装:首先在第i节段的自由端底面上安装底模18,之后在第i节段的自由端的两相对侧面上分别安装内模板和外模板,最后在第i节段的自由端的顶面上安装顶模板。
在一具体实施例中,模板系统由底模18、侧模、内模、顶模、顶模支架及移动外架组成。模板安装顺序:先安装底模18,再安装内模板,然后安装外模板,最后安装顶模板。
优选的,底模18的安装包括以下步骤:首先根据第i节段的弧度在第i节段的底面上安装垫块,之后在垫块上安装分配梁9,最后在分配梁9上安装底模板。
在一具体实施例中,底模18安装:底模18采用大面积组合钢模。待挂篮主桁架就位,安装分配梁9后,在分配梁9上安装底模板。安装前,需在分配工字钢上加焊不同厚度垫块,将箱拱弧度调整出来。底模18安装采用塔吊提升辅助人工安装就位。整个悬臂浇筑过程中,底模18仅需安装一次。
优选的,侧模和内模的安装包括以下步骤:绑扎第i节段自由端上的底板钢筋及腹板钢筋,之后在底模18的两相对边上安装侧膜和内模。
在一具体实施例中,侧模安装:侧模采用大面积组合钢模。当底板钢筋及腹板钢筋绑扎完毕后,即可进行侧模安装。侧模安装采用塔吊提升辅助人工安装就位。整个悬臂浇筑过程中,侧模在每个节段均需安装和拆除一次。
内模安装:内模采用木模和组合钢模组拼而成。当底板钢筋及腹板钢筋绑扎完毕后,即可进行内模安装。内模安装采用人工安装就位。为便于振动棒的振捣,组合钢模板安装方向(指模板长度方向)应沿桥横向放置安装。内模整个悬臂浇筑过程中,侧模在每个节段均需安装和拆除一次。
优选的,顶模的安装包括以下步骤:在侧模和内模的顶面上安装顶模。
在一具体实施例中,顶模安装:顶模采用组合钢模。放置方向与内模方向一致。
在一具体实施例中,工作平台包括前工作平台,19、侧向工作平台20及后吊架三部分,分别设置于拱桥第i+1节段的前端、和两相对侧面上。待挂篮主体部分拼装完成后,安装工作平台及安全防护系统。
本领域技术人员将清楚本发明的范围不限制于以上讨论的示例,有可能对其进行若干改变和修改,而不脱离所附权利要求书限定的本发明的范围。尽管己经在附图和说明书中详细图示和描述了本发明,但这样的说明和描述仅是说明或示意性的,而非限制性的。本发明并不限于所公开的实施例。
通过对附图,说明书和权利要求书的研究,在实施本发明时本领域技术人员可以理解和实现所公开的实施例的变形。在权利要求书中,术语“包括”不排除其他步骤或元素,而不定冠词“一个”或“一种”不排除多个。在彼此不同的从属权利要求中引用的某些措施的事实不意味着这些措施的组合不能被有利地使用。权利要求书中的任何参考标记不构成对本发明的范围的限制。
Claims (9)
1.一种下置式挂篮的拱桥施工方法,其特征在于,包括以下步骤:
步骤S100:组装所述下置式挂篮的主桁系统,所述主桁系统的横向截面为三角形桁架;所述步骤S100包括以下步骤:
步骤S110:组装竖向主桁架:相对放置2根吊装杆,所述吊装杆的间距为所述拱桥第i节段的宽度,所述吊装杆的底端和中部各设有至少1根相互平行的安装支持杆,所述吊装杆的底端和中部之间区域斜拉安装2根斜拉杆;
步骤S120:组装后主桁架:所述吊装杆的中部向所述拱桥第i节段延伸安装两根后延杆件,所述后延杆件的间距为所述拱桥第i节段的宽度且相互平行,所述后延杆件安装于所述拱桥第i节段的底面上,所述吊装杆的底端与所述后延杆件的自由端之间设有多根斜拉杆;
步骤S130:组装前主桁架:所述吊装杆的中部向所述拱桥第i+1节段延伸安装两根前延杆件,所述前延杆件的间距为所述拱桥第i+1节段的宽度且相互平行,所述前延杆件的顶面上相互平行间隔安装多根混凝土支撑杆件,所述吊装杆的底端与所述前延杆件的自由端之间设有多根斜拉杆;
步骤S200:将所述主桁系统的一端吊装至所述拱桥第i节段自由端的底面上,所述主桁系统包括吊装杆,所述吊装杆的一端安装于所述拱桥第i节段自由端上,另一端安装于所述主桁系统横截面三角形桁架内角最大的顶点上,所述主桁系统横截面的最长边与所述第i节段的底面平行;
步骤S300:依序在所述主桁系统的自由端上安装上拉杆、分配梁、工作平台、模板系统、挂钩、抗剪臂、支反力系统、起重装置和走行系统;
步骤S400:调整所述模板系统中底模至设计高度,在所述主桁系统的自由端上进行所述拱桥第i+1节段的浇筑;
步骤S500:重复步骤S100~S400,完成所述拱桥的混凝土浇筑施工。
2.根据权利要求1所述的下置式挂篮的拱桥施工方法,其特征在于,所述吊装杆的底端与所述前延杆件最远端设置斜拉杆,两根相对设置的所述斜拉杆之间交叉设置加固杆件。
3.根据权利要求1所述的下置式挂篮的拱桥施工方法,其特征在于,所述步骤S300中用于止退的所述抗剪臂的安装步骤:根据所述主桁系统的安装位置,在所述后主桁架上安装支挡装置;
在所述拱桥第i节段上纵向贯通所述拱桥第i节段插入安装所述抗剪臂,所述抗剪臂的底面垂直所述拱桥第i节段伸出所述拱桥第i节段的底面,并靠近所述支挡装置;
所述抗剪臂与所述支挡装置之间的间隙安装千斤顶。
4.根据权利要求1所述的下置式挂篮的拱桥施工方法,其特征在于,所述步骤S300中所述支反力系统的安装步骤:在所述后主桁架的顶面上安装千斤顶,并在所述拱桥第i节段底面上正对所述千斤顶安装承压板;调节所述千斤顶顶紧所述承压板。
5.根据权利要求1所述的下置式挂篮的拱桥施工方法,其特征在于,所述步骤S300中所述走行系统的安装步骤:将轨道安装于所述拱桥第i节段自由端的顶面上,所述吊装杆的顶端上安装行走滚轮,所述行走滚轮沿所述轨道行走。
6.根据权利要求1所述的下置式挂篮的拱桥施工方法,其特征在于,所述步骤S300中包括所述模板系统的安装步骤:首先在所述拱桥第i节段的自由端底面上安装底模,之后在所述拱桥第i节段的自由端的两相对侧面上分别安装内模板和外模板,最后在所述拱桥第i节段的自由端的顶面上安装顶模板。
7.根据权利要求6所述的下置式挂篮的拱桥施工方法,其特征在于,所述底模的安装包括以下步骤:首先根据所述拱桥第i节段的弧度在所述拱桥第i节段的底面上安装垫块,之后在所述垫块上安装分配梁,最后在所述分配梁上安装所述底模。
8.根据权利要求6所述的下置式挂篮的拱桥施工方法,其特征在于,所述外模板和所述内模板的安装包括以下步骤:绑扎所述拱桥第i节段自由端上的底板钢筋及腹板钢筋,之后在所述底模的两相对边上分别安装所述外模板和所述内模板。
9.根据权利要求6所述的下置式挂篮的拱桥施工方法,其特征在于,所述顶模的安装包括以下步骤:在所述外模板和所述内模板的顶面上安装顶模。
Priority Applications (1)
| Application Number | Priority Date | Filing Date | Title |
|---|---|---|---|
| CN201810682414.5A CN108824199B (zh) | 2018-06-27 | 2018-06-27 | 下置式挂篮的拱桥施工方法 |
Applications Claiming Priority (1)
| Application Number | Priority Date | Filing Date | Title |
|---|---|---|---|
| CN201810682414.5A CN108824199B (zh) | 2018-06-27 | 2018-06-27 | 下置式挂篮的拱桥施工方法 |
Publications (2)
| Publication Number | Publication Date |
|---|---|
| CN108824199A CN108824199A (zh) | 2018-11-16 |
| CN108824199B true CN108824199B (zh) | 2020-02-07 |
Family
ID=64137807
Family Applications (1)
| Application Number | Title | Priority Date | Filing Date |
|---|---|---|---|
| CN201810682414.5A Expired - Fee Related CN108824199B (zh) | 2018-06-27 | 2018-06-27 | 下置式挂篮的拱桥施工方法 |
Country Status (1)
| Country | Link |
|---|---|
| CN (1) | CN108824199B (zh) |
Families Citing this family (4)
| Publication number | Priority date | Publication date | Assignee | Title |
|---|---|---|---|---|
| CN110117934A (zh) * | 2019-04-12 | 2019-08-13 | 北京市政建设集团有限责任公司 | 一种桥梁挂篮用模板及其安装方法 |
| CN112709140B (zh) * | 2020-12-23 | 2022-08-05 | 中铁广州工程局集团有限公司 | 中承式提篮钢管混凝土拱桥混凝土箱梁施工方法 |
| CN113235458B (zh) * | 2021-05-24 | 2022-09-27 | 长沙理工大学 | 一种拱桥悬臂施工系统及方法 |
| CN115162211B (zh) * | 2022-09-07 | 2022-12-30 | 中铁十七局集团第五工程有限公司 | 一种钢筋混凝土拱桥主拱圈悬臂浇筑施工方法 |
Family Cites Families (5)
| Publication number | Priority date | Publication date | Assignee | Title |
|---|---|---|---|---|
| CN202280022U (zh) * | 2011-10-09 | 2012-06-20 | 贵州路桥集团有限公司 | 倒挂式三角斜爬挂篮 |
| CN202755311U (zh) * | 2012-04-23 | 2013-02-27 | 中交武汉港湾工程设计研究院有限公司 | 新型下承式悬浇施工挂篮 |
| CN102797227A (zh) * | 2012-09-03 | 2012-11-28 | 贵州路桥集团有限公司 | 倒挂式三角斜爬挂篮的施工方法 |
| CN204023423U (zh) * | 2014-02-20 | 2014-12-17 | 中交三航局第三工程有限公司 | 一种多桁架式超宽型桥梁施工用挂篮 |
| CN105926464A (zh) * | 2016-06-17 | 2016-09-07 | 贵州路桥集团有限公司 | 倒挂式梯形斜爬挂篮 |
-
2018
- 2018-06-27 CN CN201810682414.5A patent/CN108824199B/zh not_active Expired - Fee Related
Also Published As
| Publication number | Publication date |
|---|---|
| CN108824199A (zh) | 2018-11-16 |
Similar Documents
| Publication | Publication Date | Title |
|---|---|---|
| CN108824199B (zh) | 下置式挂篮的拱桥施工方法 | |
| CN109505267A (zh) | 一种挂篮悬臂浇筑施工方法 | |
| CN110700119B (zh) | 一种组装式贝雷梁挂篮上走行系统的设计工法 | |
| CN110453613B (zh) | 一种大跨径梁桥箱梁全断面一次悬浇施工方法 | |
| CN105568870B (zh) | 用于跨线桥施工的三角挂篮法悬浇装置及其施工方法 | |
| CN107034791A (zh) | 一种悬臂浇注施工用挂篮的拼装方法 | |
| CN102493362A (zh) | 一种大跨度连续刚构桥的中跨合龙段的施工方法 | |
| CN109267491B (zh) | 一种移动模架及其施工方法 | |
| CN109267490B (zh) | 一种长导梁式移动模架及其施工方法 | |
| CN115637658A (zh) | 悬臂浇筑走行一体机 | |
| CN110528402A (zh) | 一种超宽箱梁多桁片组合挂篮的施工方法 | |
| CN103255717A (zh) | 一种防撞墙的施工方法 | |
| CN114808759A (zh) | 钢混组合梁桥悬臂混凝土支模架构造及悬臂混凝土施工方法 | |
| CN113216257A (zh) | 桩锚围护结构体系中装配式地铁车站全吊装施工方法 | |
| US6412132B1 (en) | Methods for constructing a bridge utilizing in-situ forms supported by beams | |
| CN212077660U (zh) | 大跨度宽幅桥梁主梁菱形挂篮施工结构 | |
| CN115125856A (zh) | 一种多功能桥梁造桥机 | |
| CN204139075U (zh) | 一种悬臂梁现浇施工用接长挂篮 | |
| CN116219905B (zh) | 多功能吊挂一体机及其施工方法 | |
| CN117211196A (zh) | 一种转体连续梁悬挂式轻量拟形外模中跨合龙施工方法 | |
| CN206801589U (zh) | 隧道锚段二衬混凝土施工无拆卸台车 | |
| CN208732480U (zh) | 预制梁张拉辅助吊装装置 | |
| CN212612003U (zh) | 一种波形钢腹板pc组合箱梁桥挂篮用起吊装置 | |
| CN210256628U (zh) | 一种用于混凝土预制的自适应外模系统 | |
| CN210395127U (zh) | 一种组装式贝雷梁挂篮上走行系统 |
Legal Events
| Date | Code | Title | Description |
|---|---|---|---|
| PB01 | Publication | ||
| PB01 | Publication | ||
| SE01 | Entry into force of request for substantive examination | ||
| SE01 | Entry into force of request for substantive examination | ||
| GR01 | Patent grant | ||
| GR01 | Patent grant | ||
| CF01 | Termination of patent right due to non-payment of annual fee | ||
| CF01 | Termination of patent right due to non-payment of annual fee |
Granted publication date: 20200207 Termination date: 20210627 |