CN108185501B - Clean energy complementary intensive oven heating and dehumidification device - Google Patents
Clean energy complementary intensive oven heating and dehumidification device Download PDFInfo
- Publication number
- CN108185501B CN108185501B CN201810198532.9A CN201810198532A CN108185501B CN 108185501 B CN108185501 B CN 108185501B CN 201810198532 A CN201810198532 A CN 201810198532A CN 108185501 B CN108185501 B CN 108185501B
- Authority
- CN
- China
- Prior art keywords
- heat
- dehumidification
- air
- energy
- temperature
- Prior art date
- Legal status (The legal status is an assumption and is not a legal conclusion. Google has not performed a legal analysis and makes no representation as to the accuracy of the status listed.)
- Active
Links
- 238000010438 heat treatment Methods 0.000 title claims abstract description 105
- 238000007791 dehumidification Methods 0.000 title claims abstract description 102
- 230000000295 complement effect Effects 0.000 title claims abstract description 19
- XLYOFNOQVPJJNP-UHFFFAOYSA-N water Substances O XLYOFNOQVPJJNP-UHFFFAOYSA-N 0.000 claims abstract description 119
- 238000000034 method Methods 0.000 claims abstract description 47
- 238000011084 recovery Methods 0.000 claims abstract description 40
- 230000008569 process Effects 0.000 claims abstract description 35
- 239000002918 waste heat Substances 0.000 claims abstract description 34
- 238000003860 storage Methods 0.000 claims abstract description 21
- 230000009286 beneficial effect Effects 0.000 claims abstract description 11
- 238000005265 energy consumption Methods 0.000 claims abstract description 8
- 238000013021 overheating Methods 0.000 claims abstract description 6
- 241000208125 Nicotiana Species 0.000 claims description 32
- 235000002637 Nicotiana tabacum Nutrition 0.000 claims description 32
- 238000001514 detection method Methods 0.000 claims description 24
- 239000007788 liquid Substances 0.000 claims description 18
- 238000004891 communication Methods 0.000 claims description 17
- 238000009413 insulation Methods 0.000 claims description 12
- 239000000126 substance Substances 0.000 claims description 8
- 230000005611 electricity Effects 0.000 claims description 7
- 230000005855 radiation Effects 0.000 claims description 7
- 230000017525 heat dissipation Effects 0.000 claims description 6
- 230000009471 action Effects 0.000 claims description 5
- 238000005338 heat storage Methods 0.000 claims description 4
- 239000013589 supplement Substances 0.000 claims description 4
- 238000012544 monitoring process Methods 0.000 claims description 3
- 238000005457 optimization Methods 0.000 claims description 3
- 230000035772 mutation Effects 0.000 claims 1
- 230000008016 vaporization Effects 0.000 claims 1
- 239000002699 waste material Substances 0.000 claims 1
- 239000000779 smoke Substances 0.000 description 14
- 238000006243 chemical reaction Methods 0.000 description 7
- 238000010586 diagram Methods 0.000 description 6
- 238000005516 engineering process Methods 0.000 description 6
- 239000012530 fluid Substances 0.000 description 6
- 238000001556 precipitation Methods 0.000 description 6
- 238000011068 loading method Methods 0.000 description 5
- 238000007726 management method Methods 0.000 description 4
- 238000004519 manufacturing process Methods 0.000 description 4
- 238000011160 research Methods 0.000 description 4
- 238000003491 array Methods 0.000 description 3
- 238000004140 cleaning Methods 0.000 description 3
- 238000001816 cooling Methods 0.000 description 3
- 239000007789 gas Substances 0.000 description 3
- 238000010248 power generation Methods 0.000 description 3
- 230000033228 biological regulation Effects 0.000 description 2
- 230000008859 change Effects 0.000 description 2
- 239000003245 coal Substances 0.000 description 2
- 238000001035 drying Methods 0.000 description 2
- 239000000463 material Substances 0.000 description 2
- 238000004321 preservation Methods 0.000 description 2
- 238000012545 processing Methods 0.000 description 2
- 238000004064 recycling Methods 0.000 description 2
- 238000012546 transfer Methods 0.000 description 2
- 238000007664 blowing Methods 0.000 description 1
- 229910052799 carbon Inorganic materials 0.000 description 1
- 238000009833 condensation Methods 0.000 description 1
- 230000005494 condensation Effects 0.000 description 1
- 238000010276 construction Methods 0.000 description 1
- 238000013500 data storage Methods 0.000 description 1
- 230000018044 dehydration Effects 0.000 description 1
- 238000006297 dehydration reaction Methods 0.000 description 1
- 238000013461 design Methods 0.000 description 1
- 238000011161 development Methods 0.000 description 1
- 238000007599 discharging Methods 0.000 description 1
- 230000000694 effects Effects 0.000 description 1
- 238000005485 electric heating Methods 0.000 description 1
- 238000003912 environmental pollution Methods 0.000 description 1
- 239000000446 fuel Substances 0.000 description 1
- 230000006872 improvement Effects 0.000 description 1
- 230000003993 interaction Effects 0.000 description 1
- 238000002955 isolation Methods 0.000 description 1
- 238000012986 modification Methods 0.000 description 1
- 230000004048 modification Effects 0.000 description 1
- 230000002093 peripheral effect Effects 0.000 description 1
- 239000003507 refrigerant Substances 0.000 description 1
- 238000005057 refrigeration Methods 0.000 description 1
- 239000002912 waste gas Substances 0.000 description 1
Images
Classifications
-
- A—HUMAN NECESSITIES
- A24—TOBACCO; CIGARS; CIGARETTES; SIMULATED SMOKING DEVICES; SMOKERS' REQUISITES
- A24B—MANUFACTURE OR PREPARATION OF TOBACCO FOR SMOKING OR CHEWING; TOBACCO; SNUFF
- A24B3/00—Preparing tobacco in the factory
- A24B3/10—Roasting or cooling tobacco
-
- F—MECHANICAL ENGINEERING; LIGHTING; HEATING; WEAPONS; BLASTING
- F26—DRYING
- F26B—DRYING SOLID MATERIALS OR OBJECTS BY REMOVING LIQUID THEREFROM
- F26B21/00—Arrangements or duct systems, e.g. in combination with pallet boxes, for supplying and controlling air or gases for drying solid materials or objects
- F26B21/001—Drying-air generating units, e.g. movable, independent of drying enclosure
-
- F—MECHANICAL ENGINEERING; LIGHTING; HEATING; WEAPONS; BLASTING
- F26—DRYING
- F26B—DRYING SOLID MATERIALS OR OBJECTS BY REMOVING LIQUID THEREFROM
- F26B21/00—Arrangements or duct systems, e.g. in combination with pallet boxes, for supplying and controlling air or gases for drying solid materials or objects
- F26B21/06—Controlling, e.g. regulating, parameters of gas supply
- F26B21/08—Humidity
- F26B21/086—Humidity by condensing the moisture in the drying medium, which may be recycled, e.g. using a heat pump cycle
-
- F—MECHANICAL ENGINEERING; LIGHTING; HEATING; WEAPONS; BLASTING
- F26—DRYING
- F26B—DRYING SOLID MATERIALS OR OBJECTS BY REMOVING LIQUID THEREFROM
- F26B2200/00—Drying processes and machines for solid materials characterised by the specific requirements of the drying good
- F26B2200/22—Tobacco leaves
Landscapes
- Engineering & Computer Science (AREA)
- Mechanical Engineering (AREA)
- General Engineering & Computer Science (AREA)
- Drying Of Solid Materials (AREA)
Abstract
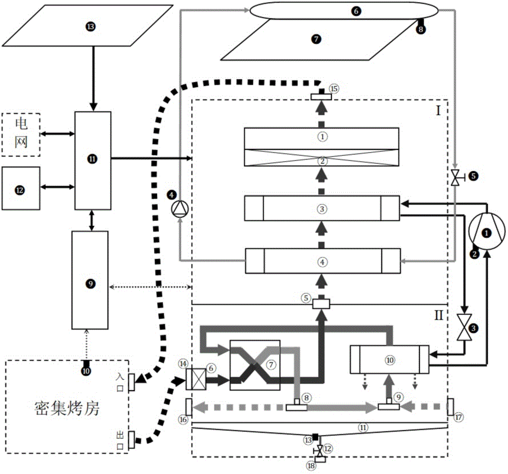
本发明公开了一种洁能互补的密集烤房供热除湿装置,包括由加热室Ⅰ、除湿与余热回收室Ⅱ两部分组成的机柜,安装在机柜外壳上的热泵压缩机❶及压缩机过热传感器❷、节流阀❸、热水循环泵❹、热水电磁阀❺、电源管控器⓫和烘烤控制器❾,置于机柜外部空间的储热水箱❻及热水液位传感器❽、集热管阵列❼、光伏板阵列⓭、蓄电池组⓬、密集烤房温湿度传感器❿,机柜外壳上设置有用于与密集烤房连接的进风口⑭和出风口⑮、排湿出口⑯、新风补充口⑰、冷凝水排出口⑱。本专利的有益效果在于:加热室内三种换热器按洁能互补方式与加热室内经除湿过程余热回收后的空气进行换热以提供热量,有效提高了能源利用率、降低烘烤能耗。
The invention discloses a clean energy complementary intensive heating and dehumidification device for a roasting house, comprising a cabinet composed of a heating chamber I, a dehumidification and waste heat recovery chamber II, a heat pump compressor ❶ installed on the cabinet shell and the compressor overheating Sensor ❷, throttle valve ❸, hot water circulation pump ❹, hot water solenoid valve ❺, power supply controller ⓫ and baking controller ❾, hot water storage tank ❻ and hot water level sensor ❽ in the outer space of the cabinet, Heat collector tube array ❼ , photovoltaic panel array ⓭ , battery pack ⓬ , temperature and humidity sensor ❿ , the cabinet shell is provided with an air inlet ⑭ and an air outlet ⑮ for connecting with the intensive roasting room, a moisture exhaust outlet ⑯, a fresh air supplementary outlet ⑰. Condensate water outlet ⑱. The beneficial effect of the patent is that the three heat exchangers in the heating chamber exchange heat with the air after the waste heat recovery of the dehumidification process in the heating chamber in a clean energy complementary manner to provide heat, which effectively improves the energy utilization rate and reduces the baking energy consumption.
Description
技术领域technical field
本发明属于烘烤用供热除湿系统,尤其是一种洁能互补的密集烤房供热除湿装置。The invention belongs to a heating and dehumidification system for baking, in particular to a heating and dehumidification device for intensive baking room with complementary clean energy.
背景技术Background technique
烤烟调制是在一定的时间和特定的烤房内利用热能实现烟叶内部一系列生理生化变化和脱水干燥的过程。烟叶烘烤能耗过程一般为通过燃料在火炉中燃烧产生热量,再通过散热设备加热烤房内空气,热空气加热烟叶,使烟叶脱水并汽化到空气中,形成湿热空气排出烤房外,在此过程中需要消耗大量的能量。Flue-cured tobacco modulation is a process of using heat energy to achieve a series of physiological and biochemical changes and dehydration and drying inside tobacco leaves at a certain time and in a specific drying room. The energy consumption process of tobacco leaf curing is generally that the fuel is burned in the furnace to generate heat, and then the air in the barn is heated by the cooling equipment, and the hot air heats the tobacco leaves, dehydrates the tobacco leaves and vaporizes them into the air, and forms hot and humid air that is discharged outside the barn. A lot of energy is consumed in this process.
随着全球能源危机以及温室效应的加剧,可再生的、经济的、循环利用的能源备受人们的关注。能源价格一再攀升,烤烟生产成本逐年增加“高效、优质、节能”的密集烤房研究成为国内外研究热点。我国是烤烟生产大国,又是能源匮乏的国家,我国烤烟年产量维持在150万吨左右,按每烤1千克干烟需要1.5 ~2.0 kg煤炭计,烘烤烟叶需要消耗煤炭225万~300万吨。因此,深入探讨当前密集烤房能源利用现状及存在的问题,研究烤房节能和新能源利用途径,不仅有利于降低烤烟生产成本,增加烟农收入,而且有利于烟草生产的可持续发展,降低环境污染,为低碳环保的现代烟草农业建设提供保障。With the global energy crisis and the intensification of the greenhouse effect, renewable, economical, and recycled energy has attracted much attention. Energy prices have risen again and again, and the production cost of flue-cured tobacco has increased year by year. The research on intensive roasting houses with "high efficiency, high quality and energy saving" has become a research hotspot at home and abroad. my country is a big producer of flue-cured tobacco, but also a country lacking energy. The annual output of flue-cured tobacco in my country is maintained at about 1.5 million tons. According to the requirement of 1.5 ~ 2.0 kg of coal per 1 kg of dry tobacco for curing, the consumption of coal for curing tobacco leaves is 2.25 million ~ 3 million. Ton. Therefore, in-depth discussion of the current energy utilization status and existing problems in intensive curing houses, and research on energy saving and new energy utilization methods in curing houses will not only help reduce the production cost of flue-cured tobacco and increase the income of tobacco farmers, but also be conducive to the sustainable development of tobacco production and reduce environmental pollution. pollution, and provide a guarantee for the construction of low-carbon and environmentally friendly modern tobacco agriculture.
我国有着广阔的国土面积,拥有丰富的太阳能资源,约在3348~8371MJ/(m2·a)之间,全国平均约为5860MJ/(m2∙a)。自21世纪以来,太阳能中低温热利用技术已经取得了很大的进步,是目前应用最普遍、商业化程度最高的太阳能利用技术,而且我国在太阳能低温热利用技术上已经很成熟。目前,我国是世界上太阳能集热器产量和销售量最大的国家,所以在太阳能资源较丰富的烟区的密集型烤房中利用太阳能进行供热具有很好的应用基础。热泵是一种制冷系统,通过冷凝器内制冷剂冷凝释放热量供热,是一种高效节能装置,技术成熟,性能可靠,得到广泛应用,其中空气源热泵是热泵技术中最经济、方便的,而且烟叶烘烤工作一般在夏季与秋初进行,此时外界温度较高,正处于热泵能效比最高的时候,所以利用热泵技术烘烤烟叶非常适宜。相对于传统能源,使用高温热泵机组作为热源,在不增加其他辅助热源的情况下,所供热量和所需升温温度仍然能满足需求。高温热泵机组可采用变频技术并且使用微电脑控制,能够更加灵敏、准确提供热量和提升温度。因此研发一种多能源互补的密集烤房供热系统是十分必要的。China has a vast land area and abundant solar energy resources, which range from 3348 to 8371 MJ/(m 2 ·a), and the national average is about 5860 MJ/(m 2 ·a). Since the 21st century, the technology of low-temperature solar thermal utilization has made great progress, and it is the most widely used and commercialized solar energy utilization technology. At present, my country is the country with the largest production and sales of solar collectors in the world, so it has a good application basis for using solar energy for heat supply in intensive barns in smoke areas with abundant solar energy resources. A heat pump is a refrigeration system that releases heat through the condensation of the refrigerant in the condenser. It is a high-efficiency energy-saving device with mature technology and reliable performance, and is widely used. Among them, the air source heat pump is the most economical and convenient in the heat pump technology. Moreover, tobacco leaf curing work is generally carried out in summer and early autumn, when the outside temperature is high and the heat pump energy efficiency ratio is the highest, so it is very suitable to use heat pump technology to bake tobacco leaves. Compared with traditional energy sources, using a high-temperature heat pump unit as a heat source, the heat supplied and the required heating temperature can still meet the demand without adding other auxiliary heat sources. The high temperature heat pump unit can adopt frequency conversion technology and use microcomputer control, which can provide heat and increase temperature more sensitively and accurately. Therefore, it is very necessary to develop a multi-energy complementary intensive oven heating system.
发明内容SUMMARY OF THE INVENTION
针对以上所述的问题,本发明公开了一种洁能互补的密集烤房供热除湿装置。In view of the above-mentioned problems, the present invention discloses a heat supply and dehumidification device for intensive baking room with complementary clean energy.
本发明采用的技术方案是:一种洁能互补的密集烤房供热除湿装置,包括由加热室、除湿与余热回收室两部分组成的机柜,安装在机柜外壳上的热泵压缩机、压缩机过热传感器、节流阀、热水循环泵、热水电磁阀、电源管控器和烘烤控制器,置于机柜外部空间的储热水箱、热水液位传感器、集热管阵列、光伏板阵列、蓄电池组、密集烤房温湿度传感器,机柜外壳上设置有用于与密集烤房连接的进风口和出风口,还设置有排湿出口、新风补充口、冷凝水排出口;其特征是:加热室、除湿与余热回收室之间由中间隔热板分隔,加热室内设置有电辅加热器、冷凝器、水-热交换器三种换热器和循环风机,三种换热器与外置设备一起组成太阳能集热供热模块、空气能供热模块、电网电能或太阳能光伏供热模块,除湿与余热回收室内设置有轴流风机、全热交换器、三通电磁阀一、三通电磁阀二、蒸发器、排水电磁阀、冷凝水收集盒和冷凝水液位传感器,通过电源管控器和烘烤控制器对三通电磁阀一、三通电磁阀二的控制以形成全热回收排湿、内循环除湿两种工作方式,根据冷凝水液位传感器的检测值控制排水电磁阀以实现冷凝水自动排放;烘烤控制器包括主控CPU模块、AC-DC模块、温湿度与液位采集模块、通信接口A、通信接口B、程序与数据存储器A、LCD触摸显示屏,主控CPU模块通过温湿度与液位采集模块实时采集装置工作状态参数,按照通过LCD触摸显示屏或上位机预先设定的烘烤工艺曲线,由内置嵌入式算法程序和控制程序得到控制量并经通信接口A传送给电源管控器以控制相应的设备或模块;电源管控器由电源CPU、程序数据存储器B、通信接口C、继电器及其驱动模块、DC-DC变换器、电量检测I、驱动控制电路I、蓄电池组、电量检测II、DC-AC变换器、驱动控制电路II、输出切换控制电路、电压电流检测模块组成,电源CPU根据电量检测I、电量检测II、电压电流检测模块的检测结果通过驱动控制电路I和DC-DC变换器完成MPPT控制、蓄电池组合理充电管理,还通过驱动控制电路II和DC-AC变换器将蓄电池组的电压逆变为220V交流输出,综合分析太阳能电池板电量、蓄电池组电量和装置用电情况并通过输出切换控制电路来自动选择装置供电电源,由通信接口C接收烘烤控制器的控制指令通过继电器及其驱动模块实现对热泵压缩机、热水循环泵、循环风机、轴流风机、电辅加热器、三通电磁阀一、三通电磁阀二、热水电磁阀、排水电磁阀的控制;密集烤房烘烤过程中析出的湿热空气连接至进风口,由轴流风机抽入除湿与余热回收室进行余热回收、除湿后通过中间隔热板的中心气孔进入加热室,按顺序通过水-热交换器、冷凝器、电辅加热器三个换热器进行热交换后在循环风机作用下通过出风口返回密集烤房入口,三种换热器在热量满足烘烤工艺要求的前提下,优先启动太阳能集热供热模块,当太阳能集热供热不足时,同时启动太阳能集热供热模块和空气能供热模块,若太阳能集热与空气能一起供热还不能满足烘烤工艺要求,则再启动电辅加热器,在整个烘烤过程中,装置默认由电网供电,若蓄电池组和光伏板阵列电量充足时,装置会自动将供电电源切换到太阳能光伏,四种清洁能源的互补运用可满足密集烤房烘烤前期、中期、后期的热量需求,并由烘烤控制器和电源管控器根据烘烤工艺曲线和密集烤房内温湿度、设备实时工作参数来选择除湿与余热回收室的全热回收排湿、内循环除湿两种工作方式,控制太阳能集热、空气能、电网电能或太阳能光伏四种清洁能源为加热室中三种换热器提供能量,从而实现节能最优化,有效提高了能源利用率、降低烘烤能耗,减少烟叶有益物质的流失。The technical scheme adopted in the present invention is as follows: a clean energy complementary intensive heating and dehumidification device for a roasting house, comprising a cabinet consisting of a heating chamber, a dehumidification and a waste heat recovery chamber, a heat pump compressor and a compressor mounted on the cabinet shell. Overheating sensor, throttle valve, hot water circulation pump, hot water solenoid valve, power controller and baking controller, hot water storage tank placed outside the cabinet, hot water level sensor, collector tube array, photovoltaic panel array , battery pack, temperature and humidity sensor of the intensive baking room, the cabinet shell is provided with an air inlet and an air outlet for connecting with the intensive baking room, and is also provided with a moisture exhaust outlet, a fresh air supplementary outlet, and a condensed water outlet; it is characterized by: heating The chamber, dehumidification and waste heat recovery chamber are separated by an intermediate heat insulation board. The heating chamber is provided with three heat exchangers, electric auxiliary heater, condenser and water-heat exchanger, and a circulating fan. The equipment together form a solar collector heating module, an air energy heating module, a grid electric energy or a solar photovoltaic heating module. The dehumidification and waste heat recovery rooms are equipped with an axial flow fan, a total heat exchanger, a three-way solenoid valve, and a three-way electromagnetic valve. Valve 2, evaporator, drain solenoid valve, condensate collection box and condensate level sensor are controlled by power controller and baking controller to three-way solenoid valve 1 and 3-way solenoid valve 2 to form a full heat recovery drain. There are two working modes of humidification and internal circulation dehumidification. According to the detection value of the condensate water level sensor, the drain solenoid valve is controlled to realize the automatic discharge of condensate water; the baking controller includes the main control CPU module, AC-DC module, temperature and humidity and liquid level. Acquisition module, communication interface A, communication interface B, program and data storage A, LCD touch screen, the main control CPU module collects the working state parameters of the device in real time through the temperature, humidity and liquid level acquisition module, and according to the LCD touch screen or the host computer The preset baking process curve is controlled by the built-in embedded algorithm program and control program and transmitted to the power controller through the communication interface A to control the corresponding equipment or modules; the power controller consists of the power CPU, the program data memory B , Communication interface C, relay and its drive module, DC-DC converter, power detection I, drive control circuit I, battery pack, power detection II, DC-AC converter, drive control circuit II, output switching control circuit, voltage It consists of a current detection module. The power supply CPU completes the MPPT control and the reasonable charging management of the battery pack through the drive control circuit I and the DC-DC converter according to the detection results of the power detection I, the power detection II, and the voltage and current detection modules, and also through the drive control circuit II. And the DC-AC converter inverts the voltage of the battery pack to 220V AC output, comprehensively analyzes the power of the solar panel, the power of the battery pack and the power consumption of the device, and automatically selects the power supply of the device through the output switching control circuit. The communication interface C Receiving the control command of the baking controller, the relay and its drive module realize the control of the heat pump compressor, hot water circulating pump, circulating fan, axial flow fan, electric auxiliary heater, three-way solenoid valve 1, three-way solenoid valve 2, heat pump Control of water solenoid valve and drain solenoid valve; during the baking process of intensive baking room The precipitation hot and humid air is connected to the air inlet, and is drawn into the dehumidification and waste heat recovery chamber by the axial flow fan for waste heat recovery. After the three heat exchangers of the electric auxiliary heater conduct heat exchange, they return to the entrance of the intensive baking room through the air outlet under the action of the circulating fan. The three heat exchangers will give priority to the solar heat collection and heating supply under the premise that the heat meets the requirements of the baking process. When the solar collector heat supply is insufficient, the solar collector heat supply module and the air energy heating module are activated at the same time. If the solar collector heat supply and the air energy supply together cannot meet the requirements of the baking process, the electric auxiliary heating is restarted. During the whole baking process, the device is powered by the grid by default. If the battery pack and photovoltaic panel array are sufficiently charged, the device will automatically switch the power supply to solar photovoltaic. The complementary use of the four clean energy sources can meet the requirements of intensive baking room baking. The heat demand in the early, middle and late stages of baking is determined by the baking controller and power controller according to the baking process curve, the temperature and humidity in the intensive baking room, and the real-time working parameters of the equipment. 、Internal circulation dehumidification two working modes, control the four clean energy sources of solar heat collection, air energy, grid electricity or solar photovoltaic to provide energy for the three heat exchangers in the heating chamber, so as to achieve energy saving optimization and effectively improve energy utilization. , Reduce the energy consumption of baking, reduce the loss of beneficial substances in tobacco leaves.
在本发明中,所述的加热室由太阳能集热、空气能、电网电能与太阳能光伏提供能源,加热空气流在循环风机的负压作用下由中间隔热板的中心气孔进入,通过出风口排出;太阳能集热供热模块包括用于将太阳辐射能转化为热能的集热管阵列、用于储热介质保存的隔热储热水箱、用于水流控制与调节的热水循环泵、用于将热量传递到加热室内空气的水-热交换器、用于阻止水对流散热的热水电磁阀,在烘烤控制器与电源管控器的控制下,开启热水循环泵、热水电磁阀,使流过水-热交换器内的热水与加热室内的空气进行热交换以为密集烤房提供热量;空气能供热模块包括置于加热室内的冷凝器、置于除湿与余热回收室内的蒸发器、置于机柜外壳上的节流阀和热泵压缩机及压缩机过热传感器,热泵压缩机在烘烤控制器与电源管控器的控制下将工作液的状态从低温、低压气态转换成高温、高压气态,经冷凝器散热液化为低温、高压液态,再经节流阀后变为低温、低压液态流至蒸发器,在蒸发器中因空间突变而吸热汽化后流回热泵压缩机,冷凝器通过与加热室内空气热交换进行散热,以达到将蒸发器处的空气能转换为用于密集烤房烘烤的热能;电网电能或太阳能光伏供热模块包括电辅加热器、电源管控器、光伏板阵列、蓄电池组、电网电能,由电源管控器根据光伏板阵列、电网、蓄电池组的状态自动选择装置供电电源和给蓄电池组充电,电辅加热器是由烘烤控制器根据烘烤工艺要求、在太阳能集热供热模块和空气能供热模块供热不足时通过电源管控器进行控制的。In the present invention, the heating chamber is provided with energy by solar heat collection, air energy, grid electricity and solar photovoltaic, and the heating air flow enters through the central air hole of the middle heat insulation board under the negative pressure of the circulating fan, and passes through the air outlet. Discharge; the solar collector heat supply module includes a collector tube array for converting solar radiant energy into thermal energy, an insulated hot water storage tank for heat storage medium preservation, a hot water circulation pump for water flow control and regulation, and a For the water-heat exchanger that transfers heat to the indoor air, and the hot water solenoid valve for preventing water convection and heat dissipation, under the control of the baking controller and power controller, the hot water circulation pump and hot water solenoid valve are turned on. , so that the hot water flowing through the water-heat exchanger exchanges heat with the air in the heating room to provide heat for the intensive baking room; the air energy heating module includes a condenser placed in the heating room, a dehumidification and waste heat recovery room The evaporator, the throttle valve placed on the cabinet shell, the heat pump compressor and the compressor overheat sensor, the heat pump compressor converts the state of the working fluid from low temperature, low pressure gas state to high temperature under the control of the baking controller and the power supply controller , high-pressure gaseous state, which is liquefied into a low-temperature, high-pressure liquid state through the heat dissipation of the condenser, and then becomes a low-temperature and low-pressure liquid state after passing through the throttle valve, and flows to the evaporator. The condenser dissipates heat by exchanging heat with the air in the heating room, so as to convert the air energy at the evaporator into heat energy for intensive baking; grid electricity or solar photovoltaic heating modules include electric auxiliary heaters, power supply controllers , Photovoltaic panel array, battery pack, grid power, the power supply controller automatically selects the power supply and charges the battery pack according to the status of the photovoltaic panel array, power grid, and battery pack. Process requirements, controlled by the power controller when the solar collector heating module and the air energy heating module are insufficient in heat supply.
在本发明中,所述的除湿与余热回收室具有全热回收排湿、内循环除湿两种工作方式,除湿产生的冷凝水由冷凝水收集盒进行收集,当烘烤控制器通过冷凝水液位传感器检查到收集水位高于设置上限时即控制排水电磁阀打开,冷凝水经冷凝水排出口流出,低于设置下限时排水电磁阀关闭;全热回收排湿方式工作时,三通电磁阀一连向排湿出口,三通电磁阀二连向新风补充口,轴流风机通过进风口从密集烤房抽入的高温高湿空气在全热交换器内与从新风补充口进入并经蒸发器冷却除湿后的低温低湿新风进行热量交换,使高温高湿空气变为低温高湿并经三通电磁阀一由排湿出口排出到室外,低温低湿新风变为高温低湿并经中间隔热板的中心气孔进入加热室,既实现了排湿、又充分利用了新风空气能和排湿余热,适用于不析出有益物质的烘烤阶段;在有益物质析出的烘烤阶段宜采用内循环除湿工作方式,三通电磁阀一与三通电磁阀二相互连通,与排湿出口和新风补充口断开,轴流风机通过进风口从密集烤房抽入的高温高湿空气在全热交换器内与经蒸发器冷却除湿后的低温低湿空气进行热量交换,使高温高湿空气变为低温高湿并送至蒸发器除湿,低温低湿空气变为高温低湿并经中间隔热板的中心气孔进入加热室加热后再返回密集烤房,供热除湿装置与密集烤房的气流形成一个闭合的内循环回路,既除去了烘烤中析出的水蒸气、又回收了余热和减少有益物质的排放;全热回收排湿、内循环除湿、冷凝水排放都是在烘烤控制器与电源管控器的监控下完成的。In the present invention, the dehumidification and waste heat recovery chamber has two working modes: total heat recovery and dehumidification, and internal circulation dehumidification. The condensed water generated by dehumidification is collected by the condensed water collection box. When the baking controller passes the condensed water When the level sensor detects that the collected water level is higher than the set upper limit, it will control the drain solenoid valve to open, and the condensed water will flow out through the condensate water outlet. One is connected to the moisture exhaust outlet, the second is connected to the fresh air supply port, and the high-temperature and high-humidity air drawn by the axial flow fan from the intensive baking room through the air inlet enters the total heat exchanger and from the fresh air supply port and passes through the evaporator. The low-temperature and low-humidity fresh air after cooling and dehumidification is exchanged for heat, so that the high-temperature and high-humidity air becomes low-temperature and high-humidity and is discharged to the outside through the moisture outlet through the three-way solenoid valve. The central air hole enters the heating chamber, which not only realizes the dehumidification, but also makes full use of the fresh air energy and the waste heat of dehumidification, which is suitable for the baking stage without precipitation of beneficial substances; in the baking stage of the precipitation of beneficial substances, the internal circulation dehumidification work mode should be adopted The three-way solenoid valve 1 and the 3-way solenoid valve 2 are connected to each other, and are disconnected from the moisture exhaust outlet and the fresh air supplementary outlet. The low-temperature and low-humidity air cooled and dehumidified by the evaporator conducts heat exchange, so that the high-temperature and high-humidity air becomes low-temperature and high-humidity and sent to the evaporator for dehumidification. After heating, it returns to the intensive roasting room. The heating and dehumidification device and the airflow of the intensive roasting room form a closed inner loop, which not only removes the water vapor precipitated during roasting, but also recovers the waste heat and reduces the emission of beneficial substances; full heat Recycling and dehumidification, internal circulation dehumidification, and condensate discharge are all completed under the monitoring of the baking controller and the power supply controller.
本发明的有益效果是在于:水-热交换器、冷凝器、电辅加热器等三种换热器按最优节能原则采用太阳能集热、空气能、电网电能或太阳能光伏四种清洁能源与加热室Ⅰ内的空气进行热交换,并由烘烤控制器和电源管控器根据烘烤工艺曲线和密集烤房内温湿度、设备实时工作参数来控制加热室Ⅰ中三种换热器按洁能互补方式与加热室内经除湿过程余热回收后的空气进行换热以提供热量,有效提高了能源利用率、降低烘烤能耗。The beneficial effect of the present invention is that: the three heat exchangers, such as water-heat exchanger, condenser, and electric auxiliary heater, adopt four kinds of clean energy, such as solar heat collection, air energy, grid electric energy or solar photovoltaic, according to the principle of optimal energy saving. The air in the heating chamber I conducts heat exchange, and the baking controller and the power supply controller control the cleaning of the three heat exchangers in the heating chamber I according to the baking process curve, the temperature and humidity in the intensive baking chamber, and the real-time working parameters of the equipment. It can exchange heat with the air in the heating chamber after the waste heat recovery of the dehumidification process in a complementary way to provide heat, which effectively improves the energy utilization rate and reduces the baking energy consumption.
附图说明Description of drawings
图1是本发明的整体结构示意图;Fig. 1 is the overall structure schematic diagram of the present invention;
图中:Ⅰ. 加热室,Ⅱ. 除湿与余热回收室,①. 电辅加热器,②. 循环风机,③.冷凝器,④. 水-热交换器,⑤.中间隔热板,⑥. 轴流风机,⑦. 全热交换器,⑧. 三通电磁阀一,⑨. 三通电磁阀二,⑩. 蒸发器,⑪. 冷凝水收集盒,⑫. 排水电磁阀,⑬. 冷凝水液位传感器,⑭. 进风口,⑮. 出风口,⑯. 排湿出口,⑰. 新风补充口,⑱. 冷凝水排出口,❶. 热泵压缩机,❷. 压缩机过热传感器,❸. 节流阀,❹. 热水循环泵,❺. 热水电磁阀,❻. 储热水箱,❼. 集热管阵列,❽. 热水液位传感器,❾. 烘烤控制器,❿. 密集烤房温湿度传感器,⓫. 电源管控器,⓬. 蓄电池组,⓭. 光伏板阵列。In the picture: Ⅰ. Heating room, Ⅱ. Dehumidification and waste heat recovery room, ①. Electric auxiliary heater, ②. Circulating fan, ③. Condenser, ④. Water-heat exchanger, ⑤. Intermediate heat shield, ⑥. Axial flow fan, ⑦. Total heat exchanger, ⑧. Three-way solenoid valve one, ⑨. Three-way solenoid valve two, ⑩. Evaporator, ⑪. Condensate collection box, ⑫. Drain solenoid valve, ⑬. Condensate liquid Position Sensor, ⑭. Air Inlet, ⑮. Air Outlet, ⑯. Humidity Outlet, ⑰. Fresh Air Supplement, ⑱. Condensate Outlet, ❶. Heat Pump Compressor, ❷. Compressor Overheat Sensor, ❸. Throttle Valve , ❹. Hot water circulation pump, ❺. Hot water solenoid valve, ❻. Hot water storage tank, ❼. Collector tube array, ❽. Hot water level sensor, ❾. Baking controller, ❿. Sensors, ⓫. Power Controllers, ⓬. Battery Packs, ⓭. PV Panel Arrays.
图2是本发明的烘烤控制器实施例框图。FIG. 2 is a block diagram of an embodiment of the toasting controller of the present invention.
图3是本发明的电源管控器实施例框图。FIG. 3 is a block diagram of an embodiment of a power supply controller of the present invention.
具体实施方式Detailed ways
下面将结合本发明实施例中的附图,对本发明实施例中的技术方案进行清楚、完整地描述;显然,所描述的实施例仅仅是本发明一部分实施例,而不是全部的实施例。基于本发明中的实施例,本领域普通技术人员在没有做出创造性劳动前提下所获得的所有其他实施例,都属于本发明保护的范围。The technical solutions in the embodiments of the present invention will be clearly and completely described below with reference to the accompanying drawings in the embodiments of the present invention; obviously, the described embodiments are only a part of the embodiments of the present invention, rather than all the embodiments. Based on the embodiments of the present invention, all other embodiments obtained by those of ordinary skill in the art without creative efforts shall fall within the protection scope of the present invention.
参见附图,图1是本发明的整体结构示意图。一种洁能互补的密集烤房供热除湿装置,包括由加热室Ⅰ、除湿与余热回收室Ⅱ两部分组成的机柜,安装在机柜外壳上的热泵压缩机❶及压缩机过热传感器❷、节流阀❸、热水循环泵❹、热水电磁阀❺、电源管控器⓫和烘烤控制器❾,置于机柜外部空间的储热水箱❻及热水液位传感器❽、集热管阵列❼、光伏板阵列⓭、蓄电池组⓬、密集烤房温湿度传感器❿,机柜外壳上设置有用于与密集烤房连接的进风口⑭和出风口⑮、排湿出口⑯、新风补充口⑰、冷凝水排出口⑱;其特征是:加热室Ⅰ、除湿与余热回收室Ⅱ之间由中间隔热板⑤分隔,加热室Ⅰ内设置有电辅加热器①、冷凝器③、水-热交换器④三种换热器和循环风机②,除湿与余热回收室Ⅱ内设置有轴流风机⑥、全热交换器⑦、三通电磁阀一⑧、三通电磁阀二⑨、蒸发器⑩、排水电磁阀⑫、冷凝水收集盒⑪和冷凝水液位传感器⑬;密集烤房烘烤过程中析出的湿热空气连接至进风口⑭,由轴流风机⑥抽入除湿与余热回收室Ⅱ进行余热回收、除湿后通过中间隔热板⑤的中心气孔进入加热室Ⅰ,经过与水-热交换器④、冷凝器③、电辅加热器①进行热交换后在循环风机②作用下通过出风口⑮返回密集烤房入口,三种换热器按最优节能原则采用太阳能集热、空气能、电网电能或太阳能光伏四种清洁能源与加热室Ⅰ内的空气进行热交换,并由烘烤控制器❾和电源管控器⓫根据烘烤工艺曲线和密集烤房内温湿度、设备实时工作参数来控制加热室Ⅰ中三种换热器按洁能互补方式与加热室内经除湿过程余热回收后的空气进行换热以提供热量,有效提高了能源利用率、降低烘烤能耗。在本发明中,加热室是将太阳能集热、太阳能光伏、空气能、电网电能四种不同的能源转化为热能,再利用加热室中的太阳能加热模块、高温热泵机组加热模块、电能加热模块三种加热模块的加热装置与加热室内的空气进行热交换,并且根据烟叶烘烤所处的阶段、装烟室内温湿度一体传感器采集的温度值、热交换器进水口的温度,由烘烤控制器❾和电源管控器⓫控制三种加热模块的开/关来控制加热室中换热装置与空气进行换热,然后将与换热装置换热后的热空气经过加热室的出风口送进装烟室用于烟叶烘烤,装烟室将烟叶烘烤过程中的析出的水分通过流动的热空气排出到除湿室中进行除湿,除湿方式根据烟叶烘烤所处在的阶段以及所需除湿量的大小由控制系统控制选择除湿方式,除湿过后的空气再送进加热室进行加热,除湿过程形成的水通过除湿室内的排水管排出到室外,四种能源在保证正常烘烤的情况下采用热量互补方式为装烟室提供热量,可提高能源利用率,降低能耗,提高烟叶烘烤质量,提高控制精度。Referring to the accompanying drawings, FIG. 1 is a schematic diagram of the overall structure of the present invention. A clean energy complementary intensive heating and dehumidification device for a roasting room, comprising a cabinet consisting of a heating chamber I, a dehumidification and waste heat recovery chamber II, a heat pump compressor ❶ installed on the cabinet shell, and a compressor overheating sensor ❷ , Flow valve ❸, hot water circulation pump ❹, hot water solenoid valve ❺, power supply controller ⓫ and baking controller ❾, hot water storage tank ❻ and hot water level sensor ❽ in the outer space of the cabinet, and collector tube array ❼ , photovoltaic panel array ⓭, battery pack ⓬, temperature and humidity sensor ❿, the cabinet shell is provided with air inlet ⑭ and air outlet ⑮ for connecting with the intensive roasting room, moisture exhaust outlet ⑯, fresh air supply port ⑰, condensate water Discharge port ⑱; it is characterized in that: heating chamber I, dehumidification and waste heat recovery chamber II are separated by an intermediate heat insulation board ⑤, and heating chamber I is provided with electric auxiliary heater ①, condenser ③, water-heat exchanger ④ There are three types of heat exchangers and circulating fans ②, the dehumidification and waste heat recovery room II is equipped with an axial flow fan ⑥, total heat exchanger ⑦, three-way solenoid valve 1 ⑧, three-way solenoid valve 2 ⑨, evaporator ⑩, drain solenoid Valve ⑫, condensate collection box ⑪ and condensate level sensor ⑬; the hot and humid air separated during the baking process of the intensive baking room is connected to the air inlet ⑭, and is drawn into the dehumidification and waste heat recovery room II by the axial flow fan ⑥ for waste heat recovery, After dehumidification, it enters the heating chamber I through the central air hole of the intermediate heat insulation board ⑤, and after heat exchange with the water-heat exchanger ④, the condenser ③, and the electric auxiliary heater ①, it returns to the denser through the air outlet ⑮ under the action of the circulating fan ②. At the entrance of the baking room, the three heat exchangers use four clean energy sources of solar heat collection, air energy, grid electricity or solar photovoltaic to exchange heat with the air in the heating room I according to the principle of optimal energy saving, and are controlled by the baking controller ❾ and The power controller⓫ controls the three heat exchangers in the heating chamber I to exchange with the air after the waste heat recovery in the dehumidification process in the heating chamber according to the baking process curve, the temperature and humidity in the intensive baking room, and the real-time working parameters of the equipment. Heat to provide heat, which effectively improves energy utilization and reduces baking energy consumption. In the present invention, the heating chamber converts four different energy sources, namely solar heat collection, solar photovoltaic, air energy and grid electric energy into heat energy, and then utilizes the solar heating module, high temperature heat pump unit heating module and electric energy heating module in the heating chamber. The heating device of the heating module exchanges heat with the air in the heating chamber, and according to the stage of tobacco roasting, the temperature value collected by the integrated temperature and humidity sensor in the tobacco-loading chamber, and the temperature of the water inlet of the heat exchanger, the roasting controller is controlled by the roasting controller. ❾ and power controller ⓫ control the on/off of the three heating modules to control the heat exchange device in the heating chamber to exchange heat with the air, and then send the hot air after heat exchange with the heat exchange device through the air outlet of the heating chamber into the device. Tobacco chamber is used for tobacco roasting. Tobacco loading chamber discharges the precipitation moisture in the process of tobacco roasting to the dehumidification chamber through flowing hot air for dehumidification. The dehumidification method depends on the stage of tobacco roasting and the required dehumidification amount. The size of the dehumidification method is controlled by the control system and the dehumidification method is selected. The dehumidified air is sent to the heating chamber for heating. The water formed during the dehumidification process is discharged to the outdoor through the drainage pipe in the dehumidification chamber. The four energy sources use heat while ensuring normal baking. The complementary method provides heat for the tobacco-loading room, which can improve energy utilization, reduce energy consumption, improve the quality of tobacco leaf curing, and improve control accuracy.
加热室Ⅰ由太阳能集热、空气能、电网电能与太阳能光伏提供能源,加热空气流在循环风机②的负压作用下由中间隔热板⑤的中心气孔进入,通过出风口⑮排出;太阳能集热供热模块包括用于将太阳辐射能转化为热能的集热管阵列❼、用于储热介质保存的隔热储热水箱❻、用于水流控制与调节的热水循环泵❹、用于将热量传递到加热室内空气的水-热交换器④、用于阻止水对散热的热水电磁阀❺,在烘烤控制器❾与电源管控器⓫的控制下,开启热水循环泵❹、热水电磁阀❺,使流过水-热交换器④内的热水与加热室内的空气进行热交换以为密集烤房提供热量;空气能供热模块包括置于加热室Ⅰ内的冷凝器③、置于除湿与余热回收室Ⅱ内的蒸发器⑩、置于机柜外壳上的节流阀❸和热泵压缩机❶及压缩机过热传感器❷,热泵压缩机❶在烘烤控制器❾与电源管控器⓫的控制下将工作液的状态从低温、低压气态转换成高温、高压气态,经冷凝器③散热液化为低温、高压液态,再经节流阀❸后变为低温、低压液态流至蒸发器⑩,在蒸发器中因空间突变而吸热汽化后流回热泵压缩机❶,冷凝器③通过与加热室Ⅰ内空气热交换进行散热,以达到将蒸发器⑩处的空气能转换为用于密集烤房烘烤的热能;电网电能或太阳能光伏供热模块包括电辅加热器①、电源管控器⓫、光伏板阵列⓭、蓄电池组⓬、电网电能,由电源管控器⓫根据光伏板阵列⓭、电网、蓄电池组⓬的状态自动选择装置供电电源和给蓄电池组充电,电辅加热器①是由烘烤控制器❾根据烘烤工艺要求、在太阳能集热供热模块和空气能供热模块供热不足时通过电源管控器⓫进行控制的。在本发明中,太阳能加热模块包括太阳能集热管、循环水泵、储热水箱、热交换器,太阳能集热管放置于装烟室屋顶与储热水箱连接在一起,用于将太阳辐射能转化为热能,然后再利用集热管转化的热能与集热管内的水进行热交换,提升水的温度,循环水泵放置在加热室外壁上,一端与储热水箱相连接,一端与热交换相连接,用于控制水流开关和调节水流速度,循环水泵的电机可以使用变频电机,当太阳辐射量高的时候可加快水流速度提高换热效率,当太阳辐射量低的时候可以降低水流速度提高换热效率,当热水温度低于装烟室内烟叶烘烤所需的温度时关闭循环水泵,循环水泵的开关和水流速度的调节都由控制器来控制,储热水箱与太阳能集热管放置在一起,一端与循环水泵相连,一端与热交换器相连用于储存热水,所储存的热水用于傍晚和夜间太阳辐射能转化的热能不能满足烟叶烘烤所需时的热量供应,热交换器放置于加热室最下层,一端与循环水泵相连,一端与储热水箱相连,用于将流过热交换器内的热水与加热室内的空气进行热交换,太阳能加热模块根据地域太阳辐射能不同和热交换器的材质不同,可用于装烟室内所需温度45℃~50℃以前的烟叶烘烤的热量供应。高温热泵机组加热模块包括热泵压缩机、冷凝器、蒸发器、节流阀、工作液,热泵压缩机放置于加热室外,一端与放置于加热室冷凝器相连接,一端与放置于除湿的蒸发器相连接,压缩机可使用变频压缩机,根据除湿量和供热量的大小调节功率,由控制器进行控制,用于将高温、低压的工作液转换成高温、高压,冷凝器放置于加热室内热交换器下一层,一端与热泵压缩机相连,一端与节流阀相连,用于冷凝器内的工作液和加热室内的空气进行热交换,然后将热交换后的热空气供给装烟室进行烟叶烘烤,通过冷凝器加热的空气主要用于太阳能加热模块无法满足烟叶烘烤需求时的热量供应,蒸发器放置于除湿室,一端与压缩机相连,一端与节流阀相连,用于对除去从装烟室排出的湿热空气中的水蒸气,节流阀一端与蒸发器相连,一端与冷凝器相连,用于改变工作液的压强,工作液放置于压缩机内用于与吹过蒸发器、冷凝器的空气进行热交换,高温热泵机组加热模块用于太阳能加热模块无法供热或者装烟室内所需温度45℃~50℃后的烟叶烘烤。电能加热模块包括太阳能光伏板阵列、电辅助加热器、循环风机、电源管控器,电辅助加热器放置于加热室最上层靠近出风口位置,由电源管控器根据光伏板阵列、电网、蓄电池组的状态自动选择系统供电电源和给蓄电池组充电,控制电辅助加热器的开关,使其与流过电辅助加热器的空气进行热交换,循环风机放置于电辅助加热器和冷凝器中间,由控制器控制开关,用于调节吹进装烟室内热空气的风速,并且将电辅助加热室内的热空气送进装烟室,所述的电能加热模块用于烟叶烘烤个阶段的前期的短时升温和60℃以后的加速升温时的热量供应。The heating chamber I is powered by solar heat collection, air energy, grid electricity and solar photovoltaic. The heating air flow enters through the central air hole of the middle heat insulation board ⑤ under the action of the negative pressure of the circulating fan ②, and is discharged through the
除湿与余热回收室Ⅱ具有全热回收排湿、内循环除湿两种工作方式,除湿产生的冷凝水由冷凝水收集盒⑪进行收集,当烘烤控制器❾通过冷凝水液位传感器⑬检查到收集水位高于设置上限时即控制排水电磁阀⑫打开、冷凝水经冷凝水排出口⑱流出、低于设置下限时排水电磁阀⑫关闭;全热回收排湿方式工作时,三通电磁阀一⑧连向排湿出口⑯、三通电磁阀二⑨连向新风补充口⑰,轴流风机⑥通过进风口⑭从密集烤房抽入的高温高湿空气在全热交换器⑦内与从新风补充口⑰进入并经蒸发器⑩冷却除湿后的低温低湿新风进行热量交换,使高温高湿空气变为低温高湿并经三通电磁阀一⑧由排湿出口⑯排出到室外、低温低湿新风变为高温低湿并经中间隔热板⑤的中心气孔进入加热室Ⅰ,既实现了排湿、又充分利用了新风空气能和排湿余热,适用于不析出有益物质的烘烤阶段;在有益物质析出的烘烤阶段宜采用内循环除湿工作方式,三通电磁阀一⑧与三通电磁阀二⑨相互连通、与排湿出口⑯和新风补充口⑰断开,轴流风机⑥通过进风口⑭从密集烤房抽入的高温高湿空气在全热交换器⑦内与经蒸发器⑩冷却除湿后的低温低湿空气进行热量交换,使高温高湿空气变为低温高湿并送至蒸发器⑩除湿、低温低湿空气变为高温低湿并经中间隔热板⑤的中心气孔进入加热室Ⅰ加热后再返回密集烤房,供热除湿装置与密集烤房的气流形成一个闭合的内循环回路,既除去了烘烤中析出的水蒸气、又回收了余热和减少有益物质的排放;全热回收排湿、内循环除湿、冷凝水排放都是在烘烤控制器❾与电源管控器⓫的监控下完成的。在本发明中,除湿蒸发器放置于除湿室里面,垂直放置,上侧面与全热交换器的棱边相接,下侧面与除湿底面相接,除湿蒸发器一端与压缩机相连,一端与节流阀相连,用于除去从装烟室排出的空气中携带的水蒸汽,除湿蒸发器用于装烟室内除湿量小且处在烟叶烘烤的前中期阶段。全热交换器放置于除湿内,用于将已通过蒸发器的空气和从装烟室排出的空气进行换热,一方面用于提升已除湿空气的温度,另一方面用于降低从装烟室排出空气的温度。所述的三通阀分有两个:三通电磁阀一⑧、通电磁阀二⑨,放置于除湿室的空气出全热交换器到除湿蒸发器的路径上,两个三通阀的开关都由控制器进行控制,三通电磁阀一⑧用于排出湿气,三通电磁阀一⑧外接一个余热回收装置用于回收废气,通电磁阀二⑨用于引进新风,所述的三通电磁阀一⑧排出湿空气用于装烟室内除湿量大且除湿蒸发器达不到除湿要求时的除湿;风机放置在除湿室的进风口由控制进行控制,用于促进除湿室内空气流动;所述的排水管一端与除湿的排水口相连,一端与电磁阀相连,将电磁阀和排水口以及电磁阀和冷凝水回收装置相连用于排放蒸发器除湿过程中形成的水;所述的电磁阀两端与排水管相连,由控制器控制,用于控制排水管的开/闭以及排水时期;所述的进风口和出风口分别用于引进湿热空气和排出干燥空气。The dehumidification and waste heat recovery room II has two working modes: full heat recovery and dehumidification, and internal circulation dehumidification. The condensed water generated by dehumidification is collected by the condensed
附图2是本发明的烘烤控制器实施例框图。烘烤控制器❾包括主控CPU模块,用于从电源管控器获取交流电源并为主控CPU模块及其周边电路提供直流工作电源的AC-DC模块,用于通过压缩机过热传感器❷、热水液位传感器❽、密集烤房温湿度传感器❿、冷凝水液位传感器⑬监测装置工作状态的温湿度与液位采集模块,用于与电源管控器通信的通信接口A,用于与上位机远程通信的通信接口B,用于存储烘烤控制器运行程序、烘烤过程数据的程序与数据存储器A,用于实现装置人机交互的LCD触摸显示屏;主控CPU模块通过温湿度与液位采集模块实时采集装置工作状态参数,按照通过LCD触摸显示屏或上位机预先设定的烘烤工艺曲线,由内置嵌入式算法程序和控制程序得到控制量并经通信接口A传送给电源管控器以控制相应的设备或模块。在本发明中,CPU模块用于运行算法且根据接收的信号进行分析处理然后发出指令,信号处理模块一方面用于将采集的信号进行A/D转换然后传送到CPU中作为控制方法的输入信号,另一方面用于将CPU发出的指令进行和D/A转换,然后传送给其它模块作为其它模块的输入指令,变频模块通过接收CPU发出的指令然后将指令进行处理后送给变频电机用于调节变频电机的转速,显示模块与CPU相互连接通信,用于显示从CPU模块接收到的信息,通信模块用于与其它设备通信,对于有上位机的烟叶烘烤基地可以通过本控制器与上位机进行通信,存储器模块用于与存储烘烤数据;所述的驱动模块包括整流模块、电机驱动模块、继电器模块,整流模块用于将220V交流电降压、整流、滤波,然后供给其它模块作为电源电压,电机驱动模块接收经过信号处理模块后的信号通过电机驱动模块作用给继电器模块,通过继电器驱动电机工作,继电器模块直接与AC220V电压和AC380V电压相连接,然后再以继电器作为开关设备与用电设备相连,用于控制用电设备的开/关;信号采集模块包括温度传感器模块、温湿度一体传感器模块、压力传感器模块,温度传感器模块有两个部分,一个部分放置于热交换器热水进水口,用于采集热水温度,将采集的温度值和装烟室内烘烤阶段所需的温度相对比,决定太阳能加热模块的开/闭,另外一个部分放置于压缩机上用于采集压缩机内工作液进出口温度值,监测压缩机的工作状态以便于保护压缩机,温湿度一体传感器模块放置于装烟室内,用于采集装烟室内的温湿度值,并将采集的温湿度值与预先设定的烘烤工艺曲线上的设定值进行对比,用于决定供热模模式、供热量、除湿时期、除湿方式,压力传感器模块也用于监测压缩机的工作状态,保护压缩机处于正常负荷下工作。FIG. 2 is a block diagram of an embodiment of the baking controller of the present invention. The baking controller ❾ includes the main control CPU module, which is used to obtain AC power from the power supply controller and provide the main control CPU module and its peripheral circuits with DC working power. Water level sensor ❽, intensive baking room temperature and humidity sensor ❿, condensate
附图3是本发明的电源管控器实施例框图。电源管控器⓫由电源CPU、程序数据存储器B、通信接口C、继电器及其驱动模块、DC-DC变换器、电量检测I、驱动控制电路I、蓄电池组⓬、电量检测II、DC-AC变换器、驱动控制电路II、输出切换控制电路、电压电流检测模块组成,电源CPU根据电量检测I、电量检测II、电压电流检测模块的检测结果通过驱动控制电路I和DC-DC变换器完成MPPT控制、蓄电池组合理充电管理,还通过驱动控制电路II和DC-AC变换器将蓄电池组的电压逆变为220V交流输出,综合分析太阳能电池板电量、蓄电池组电量和装置用电情况并通过输出切换控制电路来自动选择装置供电电源;程序数据存储器B用于存储电源管控器运行程序,通信接口C用于与烘烤控制器通信以实现通过继电器及其驱动模块对热泵压缩机❶、热水循环泵❹、循环风机②、轴流风机⑥、电辅加热器①、三通电磁阀一⑧、三通电磁阀二⑨、热水电磁阀❺、排水电磁阀⑫实施控制。在早期的光伏发电系统中,光伏电池与蓄电池之间是没有控制器的,当光伏电池电压高于蓄电池两端电压时,对蓄电池充电;当低于蓄电池电压时,则停止充电。但是这样一来就无法知道蓄电池的充电状态,也就不能保证蓄电池的充电效率和充电的合理性,最终会影响蓄电池的使用寿命;另外也不能充分利用太阳能电池的发电效率。因此,根据光伏电池和蓄电池的特性对光伏发电系统的优化设计是很有必要的。本发明光伏系统主要包括太阳能电池板、DC-DC变换器、蓄电池组、DC-AC变换器和输出切换控制等部分。其中,DC-DC变换器根据电量检测I和电量检测II的检测结果完成MPPT(Maximum Power Point Tracking,最大功率点跟踪)控制,还要对蓄电池组进行合理的充电管理;DC-AC变换器则是将蓄电池组的电压逆变为220V交流输出;电源CPU综合分析太阳能电池板电量、蓄电池组电量和负载用电情况,然后通过输出切换控制电路选择负载供电电源。在DC-AC变换电路实现正弦波逆变中有两种方法:一种是先调制后升压,即将低压直流电逆变成低压工频交流电,然后通过升压变压器将低压交流电升压至220V交流电;另一种是先升压后调制,即将低压直流电升至高于交流电压的峰值,然后再进行逆变和滤波,得到标准正弦波。由于第一种实现方法中升压变压器必须使用体积较大的工频变压器而且功率转换效率较低,所以本发明选择第二种方法。DC-DC变换器的拓扑结构有很多种形式,但作为逆变电源的直流升压环节需要有电气隔离。通过对几种隔离型DC-DC电路的研究,最终采用推挽升压电路。FIG. 3 is a block diagram of an embodiment of a power supply controller of the present invention. Power supply controller⓫ consists of power supply CPU, program data memory B, communication interface C, relay and its drive module, DC-DC converter, power detection I, drive control circuit I, battery pack⓬, power detection II, DC-AC conversion The power supply CPU completes the MPPT control through the drive control circuit I and the DC-DC converter according to the detection results of the power detection I, the power detection II, and the voltage and current detection modules. , Reasonable charging management of the battery pack, and also through the drive control circuit II and the DC-AC converter to invert the voltage of the battery pack to 220V AC output, comprehensively analyze the power of the solar panel, the battery pack and the power consumption of the device, and switch the output through the output. The control circuit is used to automatically select the power supply of the device; the program data memory B is used to store the operation program of the power supply controller, and the communication interface C is used to communicate with the baking controller to realize the circulation of the heat pump compressor ❶ and hot water through the relay and its driving module. Pump ❹, circulating fan ②, axial flow fan ⑥, electric auxiliary heater ①, three-
在本发明中,所述的洁能互补方式是指加热气流顺序通过水-热交换器④、冷凝器③、电辅加热器①三个换热器,在热量满足烘烤工艺要求的前提下,优先启动太阳能集热供热模块;当太阳能集热供热不足时,同时启动太阳能集热供热模块和空气能供热模块;若太阳能集热与空气能一起供热还不能满足烘烤工艺要求,则再启动电辅加热器;在整个烘烤过程中,装置默认由电网供电,若蓄电池组⓬和光伏板阵列⓭电量充足时,装置会自动将供电电源切换到太阳能光伏;四种清洁能源的互补运用可满足密集烤房烘烤前期、中期、后期的热量需求,从而实现节能最优化。In the present invention, the clean energy complementary method means that the heated airflow passes through the three heat exchangers: water-heat exchanger ④,
综上所述,本发明的洁能互补的密集烤房供热除湿装置包括由加热室Ⅰ、除湿与余热回收室Ⅱ两部分组成的机柜,安装在机柜外壳上的热泵压缩机及压缩机过热传感器、节流阀、热水循环泵、热水电磁阀、电源管控器和烘烤控制器,置于机柜外部空间的储热水箱及热水液位传感器、集热管阵列、光伏板阵列、蓄电池组、密集烤房温湿度传感器,机柜外壳上设置有用于与密集烤房连接的进风口和出风口、排湿出口、新风补充口、冷凝水排出口。本发明的有益效果是在于:水-热交换器、冷凝器、电辅加热器等三种换热器按最优节能原则采用太阳能集热、空气能、电网电能或太阳能光伏四种清洁能源与加热室Ⅰ内的空气进行热交换,并由烘烤控制器和电源管控器根据烘烤工艺曲线和密集烤房内温湿度、设备实时工作参数来控制加热室Ⅰ中三种换热器按洁能互补方式与加热室内经除湿过程余热回收后的空气进行换热以提供热量,有效提高了能源利用率、降低烘烤能耗。To sum up, the clean energy complementary intensive heating and dehumidification device of the present invention includes a cabinet composed of a heating chamber I, a dehumidification and waste heat recovery chamber II, and the heat pump compressor installed on the cabinet shell and the compressor are overheated. Sensors, throttle valves, hot water circulation pumps, hot water solenoid valves, power controllers and baking controllers, hot water storage tanks and hot water level sensors placed outside the cabinet, collector tube arrays, photovoltaic panel arrays, The battery pack, the temperature and humidity sensor of the intensive roasting room, and the air inlet and outlet for connecting with the intensive roasting room, the moisture exhaust outlet, the fresh air supplementary outlet, and the condensed water discharge outlet are arranged on the cabinet shell. The beneficial effect of the present invention is that: the three heat exchangers, such as water-heat exchanger, condenser, and electric auxiliary heater, adopt four kinds of clean energy, such as solar heat collection, air energy, grid electric energy or solar photovoltaic, according to the principle of optimal energy saving. The air in the heating chamber I conducts heat exchange, and the baking controller and the power supply controller control the cleaning of the three heat exchangers in the heating chamber I according to the baking process curve, the temperature and humidity in the intensive baking chamber, and the real-time working parameters of the equipment. It can exchange heat with the air in the heating chamber after the waste heat recovery of the dehumidification process in a complementary way to provide heat, which effectively improves the energy utilization rate and reduces the baking energy consumption.
以上所述仅为本发明的较佳实施例而己,并不用以限制本发明,凡在本发明的精神和原则之内,所作的任何修改、等同替换、改进等,均应包含在本发明的保护范围之内。The above descriptions are only preferred embodiments of the present invention, and are not intended to limit the present invention. Any modification, equivalent replacement, improvement, etc. made within the spirit and principle of the present invention shall be included in the present invention. within the scope of protection.
Claims (3)
Priority Applications (1)
| Application Number | Priority Date | Filing Date | Title |
|---|---|---|---|
| CN201810198532.9A CN108185501B (en) | 2018-03-12 | 2018-03-12 | Clean energy complementary intensive oven heating and dehumidification device |
Applications Claiming Priority (1)
| Application Number | Priority Date | Filing Date | Title |
|---|---|---|---|
| CN201810198532.9A CN108185501B (en) | 2018-03-12 | 2018-03-12 | Clean energy complementary intensive oven heating and dehumidification device |
Publications (2)
| Publication Number | Publication Date |
|---|---|
| CN108185501A CN108185501A (en) | 2018-06-22 |
| CN108185501B true CN108185501B (en) | 2020-09-18 |
Family
ID=62595025
Family Applications (1)
| Application Number | Title | Priority Date | Filing Date |
|---|---|---|---|
| CN201810198532.9A Active CN108185501B (en) | 2018-03-12 | 2018-03-12 | Clean energy complementary intensive oven heating and dehumidification device |
Country Status (1)
| Country | Link |
|---|---|
| CN (1) | CN108185501B (en) |
Families Citing this family (11)
| Publication number | Priority date | Publication date | Assignee | Title |
|---|---|---|---|---|
| CN109696928B (en) * | 2018-12-24 | 2021-07-30 | 西北化工研究院有限公司 | Liquid level control system and method for heat recovery chamber of reaction furnace |
| CN109820226A (en) * | 2019-01-15 | 2019-05-31 | 云南省烟草公司大理州公司 | Bulk curing barn controller with internet of things functional and fan frequency conversion function |
| CN110477433A (en) * | 2019-09-23 | 2019-11-22 | 湖南科技大学 | Flow-circulating type bulk curing barn air energy heating and dehumidifying system |
| CN110779282A (en) * | 2019-10-21 | 2020-02-11 | 珠海格力电器股份有限公司 | Solar heat pump hybrid drying system, drying method, drying device and controller |
| CN110986561A (en) * | 2019-10-30 | 2020-04-10 | 浙江中广电器股份有限公司 | Heat recovery type high-temperature drying special heat pump unit and operation method thereof |
| CN110897187B (en) * | 2019-12-11 | 2022-07-19 | 云南省烟草农业科学研究院 | A low-energy-consumption precise roasting method and system for improving the roasting quality of tobacco leaves |
| CN110864506A (en) * | 2019-12-25 | 2020-03-06 | 浙江柿子新能源科技有限公司 | Heating and dehumidifying function integrated drying room and working method thereof |
| CN111365952A (en) * | 2020-01-21 | 2020-07-03 | 上海伯涵热能科技有限公司 | A roasting room system combining a central heat pump unit and a distributed fan coil unit |
| CN111486674B (en) * | 2020-06-02 | 2023-09-29 | 福建省宏禹节能环保科技有限公司 | Intelligent multilayer (steam-electricity) dual-purpose drying equipment |
| CN111744336A (en) * | 2020-07-06 | 2020-10-09 | 艾感科技(广东)有限公司 | Reusable air inlet drying and filtering system |
| CN119062981B (en) * | 2024-10-15 | 2025-09-16 | 江苏广旭热管科技有限公司 | Dynamic heat and humidity regulating and controlling device and regulating and controlling method for boiler energy saver |
Family Cites Families (5)
| Publication number | Priority date | Publication date | Assignee | Title |
|---|---|---|---|---|
| CN104061763B (en) * | 2014-06-30 | 2016-01-20 | 广东都灵新能源科技有限公司 | The barn system of multi-heat source band geothermal tube and two dehydrating unit |
| CN204085065U (en) * | 2014-06-30 | 2015-01-07 | 广东都灵新能源科技有限公司 | A kind of solar energy plus air energy auxiliary barn system |
| PT108482A (en) * | 2015-05-15 | 2016-11-15 | Nuno Figueiredo Costa Martins Gonçalo | METHOD FOR THE AUTOMATION OF THE OPERATION OF A HYBRID PLANT SOLAR DRYER |
| CN107178995A (en) * | 2017-04-21 | 2017-09-19 | 云南省烟草公司昆明市公司 | A kind of hot and humid gas dehumidification, waste heat recovery and heating integrated machine |
| CN207006626U (en) * | 2017-07-21 | 2018-02-13 | 芜湖长启炉业有限公司 | Round-the-clock dual intensity integration supplies collecting system |
-
2018
- 2018-03-12 CN CN201810198532.9A patent/CN108185501B/en active Active
Also Published As
| Publication number | Publication date |
|---|---|
| CN108185501A (en) | 2018-06-22 |
Similar Documents
| Publication | Publication Date | Title |
|---|---|---|
| CN108185501B (en) | Clean energy complementary intensive oven heating and dehumidification device | |
| CN108477659B (en) | Multi-energy complementary inner circulation intensive roasting room | |
| CN103925635B (en) | A kind of all-weather solar energy supplying system | |
| CN207963345U (en) | Based on the drying corps device recycled in clean energy | |
| CN108185500B (en) | Clean energy internal circulation bulk curing barn baking system | |
| CN110224672B (en) | Solar photovoltaic photo-thermal comprehensive utilization device and ventilation heating system thereof | |
| CN104251573A (en) | Single-evaporator-type solar energy and air source combined heat pump and running method thereof | |
| CN203823962U (en) | Household photovoltaic direct current transducer air conditioner supplying hot water | |
| CN104676889A (en) | Solar photovoltaic heat-pump water heater without storage battery | |
| CN101231003A (en) | Building-integrated solar heat pump heating system based on adaptive control | |
| CN101459393B (en) | Highly efficient utilization device for photovoltaic power generation and optical thermal heat ventilation based on spectrum selection | |
| CN109268922A (en) | Direct-expansion type heat pump adds photovoltaic power generation coupling to utilize heating system | |
| CN201637193U (en) | Heat pump system of multi-heat sources | |
| CN110873517A (en) | Photovoltaic Driven Solar Heat Pump Dryer | |
| CN216716614U (en) | A wind-photoelectric-thermal complementary cold and hot water dual supply system | |
| CN208920194U (en) | A kind of photovoltaic power generation and heat supply system of the family with heat accumulation function | |
| CN209840338U (en) | Air conditioning system applying renewable energy | |
| CN202476421U (en) | Double heat source drying device applied to tobacco flue-curing | |
| CN204987306U (en) | Use multipurposely solar energy light and heat and photoelectrical technique's domestic dc -inverter air conditioning system | |
| CN114909703A (en) | Season-crossing cold and hot dual-energy-storage-source system of solar PVT heat pump | |
| CN209507967U (en) | A kind of multi-functional wind light mutual complementing heat pump sludge dry system | |
| CN209588219U (en) | PVT couples solution dehumidifying air-conditioning system | |
| CN220689390U (en) | A PV/T panel and dual-source heat pump combined hot water system | |
| CN216018273U (en) | Automatic drip irrigation system based on solar semiconductor refrigeration air water intaking | |
| CN206300261U (en) | Solar heating system in northern region |
Legal Events
| Date | Code | Title | Description |
|---|---|---|---|
| PB01 | Publication | ||
| PB01 | Publication | ||
| SE01 | Entry into force of request for substantive examination | ||
| SE01 | Entry into force of request for substantive examination | ||
| GR01 | Patent grant | ||
| GR01 | Patent grant |
