CN107738638B - Composite braking system with line control function - Google Patents
Composite braking system with line control function Download PDFInfo
- Publication number
- CN107738638B CN107738638B CN201710840910.4A CN201710840910A CN107738638B CN 107738638 B CN107738638 B CN 107738638B CN 201710840910 A CN201710840910 A CN 201710840910A CN 107738638 B CN107738638 B CN 107738638B
- Authority
- CN
- China
- Prior art keywords
- brake
- valve
- hydraulic adjustment
- hydraulic
- cylinder
- Prior art date
- Legal status (The legal status is an assumption and is not a legal conclusion. Google has not performed a legal analysis and makes no representation as to the accuracy of the status listed.)
- Active
Links
- 239000002131 composite material Substances 0.000 title description 10
- 150000001875 compounds Chemical class 0.000 claims abstract description 10
- 238000006073 displacement reaction Methods 0.000 claims abstract description 8
- 230000009471 action Effects 0.000 claims description 7
- 239000012530 fluid Substances 0.000 claims description 5
- 238000010248 power generation Methods 0.000 claims description 2
- 230000001105 regulatory effect Effects 0.000 claims description 2
- 230000007246 mechanism Effects 0.000 abstract description 2
- 238000000034 method Methods 0.000 description 6
- 230000008569 process Effects 0.000 description 5
- 230000008859 change Effects 0.000 description 4
- 230000003139 buffering effect Effects 0.000 description 2
- 239000000463 material Substances 0.000 description 2
- 230000004075 alteration Effects 0.000 description 1
- 230000009286 beneficial effect Effects 0.000 description 1
- 230000005540 biological transmission Effects 0.000 description 1
- 239000003990 capacitor Substances 0.000 description 1
- 238000004891 communication Methods 0.000 description 1
- 230000001276 controlling effect Effects 0.000 description 1
- 230000006837 decompression Effects 0.000 description 1
- 230000007547 defect Effects 0.000 description 1
- 238000011161 development Methods 0.000 description 1
- 238000010586 diagram Methods 0.000 description 1
- 230000005611 electricity Effects 0.000 description 1
- 238000004146 energy storage Methods 0.000 description 1
- 238000005516 engineering process Methods 0.000 description 1
- 238000003912 environmental pollution Methods 0.000 description 1
- 239000007788 liquid Substances 0.000 description 1
- 238000012986 modification Methods 0.000 description 1
- 230000004048 modification Effects 0.000 description 1
- 238000011084 recovery Methods 0.000 description 1
- 238000006467 substitution reaction Methods 0.000 description 1
Images
Classifications
-
- B—PERFORMING OPERATIONS; TRANSPORTING
- B60—VEHICLES IN GENERAL
- B60T—VEHICLE BRAKE CONTROL SYSTEMS OR PARTS THEREOF; BRAKE CONTROL SYSTEMS OR PARTS THEREOF, IN GENERAL; ARRANGEMENT OF BRAKING ELEMENTS ON VEHICLES IN GENERAL; PORTABLE DEVICES FOR PREVENTING UNWANTED MOVEMENT OF VEHICLES; VEHICLE MODIFICATIONS TO FACILITATE COOLING OF BRAKES
- B60T13/00—Transmitting braking action from initiating means to ultimate brake actuator with power assistance or drive; Brake systems incorporating such transmitting means, e.g. air-pressure brake systems
- B60T13/10—Transmitting braking action from initiating means to ultimate brake actuator with power assistance or drive; Brake systems incorporating such transmitting means, e.g. air-pressure brake systems with fluid assistance, drive, or release
- B60T13/12—Transmitting braking action from initiating means to ultimate brake actuator with power assistance or drive; Brake systems incorporating such transmitting means, e.g. air-pressure brake systems with fluid assistance, drive, or release the fluid being liquid
-
- B—PERFORMING OPERATIONS; TRANSPORTING
- B60—VEHICLES IN GENERAL
- B60T—VEHICLE BRAKE CONTROL SYSTEMS OR PARTS THEREOF; BRAKE CONTROL SYSTEMS OR PARTS THEREOF, IN GENERAL; ARRANGEMENT OF BRAKING ELEMENTS ON VEHICLES IN GENERAL; PORTABLE DEVICES FOR PREVENTING UNWANTED MOVEMENT OF VEHICLES; VEHICLE MODIFICATIONS TO FACILITATE COOLING OF BRAKES
- B60T13/00—Transmitting braking action from initiating means to ultimate brake actuator with power assistance or drive; Brake systems incorporating such transmitting means, e.g. air-pressure brake systems
- B60T13/10—Transmitting braking action from initiating means to ultimate brake actuator with power assistance or drive; Brake systems incorporating such transmitting means, e.g. air-pressure brake systems with fluid assistance, drive, or release
- B60T13/12—Transmitting braking action from initiating means to ultimate brake actuator with power assistance or drive; Brake systems incorporating such transmitting means, e.g. air-pressure brake systems with fluid assistance, drive, or release the fluid being liquid
- B60T13/14—Transmitting braking action from initiating means to ultimate brake actuator with power assistance or drive; Brake systems incorporating such transmitting means, e.g. air-pressure brake systems with fluid assistance, drive, or release the fluid being liquid using accumulators or reservoirs fed by pumps
Landscapes
- Engineering & Computer Science (AREA)
- Transportation (AREA)
- Mechanical Engineering (AREA)
- Regulating Braking Force (AREA)
Abstract
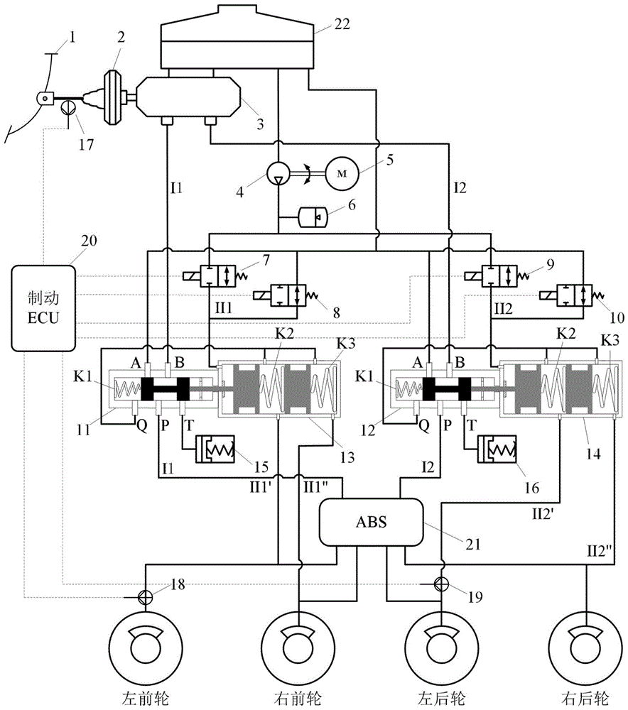
本发明公开了一种具有线控制动功能的复合制动系统,属于汽车制动技术领域,包括制动踏板、制动助力器、制动主缸、二位五通滑阀、行程模拟器、液压调节模块(电机、油泵、高压蓄能器、二位二通电磁阀、液压调节缸)、踏板位移传感器、压力传感器和制动控制器。其特征在于:集成了两套独立的液压控制机构,通过二位五通滑阀进行切换,正常情况下通过电机、泵、电磁阀和液压调节缸产生液压的线控制动系统(EHB),该系统失效的情况下使用传统机械制动系统;制动踏板处安装位移传感器用以确定总制动力的大小;前后轮管路安装有压力传感器,确保液压调节模块实现实时控制;正常制动时踏板力由行程模拟器反馈,实现了制动系统机械结构上的解耦。
The invention discloses a compound braking system with a brake-by-wire function, belonging to the technical field of automobile braking, comprising a brake pedal, a brake booster, a brake master cylinder, a two-position five-way slide valve, a stroke simulator, Hydraulic adjustment module (motor, oil pump, high pressure accumulator, 2/2 solenoid valve, hydraulic adjustment cylinder), pedal displacement sensor, pressure sensor and brake controller. It is characterized in that it integrates two independent hydraulic control mechanisms, which are switched through a two-position five-way spool valve. Under normal circumstances, a hydraulic brake-by-wire system (EHB) is generated through a motor, a pump, a solenoid valve and a hydraulic adjustment cylinder. When the system fails, the traditional mechanical braking system is used; a displacement sensor is installed at the brake pedal to determine the size of the total braking force; pressure sensors are installed in the front and rear wheel pipelines to ensure real-time control of the hydraulic adjustment module; the pedal is used for normal braking The force is fed back by the travel simulator, which realizes the mechanical decoupling of the braking system.
Description
Claims (8)
Priority Applications (1)
| Application Number | Priority Date | Filing Date | Title |
|---|---|---|---|
| CN201710840910.4A CN107738638B (en) | 2017-09-18 | 2017-09-18 | Composite braking system with line control function |
Applications Claiming Priority (1)
| Application Number | Priority Date | Filing Date | Title |
|---|---|---|---|
| CN201710840910.4A CN107738638B (en) | 2017-09-18 | 2017-09-18 | Composite braking system with line control function |
Publications (2)
| Publication Number | Publication Date |
|---|---|
| CN107738638A CN107738638A (en) | 2018-02-27 |
| CN107738638B true CN107738638B (en) | 2020-03-31 |
Family
ID=61235930
Family Applications (1)
| Application Number | Title | Priority Date | Filing Date |
|---|---|---|---|
| CN201710840910.4A Active CN107738638B (en) | 2017-09-18 | 2017-09-18 | Composite braking system with line control function |
Country Status (1)
| Country | Link |
|---|---|
| CN (1) | CN107738638B (en) |
Families Citing this family (12)
| Publication number | Priority date | Publication date | Assignee | Title |
|---|---|---|---|---|
| CN110525409A (en) * | 2019-08-15 | 2019-12-03 | 芜湖伯特利汽车安全系统股份有限公司 | The redundancy service braking system of vehicle |
| CN110525410A (en) * | 2019-08-23 | 2019-12-03 | 芜湖伯特利汽车安全系统股份有限公司 | A kind of vehicle redundancy driving brake assist system |
| CN110723127B (en) * | 2019-09-29 | 2021-05-25 | 江苏大学 | Fault-tolerant control system and control method for brake-by-wire failure fault of automobile |
| CN110861625A (en) * | 2019-11-05 | 2020-03-06 | 南京经纬达汽车科技有限公司 | Distributed braking system with failure backup and braking pressure vector control method thereof |
| CN111137265B (en) * | 2020-01-02 | 2021-03-16 | 佛山市一为制动技术有限公司 | Vehicle brake boosting system, control method and device |
| CN111016865A (en) * | 2020-01-08 | 2020-04-17 | 重庆理工大学 | Electronic control hydraulic brake power assisting system |
| CN112654538A (en) * | 2020-03-09 | 2021-04-13 | 华为技术有限公司 | Braking system, braking method and automobile |
| CN111572517B (en) * | 2020-05-29 | 2021-08-06 | 四川铭宏芯瑞科技有限公司 | Hydraulic system for realizing high-efficiency energy regenerative braking of vehicle |
| CN111923886B (en) * | 2020-07-07 | 2022-04-19 | 南京天航智能装备研究院有限公司 | Line-controlled chassis electro-hydraulic composite braking system and control method thereof |
| US20230278536A1 (en) * | 2021-02-22 | 2023-09-07 | Jiangsu University | Brake-shift integrated system for wire-controlled vehicles based on machine-hydraulic compound and control method thereof |
| CN112918452B (en) * | 2021-02-22 | 2022-02-15 | 江苏大学 | Brake-shift integrated system and control method of wire-controlled vehicle and engine-hydraulic compound |
| CN113696743A (en) * | 2021-09-29 | 2021-11-26 | 上海电机学院 | Hybrid braking system and control method for pure electric and hybrid electric vehicle |
Citations (5)
| Publication number | Priority date | Publication date | Assignee | Title |
|---|---|---|---|---|
| CN102582601A (en) * | 2012-03-02 | 2012-07-18 | 同济大学 | Electric-hydro complex brake system employing integral brake master cylinder assembly |
| CN103153734A (en) * | 2011-04-05 | 2013-06-12 | 株式会社爱德克斯 | Hydraulic booster and hydraulic braking device using the hydraulic booster |
| JP2014121959A (en) * | 2012-12-21 | 2014-07-03 | Bosch Corp | Stroke simulator and brake control system |
| CN206125028U (en) * | 2016-09-26 | 2017-04-26 | 安徽工程大学 | Vehicular hydraulic active brake system |
| CN106995005A (en) * | 2017-05-02 | 2017-08-01 | 吉林大学 | A kind of line traffic control hydraulic braking steering |
-
2017
- 2017-09-18 CN CN201710840910.4A patent/CN107738638B/en active Active
Patent Citations (5)
| Publication number | Priority date | Publication date | Assignee | Title |
|---|---|---|---|---|
| CN103153734A (en) * | 2011-04-05 | 2013-06-12 | 株式会社爱德克斯 | Hydraulic booster and hydraulic braking device using the hydraulic booster |
| CN102582601A (en) * | 2012-03-02 | 2012-07-18 | 同济大学 | Electric-hydro complex brake system employing integral brake master cylinder assembly |
| JP2014121959A (en) * | 2012-12-21 | 2014-07-03 | Bosch Corp | Stroke simulator and brake control system |
| CN206125028U (en) * | 2016-09-26 | 2017-04-26 | 安徽工程大学 | Vehicular hydraulic active brake system |
| CN106995005A (en) * | 2017-05-02 | 2017-08-01 | 吉林大学 | A kind of line traffic control hydraulic braking steering |
Also Published As
| Publication number | Publication date |
|---|---|
| CN107738638A (en) | 2018-02-27 |
Similar Documents
| Publication | Publication Date | Title |
|---|---|---|
| CN107738638B (en) | Composite braking system with line control function | |
| CN108501921B (en) | A kind of hydraulic line control brake system and its brake control method with double pressure sources | |
| CN207875612U (en) | A kind of line traffic control electro-hydraulic brake system | |
| CN207875615U (en) | Decoupled brake-by-wire system | |
| CN103253146B (en) | The pedal decoupling type Electro-hydraulic brake system that integrated pedal displacement is measured | |
| CN103231705B (en) | Brake pedal feel flexibly settable electro-hydraulic composite braking system | |
| US20190092304A1 (en) | Vehicle brake system with auxiliary pressure source | |
| CN101734164B (en) | Automobile composite braking system | |
| CN101941430B (en) | Hydraulic braking system of four-wheel driven electric vehicle | |
| CN209955966U (en) | Split type electro-hydraulic brake device | |
| CN105667485B (en) | A kind of energy assisted braking system for automobile | |
| CN109927698A (en) | A kind of line traffic control electro-hydraulic brake system and braking method | |
| CN105946837A (en) | Electronic hydraulic braking system with multiple working modes | |
| CN203766754U (en) | Separating type brake master cylinder assembly with driving hydraulic power assistance and driven hydraulic power assistance | |
| CN103950444A (en) | Electronic hydraulic brake system capable of reducing liquid outlets of main cylinder | |
| CN206633997U (en) | A kind of EHB | |
| EP4101710B1 (en) | Brake system, brake method and vehicle | |
| CN106427964A (en) | Control-by-wire hydraulic braking system and control method thereof | |
| CN103786703B (en) | Electro-hydraulic composite braking system hierarchical control structure and method of integrated braking cylinder | |
| CN205220647U (en) | Integrated two master cylinder drive -by -wire braking system | |
| CN103253250B (en) | A kind of Electro-hydraulic brake system using integrated form brake master cylinder assy | |
| CN203460856U (en) | Braking system with failure backup function and pressure controllable piston cylinders serving as power source | |
| CN106995005B (en) | A kind of line traffic control hydraulic braking steering | |
| CN106904159A (en) | A kind of EHB | |
| CN104169143A (en) | Vehicle brake device |
Legal Events
| Date | Code | Title | Description |
|---|---|---|---|
| PB01 | Publication | ||
| PB01 | Publication | ||
| SE01 | Entry into force of request for substantive examination | ||
| SE01 | Entry into force of request for substantive examination | ||
| GR01 | Patent grant | ||
| GR01 | Patent grant | ||
| TR01 | Transfer of patent right |
Effective date of registration: 20240124 Address after: 230000 floor 1, building 2, phase I, e-commerce Park, Jinggang Road, Shushan Economic Development Zone, Hefei City, Anhui Province Patentee after: Dragon totem Technology (Hefei) Co.,Ltd. Country or region after: China Address before: Zhenjiang City, Jiangsu Province, 212013 Jingkou District Road No. 301 Patentee before: JIANGSU University Country or region before: China |
|
| TR01 | Transfer of patent right | ||
| TR01 | Transfer of patent right |
Effective date of registration: 20240410 Address after: No. 16 Xingsheng Road, Yandian Town, Linqing City, Liaocheng City, Shandong Province, 252600 Patentee after: Shandong Zhongli Auto Parts Manufacturing Co.,Ltd. Country or region after: China Address before: 230000 floor 1, building 2, phase I, e-commerce Park, Jinggang Road, Shushan Economic Development Zone, Hefei City, Anhui Province Patentee before: Dragon totem Technology (Hefei) Co.,Ltd. Country or region before: China |
|
| TR01 | Transfer of patent right |
