CN107493028B - 一种h桥斩波电路 - Google Patents

一种h桥斩波电路 Download PDF

Info

Publication number
CN107493028B
CN107493028B CN201710954747.4A CN201710954747A CN107493028B CN 107493028 B CN107493028 B CN 107493028B CN 201710954747 A CN201710954747 A CN 201710954747A CN 107493028 B CN107493028 B CN 107493028B
Authority
CN
China
Prior art keywords
circuit
load
pin
bridge
series
Prior art date
Legal status (The legal status is an assumption and is not a legal conclusion. Google has not performed a legal analysis and makes no representation as to the accuracy of the status listed.)
Active
Application number
CN201710954747.4A
Other languages
English (en)
Other versions
CN107493028A (zh
Inventor
闫文山
丁建刚
Current Assignee (The listed assignees may be inaccurate. Google has not performed a legal analysis and makes no representation or warranty as to the accuracy of the list.)
Shijiazhuang Jingxingwei Electronic Manufacturing Co ltd
Original Assignee
Individual
Priority date (The priority date is an assumption and is not a legal conclusion. Google has not performed a legal analysis and makes no representation as to the accuracy of the date listed.)
Filing date
Publication date
Application filed by Individual filed Critical Individual
Priority to CN201710954747.4A priority Critical patent/CN107493028B/zh
Publication of CN107493028A publication Critical patent/CN107493028A/zh
Application granted granted Critical
Publication of CN107493028B publication Critical patent/CN107493028B/zh
Active legal-status Critical Current
Anticipated expiration legal-status Critical

Links

Images

Classifications

    • HELECTRICITY
    • H02GENERATION; CONVERSION OR DISTRIBUTION OF ELECTRIC POWER
    • H02MAPPARATUS FOR CONVERSION BETWEEN AC AND AC, BETWEEN AC AND DC, OR BETWEEN DC AND DC, AND FOR USE WITH MAINS OR SIMILAR POWER SUPPLY SYSTEMS; CONVERSION OF DC OR AC INPUT POWER INTO SURGE OUTPUT POWER; CONTROL OR REGULATION THEREOF
    • H02M7/00Conversion of AC power input into DC power output; Conversion of DC power input into AC power output
    • H02M7/42Conversion of DC power input into AC power output without possibility of reversal
    • H02M7/44Conversion of DC power input into AC power output without possibility of reversal by static converters
    • H02M7/48Conversion of DC power input into AC power output without possibility of reversal by static converters using discharge tubes with control electrode or semiconductor devices with control electrode
    • H02M7/53Conversion of DC power input into AC power output without possibility of reversal by static converters using discharge tubes with control electrode or semiconductor devices with control electrode using devices of a triode or transistor type requiring continuous application of a control signal
    • H02M7/537Conversion of DC power input into AC power output without possibility of reversal by static converters using discharge tubes with control electrode or semiconductor devices with control electrode using devices of a triode or transistor type requiring continuous application of a control signal using semiconductor devices only, e.g. single switched pulse inverters
    • H02M7/5387Conversion of DC power input into AC power output without possibility of reversal by static converters using discharge tubes with control electrode or semiconductor devices with control electrode using devices of a triode or transistor type requiring continuous application of a control signal using semiconductor devices only, e.g. single switched pulse inverters in a bridge configuration
    • HELECTRICITY
    • H02GENERATION; CONVERSION OR DISTRIBUTION OF ELECTRIC POWER
    • H02MAPPARATUS FOR CONVERSION BETWEEN AC AND AC, BETWEEN AC AND DC, OR BETWEEN DC AND DC, AND FOR USE WITH MAINS OR SIMILAR POWER SUPPLY SYSTEMS; CONVERSION OF DC OR AC INPUT POWER INTO SURGE OUTPUT POWER; CONTROL OR REGULATION THEREOF
    • H02M1/00Details of apparatus for conversion
    • H02M1/32Means for protecting converters other than automatic disconnection

Landscapes

  • Engineering & Computer Science (AREA)
  • Power Engineering (AREA)
  • Inverter Devices (AREA)
  • Dc-Dc Converters (AREA)

Abstract

本发明为一种H桥斩波电路,属于驱动电路领域,在经典的H桥电路中,改进了其保护单元,包括二极管D5、D7、储能器,二极管D5串联在负载引脚OUTACL与电源地之间且其导通方向沿电源地指向负载引脚OUTACL,二极管D7串联在负载引脚OUTACN与电源地之间且其导通方向沿电源地指向负载引脚OUTACN,储能器串联在输入引脚HVDC与电源地之间。本发明通过增设的二极管在经典H桥的基础上形成了能量反馈通道,在负载为对电路有损害的容性负载时,借助这些能量反馈通道在负载短路时关闭输出,在容性负载时,将负载能量进行储存并负载工作时反向输出给负载使用,提高能量利用效率。

Description

一种H桥斩波电路
技术领域
本发明属于驱动电路领域,特别涉及了一种H桥斩波电路。
背景技术
当前H桥斩波电路应用很广泛,因为它的电路形状酷似字母H,故得名“H桥”,H桥在使用时其开关管的控制端借助驱动电路与控制器连接,通过控制器控制开关管的间歇性通断使得H桥的导通状态发生变化,从而获得具有所需波形的输出电信号,然而在应用中H桥电路存在一些缺陷,当负载为容性负载时,在H桥的一个完整周期内,负载在H桥正向输出时容性负载充电,H桥反向输出时则需要先抵消容性负载上所充的电量,然后负载才能正常工作,因此导致整体电路的工作效率低,电路中管子发热量大,容易损坏。
发明内容
本发明为了解决上述现有技术中存在的问题,本发明提供了一种H桥斩波电路,能够释放、回收容性负载的能量,提高效率,保护器件,防止损坏的情况发生。
本发明采用的具体技术方案是:一种H桥斩波电路,结构中包括H桥主电路、连接在MCU控制电路上的驱动电路及检测电路,H桥主电路中包括以H桥形式连接的开关管V1、V2、V3、V4、二极管D3、D8、D2、D9及输入引脚HVDC、负载引脚OUTACL、OUTACN,所述的开关管V3、V4的连线中点与电源地之间串联有检测电阻R14,H桥主电路中还设置有保护单元,保护单元中包括电感L1、L2,所述的电感L1串联在负载引脚OUTACL与开关管V1、V3的连线中点之间,所述的电感L2串联在负载引脚OUTACN与开关管V2、V4的连线中点之间,特点是,所述的保护单元还包括二极管D5、D7,储能器,二极管D5串联在负载引脚OUTACL与电源地之间且其导通方向沿电源地指向负载引脚OUTACL,二极管D7串联在负载引脚OUTACN与电源地之间且其导通方向沿电源地指向负载引脚OUTACN,储能器串联在输入引脚HVDC与电源地之间。
所述的保护单元还包括二极管D4,二极管D4串联在负载引脚OUTACL与输入引脚HVDC之间且其导通方向沿负载引脚OUTACL指向输入引脚HVDC。
所述的保护单元还包括二极管D6,二极管D6串联在负载引脚OUTACN与输入引脚HVDC之间且其导通方向沿负载引脚OUTACN指向输入引脚HVDC。
所述的检测电路包括输入电压检测电路5a、平均电流采样电路5b、峰值电路采样电路4、温度采样电路5c,输入电压检测电路5a的输入端与输入引脚HVDC电连接,平均电流采样电路5b、峰值电路采样电路4的输入端分别与检测电阻R14的输入端电连接。
所述的驱动电路包括上管驱动电路2a、2b及下管驱动电路2c、2d,管驱动电路2a输出端与开关管V1的控制端电连接,管驱动电路2b输出端与开关管V2的控制端电连接,管驱动电路2c输出端与开关管V3的控制端电连接,管驱动电路2d输出端与开关管V4的控制端电连接。
所述的负载引脚OUTACL、OUTACN之间并联有电容C3。
所述的储能器为包括电容器C2。
所述的储能器还包括电容器C6,电容器C6与电容器C2并联设置。
本发明的有益效果是:
本发明通过增设的二极管在经典H桥的基础上形成了能量反馈通道,在负载为对电路有损害的容性负载时,借助这些能量反馈通道在负载短路时关闭输出,在容性负载时,将负载能量进行储存并负载工作时输出给负载使用,提高能量利用效率。
附图说明
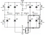
图1为本发明中H桥主电路的原理图;
图2为上管驱动电路2a的原理图;
图3为上管驱动电路2b的原理图;
图4为下管驱动电路2c的原理图;
图5为下管驱动电路2d的原理图;
图6为输入电压检测电路5a的原理图;
图7为平均电流采样电路5b的原理图;
图8为温度采样电路5c的原理图;
图9为峰值电路采样电路的原理图;
图10为MCU控制电路的原理图;
图11为导通1时段a状态下能量流动的示意图;
图12为导通1时段a1状态下能量流动的示意图;
图13为截止1时段b状态下能量流动的示意图;
图14为截止1时段b1状态下能量流动的示意图;
图15为截止1时段b2状态下能量流动的示意图;
图16为导通2时段c状态下能量流动的示意图;
图17为导通2时段c1状态下能量流动的示意图;
图18为截止2时段d状态下能量流动的示意图;
图19为截止2时段d1状态下能量流动的示意图;
图20为截止2时段d2状态下能量流动的示意图;
具体实施方式
下面结合附图及具体实施例对本发明作进一步说明:
本发明为一种H桥斩波电路,如图1所示,结构中包括H桥主电路1、连接在MCU控制电路3上的驱动电路及检测电路,MCU控制电路3的连接原理图如图10所示,H桥主电路1中包括以H桥形式连接的开关管V1、V2、V3、V4、二极管D3、D8、D2、D9及输入引脚HVDC、负载引脚OUTACL、OUTACN,其中二极管D3、D8、D2、D9为开关管的体内二极管或者外置二极管,所述的开关管V3、V4的连线中点与电源地之间串联有检测电阻R14,H桥主电路1中还设置有保护单元,保护单元中包括电感L1、L2,所述的电感L1串联在负载引脚OUTACL与开关管V1、V3的连线中点之间,所述的电感L2串联在负载引脚OUTACN与开关管V2、V4的连线中点之间,特点是,所述的保护单元还包括二极管D5、D7、储能器6,二极管D5串联在负载引脚OUTACL与电源地之间且其导通方向沿电源地指向负载引脚OUTACL,二极管D7串联在负载引脚OUTACN与电源地之间且其导通方向沿电源地指向负载引脚OUTACN,储能器6串联在输入引脚HVDC与电源地之间。
具体实施:
假定前级供电电压为300V(即HVDC为300V),要得到50HZ的交流电压,假定留有0.5ms死区时间,(通过占空比的调节,也就是调节死区时间,可以调节50HZ的交流电的等效电压),借助MCU控制器控制开关管的V1、V2、V3、V4的开关顺序(以0-20ms的一个完整周期)为例:
表1:
Figure BDA0001433681570000051
具体实施例1:
情形一,OUTACL、OUTACN两端接容性负载,开始启动工作
1)、导通1时段:
a、控制器将V1、V4开,V2、V3关,则负载上的电流通过V1、L1、负载L2、V4、R14,即如图11所构成回路进行流动,由于负载为容性,L1、L2为感性,则整个回路电流逐步增加,负载两端电压逐步增加,R14两端电压是逐渐升高,此时会出现两种情况:
a1:如果R14两端电压达到预设值,则V4关(开关管状态:V1开,V2、V3、V4关),由于L1、L2电流不为0,电流则会通过V1、L1、负载、L2、D8形成回路,如图12,给负载供电,同时L1、L2电流逐步下降,此状态共计延时50us,打开V4,重复a状态。
a2:如果R14两端电压未能达到预设值,则开关管不动作,保持当前状态,其中L1、负载、L2会有震荡,由D4、D5、D6、D7对电感电压进行钳位,保护器件。
a、a1、a2的判断循环多次重复,直到9.5ms时间到,此刻不管R14是否达到预定值,进入截止1时段。
2)、截止1时段:
控制器关闭V1、V2,打开V3、V4,由于负载为容性,切换后,负载两端电压还保持切换前的状态即OUTACL为+,OUTACN为-,如上表1所示
b:此时负载的电能会经过负载、L1、V3、R14、D7回路流动,如图13,由于有电感L1,回路中的电流会逐步增加,负载内的电场能转化为L1内的磁场能,R14的电压也逐步升高,此时也会出现两种情况:
b1:R14电压达到预设值,则V3、V4关闭(开关管状态:V1、V2、V3、V4关闭),电感L1由于有磁场能,其中的电流会经过D3、储能器6、D7、负载流动,如图14,把磁场能转化为储能器6内电场能,此状态共计延时50us,再次打开V3、V4,重复b。
b2:R14电压达不到预设值,则开关管不动作,负载的电场能依照b中的回路都转化为L1的磁场能,然后L1电流通过V3、R14、D5流动,如图15,从而保持L1的磁场能量。
b、b1、b2的判断循环多次重复,直到10ms时间到,则切换到导通2状态。
3)、导通2时段:
c、控制器将V2、V3开,V1、V4关,则负载上的电流通过V2、L2、负载、L1、V3、R14,即如图16所构成回路进行流动,由于负载为容性,L1、L2为感性,则整个回路电流逐步增加,负载两端电压逐步增加,R14两端电压是逐渐升高,此时会出现两种情况:
c1:如果R14两端电压达到预设值,则V3关(开关管状态:V2开,V1、V3、V4关),由于L1、L2电流不为0,电流则会通过V2、L2、负载、L1、D3形成回路,如图17,给负载供电,同时L1、L2电流逐步下降,此状态共计延时50us,打开V3,重复c状态。
c2:如果R14两端电压未能达到预设值,则不动作,保持当前状态,其中L1、负载、L2会有震荡,由D4、D5、D6、D7对电感电压进行钳位,保护器件。
c、c1、c2的判断循环多次重复,直到19.5ms时间到,进入截止2时段。
4)、截止2时段:
控制器关闭V1、V2,打开V3、V4,由于负载为容性,切换后,负载两端电压还保持切换前的状态即OUTACL为-,OUTACN为+,如上表1所示
d:此时负载的电能会经过负载、L2、V4、R14、D5回路流动,如图18,由于有电感L2,回路中的电流会逐步增加,负载内的电场能转化为L1内的磁场能,R14的电压也逐步升高,此时也会出现两种情况:
d1:R14电压达到预设值,则V3、V4关闭(开关管状态:V1、V2、V3、V4关闭),电感L2由于有磁场能,其中的电流会经过D8、储能器6、D5、负载流动,如图19,把磁场能转化为储能器6内电场能,此状态共计延时50us,再次打开V3、V4,重复d。
d2:R14电压达不到预设值,则不动作,负载的电场能依照d中的回路都转化为L2的磁场能,然后L2电流通过V4、R14、D7流动,如图20,从而保持L2的磁场能量。
d、d1、d2的判断循环多次重复,直到20ms时间到,则切换到导通1状态,进入下个周期循环。
情形二,OUTACL、OUTACN两端接感性负载(如电机类负载),其控制情况及能量流动与情形一相同。
具体说明,以上所述的动作过程对于任何负载(阻性负载,容性负载,感性负载,或者混合型的负载),控制器都会执行以上动作,在执行过程中,控制器通过检测R14电压是否到达预设值进行各个开关管的控制,即控制器通过对R14的检测自主决定各个管子的具体执行状态,因此针对各个开关管执行开关动作的频率、次数是不同的,在上述过程中将负载能量进行了转换,使得在反向周期中,负载已经处于预备状态,能够较好的进行工作,有利于提高电能的使用率提高电路效率。
具体实施例2,作为本发明的进一步改进,为了解决容性负载造成负载引脚处电压升高超过HVDC数值的情况(容性负载时,在给电容充电时电感与电容会有谐振,谐振电压过高会导致输出电压过高,容易损坏负载,所以增加两个二极管钳位,把电压钳位在HVDC,不至于升高),所述的保护单元还包括二极管D4,二极管D4串联在负载引脚OUTACL与输入引脚HVDC之间且其导通方向沿负载引脚OUTACL指向输入引脚HVDC,二极管D4作为续流二极管,当在时段导通1中V1、V4打开进行正常输出时,在负载充能后,OUTANL电压继续升高,当D4正极电压-D4负极电压>D4导通压降时,借助D4进行续流,通过D4、V1、L1将多余的能量消耗释放,防止过压所造成的危险,其中增设的D4保证了在导通1周期内器件的安全。
具体实施例3,所述的保护单元还包括二极管D6,二极管D6串联在负载引脚OUTACN与输入引脚HVDC之间且其导通方向沿负载引脚OUTACN指向输入引脚HVDC。其中增设的D6保证了在导通2周期内器件的安全。
具体实施例4,作为本发明的进一步完善,所述的检测电路包括如图6所示的输入电压检测电路5a、如图7所示的平均电流采样电路5b、如图9所示的峰值电路采样电路4、如图8所示的温度采样电路5c,输入电压检测电路5a的输入端与输入引脚HVDC电连接,平均电流采样电路5b、峰值电路采样电路4的输入端分别与检测电阻R14的输入端电连接。
进一步的,所述的驱动电路包括上管驱动电路2a(如图2)、2b(如图3)及下管驱动电路2c(如图4)、2d(如图5),管驱动电路2a输出端与开关管V1的控制端电连接,管驱动电路2b输出端与开关管V2的控制端电连接,管驱动电路2c输出端与开关管V3的控制端电连接,管驱动电路2d输出端与开关管V4的控制端电连接。
具体的,上管驱动电路2a包括光电偶合管U1、二极管D1,光电偶合管U1的阳极串联电阻R1后与控制器的OUTA_1引脚连接,光电偶合管U1的阴极接地,光电偶合管U1的集电极与H桥主电路上的V1控制端2a_1电连接,光电偶合管U1的发射极与H桥主电路上的V1、V3电中点2a_2电连接,所述的二极管D1正极连接17V直流电正极,二极管D1负极串联电阻R3后连接在电偶合管U1的集电极与H桥主电路上的V1控制端2a_1之间,二极管D1负极与光电偶合管U1的发射极之间还并联有电容器,上驱动电路2b与2a结构相同。
下管驱动电路2c,包括三极管Q5、电阻R11、电阻R12,电阻R11、R12串联在17V电源正极和H桥主电路2c_1之间,三极管Q5的集电极连接在电阻R11、R12的电中点,三极管Q5的发射极连接在H桥主电路的2c_2端,下管驱动电路2c,还包括了二极管D11,二极管D11的正极连接在控制器的过流保护端,二极管D11的负极串联电阻R10后连接三极管Q5的基极,三极管Q5的基极还借助电阻R9串联在控制器的OUTA_2端,控制器的OUTA_2端与17V电源正极之间串联有电阻R8,下管驱动电路2C与2d结构相同。
所述的负载引脚OUTACL、OUTACN之间并联有电容C3,电容C3是滤波用的,对尖峰电压有抑制作用。
所述的储能器6为电容器C2或蓄电池或具有储电功能的其他器件,如超级电容。做为给负载提供能量的一个装置。
本发明通过增设的二极管在经典H桥的基础上形成了能量反馈通道,在负载为对电路有损害的容性负载时,借助这些能量反馈通道,不管是在任何负载时,都可以将负载能量返回储能器,提高能量利用效率。在输出短路负载过大等极端情况下,也可以很好的保护器件,从而提高整体电路的可靠性。

Claims (8)

1.一种H桥斩波电路,结构中包括H桥主电路(1)、连接在MCU控制电路(3)上的驱动电路及检测电路,H桥主电路(1)中包括以H桥形式连接的开关管V1、V2、V3、V4、二极管D3、D8、D2、D9及输入引脚HVDC、负载引脚OUTACL、OUTACN,所述的开关管V3、V4的连线中点与电源地之间串联有检测电阻R14,H桥主电路(1)中还设置有保护单元,保护单元中包括电感L1、L2,所述的电感L1串联在负载引脚OUTACL与开关管V1、V3的连线中点之间,所述的电感L2串联在负载引脚OUTACN与开关管V2、V4的连线中点之间,其特征在于:所述的保护单元还包括二极管D5、D7、储能器(6),二极管D5串联在负载引脚OUTACL与电源地之间且其导通方向沿电源地指向负载引脚OUTACL,二极管D7串联在负载引脚OUTACN与电源地之间且其导通方向沿电源地指向负载引脚OUTACN,储能器(6)串联在输入引脚HVDC与电源地之间;
控制器通过检测R14电压是否到达预设值进行各个开关管的控制。
2.根据权利要求1所述的一种H桥斩波电路,其特征在于:所述的保护单元还包括二极管D4,二极管D4串联在负载引脚OUTACL与输入引脚HVDC之间且其导通方向沿负载引脚OUTACL指向输入引脚HVDC。
3.根据权利要求1所述的一种H桥斩波电路,其特征在于:所述的保护单元还包括二极管D6,二极管D6串联在负载引脚OUTACN与输入引脚HVDC之间且其导通方向沿负载引脚OUTACN指向输入引脚HVDC。
4.根据权利要求1所述的一种H桥斩波电路,其特征在于:所述的检测电路包括输入电压检测电路(5a)、平均电流采样电路(5b)、峰值电路采样电路(4)、温度采样电路(5c),输入电压检测电路(5a)的输入端与输入引脚HVDC电连接,平均电流采样电路(5b)、峰值电路采样电路(4)的输入端分别与检测电阻R14的输入端电连接。
5.根据权利要求1所述的一种H桥斩波电路,其特征在于:所述的驱动电路包括上管驱动电路(2a、2b)及下管驱动电路(2c、2d),管驱动电路2a输出端与开关管V1的控制端电连接,管驱动电路2b输出端与开关管V2的控制端电连接,管驱动电路2c输出端与开关管V3的控制端电连接,管驱动电路2d输出端与开关管V4的控制端电连接。
6.根据权利要求1所述的一种H桥斩波电路,其特征在于:所述的负载引脚OUTACL、OUTACN之间并联有电容C3。
7.根据权利要求1所述的一种H桥斩波电路,其特征在于:所述的储能器(6)为包括电容器C2。
8.根据权利要求7所述的一种H桥斩波电路,其特征在于:所述的储能器(6)还包括电容器C6,电容器C6与电容器C2并联设置。
CN201710954747.4A 2017-10-13 2017-10-13 一种h桥斩波电路 Active CN107493028B (zh)

Priority Applications (1)

Application Number Priority Date Filing Date Title
CN201710954747.4A CN107493028B (zh) 2017-10-13 2017-10-13 一种h桥斩波电路

Applications Claiming Priority (1)

Application Number Priority Date Filing Date Title
CN201710954747.4A CN107493028B (zh) 2017-10-13 2017-10-13 一种h桥斩波电路

Publications (2)

Publication Number Publication Date
CN107493028A CN107493028A (zh) 2017-12-19
CN107493028B true CN107493028B (zh) 2022-11-22

Family

ID=60653700

Family Applications (1)

Application Number Title Priority Date Filing Date
CN201710954747.4A Active CN107493028B (zh) 2017-10-13 2017-10-13 一种h桥斩波电路

Country Status (1)

Country Link
CN (1) CN107493028B (zh)

Families Citing this family (1)

* Cited by examiner, † Cited by third party
Publication number Priority date Publication date Assignee Title
CN118081209A (zh) * 2024-03-27 2024-05-28 华南理工大学 一种面向器件封装的变极性缝焊电源及焊接质量监测方法

Citations (1)

* Cited by examiner, † Cited by third party
Publication number Priority date Publication date Assignee Title
CN103580524A (zh) * 2012-08-07 2014-02-12 郭晓瑞 新型h4桥三电平并网逆变电路

Patent Citations (1)

* Cited by examiner, † Cited by third party
Publication number Priority date Publication date Assignee Title
CN103580524A (zh) * 2012-08-07 2014-02-12 郭晓瑞 新型h4桥三电平并网逆变电路

Also Published As

Publication number Publication date
CN107493028A (zh) 2017-12-19

Similar Documents

Publication Publication Date Title
CN103954893B (zh) 一种用于电压源换流器的晶闸管分流检测电路及检测方法
WO2011095016A1 (zh) 功率开关器件串联限压电路
CN102624210A (zh) 软启动电路
CN102403770A (zh) 超级电容器的充电装置及充电方法
CN103722277B (zh) 一种直流电弧焊机
CN204362337U (zh) 电磁加热控制电路及电磁加热设备
CN203894367U (zh) 一种用于电压源换流器的晶闸管分流检测电路
CN101656482B (zh) 三相整流上电装置
CN107493028B (zh) 一种h桥斩波电路
CN203649616U (zh) 一种直流电弧焊机
CN207251496U (zh) 一种h桥斩波电路
CN207184436U (zh) 千安培大电流脉冲信号产生装置及didt测试设备
CN212969451U (zh) 一种三电平boost装置
CN102130447B (zh) 一种晶闸管控制的短路电流限制器
CN104057181A (zh) 用于逆变焊机的缺相保护电路
CN204119028U (zh) 一种双级Boost升压电路
CN103441672B (zh) 一种基于辅助绕组式采样电路的自激buck电路
CN102611088B (zh) 上电限流电路及其应用电路
CN210273841U (zh) 一种交流斩波调压电源
CN205160375U (zh) 输出电源的开关控制装置
CN204349564U (zh) 太阳能充电一体机
CN201937480U (zh) 一种单相全控整流限流装置
CN203135819U (zh) 一种晶闸管辅助关断装置
CN209030117U (zh) 一种基于前馈法调节的单相正弦逆变电源系统
TW201233000A (en) Battery heating circuit

Legal Events

Date Code Title Description
PB01 Publication
PB01 Publication
SE01 Entry into force of request for substantive examination
SE01 Entry into force of request for substantive examination
GR01 Patent grant
GR01 Patent grant
TR01 Transfer of patent right

Effective date of registration: 20250730

Address after: 050000 Hebei Province Shijiazhuang City Lushan District Shibo South Street No. 181 Luda V-Gu Technology Industrial Park Building 3, 3rd Floor West Unit

Patentee after: Shijiazhuang jingxingwei Electronic Manufacturing Co.,Ltd.

Country or region after: China

Address before: 050000 Hebei Province Shijiazhuang City HuiFeng Road No. 25 Building 6 Unit 2 Room 601

Patentee before: Yan Wenshan

Country or region before: China

Patentee before: Ding Jiangang

TR01 Transfer of patent right