CN103481845A - 地铁车辆齿轮箱的接地装置 - Google Patents

地铁车辆齿轮箱的接地装置 Download PDF

Info

Publication number
CN103481845A
CN103481845A CN201310434650.2A CN201310434650A CN103481845A CN 103481845 A CN103481845 A CN 103481845A CN 201310434650 A CN201310434650 A CN 201310434650A CN 103481845 A CN103481845 A CN 103481845A
Authority
CN
China
Prior art keywords
grounding copper
carbon brush
copper shell
grounding
hole
Prior art date
Legal status (The legal status is an assumption and is not a legal conclusion. Google has not performed a legal analysis and makes no representation as to the accuracy of the status listed.)
Granted
Application number
CN201310434650.2A
Other languages
English (en)
Other versions
CN103481845B (zh
Inventor
安靖宇
王东道
吴亮
杭君亮
Current Assignee (The listed assignees may be inaccurate. Google has not performed a legal analysis and makes no representation or warranty as to the accuracy of the list.)
Changzhou Ruiyang Transmission Technology Co ltd
CRRC Qishuyan Institute Co Ltd
Original Assignee
ChangZhou RuiYang Transmission Technology Co Ltd
CRRC Qishuyan Institute Co Ltd
Priority date (The priority date is an assumption and is not a legal conclusion. Google has not performed a legal analysis and makes no representation as to the accuracy of the date listed.)
Filing date
Publication date
Application filed by ChangZhou RuiYang Transmission Technology Co Ltd, CRRC Qishuyan Institute Co Ltd filed Critical ChangZhou RuiYang Transmission Technology Co Ltd
Priority to CN201310434650.2A priority Critical patent/CN103481845B/zh
Publication of CN103481845A publication Critical patent/CN103481845A/zh
Application granted granted Critical
Publication of CN103481845B publication Critical patent/CN103481845B/zh
Active legal-status Critical Current
Anticipated expiration legal-status Critical

Links

Images

Landscapes

  • Motor Or Generator Frames (AREA)

Abstract

本发明公开了一种地铁车辆齿轮箱的接地装置,包括绝缘件、接地铜壳、碳刷、推力弹簧、铜壳盖板、接地导线和安装螺栓,接地铜壳的一端具有导向通孔,接地铜壳的另一端与铜壳盖板固定连接形成内腔,推力弹簧装在内腔中,且一端与铜壳盖板相抵,另一端与碳刷相抵,碳刷滑动配合地插在导向通孔中,一端位于内腔中,另一端露出导向通孔之外,碳刷的一端连接有导线,导线的末端通过螺钉接在接地铜壳上,绝缘件装在接地铜壳的有导向通孔的一端,安装螺栓通过绝缘套筒安装在接地铜壳上,安装螺栓的尾部位于内腔中,头部分别穿过接地铜壳和绝缘件露在绝缘件之外,接地铜壳的外壁设有接线座,接地导线固定在接地铜壳上。本发明导电可靠、密封结构简单。

Description

地铁车辆齿轮箱的接地装置
技术领域
本发明涉及一种电流接地装置,特别是有关城轨车辆齿轮驱动系统的接地装置。
背景技术
近年来我国城市化建设快速发展,各地的轨道交通建设逐步加快。地铁列车在运行过程中,转向架部分产生的静电需要及时导出,并经由铁轨向大地导入电流,才能避免对零部件产生的电蚀破坏,传统的转向架接地方式有一种是通过车轴两端接地,这种接地方式油压密封要求较高,维护难度较大且容易引起电磁干扰。
发明内容
本发明的目的在于提供一种导电可靠、密封结构简单的地铁车辆齿轮箱的接地装置。
为了达到上述目的,本发明的技术方案是:一种地铁车辆齿轮箱的接地装置,包括绝缘件、接地铜壳、碳刷、推力弹簧、铜壳盖板、接地导线和安装螺栓,所述接地铜壳的一端具有导向通孔,接地铜壳的另一端与铜壳盖板固定连接形成内腔,推力弹簧装在内腔中,且一端与铜壳盖板相抵,另一端与碳刷相抵,碳刷滑动配合地插在导向通孔中,一端位于内腔中,另一端露出导向通孔之外,碳刷的位于内腔中的一端连接有导线,导线的末端通过螺钉接在接地铜壳上,所述绝缘件装在接地铜壳的有导向通孔的一端,安装螺栓通过绝缘套筒安装在接地铜壳上,安装螺栓的尾部位于内腔中,头部分别穿过接地铜壳和绝缘件露在绝缘件之外,接地铜壳的外壁设有接线座,接地导线固定在接地铜壳上。
所述接地铜壳与铜壳盖板之间装有密封件。使用密封件、紧固件和铜壳盖板可以防止灰尘、水分等异物进入接地装置内部。
所述碳刷具有方形截面,接地铜壳一端的导向通孔为与碳刷方形截面配合的方孔。这样设计方便碳刷因磨耗而引起的在铜壳内部缓慢滑动。碳刷下端面为圆弧面,圆弧直径与配合滑动的零件外径相同,这样能够增强静电流的传导。
所述推力弹簧的下端具有竖直突起,碳刷的上部具有定位孔,竖直突起插入定位孔中。这样能够对推力弹簧的下部准确定位,防止推力弹簧产生错位。
所述碳刷的位于内腔中的一端连接的导线为两组。流经碳刷的电流通过导线传递至接地铜壳,两组导线能够保证电流传递顺畅。
所述接地铜壳上还具有出线座,接地导线固定在出线座上,出线座通过压板螺钉固定有压线板。出线座及压线板能够准确定位接地导线的一端,并使之固定,保证电流传递。
一种地铁车辆齿轮箱的接地装置,包括两个子接地装置,每个子接地装置均包括绝缘件、接地铜壳、碳刷、推力弹簧、铜壳盖板、接地导线和安装螺栓,所述接地铜壳的一端具有导向通孔,接地铜壳的另一端与铜壳盖板固定连接形成内腔,推力弹簧装在内腔中,且一端与铜壳盖板相抵,另一端与碳刷相抵,碳刷滑动配合地插在导向通孔中,一端位于内腔中,另一端露出导向通孔之外,碳刷的位于内腔中的一端连接有导线,导线的末端通过螺钉接在接地铜壳上,所述绝缘件装在接地铜壳的有导向通孔的一端,安装螺栓通过绝缘套筒安装在接地铜壳上,安装螺栓的尾部位于内腔中,头部分别穿过接地铜壳和绝缘件露在绝缘件之外,接地铜壳的外壁设有接线座;两个子接地装置的接线座之间通过导电连接件连接,其中一个子接地装置的接地铜壳上还具有出线座,接地导线固定在出线座上,出线座通过压板螺钉固定有压线板。
所述接线座上具有螺纹孔,所述螺纹孔中拧有连接螺钉,使导电连接件的两端部分别固定在相应的接线座上。
采用上述技术方案的结构后,本发明可以使地铁车辆转向架的部分电流和驱动电机的电流传入车轴、轮对,导入大地。本发明占用空间小,导电能力较强。与现有的技术相比,本发明具有以下特点和优点:因为推力弹簧能够给予碳刷相对恒定的推压力,碳刷可以长时间地保持与车轴上滑动环的有效接触,从而保证导电可靠;本发明密封要求不高,只需接地铜壳与铜壳盖板之间盖紧密封即可,以防止灰尘、水分等异物进入接地装置内部,在造价上与现有的轴端接地的自密封方案相比有优势;本发明布局合理、紧凑,在检修与更换方面容易操作。由于本发明安装于齿轮箱电机侧轴承座上,检修作业时,拆卸与组装的活动空间比较大,拧螺栓作业易于操作。本发明能满足我国铁道车辆接地要求,防止车辆静电电流对轴承、齿轮等关键零件产生电腐蚀,特别适用于城轨地铁列车的齿轮箱接地方式。
附图说明
以下结合附图给出的实施例对本发明作进一步详细的说明。
图1是本发明的地铁车辆齿轮箱的接地装置第一个实施例的侧视图;
图2是图1的剖面图;
图3是图1去掉铜壳盖板后的俯视图;
图4是本发明第二个实施例的侧视图;
图5是图4的剖面图;
图6是图4去掉铜壳盖板后的的俯视图;
图7是图3的A-A局部剖面图;
图8是图2中的碳刷的俯视图;
图9是碳刷本体的剖面图;
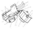
图10是本发明的地铁车辆齿轮箱的接地装置第三个实施例的立体结构示意图;
图11是图10中的两个子接地装置的连接示意图;
图12是本发明装在地铁车辆齿轮箱时的接地导线连接示意图。
具体实施方式
如图1~3、7所示,是本发明第一个实施例,一种地铁车辆齿轮箱的接地装置包括绝缘件1、接地铜壳2、碳刷3、推力弹簧4、铜壳盖板6、接地导线10和安装螺栓9,所述接地铜壳2的一端具有导向通孔2-1,接地铜壳2的另一端与铜壳盖板6固定连接形成内腔11,推力弹簧4装在内腔11中,且一端与铜壳盖板6相抵,另一端与碳刷3相抵,碳刷3滑动配合地插在导向通孔2-1中,一端位于内腔11中,另一端露出导向通孔2-1之外,碳刷3的位于内腔11中的一端连接有导线3-1,导线3-1的末端通过螺钉12接在接地铜壳2上,所述绝缘件1装在接地铜壳2的有导向通孔2-1的一端,安装螺栓9通过绝缘套筒13安装在接地铜壳2上,安装螺栓9的尾部位于内腔11中,头部分别穿过接地铜壳2和绝缘件1露在绝缘件1之外,接地铜壳2的外壁设有接线座2-2,接地导线10固定在接地铜壳2上。
所述接地铜壳2通过紧固螺钉16与铜壳盖板6固定连接。
如图1、2所示,所述接地铜壳2与铜壳盖板6之间装有密封件5。防止杂质进入接地铜壳2的内部。
如图2、8、9所示,所述碳刷3具有方形截面,碳刷3下端面为圆弧面3-3,接地铜壳2一端的导向通孔2-1为与碳刷3方形截面配合的方孔。
如图2、8所示,所述推力弹簧4的下端具有竖直突起4-1,碳刷3的上部具有定位孔3-2,竖直突起4-1插入定位孔3-2中。起到定位作用。
如图3、8所示,所述碳刷3的位于内腔11中的一端连接的导线3-1为两组。
如图1、2所示并参见图10、12,所述接地铜壳2上还具有出线座2-3,接地导线10固定在出线座2-3上,出线座2-3通过压板螺钉14固定有压线板7。
如图4、5、6所示,是本发明第二个实施例,本实施例中的接地铜壳2的外壁不设出线座2-3,只有接线座2-2。其余结构与本发明第一个实施例相同。
如图10、11、12所示,是本发明第三个实施例,一种地铁车辆齿轮箱的接地装置,包括两个子接地装置,每个子接地装置均包括绝缘件1、接地铜壳2、碳刷3、推力弹簧4、铜壳盖板6、接地导线10和安装螺栓9,所述接地铜壳2的一端具有导向通孔2-1,接地铜壳2的另一端与铜壳盖板6固定连接形成内腔11,推力弹簧4装在内腔11中,且一端与铜壳盖板6相抵,另一端与碳刷3相抵,碳刷3滑动配合地插在导向通孔2-1中,一端位于内腔11中,另一端露出导向通孔2-1之外,碳刷3的位于内腔11中的一端连接有导线3-1,导线3-1的末端通过螺钉12接在接地铜壳2上,所述绝缘件1装在接地铜壳2的有导向通孔2-1的一端,安装螺栓9通过绝缘套筒13安装在接地铜壳2上,安装螺栓9的尾部位于内腔11中,头部分别穿过接地铜壳2和绝缘件1露在绝缘件1之外,接地铜壳2的外壁设有接线座2-2;两个子接地装置的接线座2-2之间通过导电连接件8连接,其中一个子接地装置的接地铜壳2上还具有出线座2-3,接地导线10固定在出线座2-3上,出线座2-3通过压板螺钉14固定有压线板7。
如图11所示,所述接线座2-2上具有螺纹孔2-2-1,所述螺纹孔2-2-1中拧有连接螺钉15,使导电连接件8的两端部分别固定在相应的接线座2-2上。
如图12所示并参见图2、9,本发明第三个实施例安装使用时,接地铜壳2下部与齿轮箱轴承座17固定,接地铜壳2与齿轮箱轴承座17之间有绝缘件1以及绝缘套筒13相隔,防止静电的流通。碳刷3下端的圆弧面3-3与齿轮箱上的滑动环相配,相互滑动摩擦。
两个子接地装置结构基本相同,其中一个子接地装置的接地铜壳2上还具有出线座2-3,第二个子接地装置起加强作用。接地导线10的一端连接一个子接地装置的出线座2-3上,另一端连接在地铁车辆转向架以及牵引电机上。

Claims (8)

1.一种地铁车辆齿轮箱的接地装置,其特征在于:包括绝缘件(1)、接地铜壳(2)、碳刷(3)、推力弹簧(4)、铜壳盖板(6)、接地导线(10)和安装螺栓(9),所述接地铜壳(2)的一端具有导向通孔(2-1),接地铜壳(2)的另一端与铜壳盖板(6)固定连接形成内腔(11),推力弹簧(4)装在内腔(11)中,且一端与铜壳盖板(6)相抵,另一端与碳刷(3)相抵,碳刷(3)滑动配合地插在导向通孔(2-1)中,一端位于内腔(11)中,另一端露出导向通孔(2-1)之外,碳刷(3)的位于内腔(11)中的一端连接有导线(3-1),导线(3-1)的末端通过螺钉(12)接在接地铜壳(2)上,所述绝缘件(1)装在接地铜壳(2)的有导向通孔(2-1)的一端,安装螺栓(9)通过绝缘套筒(13)安装在接地铜壳(2)上,安装螺栓(9)的尾部位于内腔(11)中,头部分别穿过接地铜壳(2)和绝缘件(1)露在绝缘件(1)之外,接地铜壳(2)的外壁设有接线座(2-2),接地导线(10)固定在接地铜壳(2)上。
2.根据权利要求1所述的地铁车辆齿轮箱的接地装置,其特征在于:所述接地铜壳(2)与铜壳盖板(6)之间装有密封件(5)。
3.根据权利要求1所述的地铁车辆齿轮箱的接地装置,其特征在于:所述碳刷(3)具有方形截面,碳刷(3)下端面为圆弧面(3-3),接地铜壳(2)一端的导向通孔(2-1)为与碳刷(3)方形截面配合的方孔。
4.根据权利要求1所述的地铁车辆齿轮箱的接地装置,其特征在于:所述推力弹簧(4)的下端具有竖直突起(4-1),碳刷(3)的上部具有定位孔(3-2),竖直突起(4-1)插入定位孔(3-2)中。
5.根据权利要求1所述的地铁车辆齿轮箱的接地装置,其特征在于:所述碳刷(3)的位于内腔(11)中的一端连接的导线(3-1)为两组。
6.根据权利要求1所述的地铁车辆齿轮箱的接地装置,其特征在于:所述接地铜壳(2)上还具有出线座(2-3),接地导线(10)固定在出线座(2-3)上,出线座(2-3)通过压板螺钉(14)固定有压线板(7)。
7.一种地铁车辆齿轮箱的接地装置,其特征在于:包括两个子接地装置,每个子接地装置均包括绝缘件(1)、接地铜壳(2)、碳刷(3)、推力弹簧(4)、铜壳盖板(6)、接地导线(10)和安装螺栓(9),所述接地铜壳(2)的一端具有导向通孔(2-1),接地铜壳(2)的另一端与铜壳盖板(6)固定连接形成内腔(11),推力弹簧(4)装在内腔(11)中,且一端与铜壳盖板(6)相抵,另一端与碳刷(3)相抵,碳刷(3)滑动配合地插在导向通孔(2-1)中,一端位于内腔(11)中,另一端露出导向通孔(2-1)之外,碳刷(3)的位于内腔(11)中的一端连接有导线(3-1),导线(3-1)的末端通过螺钉(12)接在接地铜壳(2)上,所述绝缘件(1)装在接地铜壳(2)的有导向通孔(2-1)的一端,安装螺栓(9)通过绝缘套筒(13)安装在接地铜壳(2)上,安装螺栓(9)的尾部位于内腔(11)中,头部分别穿过接地铜壳(2)和绝缘件(1)露在绝缘件(1)之外,接地铜壳(2)的外壁设有接线座(2-2);两个子接地装置的接线座(2-2)之间通过导电连接件(8)连接,其中一个子接地装置的接地铜壳(2)上还具有出线座(2-3),接地导线(10)固定在出线座(2-3)上,出线座(2-3)通过压板螺钉(14)固定有压线板(7)。
8.根据权利要求7所述的地铁车辆齿轮箱的接地装置,其特征在于:所述接线座(2-2)上具有螺纹孔(2-2-1),所述螺纹孔(2-2-1)中拧有连接螺钉(15),使导电连接件(8)的两端部分别固定在相应的接线座(2-2)上。
CN201310434650.2A 2013-09-23 2013-09-23 地铁车辆齿轮箱的接地装置 Active CN103481845B (zh)

Priority Applications (1)

Application Number Priority Date Filing Date Title
CN201310434650.2A CN103481845B (zh) 2013-09-23 2013-09-23 地铁车辆齿轮箱的接地装置

Applications Claiming Priority (1)

Application Number Priority Date Filing Date Title
CN201310434650.2A CN103481845B (zh) 2013-09-23 2013-09-23 地铁车辆齿轮箱的接地装置

Publications (2)

Publication Number Publication Date
CN103481845A true CN103481845A (zh) 2014-01-01
CN103481845B CN103481845B (zh) 2015-06-10

Family

ID=49822568

Family Applications (1)

Application Number Title Priority Date Filing Date
CN201310434650.2A Active CN103481845B (zh) 2013-09-23 2013-09-23 地铁车辆齿轮箱的接地装置

Country Status (1)

Country Link
CN (1) CN103481845B (zh)

Cited By (2)

* Cited by examiner, † Cited by third party
Publication number Priority date Publication date Assignee Title
CN107161162A (zh) * 2017-05-18 2017-09-15 中车四方车辆有限公司 一种轨道车辆用驱动系统及轨道车辆
CN110920661A (zh) * 2019-12-25 2020-03-27 湖南联诚轨道装备有限公司 一种工程车轴端接地装置

Citations (7)

* Cited by examiner, † Cited by third party
Publication number Priority date Publication date Assignee Title
JP2008100559A (ja) * 2006-10-18 2008-05-01 Toyo Electric Mfg Co Ltd 鉄道車両用強制風冷冷却制御装置
KR20110105519A (ko) * 2010-03-19 2011-09-27 종 길 최 차량용 접지장치
CN202271997U (zh) * 2011-10-21 2012-06-13 赛锐(青岛)自动化技术有限公司 接地装置及电力机车
CN202686234U (zh) * 2012-07-27 2013-01-23 长春轨道客车装备有限责任公司 铁路客车用接地座
CN202957401U (zh) * 2012-11-20 2013-05-29 南车青岛四方机车车辆股份有限公司 轨道车辆快插式接地装置
CN203126847U (zh) * 2013-02-04 2013-08-14 西南交通大学 一种机车车辆接地构造
CN203496816U (zh) * 2013-09-23 2014-03-26 常州朗锐东洋传动技术有限公司 一种地铁车辆齿轮箱的接地装置

Patent Citations (7)

* Cited by examiner, † Cited by third party
Publication number Priority date Publication date Assignee Title
JP2008100559A (ja) * 2006-10-18 2008-05-01 Toyo Electric Mfg Co Ltd 鉄道車両用強制風冷冷却制御装置
KR20110105519A (ko) * 2010-03-19 2011-09-27 종 길 최 차량용 접지장치
CN202271997U (zh) * 2011-10-21 2012-06-13 赛锐(青岛)自动化技术有限公司 接地装置及电力机车
CN202686234U (zh) * 2012-07-27 2013-01-23 长春轨道客车装备有限责任公司 铁路客车用接地座
CN202957401U (zh) * 2012-11-20 2013-05-29 南车青岛四方机车车辆股份有限公司 轨道车辆快插式接地装置
CN203126847U (zh) * 2013-02-04 2013-08-14 西南交通大学 一种机车车辆接地构造
CN203496816U (zh) * 2013-09-23 2014-03-26 常州朗锐东洋传动技术有限公司 一种地铁车辆齿轮箱的接地装置

Cited By (2)

* Cited by examiner, † Cited by third party
Publication number Priority date Publication date Assignee Title
CN107161162A (zh) * 2017-05-18 2017-09-15 中车四方车辆有限公司 一种轨道车辆用驱动系统及轨道车辆
CN110920661A (zh) * 2019-12-25 2020-03-27 湖南联诚轨道装备有限公司 一种工程车轴端接地装置

Also Published As

Publication number Publication date
CN103481845B (zh) 2015-06-10

Similar Documents

Publication Publication Date Title
CN203496816U (zh) 一种地铁车辆齿轮箱的接地装置
CN202231261U (zh) 电动汽车动力电池箱的浮动连接装置
CN103481845B (zh) 地铁车辆齿轮箱的接地装置
EP4044376A1 (en) Shaft end grounding device
CN208299064U (zh) 一种接地装置
CN201142509Y (zh) 一种轴端接地装置
CN201046675Y (zh) 电力机车接地装置
CN205828775U (zh) 一种电气车钩连接器装置
CN214450928U (zh) 一种能够减少外部不利因素影响的端磨接地装置
CN207510438U (zh) 用于轴箱内置式转向架的内置式轴箱机构
CN202790481U (zh) 一种润滑活动导轨螺栓
CN203601289U (zh) 一种低地板轻轨车辆
CN201604537U (zh) 一种膨胀接头内导电轨的电连接结构
CN209240892U (zh) 一种新型轨道列车环磨接地装置安装结构
CN203126847U (zh) 一种机车车辆接地构造
CN212861096U (zh) 一种轴端接地回流装置
CN106207507A (zh) Crh动车组接地装置
CN219980012U (zh) 一种单碳刷接地回流装置
CN202879510U (zh) 轨道车辆橡胶弹簧下压盖
CN106253591A (zh) 一种机车电机的导电环结构
CN205195185U (zh) 一种模块化车端低压分线箱
CN201895587U (zh) 三相交流供电钢铝复合接触轨
CN221757514U (zh) 一种安装于转向架的接地装置
CN203439054U (zh) 一种径向接地回流装置及机车轴箱
CN222381025U (zh) 一种轨道车辆及其接地装置

Legal Events

Date Code Title Description
C06 Publication
PB01 Publication
C10 Entry into substantive examination
SE01 Entry into force of request for substantive examination
C14 Grant of patent or utility model
GR01 Patent grant
CP01 Change in the name or title of a patent holder
CP01 Change in the name or title of a patent holder

Address after: Xue Jia Zhen 213125 north of Jiangsu Province, Changzhou City Shun Road No. 19

Co-patentee after: CRRC QISHUYAN INSTITUTE Co.,Ltd.

Patentee after: CHANGZHOU RUIYANG TRANSMISSION TECHNOLOGY Co.,Ltd.

Address before: Xue Jia Zhen 213125 north of Jiangsu Province, Changzhou City Shun Road No. 19

Co-patentee before: CSR QISHUYAN INSTITUTE Co.,Ltd.

Patentee before: CHANGZHOU RUIYANG TRANSMISSION TECHNOLOGY Co.,Ltd.

CP03 Change of name, title or address
CP03 Change of name, title or address

Address after: Xue Jia Zhen 213125 north of Jiangsu Province, Changzhou City Shun Road No. 19

Patentee after: CHANGZHOU RUIYANG TRANSMISSION TECHNOLOGY Co.,Ltd.

Country or region after: China

Patentee after: CRRC Qishuyan Locomotive and Rolling Stock Technology Research Institute Co.,Ltd.

Address before: Xue Jia Zhen 213125 north of Jiangsu Province, Changzhou City Shun Road No. 19

Patentee before: CHANGZHOU RUIYANG TRANSMISSION TECHNOLOGY Co.,Ltd.

Country or region before: China

Patentee before: CRRC QISHUYAN INSTITUTE Co.,Ltd.