CN102967765A - 直流电源对地绝缘检测电路及其检测方法及逆变器 - Google Patents

直流电源对地绝缘检测电路及其检测方法及逆变器 Download PDF

Info

Publication number
CN102967765A
CN102967765A CN2011102570307A CN201110257030A CN102967765A CN 102967765 A CN102967765 A CN 102967765A CN 2011102570307 A CN2011102570307 A CN 2011102570307A CN 201110257030 A CN201110257030 A CN 201110257030A CN 102967765 A CN102967765 A CN 102967765A
Authority
CN
China
Prior art keywords
circuit
node
viso1
vbus1
power supply
Prior art date
Legal status (The legal status is an assumption and is not a legal conclusion. Google has not performed a legal analysis and makes no representation as to the accuracy of the status listed.)
Pending
Application number
CN2011102570307A
Other languages
English (en)
Inventor
张海明
胡兵
耿后来
倪华
赵为
Current Assignee (The listed assignees may be inaccurate. Google has not performed a legal analysis and makes no representation or warranty as to the accuracy of the list.)
Sungrow Power Supply Co Ltd
Original Assignee
Sungrow Power Supply Co Ltd
Priority date (The priority date is an assumption and is not a legal conclusion. Google has not performed a legal analysis and makes no representation as to the accuracy of the date listed.)
Filing date
Publication date
Application filed by Sungrow Power Supply Co Ltd filed Critical Sungrow Power Supply Co Ltd
Priority to CN2011102570307A priority Critical patent/CN102967765A/zh
Publication of CN102967765A publication Critical patent/CN102967765A/zh
Pending legal-status Critical Current

Links

Images

Landscapes

  • Testing Of Short-Circuits, Discontinuities, Leakage, Or Incorrect Line Connections (AREA)
  • Measurement Of Resistance Or Impedance (AREA)

Abstract

本发明具体涉及一种直流电源对地绝缘检测电路及其检测方法,及采用该检测电路的逆变器,本发明的检测电路包括直流电源和保护地,串联连接的第一电路和第二电路,所述第一电路和第二电路的公共结点VISO与保护地相连,所述第一电路的另一端与直流电源的正极相连并相交于结点VBUS1,所述第二电路的另一端与直流电源的负极相连并相交于结点VBUS2,所述结点VBUS1、结点VBUS2和结点VISO与处理器相连,所述第一电路和第二电路中的至少一个为阻值可变的电路,其阻值通过处理器调节。整个检测电路非常简单,而且省去了很多模拟电路,使整个电路的可靠性和精度更高。

Description

直流电源对地绝缘检测电路及其检测方法及逆变器
技术领域
本发明属于直流电源对地绝缘检测领域,具体涉及一种直流电源对地绝缘检测电路及其检测方法,及采用该检测电路的逆变器。
背景技术
应用高压直流电的场合,较高的工作电压对直流电源与保护地之间的绝缘性能提出了更高的要求,高压电缆线绝缘介质老化或受潮湿环境影响等因素都会导致高电压直流电源和保护地之间的绝缘性能下降,电源正负极引线将通过绝缘层和保护地构成漏电流回路,使保护地电位上升,不仅会危及周围人员的人身安全,而且,当高电压直流电源和保护地之间发生多点绝缘性能严重下降时,还会导致漏电回路的热积累效应,可能造成电气火灾。因此,实时、定量地检测高压直流电源与保护地间的绝缘电阻,发现绝缘故障,具有非常重要的意义。
目前的绝缘电阻检测电路大都比较复杂,有的还要外接电子兆欧表,有的还采用大量模拟电路,可靠性差,精度低。
发明内容
本发明的目的是提供一种电路简单、精度高、可靠性高的直流电源对地绝缘检测电路及其检测方法,以及应用该检测电路的逆变器。
为实现上述目的,本发明采用了以下技术方案:本发明包括直流电源和保护地,串联连接的第一电路和第二电路,所述第一电路和第二电路的公共结点VISO与保护地相连,所述第一电路的另一端与直流电源的正极相连并相交于结点VBUS1,所述第二电路的另一端与直流电源的负极相连并相交于结点VBUS2,所述结点VBUS1、结点VBUS2和结点VISO与处理器相连,所述第一电路和第二电路中的至少一个为阻值可变的电路,其阻值通过处理器调节。
进一步的,所述检测电路还包括分压电路,所述分压电路与所述第一电路和第二电路组成的串联电路并联,所述检测电路还包括第三电路,所述第三电路的一端与所述第一电路和第二电路连接于结点VISO,其另一端与分压电路连接于VMID结点,所述VMID结点还与处理器相连,所述第一电路、第二电路和第三电路中的至少一个为阻值可变的电路,其阻值通过处理器调节。
本发明还提供了基于上述第一种检测电路的检测方法,包括如下步骤:
步骤1:测量结点VBUS1、结点VBUS2和结点VISO的电压值;
步骤2:通过处理器改变第一电路和第二电路中任一电路的阻值,再次测量步骤1中相同结点的电压值;
步骤3:通过步骤1和步骤2测得的电压值计算直流电源的正、负极和保护地之间虚拟电阻R1和R2的值;
步骤4:将步骤3中测得的电阻R1和R2的值和预设的值作比较,若电阻R1和R2的值在安全范围内,则不动作,否则,执行一个安全操作。
本发明还提供了基于上述第二种检测电路的检测方法,包括如下步骤:
步骤1:测量结点VBUS1、结点VBUS2、结点VISO和结点VMID的电压值;
步骤2:通过处理器改变第一电路、第二电路和第三电路中任一电路的阻值,再次测量步骤1中相同结点的电压值;
步骤3:通过步骤1和步骤2测得的电压值计算直流电源的正、负极和保护地之间虚拟电阻R1和R2的值;
步骤4:将步骤3中测得的电阻R1和R2的值和预设的值作比较,若电阻R1和R2的值在安全范围内,则不动作,否则,执行一个安全操作。
由上述技术方案可知,通过连接几个有阻值的电路并检测其与绝缘电阻R1和R2有关系的点的电压值来计算绝缘电阻的阻值,整个电路非常简单,而且省去了很多模拟电路,使整个电路的可靠性和精度更高。
本发明还提供了一种应用上述检测电路的逆变器,所述逆变器包括所述的直流电源对地绝缘检测电路,所述逆变器还包括DC/AC变换电路,所述DC/AC变换电路的输入端与直流电源的正、负极相连,其输出端通过开关与电网相连,所述开关受处理器控制。
附图说明
图1是本发明检测电路的一个实施例的电路图;
图2是本发明检测电路的一个实施例的电路图;
图3是本发明检测电路的一个实施例的电路图;
图4是本发明逆变器的电路图。
具体实施方式
本发明主要利用同一点流入、流出的电流相等的原理,如图1所示,本发明包括直流电源1和保护地2,串联连接的第一电路3和第二电路4,所述第一电路3和第二电路4的公共结点VISO与保护地2相连,所述第一电路3的另一端与直流电源1的正极相连并相交于结点VBUS1,所述第二电路4的另一端与直流电源1的负极相连并相交于结点VBUS2,所述结点VBUS1、结点VBUS2和结点VISO与处理器6相连,所述第一电路3和第二电路4中的至少一个为阻值可变的电路,其阻值通过处理器6调节。
本发明还提供了上述检测电路的检测方法,包括如下步骤:
步骤1:测量结点VBUS1、结点VBUS2和结点VISO的电压值;
步骤2:通过处理器6改变第一电路3和第二电路4中任一电路的阻值,再次测量步骤1中相同结点的电压值;
步骤3:通过步骤1和步骤2测得的电压值计算直流电源1的正、负极和保护地2之间虚拟电阻R1和R2的值;
步骤4:将步骤3中测得的电阻R1和R2的值和预设的值作比较,若电阻R1和R2的值在安全范围内,则不动作,否则,执行一个安全操作。
具体的,上述步骤3中的计算方法为:
阻值变化前,所述第一电路3的阻值为R11,第二电路4的阻值为R12,设结点VBUS2电压为0,结点VBUS1和结点VISO电压分别为VBUS1和VISO1,则保护地2方向流入结点VISO的电流IG1为:
IG1=VISO1/R12-(VBUS1-VISO1)/R11;
阻值变化后,所述第一电路3的阻值为R11′,第二电路4的阻值为R12′,设结点VBUS2电压为0,结点VBUS1和结点VISO电压分别为VBUS1和VISO1′,则保护地2方向流入结点VISO的电流IG2为:
IG2=VISO1′/R12′-(VBUS1-VISO1′)/R11′;
则R1=VBUS1×(VISO1′-VISO1)/(IG1×VISO1′-IG2×VISO1),
R2=VBUS1×(VISO1′-VISO1)/(IG1×VBUS1-IG1×VISO1′IG2×VBUS1+IG2×VISO1),
当R1、R2的值有负的时候,取其绝对值。
本发明通过连接几个有阻值的电路并检测其与绝缘电阻R1和R2有关系的点的电压值来计算绝缘电阻的阻值,整个电路非常简单,而且省去了很多模拟电路,使整个电路的可靠性和精度更高。
进一步的,如图2所示,所述检测电路还包括分压电路8,所述分压电路8与所述第一电路3和第二电路4组成的串联电路并联,所述检测电路还包括第三电路7,所述第三电路7的一端与所述第一电路3和第二电路4连接于结点VISO,其另一端与分压电路8连接于VMID结点,所述VMID结点还与处理器6相连,所述第一电路3、第二电路4和第三电路7中的至少一个为阻值可变的电路,其阻值通过处理器6调节。
本发明还提供了上述检测电路的检测方法,包括如下步骤:
步骤1:测量结点VBUS1、结点VBUS2、结点VISO和结点VMID的电压值;
步骤2:通过处理器6改变第一电路3、第二电路4和第三电路7中任一电路的阻值,再次测量步骤1中相同结点的电压值;
步骤3:通过步骤1和步骤2测得的电压值计算直流电源1的正、负极和保护地2之间虚拟电阻R1和R2的值;
步骤4:将步骤3中测得的电阻R1和R2的值和预设的值作比较,若电阻R1和R2的值在安全范围内,则不动作,否则,执行一个安全操作。
具体的,上述步骤3中的计算方法为:
阻值变化前,所述第一电路3的阻值为R11,第二电路4的阻值为R12,第三电路7的阻值为R13,设结点VBUS2电压为0,结点VBUS1、结点VISO和结点VMID电压分别为VBUS1、VISO1和VMID1,则保护地2方向流入结点VISO的电流IG1为:
IG1=VISO1/R12+(VISO1-VMID1)/R13-(VBUS1-VISO1)/R11;
阻值变化后,所述第一电路3的阻值为R11′,第二电路4的阻值为R12′,第三电路7的阻值为R13′,设结点VBUS2电压为0,结点VBUS1、结点VISO和结点VMID电压分别为VBUS1、VISO1′和VMID′,则保护地2方向流入结点VISO的电流IG2为:
IG2=VISO1′/R12′+(VISO1′-VMID1′)/R13′-(VBUS1-VISO1′)/R11′;
则R1=VBUS1×(VISO1′-VISO1)/(IG1×VISO1′-IG2×VISO1),
R2=VBUS1×(VISO1′-VISO1)/(IG1×VBUS1-IG1×VISO1′-IG2×VBUS1+IG2×VISO1),
当R1、R2的值有负的时候,取其绝对值。
上述实施例的检测电路加入了第三电路7和分压电路8,对应的检测方法也加入这一支路的计算,使整个计算结果精度更高。
进一步的,如图3所示,所述第一电路3包括电阻R3,所述第二电路4包括电阻R4和电阻R5的并联电路,该并联电路与电阻R3串联于结点VISO,电阻R3的另一端与直流电源1的正极相连并相交于结点VBUS1,上述并联电路的另一端与直流电源1的负极相连并相交于结点VBUS2,所述第二电路4还包括开关S1,所述开关S1与电阻R5串联,开关S1的开、关通过处理器6控制,所述第三电路7包括电阻R6,电阻R6的一端与电阻R3、电阻R4和电阻R5相交于结点VISO,其另一端与分压电路8相交于结点VMID。
所述第一电路3、第二电路4和第三电路7由电阻组成,使计算更简单,也可以包含电容和其他含有阻值的元器件,但是相对来说,计算会比较复杂。阻值的变化除通过开关调节外,还可以使用可变电阻器等阻值可变的装置,通过开关SI控制第二电路阻值的变化,结构简单、易于控制。
上述检测电路的计算方法如下:
开关S1断开时,各电路电阻为R3、R4和R6,设结点VBUS2电压为0,结点VBUS1、结点VISO和结点VMID电压分别为VBUS1、VISO1和VMID1,根据结点VISO流入、流出电流相等的原理,则保护地2方向流入结点VISO的电流IG1为:
IG1=VISO1/R4+(VISO1-VMID1)/R6-(VBUS1-VISO1)/R3;
开关S1闭合时,各电路电阻为R3、R4×R5/(R4+R5)和R6,,设结点VBUS2电压为0,结点VBUS1、结点VISO和结点VMID电压分别为VBUS1、VISO1′和VMID′,则保护地2方向流入结点VISO的电流IG2为:
IG2=VISO1′×(R4+R5)/R4×R5+(VISO1′-VMID1′)/R6′-(VBUS1-VISO1′)/R3;
又IG1和IG2还满足下列等式,
IG1=(VBUS1-VISO1)/R1-VISO1/R2,
IG2=(VBUS1-VISO1′)/R1-VISO1′/R2,
解上述等式组成的方程组,有:
R1=VBUS1×(VISO1′-VISO1)/(IG1×VISO1′-IG2×VISO1),
R2=VBUS1×(VISO1′-VISO1)/(IG1×VBUS1-IG1×VISO1′IG2×VBUS1+IG2×VISO1),
当R1、R2的值有负的时候,取其绝对值。
进一步的,如图3所示,所述分压电路8包括电容C1和C2组成的串联电路,所述串联电路的公共端与结点VMID相连,所述C1的另一端与结点VBUS1相连,所述电容C2的另一端与结点VBUS2相连。
所述分压电路也可由串联电阻组成,用电容能提高检测电路的效率,且有些电路中需要用电容滤波,这里采用电容,既可为检测电路充当分压电路,又可以为后续电路充当滤波电路,从整体上说减少了元器件的个数,节省了整机的成本。
进一步的,如图1、图2和图3所示,所述检测电路还包括采样电路5,所述结点VBUS1、结点VBUS2、结点VISO和结点VMID先与采样电路5相连,采样电路5再与处理器6相连。通过采样电路5采样的精度相对于电阻分压直接采样的精度要高,从而能进一步提高阻值的计算精度。
进一步的,所述电阻R3、电阻R4、电阻R5和电阻R6都是兆欧级电阻。上述电阻都采用兆欧级电阻,则各分压点分得的电压基本都是高压,这样采样的精确度就比较高,从而计算的精度也更高。
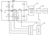
如图4所示,本发明还提供了一种逆变器,包括上述的直流电源对地绝缘检测电路,所述检测电路用于直流电源对地绝缘的检测,所述逆变器还包括DC/AC变换电路9,所述DC/AC变换电路9的输入端与直流电源的正、负极相连,其输出端通过开关10与电网相连,所述开关10受处理器6控制。
当检测电路检测出电阻R1和R2的值不在安全范围内时,则会执行一个安全动作,例如通过处理器6控制开关10断开,从而使DC/AC变换电路9与电网断开,或者也可以直接命令DC/AC变换电路9不工作。
如图4所示,所述DC/AC变换电路9的输入端还与电容C1和电容C2的中点相连,这样电容C1和电容C2还可充当逆变器的滤波电容或者母线电容,节省了元器件的成本。
本发明的检测电路和检测方法还可以应用于其他多种场合,如对车辆底盘和电压系统之间的绝缘性检测等。

Claims (12)

1.一种直流电源对地绝缘检测电路,包括直流电源(1)和保护地(2),其特征在于:本检测电路还包括串联连接的第一电路(3)和第二电路(4),所述第一电路(3)和第二电路(4)的公共结点VISO与保护地(2)相连,所述第一电路(3)的另一端与直流电源(1)的正极相连并相交于结点VBUS1,所述第二电路(4)的另一端与直流电源(1)的负极相连并相交于结点VBUS2,所述结点VBUS1、结点VBUS2和结点VISO与处理器(6)相连,所述第一电路(3)和第二电路(4)中的至少一个为阻值可变的电路,其阻值通过处理器(6)调节。
2.根据权利要求1所述的直流电源对地绝缘检测电路,其特征在于:所述检测电路还包括分压电路(8),所述分压电路(8)与所述第一电路(3)和第二电路(4)组成的串联电路并联,所述检测电路还包括第三电路(7),所述第三电路(7)的一端与所述第一电路(3)和第二电路(4)连接于结点VISO,其另一端与分压电路(8)连接于结点VMID,所述结点VMID还与处理器(6)相连,所述第一电路(3)、第二电路(4)和第三电路(7)中的至少一个为阻值可变的电路,其阻值通过处理器(6)调节。
3.根据权利要求2所述的直流电源对地绝缘检测电路,其特征在于:所述第一电路(3)包括电阻R3,所述第二电路(4)包括电阻R4和电阻R5的并联电路,该并联电路与电阻R3串联于结点VISO,电阻R3的另一端与直流电源(1)的正极相连并相交于结点VBUS1,上述并联电路的另一端与直流电源(1)的负极相连并相交于结点VBUS2,所述第二电路(4)还包括开关S1,所述开关S1与电阻R5串联,开关S1的开、关通过处理器(6)控制,所述第三电路(7)包括电阻R6,电阻R6的一端与电阻R3、电阻R4和电阻R5相交于结点VISO,其另一端与分压电路(8)相交于结点VMID。
4.根据权利要求2或3所述的直流电源对地绝缘检测电路,其特征在于:所述分压电路(8)包括电容C1和C2组成的串联电路,所述串联电路的公共端与结点VMID相连,所述C1的另一端与结点VBUS1相连,所述电容C2的另一端与结点VBUS2相连。
5.根据权利要求1-4的任意一项所述的直流电源对地绝缘检测电路,其特征在于:所述检测电路还包括采样电路(5),所述结点VBUS1、结点VBUS2、结点VISO和结点VMID先与采样电路(5)相连,采样电路(5)再与处理器(6)相连。
6.根据权利要求3所述的直流电源对地绝缘检测电路,其特征在于:所述电阻R3、电阻R4、电阻R5和电阻R6都是兆欧级电阻。
7.根据权利要求1所述的直流电源对地绝缘检测电路的检测方法,包括如下步骤:
步骤1:测量结点VBUS 1、结点VBUS2和结点VISO的电压值;
步骤2:通过处理器(6)改变第一电路(3)和第二电路(4)中任一电路的阻值,再次测量步骤1中相同结点的电压值;
步骤3:通过步骤1和步骤2测得的电压值计算直流电源(1)的正、负极和保护地(2)之间虚拟电阻R1和R2的值;
步骤4:将步骤3中测得的电阻R1和R2的值和预设的值作比较,若电阻R1和R2的值在安全范围内,则不动作,否则,执行一个安全操作。
8.根据权利要求2-6的任意一项所述的直流电源对地绝缘检测电路的检测方法,包括如下步骤:
步骤1:测量结点VBUS1、结点VBUS2、结点VISO和结点VMID的电压值;
步骤2:通过处理器(6)改变第一电路(3)、第二电路(4)和第三电路(7)中任一电路的阻值,再次测量步骤1中相同结点的电压值;
步骤3:通过步骤1和步骤2测得的电压值计算直流电源(1)的正、负极和保护地(2)之间虚拟电阻R1和R2的值;
步骤4:将步骤3中测得的电阻R1和R2的值和预设的值作比较,若电阻R1和R2的值在安全范围内,则不动作,否则,执行一个安全操作。
9.根据权利要求7所述的检测方法,其特征在于:
阻值变化前,所述第一电路(3)的阻值为R11,第二电路(4)的阻值为R12,设结点VBUS2电压为0,结点VBUS1和结点VISO电压分别为VBUS1和VISO1,则保护地(2)方向流入结点VISO的电流IG1为:
IG1=VISO1/R12-(VBUS1-VISO1)/R11;
阻值变化后,所述第一电路(3)的阻值为R11′,第二电路(4)的阻值为R12′,设结点VBUS2电压为0,结点VBUS1和结点VISO电压分别为VBUS1和VISO1′,则保护地(2)方向流入结点VISO的电流IG2为:
IG2=VISO1′/R12′-(VBUS1-VISO1′)/R11′;
则R1=VBUS1×(VISO1′-VISO1)/(IG1×VISO1′-IG2×VISO1),
R2=VBUS1×(VISO1′-VISO1)/(IG1×VBUS1-IG1×VISO1′-IG2×VBUS1+IG2×VISO1)。
10.根据权利要求8所述的检测方法,其特征在于:
阻值变化前,所述第一电路(3)的阻值为R11,第二电路(4)的阻值为R12,第三电路(7)的阻值为R13,设结点VBUS2电压为0,结点VBUS1、结点VISO和结点VMID电压分别为VBUS1、VISO1和VMID1,则保护地(2)方向流入结点VISO的电流IG1为:
IG1=VISO1/R12+(VISO1-VMID1)/R13-(VBUS1-VISO1)/R11;
阻值变化后,所述第一电路(3)的阻值为R11′,第二电路(4)的阻值为R12′,第三电路(7)的阻值为R13′,设结点VBUS2电压为0,结点VBUS1、结点VISO和结点VMID电压分别为VBUS1、VISO1′和VMID′,则保护地(2)方向流入结点VISO的电流IG2为:
IG2=VISO1′/R12′+(VISO1′-VMID1′)/R13′-(VBUS 1-VISO1′)/R11′;
则R1=VBUS1×(VISO1′-VISO1)/(IG1×VISO1′-IG2×VISO1),
R2=VBUS1×(VISO1′-VISO1)/(IG1×VBUS1-IG1×VISO1′IG2×VBUS1+IG2×VISO1)。
11.一种逆变器,与直流电源相连,其特征在于:所述逆变器包括权利要求1-6的任意一项所述的直流电源对地绝缘检测电路,所述检测电路用于直流电源对地绝缘的检测,所述逆变器还包括DC/AC变换电路(9),所述DC/AC变换电路(9)的输入端与直流电源的正、负极相连,其输出端通过开关(10)与电网相连,所述开关(10)受处理器(6)控制。
12.根据权利要求11所述的逆变器,其特征在于:所述DC/AC变换电路(9)的输入端还与权利要求4所述的检测电路的结点VMID相连。
CN2011102570307A 2011-09-01 2011-09-01 直流电源对地绝缘检测电路及其检测方法及逆变器 Pending CN102967765A (zh)

Priority Applications (1)

Application Number Priority Date Filing Date Title
CN2011102570307A CN102967765A (zh) 2011-09-01 2011-09-01 直流电源对地绝缘检测电路及其检测方法及逆变器

Applications Claiming Priority (1)

Application Number Priority Date Filing Date Title
CN2011102570307A CN102967765A (zh) 2011-09-01 2011-09-01 直流电源对地绝缘检测电路及其检测方法及逆变器

Publications (1)

Publication Number Publication Date
CN102967765A true CN102967765A (zh) 2013-03-13

Family

ID=47798046

Family Applications (1)

Application Number Title Priority Date Filing Date
CN2011102570307A Pending CN102967765A (zh) 2011-09-01 2011-09-01 直流电源对地绝缘检测电路及其检测方法及逆变器

Country Status (1)

Country Link
CN (1) CN102967765A (zh)

Cited By (5)

* Cited by examiner, † Cited by third party
Publication number Priority date Publication date Assignee Title
CN103645383A (zh) * 2013-12-24 2014-03-19 浙江昱能光伏科技集成有限公司 逆变器的对地绝缘电阻的检测电路
CN111812406A (zh) * 2020-07-21 2020-10-23 上海正泰电源系统有限公司 一种多路不共极输入电路的绝缘阻抗检测电路及方法
EP4395164A3 (en) * 2019-11-13 2024-10-16 Solaredge Technologies Ltd. Systems and methods to increase the reliability and the service life time of photovoltaic (pv) modules
US12142926B2 (en) 2018-05-10 2024-11-12 Solaredge Technologies Ltd. Systems and methods to increase the reliability and the service life time of photovoltaic (PV) modules
US12184225B2 (en) 2018-05-10 2024-12-31 Solaredge Technologies Ltd. Systems and methods to increase the reliability and the service life time of photovoltaic (PV) module

Citations (10)

* Cited by examiner, † Cited by third party
Publication number Priority date Publication date Assignee Title
CN2565028Y (zh) * 2002-08-27 2003-08-06 北京华星恒业电气设备有限公司 一种用于检测直流系统绝缘电阻的模块
CN1687799A (zh) * 2005-04-06 2005-10-26 南京师范大学 直流接地电阻的开关状态组合检测装置及组合检测方法
CN1721863A (zh) * 2004-07-14 2006-01-18 许继集团有限公司 利用不平衡电桥测量直流支路绝缘电阻的装置及测量方法
EP1857825A1 (de) * 2006-05-16 2007-11-21 SMA Technologie AG Messanordnung
CN201130227Y (zh) * 2007-11-30 2008-10-08 上海市电力公司超高压输变电公司 一种便携式直流接地查找仪
JP2009031187A (ja) * 2007-07-30 2009-02-12 Fuji Electric Systems Co Ltd 絶縁抵抗測定方法および装置
CN101738560A (zh) * 2008-11-14 2010-06-16 南车株洲电力机车有限公司 一种基于不平衡电桥法的机车控制回路接地检测电路
CN201886084U (zh) * 2010-12-03 2011-06-29 北京人民电器厂有限公司 可克服继电保护误动的直流绝缘监测系统
CN201886116U (zh) * 2010-12-03 2011-06-29 北京人民电器厂有限公司 可减小母线电压波动的直流绝缘监测系统
CN201892716U (zh) * 2010-12-10 2011-07-06 广州东芝白云菱机电力电子有限公司 直流电源柜母线绝缘检测装置

Patent Citations (10)

* Cited by examiner, † Cited by third party
Publication number Priority date Publication date Assignee Title
CN2565028Y (zh) * 2002-08-27 2003-08-06 北京华星恒业电气设备有限公司 一种用于检测直流系统绝缘电阻的模块
CN1721863A (zh) * 2004-07-14 2006-01-18 许继集团有限公司 利用不平衡电桥测量直流支路绝缘电阻的装置及测量方法
CN1687799A (zh) * 2005-04-06 2005-10-26 南京师范大学 直流接地电阻的开关状态组合检测装置及组合检测方法
EP1857825A1 (de) * 2006-05-16 2007-11-21 SMA Technologie AG Messanordnung
JP2009031187A (ja) * 2007-07-30 2009-02-12 Fuji Electric Systems Co Ltd 絶縁抵抗測定方法および装置
CN201130227Y (zh) * 2007-11-30 2008-10-08 上海市电力公司超高压输变电公司 一种便携式直流接地查找仪
CN101738560A (zh) * 2008-11-14 2010-06-16 南车株洲电力机车有限公司 一种基于不平衡电桥法的机车控制回路接地检测电路
CN201886084U (zh) * 2010-12-03 2011-06-29 北京人民电器厂有限公司 可克服继电保护误动的直流绝缘监测系统
CN201886116U (zh) * 2010-12-03 2011-06-29 北京人民电器厂有限公司 可减小母线电压波动的直流绝缘监测系统
CN201892716U (zh) * 2010-12-10 2011-07-06 广州东芝白云菱机电力电子有限公司 直流电源柜母线绝缘检测装置

Non-Patent Citations (2)

* Cited by examiner, † Cited by third party
Title
冯兴海等: "直流系统几种绝缘检测方法介绍", 《电源技术应用》, vol. 10, no. 6, 30 June 2007 (2007-06-30), pages 63 - 69 *
鲍谚等: "新型直流系统绝缘在线监测方法", 《高电压技术》, vol. 37, no. 2, 28 February 2011 (2011-02-28), pages 333 - 337 *

Cited By (6)

* Cited by examiner, † Cited by third party
Publication number Priority date Publication date Assignee Title
CN103645383A (zh) * 2013-12-24 2014-03-19 浙江昱能光伏科技集成有限公司 逆变器的对地绝缘电阻的检测电路
CN103645383B (zh) * 2013-12-24 2016-05-04 浙江昱能科技有限公司 逆变器的对地绝缘电阻的检测电路
US12142926B2 (en) 2018-05-10 2024-11-12 Solaredge Technologies Ltd. Systems and methods to increase the reliability and the service life time of photovoltaic (PV) modules
US12184225B2 (en) 2018-05-10 2024-12-31 Solaredge Technologies Ltd. Systems and methods to increase the reliability and the service life time of photovoltaic (PV) module
EP4395164A3 (en) * 2019-11-13 2024-10-16 Solaredge Technologies Ltd. Systems and methods to increase the reliability and the service life time of photovoltaic (pv) modules
CN111812406A (zh) * 2020-07-21 2020-10-23 上海正泰电源系统有限公司 一种多路不共极输入电路的绝缘阻抗检测电路及方法

Similar Documents

Publication Publication Date Title
CN106997008B (zh) 一种绝缘检测装置及逆变器
CN103576043A (zh) 漏电检测装置
CN102967765A (zh) 直流电源对地绝缘检测电路及其检测方法及逆变器
CN107703414A (zh) 检测电路及检测方法
CN105425155A (zh) 一种高压电池组总电压和绝缘电阻检测电路及检测方法
CN105449639B (zh) 基于永磁同步电机驱动器的电压保护控制方法及装置
CN106501639A (zh) 三相四线it系统电能质量监测及绝缘故障选线定位方法
CN107683418A (zh) 泄漏电流检测装置
CN203660493U (zh) 过流保护装置及过流保护控制设备
CN106571737A (zh) 一种开关电源的浪涌电流消除电路和开关电源
CN204536971U (zh) 直流母线对地电压均衡电路及直流系统绝缘监测装置
CN202870174U (zh) 一种低能耗的直流母线绝缘电阻检测电路
CN103746344A (zh) 一种带漏电保护功能的正弦波逆变器
CN109959824A (zh) 一种电缆电阻在线测试电路
CN105527498A (zh) 电动汽车及其高压部件对地绝缘电阻的检测方法及装置
CN205450098U (zh) 一种电流互感器模块
CN103926450A (zh) 母排电压检测方法和电路
CN202872326U (zh) 一种汽车启动电机过流保护模块
CN102937669B (zh) 一种汽车电动滑门防夹条检测电路
CN207832977U (zh) 一种bms多功能集成高压监测系统
RU2609277C1 (ru) Способ контроля сопротивления изоляции разветвленных сетей постоянного тока
CN205430188U (zh) 带延时功能的过欠压保护开关电路
CN103715662A (zh) 光伏储能逆控一体机的短路及过载保护电路
CN204374286U (zh) 一种电源输入过欠压检测电路及其启动回路
CN203707767U (zh) 电流传感器的接口保护电路、控制电路和电器

Legal Events

Date Code Title Description
C06 Publication
PB01 Publication
C10 Entry into substantive examination
SE01 Entry into force of request for substantive examination
C53 Correction of patent of invention or patent application
CB02 Change of applicant information

Address after: 230088 Anhui city of Hefei province high tech Zone Xiyou Road No. 1699

Applicant after: Sun Grow Power Co., Ltd.

Address before: High tech Zone of Hefei city of Anhui Province in 230088 Lake Road No. 2

Applicant before: Sun Grow Power Co., Ltd.

C02 Deemed withdrawal of patent application after publication (patent law 2001)
WD01 Invention patent application deemed withdrawn after publication

Application publication date: 20130313