CN102433596A - Gathering unit and method for Taylor cone shower nozzle electrostatic spinning-oriented nanofiber - Google Patents

Gathering unit and method for Taylor cone shower nozzle electrostatic spinning-oriented nanofiber Download PDF

Info

Publication number
CN102433596A
CN102433596A CN2011104478447A CN201110447844A CN102433596A CN 102433596 A CN102433596 A CN 102433596A CN 2011104478447 A CN2011104478447 A CN 2011104478447A CN 201110447844 A CN201110447844 A CN 201110447844A CN 102433596 A CN102433596 A CN 102433596A
Authority
CN
China
Prior art keywords
metal ring
taylor cone
cone nozzle
inner metal
outer metal
Prior art date
Legal status (The legal status is an assumption and is not a legal conclusion. Google has not performed a legal analysis and makes no representation as to the accuracy of the status listed.)
Granted
Application number
CN2011104478447A
Other languages
Chinese (zh)
Other versions
CN102433596B (en
Inventor
覃小红
吴韶华
李敏喧
Current Assignee (The listed assignees may be inaccurate. Google has not performed a legal analysis and makes no representation or warranty as to the accuracy of the list.)
Donghua University
Original Assignee
Donghua University
Priority date (The priority date is an assumption and is not a legal conclusion. Google has not performed a legal analysis and makes no representation as to the accuracy of the date listed.)
Filing date
Publication date
Application filed by Donghua University filed Critical Donghua University
Priority to CN201110447844.7A priority Critical patent/CN102433596B/en
Publication of CN102433596A publication Critical patent/CN102433596A/en
Application granted granted Critical
Publication of CN102433596B publication Critical patent/CN102433596B/en
Expired - Fee Related legal-status Critical Current
Anticipated expiration legal-status Critical

Links

Images

Landscapes

  • Nonwoven Fabrics (AREA)
  • Spinning Methods And Devices For Manufacturing Artificial Fibers (AREA)

Abstract

本发明涉及一种泰勒锥喷头静电纺丝取向纳米纤维的收集装置及方法,装置包括绝缘材料板、外侧金属圆环、内侧金属圆环、交流电压输出装置、绝缘薄膜基体、泰勒锥喷头,所述的绝缘材料板下表面固定中轴线相互重合的外侧金属圆环和内侧金属圆环;泰勒锥喷头位于外侧金属圆环和内侧金属圆环正下方。方法如下:向泰勒锥喷头中注入纺丝溶液,将接线柱与高压正电极相连;将外侧金属圆环与交流电压输出装置相连,将内侧金属圆环与接地线相连,将绝缘薄膜基体置于外侧金属圆环和内侧金属圆环下方;打开高压静电发生装置和交流电压输出装置。本发明相比现有技术,制得的纳米纤维取向度和产量都比较高,并可实现静电纺取向纳米纤维的连续生产。

Figure 201110447844

The invention relates to a collection device and method for electrospinning oriented nanofibers of a Taylor cone nozzle. The device includes an insulating material plate, an outer metal ring, an inner metal ring, an AC voltage output device, an insulating film substrate, and a Taylor cone nozzle. The outer metal ring and the inner metal ring whose central axes coincide with each other are fixed on the lower surface of the insulating material plate; the Taylor cone nozzle is located directly below the outer metal ring and the inner metal ring. The method is as follows: inject spinning solution into the Taylor cone nozzle, connect the terminal to the high-voltage positive electrode; connect the outer metal ring to the AC voltage output device, connect the inner metal ring to the ground wire, and place the insulating film substrate on Below the outer metal ring and the inner metal ring; turn on the high-voltage electrostatic generating device and the AC voltage output device. Compared with the prior art, the invention has higher orientation degree and output of the prepared nanofibers, and can realize continuous production of electrospinning oriented nanofibers.

Figure 201110447844

Description

A kind of gathering-device and method of taylor cone nozzle electrospinning oriented nanofibers
Technical field
The invention belongs to the electrostatic spinning technique field, particularly relate to a kind of gathering-device and method of taylor cone nozzle electrospinning oriented nanofibers.
Background technology
Electrostatic spinning is a kind of straightforward procedure of at present popular preparation nanofiber, with it possess that equipment is simple, raw material sources extensively, technical process do not destroy characteristics such as material body, received more and more researchers' concern.Electrostatic spinning nano fiber relies on characteristics such as its product fineness is thin, porosity is high, surface area is big, is widely used in fields such as filtering material, sensor, organizational project, medicament slow release.
Electrostatic spinning is that charged drop forms taylor cone under the effect of electric field force with on polymer solution or the melt band several thousand and even the high-pressure electrostatic of volts up to ten thousand, and when electric field force was enough big, electric field force can be bored point at taylor cone and overcome solution surface tension and form and spray thread.The refinement that under effects such as electric field force, viscosity resistance, surface tension, is stretched of charged polymer jet, simultaneously charged jet in electric field owing to existing surface charge to bend.Thread is solvent evaporation or curing in course of injection, finally drops on the receiving system, forms the nanofiber mats of similar nonwoven fabric.
Up to the present, most of electrostatic spinning nano fibers are to collect with the form of nonwoven fabric, and the arrangement of nanofiber is disorderly and unsystematic, thereby have limited its range of application.Yet we know according to traditional fiber and textile industry knowledge, continuous single nanofiber and vertically the bundles of nanofibers of orientation will have more widely and use.But the bundles of nanofibers or the single nanofiber that utilize electro-spinning to get orientations all are very difficult.Because spin in the process at static, the motion of polymer jet is very complicated, three-dimensional " whip is moving ", and the motion state of non-rectilinear, therefore domestic and international many researchers make the method for oriented nanofibers in effort research.Some scholar is based on the needle-based shower nozzle, and the round turntable or the framework that adopt the metal roller of rotation at a high speed or have sharp edges be as gathering-device, though the degree of orientation of the nanofiber of collecting increases, output is very low.
Summary of the invention
Technical problem to be solved by this invention provides a kind of gathering-device and method of taylor cone nozzle electrospinning oriented nanofibers, and the degree of orientation that changes oriented nanofibers in the present electrostatic spinning process is not high, and the present situation that yields poorly.
The technical solution adopted for the present invention to solve the technical problems is: the gathering-device that a kind of taylor cone nozzle electrospinning oriented nanofibers is provided; Comprise dielectric panel, outside metal ring, inboard metal ring, alternating voltage output device, insulation film matrix, taylor cone shower nozzle, described dielectric panel lower surface is fixed with outside metal ring and inboard metal ring; The axis of described outside metal ring and inboard metal ring overlaps, and is positioned at same plane; Described outside metal ring links to each other with the alternating voltage output device, and described inboard metal ring links to each other with earth connection; Described insulation film matrix places under outside metal ring and the inboard metal ring, and covers under described outside metal ring and the inboard metal ring; Described taylor cone shower nozzle is the open type disk, and its axis overlaps with the axis of outside metal ring and inboard metal ring, and is positioned under outside metal ring and the inboard metal ring; Described taylor cone shower nozzle is provided with binding post, and described binding post links to each other with the high pressure positive electrode of external high-voltage electrostatic generator.
Described inboard metal ring radius is 0.1~10cm, the big 0.5~2cm of the inboard metal ring radius of described outside metal ring radius ratio.
Described insulation film matrix is polyester (PET) film-shaped matrix, and thickness is 50~1000 μ m.
Described taylor cone shower nozzle adopts copper material to process.
Vertical range between described outside metal ring and the taylor cone shower nozzle is 20~50cm.
A kind of collection method of taylor cone nozzle electrospinning oriented nanofibers comprises the following steps:
(1) in the taylor cone shower nozzle, injects spinning solution through external automatic infusion device, the binding post on the taylor cone shower nozzle is linked to each other with the high pressure positive electrode of external high-voltage electrostatic generator;
(2) outside metal ring is linked to each other with the alternating voltage output device; Inboard metal ring is linked to each other with earth connection; And the insulation film matrix placed under the outside metal ring and the inboard metal ring, and cover under described outside metal ring and the inboard metal ring;
(3) open high-voltage electrostatic generator and alternating voltage output device;
(4) spinning solution in the taylor cone shower nozzle forms taylor cone under the effect of electric field force, upwards extracts jet out, solvent evaporates; Utilize the AC field that produces between outside metal ring and the inboard metal ring simultaneously, make the nanofiber of generation produce orientation, and be collected on the insulation film matrix in the circular zone between outside metal ring and inboard metal ring; Collected oriented nanofibers felt appears circular, and its external diameter equals the radius of outside metal ring, and its internal diameter equals the radius of inboard metal ring.
Described spinning solution is a poly-vinyl alcohol solution, and concentration is 8%~12%.
The voltage value of described high-voltage electrostatic generator is set to 45kV; The field intensity of described alternating voltage output device (8) is set to 0.33kV/mm, and frequency is set to 500Hz.
Beneficial effect
The present invention compares prior art, and the nanofiber degree of orientation that makes and output is all than higher, and can realize that static spins the continuous production of oriented nanofibers.In addition, apparatus of the present invention are rational in infrastructure and succinct, and manufacturing cost is low, and method is simple to operation, and is practical, has broad application prospects.
Description of drawings
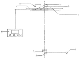
Fig. 1 is a kind of gathering-device structural representation of taylor cone nozzle electrospinning oriented nanofibers;
Fig. 2 is a kind of gathering-device vertical view of taylor cone nozzle electrospinning oriented nanofibers;
Fig. 3 is the three-dimensional simple and easy sketch map of a kind of gathering-device of taylor cone nozzle electrospinning oriented nanofibers;
Fig. 4 is the indicative of local optical microphotograph that utilizes the nanofiber mats that device and method of the present invention collects;
1. taylor cone shower nozzle 2. binding posts 3. insulation film matrixes 4. outside metal rings 5. inboard metal rings
6. dielectric panel 7. high pressure positive electrodes 8. alternating voltage output devices 9. earth connections
The specific embodiment
Below in conjunction with specific embodiment, further set forth the present invention.Should be understood that these embodiment only to be used to the present invention is described and be not used in the restriction scope of the present invention.Should be understood that in addition those skilled in the art can do various changes or modification to the present invention after the content of having read the present invention's instruction, these equivalent form of values fall within the application's appended claims institute restricted portion equally.
Like Fig. 1, Fig. 2, shown in Figure 3; The gathering-device of a kind of taylor cone nozzle electrospinning of the present invention oriented nanofibers; Comprise dielectric panel 6, outside metal ring 4, inboard metal ring 5, alternating voltage output device 8, insulation film matrix 3, taylor cone shower nozzle 1, described dielectric panel 6 lower surfaces are fixed with outside metal ring 4 and inboard metal ring 5; The axis of described outside metal ring 4 and inboard metal ring 5 overlaps, and is positioned at same plane; Described outside metal ring 4 links to each other with alternating voltage output device 8, and described inboard metal ring 5 links to each other with earth connection 9; Described insulation film matrix 3 places under outside metal ring 4 and the inboard metal ring 5, and covers described outside metal ring 4 and inboard metal ring 5 times; Described taylor cone shower nozzle 1 is the open type disk, and its axis overlaps with the axis of outside metal ring 4 and inboard metal ring 5, and is positioned under outside metal ring 4 and the inboard metal ring 5; Described taylor cone shower nozzle 1 is provided with binding post 2, and described binding post 2 links to each other with the high pressure positive electrode 7 of external high-voltage electrostatic generator.
Described inboard metal ring 5 radiuses are 0.1~10cm, the big 0.5~2cm of inboard metal ring 5 radiuses of described outside metal ring 4 radius ratios.
Described insulation film matrix 3 is polyester (PET) film-shaped matrix, and thickness is 50~1000 μ m.
Described taylor cone shower nozzle 1 adopts copper material to process.
Vertical range between described outside metal ring 4 and the taylor cone shower nozzle 1 is 20~50cm.
A kind of collection method of taylor cone nozzle electrospinning oriented nanofibers comprises the following steps:
(1) in taylor cone shower nozzle 1, injects spinning solution through external automatic infusion device, the binding post on the taylor cone shower nozzle 12 is linked to each other with the high pressure positive electrode 7 of external high-voltage electrostatic generator;
(2) outside metal ring 4 is linked to each other with alternating voltage output device 8; Inboard metal ring 5 is linked to each other with earth connection 9; And insulation film matrix 3 placed under outside metal ring 4 and the inboard metal ring 5, and cover described outside metal ring 4 and inboard metal ring 5 times;
(3) open high-voltage electrostatic generator and alternating voltage output device 8;
(4) spinning solution in the taylor cone shower nozzle 1 forms taylor cone under the effect of electric field force, upwards extracts jet out, solvent evaporates; Utilize the AC field that produces between outside metal ring 4 and the inboard metal ring 5 simultaneously, make the nanofiber of generation produce orientation, and be collected on the insulation film matrix 3 in the circular zone between outside metal ring 4 and inboard metal ring 5; Collected oriented nanofibers felt appears circular, and its external diameter equals the radius of outside metal ring 4, and its internal diameter equals the radius of inboard metal ring 5.
Described spinning solution is a poly-vinyl alcohol solution, and concentration is 8%~12%.
The voltage value of described high-voltage electrostatic generator is set to 45kV; The field intensity of described alternating voltage output device 8 is set to 0.33kV/mm, and frequency is set to 500Hz.
The used taylor cone shower nozzle 1 of the present invention is the open type disk, has avoided the generation of needle head structure device clogging, need not frequent change and cleans shower nozzle, has improved production efficiency greatly, and has used the back to clean easily.Taylor cone shower nozzle 1 adopts copper material to process, because conducting electricity very well of copper reduced energy loss; On the other hand, can know according to the ABC of electric field that the inwall tip edges electric-field intensity of taylor cone shower nozzle 1 is maximum, the surface tension that overcomes spinning solution more easily forms jet, has increased the output of oriented nanofibers.
Further specify the present invention with the instance that adopts polyvinyl alcohol (PVA) solution to carry out spinning below.Is that 10% polyvinyl alcohol (PVA) solution injects taylor cone shower nozzle 1 through external automatic infusion device with concentration, and the binding post on the taylor cone shower nozzle 12 is linked to each other with the high pressure positive electrode 7 of external high-voltage electrostatic generator; The vertical range that is provided with between outside metal ring 4 and the taylor cone shower nozzle 1 is 25cm; Outside metal ring 4 is linked to each other with alternating voltage output device 8; Inboard metal ring 5 is linked to each other with earth connection 9; Selecting thickness for use is that polyester (PET) film-shaped matrix of 100 μ m is as insulation film matrix 3; And be placed on metal ring 4 belows, the outside, and cover the circular zone between outside metal ring 4 and the inboard metal ring 5; Open high-voltage electrostatic generator, it is 45kV that voltage value is set; Open alternating voltage output device 8, it is 0.33kV/mm that field intensity is set, and frequency is 500Hz; As shown in Figure 4, the diameter of the oriented nanofibers of preparing is about 460nm (average diameter is about 460nm for the indicative of local optical microphotograph of nanofiber mats, 1000 times of multiplication factors).

Claims (8)

1.一种泰勒锥喷头静电纺丝取向纳米纤维的收集装置,包括绝缘材料板(6)、外侧金属圆环(4)、内侧金属圆环(5)、交流电压输出装置(8)、绝缘薄膜基体(3)、泰勒锥喷头(1),其特征在于:所述的绝缘材料板(6)下表面固定有外侧金属圆环(4)和内侧金属圆环(5);所述的外侧金属圆环(4)和内侧金属圆环(5)的中轴线重合,并位于同一平面内;所述的外侧金属圆环(4)与交流电压输出装置(8)相连,所述的内侧金属圆环(5)与接地线(9)相连;所述的绝缘薄膜基体(3)置于外侧金属圆环(4)和内侧金属圆环(5)正下方,并覆盖在所述的外侧金属圆环(4)和内侧金属圆环(5)下;所述的泰勒锥喷头(1)为敞开式圆盘,其中轴线与外侧金属圆环(4)和内侧金属圆环(5)的中轴线重合,且位于外侧金属圆环(4)和内侧金属圆环(5)正下方;所述的泰勒锥喷头(1)上设有接线柱(2),所述的接线柱(2)与外接的高压静电发生装置的高压正电极(7)相连。1. A collection device for electrospinning oriented nanofibers of a Taylor cone nozzle, comprising an insulating material plate (6), an outer metal ring (4), an inner metal ring (5), an AC voltage output device (8), an insulating The film base (3), Taylor cone nozzle (1), are characterized in that: the lower surface of the insulating material plate (6) is fixed with an outer metal ring (4) and an inner metal ring (5); The central axes of the metal ring (4) and the inner metal ring (5) coincide and are located in the same plane; the outer metal ring (4) is connected to the AC voltage output device (8), and the inner metal ring (5) The ring (5) is connected to the ground wire (9); the insulating film substrate (3) is placed directly under the outer metal ring (4) and the inner metal ring (5), and covered on the outer metal ring (5). Under the ring (4) and the inner metal ring (5); the Taylor cone nozzle (1) is an open disc, and its axis is in the middle of the outer metal ring (4) and the inner metal ring (5). The axes coincide, and are located directly below the outer metal ring (4) and the inner metal ring (5); the Taylor cone nozzle (1) is provided with a terminal post (2), and the terminal post (2) is connected to the The high-voltage positive electrode (7) of the external high-voltage electrostatic generating device is connected. 2.如权利要求1所述的一种泰勒锥喷头静电纺丝取向纳米纤维的收集装置,其特征在于:所述的内侧金属圆环(5)半径为0.1~10cm,所述的外侧金属圆环(4)半径比内侧金属圆环(5)半径大0.5~2cm。2. A collection device for electrospinning oriented nanofibers of a Taylor cone nozzle as claimed in claim 1, characterized in that: the radius of the inner metal ring (5) is 0.1-10 cm, and the radius of the outer metal ring is 0.1-10 cm. The radius of the ring (4) is 0.5-2cm larger than the radius of the inner metal ring (5). 3.如权利要求1所述的一种泰勒锥喷头静电纺丝取向纳米纤维的收集装置,其特征在于:所述的绝缘薄膜基体(3)为聚酯(PET)膜状基体,厚度为50~1000μm。3. the collection device of a kind of Taylor cone nozzle electrospinning orientation nanofiber as claimed in claim 1, it is characterized in that: described insulating film matrix (3) is polyester (PET) membranous matrix, and thickness is 50 ~1000μm. 4.如权利要求1所述的一种泰勒锥喷头静电纺丝取向纳米纤维的收集装置,其特征在于:所述的泰勒锥喷头(1)采用铜质材料制成。4. A collection device for electrospinning oriented nanofibers with Taylor cone nozzles as claimed in claim 1, characterized in that: said Taylor cone nozzles (1) are made of copper materials. 5.如权利要求1所述的一种泰勒锥喷头静电纺丝取向纳米纤维的收集装置,其特征在于:所述的外侧金属圆环(4)与泰勒锥喷头(1)之间的垂直距离为20~50cm。5. the collecting device of a kind of Taylor cone nozzle electrospinning orientation nanofiber as claimed in claim 1, is characterized in that: the vertical distance between described outer metal ring (4) and Taylor cone nozzle (1) It is 20-50cm. 6.一种泰勒锥喷头静电纺丝取向纳米纤维的收集方法,使用如权利要求1所述的一种泰勒锥喷头静电纺丝取向纳米纤维的收集装置,其特征在于,包括下列步骤:6. a collection method of Taylor cone nozzle electrospinning orientation nanofibers, use the collecting device of a kind of Taylor cone nozzle electrospinning orientation nanofibers as claimed in claim 1, it is characterized in that, comprises the following steps: (1)通过外接的自动输液装置向泰勒锥喷头(1)中注入纺丝溶液,将泰勒锥喷头(1)上的接线柱(2)与外接的高压静电发生装置的高压正电极(7)相连;(1) Inject the spinning solution into the Taylor cone nozzle (1) through an external automatic infusion device, and connect the terminal post (2) on the Taylor cone nozzle (1) with the high-voltage positive electrode (7) of the external high-voltage electrostatic generating device connected; (2)将外侧金属圆环(4)与交流电压输出装置(8)相连,将内侧金属圆环(5)与接地线(9)相连,并将绝缘薄膜基体(3)置于外侧金属圆环(4)和内侧金属圆环(5)正下方,并覆盖在所述的外侧金属圆环(4)和内侧金属圆环(5)下;(2) Connect the outer metal ring (4) to the AC voltage output device (8), connect the inner metal ring (5) to the ground wire (9), and place the insulating film substrate (3) on the outer metal ring The ring (4) and the inner metal ring (5) are directly below, and covered under the outer metal ring (4) and the inner metal ring (5); (3)打开高压静电发生装置和交流电压输出装置(8);(3) Open the high-voltage electrostatic generating device and the AC voltage output device (8); (4)泰勒锥喷头(1)中的纺丝溶液在电场力的作用下形成泰勒锥,向上抽出射流,溶剂挥发;同时利用外侧金属圆环(4)和内侧金属圆环(5)之间产生的交流电场,使生成的纳米纤维产生取向,并且收集在绝缘薄膜基体(3)上位于外侧金属圆环(4)和内侧金属圆环(5)之间的圆环状区域内;所收集到的取向纳米纤维毡呈现圆环状,其外径等于外侧金属圆环(4)的半径,其内径等于内侧金属圆环(5)的半径。(4) The spinning solution in the Taylor cone nozzle (1) forms a Taylor cone under the action of the electric field force, and the jet is drawn upwards, and the solvent is volatilized; at the same time, the space between the outer metal ring (4) and the inner metal ring (5) is used to The generated alternating electric field makes the generated nanofibers orientated, and is collected on the insulating film substrate (3) in the annular region between the outer metal ring (4) and the inner metal ring (5); the collected The obtained oriented nanofiber felt is in the shape of a ring, its outer diameter is equal to the radius of the outer metal ring (4), and its inner diameter is equal to the radius of the inner metal ring (5). 7.如权利要求6所述的一种泰勒锥喷头静电纺丝取向纳米纤维的收集方法,其特征在于:所述的纺丝溶液为聚乙烯醇溶液,浓度为8%~12%。7 . The method for collecting oriented nanofibers by electrospinning with a Taylor cone nozzle as claimed in claim 6 , wherein the spinning solution is a polyvinyl alcohol solution with a concentration of 8% to 12%. 8 . 8.如权利要求6所述的一种泰勒锥喷头静电纺丝取向纳米纤维的收集方法,其特征在于:所述的高压静电发生装置的电压值设置为45kV;所述的交流电压输出装置(8)的场强设置为0.33kV/mm,频率设置为500Hz。8. the collection method of a kind of Taylor cone nozzle electrospinning orientation nanofiber as claimed in claim 6, it is characterized in that: the voltage value of described high-voltage electrostatic generating device is set to 45kV; Described AC voltage output device ( 8) The field strength is set to 0.33kV/mm, and the frequency is set to 500Hz.
CN201110447844.7A 2011-12-28 2011-12-28 Gathering unit and method for Taylor cone shower nozzle electrostatic spinning-oriented nanofiber Expired - Fee Related CN102433596B (en)

Priority Applications (1)

Application Number Priority Date Filing Date Title
CN201110447844.7A CN102433596B (en) 2011-12-28 2011-12-28 Gathering unit and method for Taylor cone shower nozzle electrostatic spinning-oriented nanofiber

Applications Claiming Priority (1)

Application Number Priority Date Filing Date Title
CN201110447844.7A CN102433596B (en) 2011-12-28 2011-12-28 Gathering unit and method for Taylor cone shower nozzle electrostatic spinning-oriented nanofiber

Publications (2)

Publication Number Publication Date
CN102433596A true CN102433596A (en) 2012-05-02
CN102433596B CN102433596B (en) 2014-07-02

Family

ID=45981938

Family Applications (1)

Application Number Title Priority Date Filing Date
CN201110447844.7A Expired - Fee Related CN102433596B (en) 2011-12-28 2011-12-28 Gathering unit and method for Taylor cone shower nozzle electrostatic spinning-oriented nanofiber

Country Status (1)

Country Link
CN (1) CN102433596B (en)

Cited By (7)

* Cited by examiner, † Cited by third party
Publication number Priority date Publication date Assignee Title
CN103060931A (en) * 2012-12-25 2013-04-24 浙江大东南集团有限公司 Sprayer-free large-area continuous nanofiber electrostatic spinning device
CN103103642A (en) * 2013-02-22 2013-05-15 东华大学 Device and method for orientation electrostatic spinning nanometer fiber vortex spun yarn
CN104611772A (en) * 2015-01-15 2015-05-13 东华大学 Electrostatic spinning device for preparing coaxial nanofiber in batches
CN108350618A (en) * 2015-06-05 2018-07-31 利伯西科技大学 The linear fibre formation of the polymer nanofiber coating of the linear formation of support of core and the method and apparatus for manufacturing it are constituted with encapsulating
CN112946050A (en) * 2021-03-16 2021-06-11 扬州大学 Anti-static multi-morphology experimental deposition device and method for electrostatic spinning experiment
CN112981556A (en) * 2021-02-08 2021-06-18 华南理工大学 Electrostatic spinning fiber collecting device and method for preparing nanofiber membrane with radial orientation structure
CN113710835A (en) * 2018-12-14 2021-11-26 邵思恒 Electrospinning apparatus and method for forming oriented fibers

Citations (3)

* Cited by examiner, † Cited by third party
Publication number Priority date Publication date Assignee Title
CN101857976A (en) * 2010-05-19 2010-10-13 青岛大学 A device for preparing nanofibers with ordered arrangement and cross structure
WO2011095141A1 (en) * 2010-02-05 2011-08-11 Cpn Spol. S.R.O. Apparatus for production of two-dimensional or three-dimensional fibrous materials of microfibres and nanofibres
CN202519373U (en) * 2011-12-28 2012-11-07 东华大学 Collecting device of electrostatic spinning oriented nanofiber of Taylor cone nozzle

Patent Citations (3)

* Cited by examiner, † Cited by third party
Publication number Priority date Publication date Assignee Title
WO2011095141A1 (en) * 2010-02-05 2011-08-11 Cpn Spol. S.R.O. Apparatus for production of two-dimensional or three-dimensional fibrous materials of microfibres and nanofibres
CN101857976A (en) * 2010-05-19 2010-10-13 青岛大学 A device for preparing nanofibers with ordered arrangement and cross structure
CN202519373U (en) * 2011-12-28 2012-11-07 东华大学 Collecting device of electrostatic spinning oriented nanofiber of Taylor cone nozzle

Non-Patent Citations (1)

* Cited by examiner, † Cited by third party
Title
GEUN HYUNG KIM: "Journal of Polymer Science: Part B: Polymer Physics", 《ELECTROSPINNING PROCESS USING FIELD-CONTROLLABLE ELECTRODES》, vol. 44, no. 10, 7 April 2006 (2006-04-07), pages 1426 - 1433 *

Cited By (11)

* Cited by examiner, † Cited by third party
Publication number Priority date Publication date Assignee Title
CN103060931A (en) * 2012-12-25 2013-04-24 浙江大东南集团有限公司 Sprayer-free large-area continuous nanofiber electrostatic spinning device
CN103103642A (en) * 2013-02-22 2013-05-15 东华大学 Device and method for orientation electrostatic spinning nanometer fiber vortex spun yarn
CN104611772A (en) * 2015-01-15 2015-05-13 东华大学 Electrostatic spinning device for preparing coaxial nanofiber in batches
CN104611772B (en) * 2015-01-15 2017-01-25 东华大学 An electrospinning device for batch preparation of coaxial nanofibers
CN108350618A (en) * 2015-06-05 2018-07-31 利伯西科技大学 The linear fibre formation of the polymer nanofiber coating of the linear formation of support of core and the method and apparatus for manufacturing it are constituted with encapsulating
CN108350618B (en) * 2015-06-05 2022-02-01 利伯西科技大学 Linear fiber formation and method and apparatus for making same
CN113710835A (en) * 2018-12-14 2021-11-26 邵思恒 Electrospinning apparatus and method for forming oriented fibers
CN113710835B (en) * 2018-12-14 2023-09-22 邵思恒 Electrospinning apparatus and methods for forming oriented fibers
CN112981556A (en) * 2021-02-08 2021-06-18 华南理工大学 Electrostatic spinning fiber collecting device and method for preparing nanofiber membrane with radial orientation structure
CN112981556B (en) * 2021-02-08 2022-05-17 华南理工大学 Electrospinning fiber collection device and method for preparing nanofiber membrane with radially oriented structure
CN112946050A (en) * 2021-03-16 2021-06-11 扬州大学 Anti-static multi-morphology experimental deposition device and method for electrostatic spinning experiment

Also Published As

Publication number Publication date
CN102433596B (en) 2014-07-02

Similar Documents

Publication Publication Date Title
CN102433596B (en) Gathering unit and method for Taylor cone shower nozzle electrostatic spinning-oriented nanofiber
CN101363137A (en) An electrospinning device for preparing aligned nanofibers
CN102260930B (en) Device for collecting orientation nano fibre and method
CN102206878B (en) Device for electrospinning three-dimensional controlled structure of nanofibers
CN101463532B (en) A kind of preparation method of patterned nanofiber
CN103088443B (en) Umbrella-shaped electrostatic spinning sprayer and electrostatic spinning method
CN103484953B (en) Disc-type needle-free electrostatic spinning device
CN103088478A (en) Continuous preparation device and method for orientated electrostatic spinning nanofiber yarn
CN101857976A (en) A device for preparing nanofibers with ordered arrangement and cross structure
CN102817089A (en) Electrostatic spinning device with spinning nozzle capable of doing linear reciprocating motion
CN107366029B (en) A kind of mass prepares the electrostatic spinning apparatus of nanofiber
CN201809485U (en) Electric fan blade type electrostatic spinning nozzle
CN104611772B (en) An electrospinning device for batch preparation of coaxial nanofibers
CN105442064A (en) Bubble electrostatic spinning device for preparing three-dimensional fiber support
CN101818381A (en) Novel magnetic stirring electrostatic spinning spray head and using method thereof
CN106757423B (en) Vibrating multi-tip electrospinning device
CN104695066A (en) Rotary ring type electrospinning nanofiber yarn preparation device and preparation method thereof
CN102181946A (en) Multiple-nozzle electrostatic spinning device with conical auxiliary electrodes
CN101845673A (en) Electric fan blade type electrostatic spinning nozzle and using method thereof
CN202519373U (en) Collecting device of electrostatic spinning oriented nanofiber of Taylor cone nozzle
CN202273000U (en) Device for collecting oriented nano-fibers through parallel metal plates
CN202226974U (en) Device for collecting orientated nanometre fibres
CN103173874A (en) High-orientation nanofiber collecting device and method
CN102108603A (en) Electrostatic spinning device for efficiently preparing nano-fiber fabrics
CN203112981U (en) Continuous preparation device of electrostatic orientation spinning nano fiber yarns

Legal Events

Date Code Title Description
C06 Publication
PB01 Publication
C10 Entry into substantive examination
SE01 Entry into force of request for substantive examination
C14 Grant of patent or utility model
GR01 Patent grant
CF01 Termination of patent right due to non-payment of annual fee

Granted publication date: 20140702

CF01 Termination of patent right due to non-payment of annual fee