CN102006204B - Distributed resolution system for monitoring data stream in real time - Google Patents

Distributed resolution system for monitoring data stream in real time Download PDF

Info

Publication number
CN102006204B
CN102006204B CN 201010580776 CN201010580776A CN102006204B CN 102006204 B CN102006204 B CN 102006204B CN 201010580776 CN201010580776 CN 201010580776 CN 201010580776 A CN201010580776 A CN 201010580776A CN 102006204 B CN102006204 B CN 102006204B
Authority
CN
China
Prior art keywords
protocol
module
analysis
configuration module
data
Prior art date
Legal status (The legal status is an assumption and is not a legal conclusion. Google has not performed a legal analysis and makes no representation as to the accuracy of the status listed.)
Active
Application number
CN 201010580776
Other languages
Chinese (zh)
Other versions
CN102006204A (en
Inventor
甘勇
喻越
张晓斌
刘双广
Current Assignee (The listed assignees may be inaccurate. Google has not performed a legal analysis and makes no representation or warranty as to the accuracy of the list.)
Gosuncn Technology Group Co Ltd
Original Assignee
Gosuncn Technology Group Co Ltd
Priority date (The priority date is an assumption and is not a legal conclusion. Google has not performed a legal analysis and makes no representation as to the accuracy of the date listed.)
Filing date
Publication date
Application filed by Gosuncn Technology Group Co Ltd filed Critical Gosuncn Technology Group Co Ltd
Priority to CN 201010580776 priority Critical patent/CN102006204B/en
Publication of CN102006204A publication Critical patent/CN102006204A/en
Application granted granted Critical
Publication of CN102006204B publication Critical patent/CN102006204B/en
Active legal-status Critical Current
Anticipated expiration legal-status Critical

Links

Images

Landscapes

  • Telephonic Communication Services (AREA)
  • Selective Calling Equipment (AREA)

Abstract

The invention provides a distributed resolution system and a distributed resolution method for monitoring data stream in real time. The system comprises an on-site monitoring unit and a monitoring center connected mutually, wherein the on-site monitoring unit comprises a first protocol resolution configuration module, an error code data analysis module and a data acquisition module connected in turn; the data acquisition module is connected with a plurality of pieces of intelligent equipment; the monitoring center comprises a second protocol resolution configuration module; and the connection between the on-site monitoring unit and the monitoring center is realized through mutual connection between the first protocol resolution configuration module and the second protocol resolution configuration module. By performing hierarchical multilevel control on communication protocols of the intelligent equipment, various function expansions can be more flexibly performed. Through the distributed resolution method, the place of data decoding can be intelligently selected according to various configurations. The intelligent resolution method can completely adapt to all service expansions.

Description

A kind of distributed resolution system to real-time monitor data stream
Technical field
the invention belongs to smart machine is implemented to the technical field of monitoring in real time, particularly relate to a kind of system that the real-time monitor data stream of smart machine in the base station machine room of the communications industry is carried out to distributed parsing.
Background technology
at present, along with further developing of IT technology, the application of smart machine is more and more extensive, the kind of smart machine is also more and more, the system applies of smart machine being implemented to monitoring in real time is also just more and more general, more and more higher especially to the specification requirement of the aspects such as the flexibility of supervisory control system, compatibility, maintainability, ease for use.Particularly in the communications industry, applied increasing smart machine in base station/machine room, for strengthening the overall management of base station/calculator room equipment, common carrier has been included the management of base station/calculator room equipment in the centralized monitoring system of network management center, meanwhile between each common carrier, signal coverage rate and stability is appraised through comparison to index as an important competition.And base station number also increasing year by year, cause the quantity of the smart machine that centralized monitoring system need to manage to increase considerably.
be distributed in the smart machine of the base station/machine room of diverse geographic location, be linked into the centralized monitoring system of network management center by different internetwork connection modes, become a control point of centralized monitoring system.How centralized monitoring system is resolved diversified a large amount of control point original data stream, reaches all smart machines are unified to effective management, becomes one of core index of weighing the centralized monitoring system performance.Current, device data stream interpretive model mainly contains the modes such as device driver, hardware protocol resolver, the place of the equal Shortcomings of these device data interpretive models, be mainly reflected in and need to additionally dispose the hardware protocol resolver in each base station, simultaneously, maintenance upgrade to the base station smart machine has also brought a lot of inconvenience, has increased a large amount of maintenances and operation cost.
prior art is resolved main employing center analysis mode and bottom analysis mode to the communication protocol of smart machine.
the center analysis mode, also claim LSC(area monitoring center) center protocol analysis mode, the FSU(field terminal unit referred in monitoring site) equipment completes the transparent access that monitored device, monitoring function is realized to equipment (namely smart machine), thereby realizes the transparent transmission of Control on Communication between LSC-FSU, service data information.The smart machine of monitoring site is communicated to the parsing of agreement by the unification of LSC front-end processing main frame.Adopt LSC center protocol analysis mode; the opening of monitoring site FSU, autgmentability, flexibility are higher; smart machine for monitoring site expansion access; carry out the agreement upgrading without the FSU equipment to monitoring site; only need increase corresponding communication protocol expansion at LSC front-end processing main frame; Function Extension realize that cost is lower, be conducive to protect the construction investment of the existing supervisory control system of existing network.But exist LSC front-end processing main frame frequently to upload primary data to Surveillance center, easily cause the problem of network congestion.
the bottom analysis mode is monitoring site protocol analysis mode, the FSU equipment referred in monitoring site, monitored smart machine is communicated to parsing and the preliminary treatment of agreement, the analytic uniform such as Control on Communication, data message that various monitored devices, monitoring function is realized to equipment becomes the communication protocol of FSU producer.Adopt monitoring site protocol analysis mode, the opening of monitoring site FSU, autgmentability, flexibility deficiency, for the expansion of monitoring site monitored device, the Function Extension of FSU etc., need to carry out on-the-spot agreement upgrading to FSU, Function Extension realize that cost is higher.
Summary of the invention
first purpose of the present invention is to overcome the existing existing deficiency of analytic method, has proposed a kind of system that the real-time monitor data stream of smart machine is carried out to distributed parsing.
second purpose of the present invention is for providing a kind of method that the real-time monitor data stream of smart machine is carried out to distributed parsing.
in order to realize first goal of the invention, the technical scheme of employing is as follows:
a kind of distributed resolution system to real-time monitor data stream, comprise interconnective field terminal unit and Surveillance center, described field terminal unit comprises the first protocol analysis configuration module, error code data analysis module and the data acquisition module connected successively, described data acquisition module is connected with a plurality of smart machines, described Surveillance center includes second protocol and resolves configuration module, by the first protocol analysis configuration module and second protocol resolve configuration module interconnect realize being connected between field terminal unit and Surveillance center.
in technique scheme, described Surveillance center is connected with a plurality of field terminal units.
described Surveillance center also comprises interconnective data mining capability module and central processing module, and described central processing module is resolved configuration module with second protocol and is connected.Various complex data business logic processing after central processing module is responsible for agreement and is resolved fully.Such as the detecting situation of the detecting situation according to displacement transducer and infrared sensor, and the time order and function relation that occurs of these alarms detecting is combined to judge whether to exist and is stolen feelings alarm etc.The data mining capability module is responsible for a large amount of taking turn data of the various smart machines in bottom are carried out to comprehensive analysis processing, and the more data mining analysis of high added value is provided, and is higher level analysis managerial decision.Such as passing through the internal resistance to storage battery, discharging current, discharge time, the mass data such as discharge voltage are carried out burst, and the mining analysis such as cutting can comparative analysis go out the battery performance index of various producers, and can, to cell degradation, safeguard that decision-making etc. provides scientific basis.
described the first protocol analysis configuration module and/or second protocol are resolved configuration module and are provided with specific part or whole analysis conditions of the communication protocol of smart machines, comprise that resolving by the first protocol analysis configuration module or second protocol time, one parsing that configuration module resolved, resolves completes or be divided into repeatedly and resolve.
described the first protocol analysis configuration module and second protocol are resolved configuration module and are provided with configuration interface, and human configuration or the software that can carry out analysis condition by this configuration interface configure automatically.
in order to realize second goal of the invention, the technical scheme of employing is as follows:
a kind of distributed analytic method to real-time monitor data stream, the analysis condition configured by the first protocol analysis configuration module and/or second protocol parsing configuration module is resolved the communication protocol of smart machine, comprise according to the configuration the parsing time resolved, and resolving is divided into to a plurality of steps, can select one parsing to complete, perhaps repeatedly resolve and formed, to realize the Multistage Control by different level of resolving.
in technique scheme, described analysis condition also comprises the field terminal unit that is chosen in bottom, or is resolved in the Surveillance center of center-side.
the present invention can accomplish to select arbitrarily the parsing time and resolve to be divided into a plurality of steps to the data code flow of monitoring, can select to be divided into once or repeatedly to be resolved.Various data are monitored in real time the data code flow that gathers and complete different functions at different levels after the distributed data decodes of multilayer repeatedly.So just can carry out Multistage Control by different level.Can carry out more flexibly various Function Extensions.Distributed analytic method carries out intelligent selection according to various configurations and carries out wherein data decode.This intelligentized analytic method can adapt to all business expansions fully.
The accompanying drawing explanation
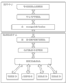
fig. 1 is resolution system structural representation of the present invention.
Embodiment
below in conjunction with accompanying drawing, the present invention is described further.
structure of the present invention as shown in Figure 1, by Surveillance center and field terminal unit, formed, described field terminal unit comprises the first protocol analysis configuration module connected successively, error code data analysis module and data acquisition module, described data acquisition module is connected with a plurality of smart machines, described Surveillance center comprises the data mining capability module connected successively, central processing module and second protocol are resolved configuration module, by the first protocol analysis configuration module and second protocol resolve configuration module interconnect realize being connected between field terminal unit and Surveillance center.
distributed interpretive model of the present invention is bottom-up along the original agreement data flow, comprises from base station smart machine collection, and protocol analysis, transmission, a series of links such as center processing are all included unified planning to deploy in.
protocol analysis can be chosen in bottom (being field terminal unit) or carry out repeatedly layering analysis in center-side (being Surveillance center) according to certain condition or configuration.Divide configuration again planning with the closely bound up characteristic Monitoring Data of hardware device, system is automatically carried out automatic selection to data according to the data that configure and how to be resolved.Data based configuration after parsing is carried out the application function expansion in bottom and center respectively.Carry out association and completed such as the analysis arbitration functions that lacks successively judgement by three-phase electricity and steal feelings just is configured in bottom automatically, process the ground floor decoding in bottom such as the error code data just to having been filtered out.The error code data just can not cause burden to network like this.If the user shields a certain monitoring point in Surveillance center, bottom just can issue the instantaneous acquiring data that stop this monitoring point of taking turn, can accomplish monitoring point shielding truly.
under this distributed protocol interpretive model, can, according to the integrated service demand, more reasonably resolve configuration.On the opportunity that more intelligent selection is resolved, the interpretive model of whole system is no longer also to be confined to single bottom and center-side parsing.Carry out protocol analysis but be divided into multilayer mode repeatedly; Under this intelligent protocol analysis pattern, can to the monitoring variable of various smart machines, plan according to different user's requests, intelligent protocol is resolved to configuration module and be configured.Under this protocol analysis pattern: can not affect any Function Extension.Can use to greatest extent less bandwidth and center processing ability still less to process more information simultaneously.Can accomplish more massive concentrating to monitoring.

Claims (4)

1. the distributed resolution system to real-time monitor data stream, it is characterized in that comprising interconnective field terminal unit and Surveillance center, described field terminal unit comprises the first protocol analysis configuration module connected successively, error code data analysis module and data acquisition module, described data acquisition module is connected with a plurality of smart machines, described Surveillance center includes second protocol and resolves configuration module, by the first protocol analysis configuration module and second protocol resolve configuration module interconnect realize being connected between field terminal unit and Surveillance center, described the first protocol analysis configuration module and/or second protocol are resolved configuration module communication protocol to smart machine is resolved, theybe provided with specific part or whole analysis conditions of the communication protocol of smart machines, this analysis condition comprises that resolving by the first protocol analysis configuration module or second protocol time, one parsing that configuration module resolved, resolves completes or be divided into repeatedly and resolve.
2. the distributed resolution system to real-time monitor data stream according to claim 1, is characterized in that described Surveillance center is connected with a plurality of field terminal units.
3. the distributed resolution system to real-time monitor data stream according to claim 1 and 2, it is characterized in that described Surveillance center also comprises interconnective data mining capability module and central processing module, described central processing module is resolved configuration module with second protocol and is connected, described various complex data business logic processing after central processing module is responsible for agreement and is resolved fully, described data mining capability module is responsible for a large amount of taking turn data of the various smart machines in bottom are carried out to comprehensive analysis processing, the more data mining analysis of high added value is provided, and is higher level analysis managerial decision.
4. the distributed resolution system to real-time monitor data stream according to claim 1, it is characterized in that described the first protocol analysis configuration module and second protocol resolve configuration module and be provided with configuration interface, human configuration or the software that can carry out analysis condition by this configuration interface configure automatically.
CN 201010580776 2010-12-09 2010-12-09 Distributed resolution system for monitoring data stream in real time Active CN102006204B (en)

Priority Applications (1)

Application Number Priority Date Filing Date Title
CN 201010580776 CN102006204B (en) 2010-12-09 2010-12-09 Distributed resolution system for monitoring data stream in real time

Applications Claiming Priority (1)

Application Number Priority Date Filing Date Title
CN 201010580776 CN102006204B (en) 2010-12-09 2010-12-09 Distributed resolution system for monitoring data stream in real time

Publications (2)

Publication Number Publication Date
CN102006204A CN102006204A (en) 2011-04-06
CN102006204B true CN102006204B (en) 2013-11-06

Family

ID=43813296

Family Applications (1)

Application Number Title Priority Date Filing Date
CN 201010580776 Active CN102006204B (en) 2010-12-09 2010-12-09 Distributed resolution system for monitoring data stream in real time

Country Status (1)

Country Link
CN (1) CN102006204B (en)

Families Citing this family (8)

* Cited by examiner, † Cited by third party
Publication number Priority date Publication date Assignee Title
CN102541000A (en) * 2011-05-20 2012-07-04 广东迅通科技股份有限公司 Layering management method and system of large-scale equipment monitoring
CN102281331A (en) * 2011-08-30 2011-12-14 锐视软件(大连)有限公司 A remote monitoring system and monitoring method for industrial sites
CN108306911B (en) * 2017-01-12 2020-12-29 中移物联网有限公司 A method and device for monitoring events in the Internet of Things
CN108809717A (en) * 2018-06-12 2018-11-13 中国铁塔股份有限公司 Node acquisition zone server, distributed monitoring method and system
CN109462622B (en) * 2019-01-15 2021-05-28 中电工业互联网有限公司 Cross-industry protocol analysis system and method
CN109889506A (en) * 2019-01-24 2019-06-14 黄洪廉 Electric power big data network monitoring system
CN110971001A (en) * 2019-12-20 2020-04-07 明日能源(苏州)有限公司 Electric power monitoring system and method
CN111970230B (en) * 2020-06-24 2023-03-31 格创东智(深圳)科技有限公司 Industrial field protocol automatic analysis method and system based on cloud identification

Citations (2)

* Cited by examiner, † Cited by third party
Publication number Priority date Publication date Assignee Title
CN1578259A (en) * 1999-06-30 2005-02-09 倾向探测公司 Method and apparatus for monitoring traffic in network
CN1937546A (en) * 2005-09-19 2007-03-28 华为技术有限公司 Bussiness flow protection system and method

Family Cites Families (2)

* Cited by examiner, † Cited by third party
Publication number Priority date Publication date Assignee Title
KR100400431B1 (en) * 2002-04-18 2003-10-04 Willtek Corp System for measuring radio environment in mobile communication terminal
CN201976125U (en) * 2010-12-09 2011-09-14 广东高新兴通信股份有限公司 Distributed analyzing system for real-time monitoring data streams

Patent Citations (2)

* Cited by examiner, † Cited by third party
Publication number Priority date Publication date Assignee Title
CN1578259A (en) * 1999-06-30 2005-02-09 倾向探测公司 Method and apparatus for monitoring traffic in network
CN1937546A (en) * 2005-09-19 2007-03-28 华为技术有限公司 Bussiness flow protection system and method

Also Published As

Publication number Publication date
CN102006204A (en) 2011-04-06

Similar Documents

Publication Publication Date Title
CN102006204B (en) Distributed resolution system for monitoring data stream in real time
CN104123134B (en) Intelligent electricity use data management method and system based on AMI and J2EE
CN106878466B (en) A kind of Hydropower Unit data management and equipment control unified platform
CN104950855A (en) Town sewage plant and pump station operation monitoring management system and town sewage plant and pump station operation monitoring management method
CN105959375A (en) Remote pressure monitoring system
CN103372275A (en) Internet-of-things fire monitoring system based on cloud services
CN103336493A (en) An energy management system
CN108227657A (en) A kind of dynamic environment monitoring system
CN103632524A (en) Multi-platform energy consumption monitoring system with various access ways
CN112000037A (en) Environment pollution control facility information monitoring platform and method
CN106655483A (en) Support interactive power use information collection system
CN103986775A (en) Fault information collecting system based on digital cluster PDT base station
CN201976125U (en) Distributed analyzing system for real-time monitoring data streams
CN104660438A (en) Problem positioning processing method and device
CN103064388A (en) Intelligent guestroom control system and monitoring method thereof
CN102999031A (en) Condition monitoring method for area-country integration zonal statistic and maintenance
CN109038815A (en) A kind of data network building method based on intelligent metering case
CN104834985A (en) Synthetic data active information service method for electric power dispatching
CN201548616U (en) Power parameter monitoring and analysis master station system
CN102970767A (en) Weather monitoring system based on time division long term evolution (TD-LTE) private network
CN110445648B (en) An operation and maintenance system for network-level communication signals in megacity rail transit
CN108717276A (en) A kind of railway vacuum unloads the long-range operation maintenance system of dirty equipment
CN1929223A (en) Integrated automation converting station debugging apparatus
CN206640614U (en) A kind of Hydropower Unit data management and apparatus control system
CN104408665B (en) Based on the event-oriented noisy data processing system of SCD models

Legal Events

Date Code Title Description
C06 Publication
PB01 Publication
C10 Entry into substantive examination
SE01 Entry into force of request for substantive examination
C53 Correction of patent of invention or patent application
CB02 Change of applicant information

Address after: 510530, Guangdong, Guangzhou, Guangzhou Science City, No. 2819

Applicant after: GOSUNCN TECHNOLOGY GROUP Co.,Ltd.

Address before: 510530, Guangdong, Guangzhou, Guangzhou Science City, No. 2819

Applicant before: GUANGDONG GOSUN TELECOMMUNICATIONS Co.,Ltd.

COR Change of bibliographic data

Free format text: CORRECT: APPLICANT; FROM: GUANGDONG GOSUN TELECOMMUNICATIONS CO., LTD. TO: GOSUNCN TECHNOLOGY GROUP CO., LTD.

C14 Grant of patent or utility model
GR01 Patent grant
PE01 Entry into force of the registration of the contract for pledge of patent right

Denomination of invention: Distributed resolution system and method for monitoring data stream in real time

Effective date of registration: 20200628

Granted publication date: 20131106

Pledgee: Guangzhou Kaide Finance Leasing Co.,Ltd.

Pledgor: GOSUNCN TECHNOLOGY GROUP Co.,Ltd.

Registration number: Y2020440000160

PE01 Entry into force of the registration of the contract for pledge of patent right
PC01 Cancellation of the registration of the contract for pledge of patent right
PC01 Cancellation of the registration of the contract for pledge of patent right

Date of cancellation: 20230712

Granted publication date: 20131106

Pledgee: Guangzhou Kaide Finance Leasing Co.,Ltd.

Pledgor: GOSUNCN TECHNOLOGY GROUP Co.,Ltd.

Registration number: Y2020440000160